专题 06 物质的检验、鉴别、除杂、提纯(原卷版+解析版)-2023年中考化学总复习高频考点必刷题(全国通用)
展开专题06 物质的检验、鉴别、除杂、提纯
物质的检验、鉴别、除杂是中考化学常考的一类题型,主要考察同学们对各个物质反应生成的物质的熟练程度,各种物质的性质,可以综合考察学生的解题能力。今天给大家总结一下常见物质的除杂和鉴别的基本知识,希望大家能牢记!
一、除杂原则1.不增:不引入新的杂质。2.不减:提纯或分离的物质不能转变成其他物质,不减少被提纯的物质。3.易分:杂质易分离。4.复原:被保留的物质应能恢复原状。
二、除杂方法
1.物理方法(1)过滤:适用于固体与液体混合物的分离,可溶性固体与不溶性固体混合物的分离。如:粗盐提纯。(2)结晶:①蒸发:适用分离溶质与溶剂,除去可挥发的杂质,从含有HCl的NaCl 溶液中分离出固体NaCl。②降温:可溶性固体溶质的溶解度受温度影响大小不同,从含NaCl杂质的KNO3中提纯KNO3。
2.化学方法(1)转化法:将固、液、气体中的杂质转化为被提纯物质。(2)沉淀法:将杂质转变为沉淀而除去。(3)气化法:将固、液体中的杂质转变为气体而除去。(4)加热法:杂质受热易分解,通过加热将杂质除去。(5)溶解法:将固体中的杂质转变为可溶物而除去。(6)置换法:类似于转化法,选用合适的试剂将杂质置换出来而除去。
专题训练
一、选择(30小题)
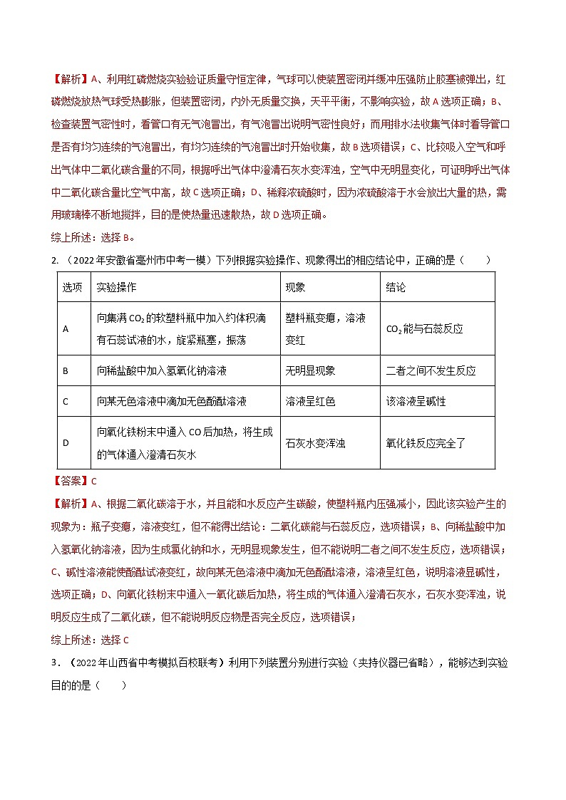
1. (2022年河北省九地市中考模拟考试)下列实验中有关说法不正确的是( )
A.甲:利用红磷燃烧实验验证质量守恒定律,燃烧时气球胀大不会影响实验
B.乙:检查装置气密性时,看到导管口有均匀连续的气泡冒出,说明气密性良好
C.丙:根据实验现象呼出气体中澄清石灰水变浑浊可证明呼出气中二氧化碳含量比空气中高
D.丁:稀释浓硫酸时,玻璃棒搅拌的目的是使热量迅速散失
【答案】B
【解析】A、利用红磷燃烧实验验证质量守恒定律,气球可以使装置密闭并缓冲压强防止胶塞被弹出,红磷燃烧放热气球受热膨胀,但装置密闭,内外无质量交换,天平平衡,不影响实验,故A选项正确;B、检查装置气密性时,看管口有无气泡冒出,有气泡冒出说明气密性良好;而用排水法收集气体时看导管口是否有均匀连续的气泡冒出,有均匀连续的气泡冒出时开始收集,故B选项错误;C、比较吸入空气和呼出气体中二氧化碳含量的不同,根据呼出气体中澄清石灰水变浑浊,空气中无明显变化,可证明呼出气体中二氧化碳含量比空气中高,故C选项正确;D、稀释浓硫酸时,因为浓硫酸溶于水会放出大量的热,需用玻璃棒不断地搅拌,目的是使热量迅速散热,故D选项正确。
综上所述:选择B。
2. (2022年安徽省亳州市中考一模)下列根据实验操作、现象得出的相应结论中,正确的是( )
选项
实验操作
现象
结论
A
向集满CO2的软塑料瓶中加入约体积滴有石蕊试液的水,旋紧瓶塞,振荡
塑料瓶变瘪,溶液变红
CO2能与石蕊反应
B
向稀盐酸中加入氢氧化钠溶液
无明显现象
二者之间不发生反应
C
向某无色溶液中滴加无色酚酞溶液
溶液呈红色
该溶液呈碱性
D
向氧化铁粉末中通入CO后加热,将生成
的气体通入澄清石灰水
石灰水变浑浊
氧化铁反应完全了
【答案】C
【解析】A、根据二氧化碳溶于水,并且能和水反应产生碳酸,使塑料瓶内压强减小,因此该实验产生的现象为:瓶子变瘪,溶液变红,但不能得出结论:二氧化碳能与石蕊反应,选项错误;B、向稀盐酸中加入氢氧化钠溶液,因为生成氯化钠和水,无明显现象发生,但不能说明二者之间不发生反应,选项错误;C、碱性溶液能使酚酞试液变红,故向某无色溶液中滴加无色酚酞溶液,溶液呈红色,说明溶液显碱性,选项正确;D、向氧化铁粉末中通入一氧化碳后加热,将生成的气体通入澄清石灰水,石灰水变浑浊,说明反应生成了二氧化碳,但不能说明反应物是否完全反应,选项错误;
综上所述:选择C
3.(2022年山西省中考模拟百校联考)利用下列装置分别进行实验(夹持仪器已省略),能够达到实验目的的是( )
A.验证硝酸铵溶于水吸热 B.验证浓盐酸具有挥发性
C.检查装置的气密性 D.验证CO2可与NaOH反应
【答案】A
【解析】A、硝酸铵溶于水吸热,装置内温度降低,压强减小,U型管内左边液面上升,右边液面下降,可以验证硝酸铵溶于水吸热,符合题意;B、浓盐酸具有挥发性,挥发出的氯化氢分子不断运动,当运动到无色酚酞试液中时,氯化氢溶于水形成盐酸,盐酸显酸性,不能使无色酚酞试液变色,无明显现象,故无法验证浓盐酸具有挥发性,不符合题意;C、该装置U型管右边与外界相通,无法检查装置的气密性,不符合题意;D、二氧化碳能溶于水,且能与水反应生成碳酸,使装置内压强减小,U型管中左边液面上升,右边液面下降,无法验证二氧化碳与氢氧化钠反应,不符合题意。
综上所述:选择A。
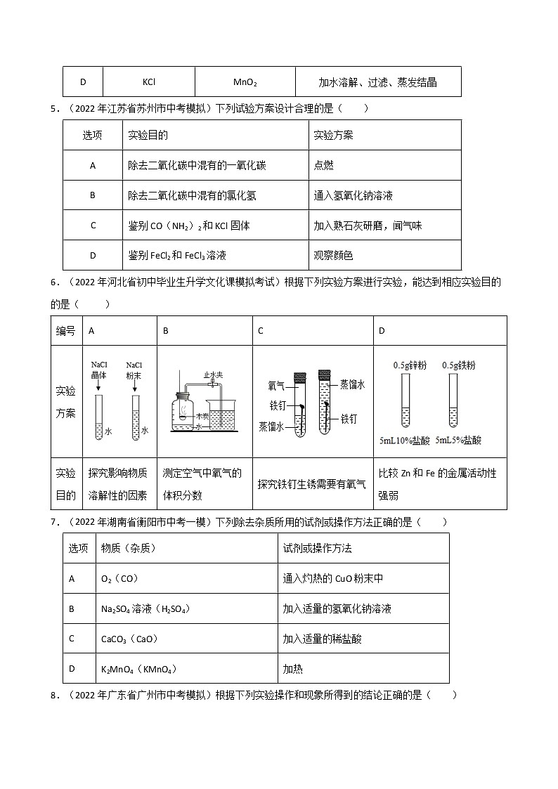
4.(2022年广东省广州市中考模拟)下列除去杂质的方法正确的是( )
选项
物质
杂质
除杂质的方法
A
CO2
CO
通入氧气,点燃
B
盐酸
硫酸
适量Ba(NO3)2溶液,过滤
C
NaNO3溶液
NaCl
加入过量的AgNO3溶液、过滤
D
KCl
MnO2
加水溶解、过滤、蒸发结晶
【答案】D
【解析】A、除去二氧化碳中的一氧化碳不能够通氧气点燃,这是因为除去气体中的气体杂质不能使用气体,否则会引入新的气体杂质,故选项所采取的方法错误;B、硫酸能与Ba(NO3)2溶液反应生成硫酸钡沉淀和硝酸,能除去杂质但引入了新的杂质硝酸,不符合除杂原则,故选项所采取的方法错误;C、NaCl能与过量的AgNO3溶液反应生成氯化银沉淀和硝酸钠,能除去杂质但引入了新的杂质硝酸银(过量的),不符合除杂原则,故选项所采取的方法错误;D、KCl易溶于水,MnO2难溶于水,可采取加水溶解、过滤、蒸发结晶的方法进行分离除杂,故选项所采取的方法正确。
综上所述:选择D。
5.(2022年江苏省苏州市中考模拟)下列试验方案设计合理的是( )
选项
实验目的
实验方案
A
除去二氧化碳中混有的一氧化碳
点燃
B
除去二氧化碳中混有的氯化氢
通入氢氧化钠溶液
C
鉴别CO(NH2)2和KCl固体
加入熟石灰研磨,闻气味
D
鉴别FeCl2和FeCl3溶液
观察颜色
【答案】D
【解析】A、二氧化碳不能助燃,一氧化碳不能点燃,故不能达到实验目的,不符合题意;B、二氧化碳和氯化氢都能和氢氧化钠反应,故不能达到除去二氧化碳中混有的氯化氢目的,不符合题意;
C、 CO(NH2)2和KCl都不能和熟石灰反应,故不会产生气体,不能鉴别CO(NH2)2和KCl固体,不符合题意;D、FeCl2溶液为绿色,而FeCl3溶液为黄色,通过观察颜色可以鉴别两种溶液,符合题意。
综上所述:选择D。
6.(2022年河北省初中毕业生升学文化课模拟考试)根据下列实验方案进行实验,能达到相应实验目的的是( )
编号
A
B
C
D
实验
方案
实验
目的
探究影响物质溶解性的因素
测定空气中氧气的体积分数
探究铁钉生锈需要有氧气
比较Zn和Fe的金属活动性强弱
【答案】C
【解析】A、方案中溶质种类相同,都是NaCl,但溶质的颗粒大小不同,溶剂种类和量相同,可以探究颗粒大小对物质溶解速率的影响,溶质、溶剂种类均相同无法探究影响物质溶解性的因素,故A选项错误;B、木炭燃烧消耗氧气,但生成二氧化碳气体,内外压强几乎不变,不能测定空气中氧气的体积分数,故B选项错误;C、方案中左侧试管中有铁、水、氧气,铁钉生锈,右侧试管中有铁、水,无氧气,铁钉不生锈,可以探究铁钉生锈需要氧气,故C选项正确;D、方案中酸的体积相同、但浓度不同,金属的种类不同,两个变量,无法比较Zn和Fe的金属活动性强弱,故D选项错误。
综上所述:选择C。
7.(2022年湖南省衡阳市中考一模)下列除去杂质所用的试剂或操作方法正确的是( )
选项
物质(杂质)
试剂或操作方法
A
O2(CO)
通入灼热的CuO粉末中
B
Na2SO4溶液(H2SO4)
加入适量的氢氧化钠溶液
C
CaCO3(CaO)
加入适量的稀盐酸
D
K2MnO4(KMnO4)
加热
【答案】B
【解析】A、CO能与灼热的氧化铜反应生成铜和二氧化碳,能除去杂质但引入了新的杂质二氧化碳,且一氧化碳与氧气的混合气体在通过灼热的CuO粉末时容易发生爆炸,故选项所采取的方法错误。
B、 H2SO4能与适量的氢氧化钠溶液反应生成硫酸钠和水,能除去杂质且没有引入新的杂质,符合除杂原则,故选项所采取的方法正确。C、CaO和CaCO3均能与稀盐酸反应,不但能把杂质除去,也会把原物质除去,不符合除杂原则,故选项所采取的方法错误。D、高锰酸钾在加热条件下生成锰酸钾、二氧化锰和氧气,能除去杂质但引入了新的杂质二氧化锰,不符合除杂原则,故选项所采取的方法错误。
综上所述:选择B。
8.(2022年广东省广州市中考模拟)根据下列实验操作和现象所得到的结论正确的是( )
选项
实验操作和现象
结论
A
向久置的氢氧化钠溶液中滴入酚酞溶液,溶液变红色
氢氧化钠溶液没有变质
B
将浓硫酸滴到蔗糖表面,固体变黑
浓硫酸有吸水性
C
将点燃的木条伸入集气瓶内,木条熄灭
瓶内气体为二氧化碳
D
将铁钉放入硫酸铜溶液中,铁钉表面有红色物质析出
铁的金属活动性比铜强
【答案】D
【解析】A、氢氧化钠和二氧化碳反应生成碳酸钠和水,碳酸钠溶液显碱性,也能使酚酞试液变红色,该选项说法不正确;B、将浓硫酸滴到蔗糖表面,固体变黑,是因为浓硫酸有脱水性,把蔗糖中的氢元素和氧元素以原子个数比2:1的形式从蔗糖中分离出来,该选项说法不正确;C、将点燃的木条伸入集气瓶内,木条熄灭,不能说明气体是二氧化碳,是因为氮气、稀有气体等也不能支持燃烧,该选项说法不正确;D、铁和硫酸铜反应生成硫酸亚铁和铜,说明铁比铜活泼,该选项说法正确。
综上所述:选择D。
9.(2022年山东省东营市中考模拟)为得到纯净的物质,某同学设计了下表中的除杂方法,其中方法不可行的是( )
选项
物质
所含杂质
除去杂质的方法
A
FeCl2溶液
CuCl2
加入过量的铁粉,过滤
B
Cu
CuO粉末
加入过量稀盐酸,充分反应,过滤
C
CO2
HCl
将气体缓缓通过NaOH溶液
D
KCl溶液
CuCl2
加入适量氢氧化钾溶液,过滤
【答案】C
【解析】A、FeCl2溶液中含有CuCl2杂质,加入过量的铁粉,则铁粉与CuCl2反应生成FeCl2和铜,过滤后生成的铜和剩下的铁粉留在滤纸上,滤液即是FeCl2溶液,A方法可行。B、Cu中含有CuO粉末,加入过量稀盐酸,CuO粉末与稀盐酸反应生成生成氯化铜和水,充分反应后过滤,只有Cu留在滤纸上,洗涤、干燥即可。B方法可行。C、CO2中含有HCl,将气体缓缓通过NaOH溶液,CO2与NaOH溶液反应生成碳酸钠和水,HCl与NaOH溶液反应生成氯化钠和水,C方法不可行。D、KCl溶液中含有CuCl2,可以加入适量氢氧化钾溶液,则CuCl2与氢氧化钾溶液反应生成氢氧化铜蓝色沉淀和氯化钾溶液,过滤后所得滤液即是KCl溶液。D方法可行。
综上所述:选择C。
11.(2022年湖南省娄底市中考一模)下列实验方案不能达到实验目的的是( )
选项
实验目的
实验方案
A
除去氧化铜粉末中混有的少量炭粉
在氧气流中加热
B
除去氮气中混有的少量一氧化碳
通过灼热氧化铜
C
区分真黄金和假黄金(铜锌合金)
取样品放入稀硫酸中,观察是否有气泡
D
区分硫酸铜溶液和硫酸铝溶液
观察溶液颜色
【答案】B
【解析】A、在氧气流中加热,碳燃烧生成二氧化碳,氧化铜不反应,可以除去杂质,不符合题意;B、通过灼热的氧化铜,一氧化碳能与氧化铜在加热的条件下反应生成铜和二氧化碳,虽然除去了杂质,但是引入了新的杂质二氧化碳,符合题意;C、黄金与稀硫酸不反应,无明显现象,锌能与稀硫酸反应生成硫酸锌和氢气,产生气泡,现象不同,可以区分,不符合题意;D、硫酸铜溶液是蓝色的,硫酸铝溶液是无色的,观察颜色可以区分,不符合题意。
综上所述:选择B。
12.(2022年湖北省荆州市第二次调研质检考试模拟)下列实验设计能达到实验目的的是( )
选项
实验目的
实验设计
A
检验二氧化碳气体
将燃着的小木条伸入集气瓶内,观察现象
B
鉴别氢气和甲烷
分别点燃,在火焰上方罩干冷烧杯,观察烧杯内壁是否出现液滴
C
鉴别硫酸钾和磷矿粉
观察固体颜色
D
除去硫酸钠溶液中的少量硫酸
加入适量的氯化钡溶液,过滤
【答案】C
【解析】A、二氧化碳不燃烧,不支持燃烧,将燃着的小木条伸入集气瓶内,观察到木条熄灭,但不一定是二氧化碳,可能是其它不支持燃烧的气体,故A不正确;B、氢气和甲烷燃烧均能生成水,点燃,并在火焰上方罩一个冷而干燥的烧杯,均会出现水雾,不能鉴别,故B不正确;C、硫酸钾是白色粉末,磷矿粉是灰色的固体,颜色不同,可以鉴别,故C正确;D、硫酸钠和氯化钡反应生成硫酸钡和氯化钠,把原物质除去了,故D不正确。
综上所述:选择C。
13.(2022年江苏省南通中考模拟)下列实验方案中,可行的是( )
A.用细铁丝在密闭容器中燃烧,除尽密闭容器内空气中的氧气
B.向某种溶液中加入氯化钡溶液,产生白色沉淀,证明该溶液一定是硫酸盐
C.按溶解、过滤、蒸发的操作顺序可以分离CaCl2、CaCO3的混合物
D.用玻璃棒蘸取食用白醋滴在润湿pH试纸上,测定其pH
【答案】C
【解析】A、细铁丝在空气中不能燃烧,不能用于除尽密闭容器内空气中的氧气,故选项实验方案错误;B、向某种溶液中加入氯化钡溶液,产生白色沉淀,证明该溶液不一定是硫酸盐,也可能是硝酸银溶液、碳酸盐溶液或硫酸等,故选项实验方案错误;C、CaCl2溶于水,而碳酸钙不溶于水,能按溶解、过滤、蒸发的操作顺序分离,故选项实验方案正确;D、用pH试纸测定未知溶液的pH时,正确的操作方法为用玻璃棒蘸取少量待测液滴在干燥的pH试纸上,与标准比色卡对比来确定pH,不能用水湿润pH试纸,否则稀释了白醋,使溶液的酸性减弱,测定结果偏大,故选项实验方案错误。
综上所述:选择C。
14.(2022年河北省初中毕业生升学文化课模拟考试)下列实验操作能达到实验目的的是( )
选项
实验目的
实验操作
A
鉴别某固体是否为铵态氮肥
加稀盐酸,闻气味
B
获得氯酸钾分解后混合物中的二氧化锰
加水溶解、过滤
C
区别氢氧化钾和碳酸钠溶液
滴加酚酞溶液
D
除去硫酸钠溶液中混有的少量氢氧化钠
加入过量的硫酸铜溶液,过滤
【答案】B
【解析】A、铵态氮肥不一定都与稀盐酸反应,但是可与碱反应,生成有刺激性气味的氨气,所以可加熟石灰混合研磨,闻气味,不是加稀盐酸,故不符合题意;B、氯酸钾分解后生成氯化钾和氧气,由于氯化钾易溶于水,而二氧化锰难溶于水,所以可以加水溶解氯化钾,再过滤即可得到二氧化锰,故符合题意;C、氢氧化钾和碳酸钠溶液都显碱性,都可使酚酞溶液变红,现象相同,无法鉴别,故不符合题意;D、氢氧化钠溶液与硫酸铜溶液反应,生成氢氧化铜沉淀和硫酸钠,可除去少量氢氧化钠,但加入的硫酸铜是过量的,所以会在溶液中引进过量的硫酸铜杂质,所以无法达到实验目的,故不符合题意。
综上所述:选择B。
15.(河南省名校联盟2022年中考模拟联考)下列实验方案不合理的是( )
A.区分硬水和软水——加入肥皂水,振荡
B.除去氮气中少量的氧气——将混合气体通过足量灼热的铜网
C.除去铁制品表面的铁锈——长时间浸泡在过量的稀硫酸中
D.区分硝酸铵和氢氧化钠固体——加水,用手触摸容器外壁
【答案】C
【解析】A、硬水是含较多可溶性钙、镁矿物质的水;鉴别硬水和软水可以使用肥皂水,泡沫较少浮渣较多的是硬水,泡沫较多浮渣较少的是软水,故选项方法正确;B、氮气不与铜反应,氧气能与铜丝在加热的条件下反应,可通过灼热的铜丝除去氮气中少量氧气,故选项方法正确;C、稀硫酸和氧化铁反应生成硫酸铁和水,氧化铁完全反应后,稀硫酸和铁反应生成硫酸亚铁和氢气,故选项方法错误;D、溶于水后液体温度降低的是硝酸铵,液体温度升高的是氢氧化钠,用手触摸容器外壁可以鉴别,故选项方法正确。
综上所述:选择C。
16.(2022年安徽省安庆市中考一模)下列依据证据得出的结论,错误的是( )
选项
证据
结论
A
铁在干燥的空气中不生锈,在潮湿的空气中生锈
铁生锈需要水蒸气
B
向某无色溶液中滴入酚酞,酚酞变红
该溶液一定呈碱性
C
两种物质反应生成盐和水
该反应一定是中和反应
D
铜能将硝酸银溶液中的银置换出来
铜的金属活动性比银强
【答案】C
【解析】A、铁在干燥的空气中不生锈,在潮湿的空气中生锈,两者的唯一变量是水分,故铁生锈需要水蒸气,A正确;B、酚酞遇碱性溶液变红,向某无色溶液中滴入酚酞,酚酞变红则说明该溶液一定呈碱性,故B正确;C、中和反应是指酸和碱生成盐和水的反应,但生成盐和水的反应不一定是中和反应,如酸和某些金属氧化物反应、碱和某些非金属氧化物反应均可以生成盐和水,故C错误;D、铜能将硝酸银溶液中的置换出来,说明铜的金属活动性比银强,故D正确。
综上所述:选择C。
17.(2022年河南省许昌市中考一模)除去下列物质中混有的杂质(括号内为杂质),操作方法正确的是( )
A.Cu(CuO):将固体粉末在空气中灼烧 B.NaCl(KNO3):加水溶解,降温结晶
C.H2SO4(HCl):加入适量AgNO3溶液 D.CO2(CO):将气体通过灼热的氧化铜
【答案】D
【解析】A、铜在氧气中灼烧生成氧化铜,反而会把原物质除去,此选项错误;B、氯化钠溶液中含有少量的硝酸钾,硝酸钾含量较少,不能形成饱和溶液,用降温结晶的方法分离不出硝酸钾,不能除去杂质,此选项错误;C、HCl与适量的AgNO3溶液反应生成氯化银沉淀和硝酸,虽能除去杂质但引入了新的杂质硝酸,此选项错误;D、CO能与灼热的氧化铜反应生成铜和二氧化碳,能除去杂质且没有引入新的杂质,此选项正确。
综上所述:选择D。
18.(2022年河北省九地市中考模拟考试)下列实验操作中能达到目的的是( )
选项
实验目的
实验方案
A
检验NaOH溶液是否变质
加入过量稀盐酸
B
除去CO2中混有的少量CO
通入氧气,点燃
C
鉴别稀盐酸和稀硫酸
打开试剂瓶观察瓶口是否有白雾冒出
D
分离空气中的氮气和氧气
利用两种气体的密度不同进行分离
【答案】A
【解析】A、氢氧化钠能与空气中的二氧化碳反应生成碳酸钠和水,加入过量的稀盐酸,碳酸钠能与稀盐酸反应生成氯化钠、二氧化碳和水,产生气泡,说明氢氧化钠已经变质,符合题意;B、二氧化碳不燃烧、不支持燃烧,二氧化碳中混有少量一氧化碳,通入氧气,不能燃烧,不符合题意;C、稀盐酸和稀硫酸打开试剂瓶均无白雾出现,现象相同,无法鉴别,不符合题意;D、分离空气中的氮气和氧气,是利用液氮和液氧沸点的不同,将其分离,不是密度,不符合题意。
综上所述:选择A。
19.(2022年天津市和平区中考一模)某同学设计了以下四个实验方案,理论上正确,操作上可行,经济上合理的是( )
A.
B.
C.
D.
【答案】C
【解析】A、根据金属的活动性可知,铜不能与稀盐酸发生反应,因此该方案中铜与稀盐酸发生反应在理论上是不正确的,故选项不符合题意;B、水通电分解可生成氧气,镁与氧气在点燃的条件下可以生成氧化镁,此方案在理论上正确,但通过空气获得氧气要比电解水更经济,因此该方案在经济上不够合理,故选项不符合题意;C、碳酸钙高温下分解生成氧化钙与二氧化碳,氧化钙与水反应可生成氢氧化钙,氢氧化钙与碳酸钠通过复分解反应,可以得到氢氧化钠,此方案理论上正确,操作也较为简单可行,经济上合理,故选项符合题意;D、氯化镁与氢氧化钠反应生成氢氧化镁沉淀,而氢氧化镁不能与钠发生置换反应生成镁,此方案理论上不正确,故选项不符合题意。
综上所述:选择C。
20.(2022年河南省平顶山市中考一模)下列实验方案不可行的是( )
选项
实验目的
实验操作
A
比较黄铜片和铜片的硬度
将二者相互刻画
B
区分氯化钠溶液和盐酸
分别取样滴加酚酞溶液
C
区分氧气和氮气
分别用带火星的木条伸入两个集气瓶中
D
除去NaNO3溶液中少量NaCl
加适量AgNO3溶液,过滤
【答案】B
【解析】A、黄铜片和铜片相互刻画,铜片上有很深的痕迹,可说明黄铜的硬度大于铜,能达到实验目的,故A选项错误;B、氯化钠溶液呈中性,盐酸呈酸性,滴加酚酞溶液,酚酞溶液都不变色,现象相同无法区分,方案不可行,故B选项正确;C、带火星的木条伸入氧气中复燃,伸入氮气中熄灭,现象明显不同,可以区分,故C选项错误;D、加入适量硝酸银不与硝酸钠反应,与氯化钠反应生成氯化银沉淀,可以除去氯化钠,过滤出氯化银,得到硝酸钠溶液,方案可行,故D选项错误。
综上所述:选择B。
21.(2022年河南省新乡市中考一模)下列实验方案设计合理的是( )
A.测定空气中氧气含量 B.探究蜡烛中是否含有氧元素
C.检查装置的气密性 D.验证质量守恒定律
【答案】C
【解析】A、图中集气瓶的体积划分应该是将水面上方的空间划分为5等份,再者木炭在不充分燃烧的情况下会生成不溶于水的一氧化碳,一氧化碳占据了原来氧气的体积,导致反应前后的压强差相差不大,故无法准确测定空气中含量,故错误;B、烧杯内壁出现水珠,说明反应生成水,进一步说明蜡烛中含有氢元素,反应物中有氧气,不能说明是否有含有氧元素,故错误;C、检查装置气密性的方法:把导管一端浸没在水里,双手紧贴试管外壁,若导管口有气泡冒出,装置不漏气,故正确;D、质量守恒是参加化学反应的各物质的质量总和等于反应后生成的各物质的质量总和,图中硝酸锌和铜不发生化学反应,故没有办法验证质量守恒定律,故错误;
综上所述:选择C。
22.(2022年河南省新乡市中考一模)下列实验方法能达到实验目的的是( )
A.鉴别氧化铜与二氧化锰粉末——观察颜色
B.鉴别NaOH溶液与Ca(OH)2溶液——取样,分别通入CO2
C.除去生石灰中混有的碳酸钙——加入适量的稀盐酸,过滤
D.除去NaCl溶液中混有的少量CuSO4——加入适量的NaOH溶液,过滤
【答案】B
【解析】A、氧化铜与二氧化锰粉末均为黑色,通过观察颜色不能鉴别,故该项不符合题意;B、取样分别通入CO2气体,变浑浊的溶液是氢氧化钙溶液,无明显现象的溶液是氢氧化钠溶液,可以鉴别,故该项符合题意;C、生石灰和碳酸钙均能与稀盐酸反应,所以无法用稀盐酸除去生石灰中混有的碳酸钙,故该项不符合题意;D、硫酸铜和氢氧化钠反应生成氢氧化铜沉淀和硫酸钠,除去了硫酸铜但是会引入新杂质硫酸钠,故该项不符合题意。
综上所述:选择B。
23.(2022年湖北省黄冈孝感咸宁三市中考一模)除去下列物质中少量的杂质,下列实验方案能达到实验目的的是( )
选项
物质(括号内为杂质)
实验方案
A
CO2(HCl)
先通过NaOH溶液,再通过浓硫酸干燥
B
CuCl2(FeCl2)
先加足量水溶解,再加足量铁粉,过滤
C
MnO2(KCl)
先加足量水溶解,再过滤、洗涤、干燥
D
NaCl(Na2CO3)
先加足量水溶解,再加足量稀硫酸,蒸发结晶
【答案】C
【解析】A、CO2能NaOH溶液反应生成碳酸钠和水,违背除杂原则,错误;B、Fe能与CuCl2溶液反应生成铜和氯化亚铁,违背除杂原则,错误;C、MnO2不溶于水,KCl易溶于水,先加足量水溶解,再过滤、洗涤、干燥可以得到MnO2固体,正确;D、Na2CO3与稀硫酸反应生成硫酸钠、水和二氧化碳,硫酸钠是新的杂质,错误。
综上所述:选择C。
24.(2022年四川省南充市中考一模)分离、提纯、除杂、鉴别是基本的实验技能,下列实验设计能达到实验目的的是( )
组别
实验目的
实验设计
A
除去CO2中混有的少量CO
通过足量NaOH溶液后,干燥,收集气体
B
分离铜粉和铁粉的混合物
加入足量稀硫酸充分反应后,过滤、洗涤、干燥
C
提纯混有少量Ca(OH)2的KOH溶液
加入过量K2CO3溶液,振荡、静置、过滤
D
鉴别CaCO3、NaOH 、NaCl、NH4NO3固体
分别加入等量的水,观察并感知温度变化
【答案】D
【解析】A、CO2能与氢氧化钠溶液反应生成碳酸钠和水,CO不与氢氧化钠溶液反应,混合气体通过足量NaOH溶液后,反而会把原物质除去,故A错误;B、铁粉能与足量稀硫酸反应生成硫酸亚铁溶液和氢气,铜不与稀硫酸反应,能分离出铜粉,不能分离出铁粉,故B错误;C、Ca(OH)2与K2CO3反应生成碳酸钙和氢氧化钾,加入过量K2CO3溶液,能除去杂质,但引入新的杂质K2CO3(过量),故C错误;D.碳酸钙不溶于水;加入水形成浑浊;氢氧化钠溶于水放热,加入水中,温度会升高;硝酸铵溶于水吸热,加入水中,温度会降低;氯化钠溶于水,加入水中,温度几乎不变,所以分别加入等量的水,观察并感知温度变化可以鉴别,故D正确。
综上所述:选择D。
25.(2022年黑龙江省佳木斯市中考一模)下列实验方案不能达到实验目的的是( )
选项
实验目的
实验方案
A
鉴别尿素和硫酸钾
取样后加熟石灰研磨,闻气味
B
区别棉纤维和羊毛纤维
抽丝灼烧,闻气味
C
除去氢氧化钠溶液中的碳酸钠
加适量氢氧化钙溶液充分反应后,过滤
D
除去氯化钙固体中的碳酸钙
加足量的水溶解、过滤、洗涤、干燥
【答案】AD
【解析】A、尿素和硫酸钾都不属于铵态化肥,加熟石灰研磨均不会放出有刺激性气味的气体,不可以鉴别,故选项实验方案不能达到实验目的;B、羊毛纤维的主要成分是蛋白质,灼烧产生烧焦羽毛的气味,棉纤维灼烧产生烧纸的气味,可以鉴别,故选项实验方案能达到实验目的;C、碳酸钠能与适量氢氧化钙溶液反应生成碳酸钙沉淀和氢氧化钠,充分反应后过滤,能除去杂质且没有引入新的杂质,符合除杂原则,故选项实验方案能达到实验目的;D、氯化钙易溶于水,碳酸钙难溶于水,可采取加水溶解、过滤、蒸发的方法进行分离除杂,故选项实验方案不能达到实验目的。
综上所述:选择AD。
26.(2022年吉林省长春市中考模拟)下列依据实验现象得出的结论,正确的是( )
选项
实验操作与现象
实验结论
A
向某水样中滴加肥皂水后振荡,产生大量泡沫
该水样属于硬水
B
向一个集满二氧化碳的软塑料瓶中加入适量水,旋紧瓶盖,振荡,瓶子变瘪
二氧化碳能与水反应
C
取两块干燥的玻璃片,对着其中一块哈气,出现水雾;另一块不哈气,无变化
空气中没有水蒸气
D
点燃蜡烛刚熄灭时产生的白烟,白烟被点燃,蜡烛也重新燃烧
白烟是可燃物
【答案】D
【解析】A、硬水是含较多可溶性钙、镁矿物质的水;鉴别硬水和软水可以使用肥皂水,泡沫较少,浮渣较多的是硬水,泡沫较多,浮渣较少的是软水;错误;B、向一个集满二氧化碳的软塑料瓶中加入适量水,旋紧瓶盖,振荡,瓶子变瘪,也可能是二氧化碳溶于水,导致压强减小而变瘪的,无法得出二氧化碳能与水发生反应,错误;C、取两块干燥的玻璃片,对着其中一块哈气,出现水雾:另一片不哈气,无变化,说明呼出气体中水蒸气含量大于空气中水蒸气含量,错误;D、点燃蜡烛刚熄灭时产生的白烟,白烟被点燃,蜡烛也重新燃烧,说明白烟是可燃物,正确。
综上所述:选择D。
27.(2022年江苏省苏州市中考模拟)下列实验操作及现象合理的是( )
A.铁丝在氧气中燃烧,发出淡蓝色火焰
B.用pH试纸测定某溶液酸碱度为6
C.用50mL量筒量取15.2mL溶液
D.用加碘食盐溶液检验食物中的淀粉
【答案】B
【解析】A、铁丝在氧气中剧烈燃烧,产生黑色固体,没有火焰,故错误;B、由于标准比色卡上的数字只有整数,用pH试纸测得某溶液的pH=6,故正确;C、选取量筒时要选择比所量体积的数值大,且最接近它的那个量程的量筒,量取15.2mL溶液,要用20mL量筒,故错误;D、碘单质遇淀粉变蓝色,而加碘食盐中没有碘单质,所以不能用淀粉检验加碘食盐,故错误。
综上所述:选择B。
28.(2022年广西壮族自治区北海市中考一模)下列实验方案不能达到实验目的的是( )
选项
实验目的
实验方案
A
鉴别硝酸铵和氢氧化钠固体
取样,加水溶解,测量温度
B
除去粗盐中的难溶性杂质制精盐
取样,溶解,过滤,蒸发结晶
C
验证镁、锌、铜三种金属的活动性顺序
取样,分别放入稀盐酸中观察现象
D
分离NaCl和CuC12混合溶液
取样,加适量氢氧化钠溶液,过滤
【答案】D
【解析】A、鉴别硝酸铵和氢氧化钠固体,取样,加水溶解,测量温度,硝酸铵溶于水吸热温度降低,氢氧化钠溶于水放热,温度升高,选项实验方案能达到实验目的。B、除去粗盐中的难溶性杂质制精盐,取样,溶解,过滤,蒸发结晶,选项实验方案能达到实验目的。C、验证镁、锌、铜三种金属的活动性顺序,取样,分别放入稀盐酸中观察现象,镁活性最强,反应最剧烈;锌活性次之,反应一般;铜活性最弱,直接不会反应,选项实验方案能达到实验目的。D、分离NaCl和CuC12混合溶液,取样,加适量氢氧化钠溶液,氢氧化钠与氯化铜反应生成氢氧化铜和氯化钠,过滤得到氯化钠,该方法只是除去氯化铜,没有将两种物质进行分离,选项实验方案不能达到实验目的。
综上所述:选择D。
29.(2022年江西省新余市中考一模)下列实验操作能达到实验目的的是( )
选项
实验目的
实验操作
A
除去FeSO4溶液中少量的CuSO4
加入过量锌粉,充分反应后过滤
B
将硬水软化
加肥皂水,振荡
C
除去KCl固体中少量的MnO2
加水溶解,过滤,将滤液蒸发结晶
D
除去N2中少量的O2
__________
【答案】 C 将混合气体通过足量灼热的铜粉
【解析】A、加入过量锌粉,锌和硫酸铜反应生成硫酸锌和铜,锌和硫酸亚铁反应生成硫酸锌和铁,不但除去了杂质,也除去了原物质,不符合题意;B、通常用肥皂水来鉴别硬水和软水,肥皂水在硬水中易起浮渣,在软水中泡沫较多,不能用肥皂水软化硬水,不符合题意;C、氯化钾溶于水,二氧化锰难溶于水,加水溶解、过滤,除去二氧化锰,将滤液蒸发结晶得到氯化钾,符合题意;D、除去氮气中的氧气,可将混合气体通过足量灼热的铜粉,铜和氧气在加热的条件下反应生成氧化铜,铜和氮气不反应,可除去杂质。
综上所述:选择C,填:将混合气体通过足量灼热的铜粉。
30.(2022年天津市和平区中考一模)下列除杂实验方案能达到实验目的的是( )
选项
实验目的
实验方案
A
除去NaCl中的少量KNO3
可先加水,并加热溶解,再降温结晶
B
除去KCl溶液中的MgCl2
滴加适量Ba(OH)2溶液,过滤
C
除去CO中的少量CO2气体
依次通过足量NaOH溶液、浓硫酸
D
除去KCl溶液中的少量K2SO4溶液
加过量BaCl2溶液,过滤
【答案】C
【解析】A、氯化钠的溶解度受温度的影响较小,硝酸钾的溶解度受温度的影响较大,除去NaCl中的少量KNO3,可先加水,并加热溶解,再降温结晶,由于硝酸钾含量较少,不能形成饱和溶液,分离不出硝酸钾,不能除去杂质,不符合除杂原则,故选项不能达到实验目的;B、氢氧化钡与氯化镁反应生成氢氧化镁沉淀和氯化钡,能除去杂质,但引入新的杂质氯化钡,不符合除杂原则,故选项不能达到实验目的;C、一氧化碳与氢氧化钠不反应,二氧化碳能与氢氧化钠反应,然后再通过浓硫酸对一氧化碳进行干燥,故选项能达到实验目的;D、氯化钡与硫酸钾反应生成硫酸钡沉淀和氯化钾,能除去杂质,但引入新的杂质氯化钡,不符合除杂原则,故选项不能达到实验目的。
综上所述:选择C。
2024年中考化学真题分项汇编(全国通用)专题16 物质的检验与鉴别、分离与除杂(第02期)(原卷版+解析): 这是一份2024年中考化学真题分项汇编(全国通用)专题16 物质的检验与鉴别、分离与除杂(第02期)(原卷版+解析),共19页。
备战中考化学考点总复习 专题18 物质的检验与鉴别【考点精讲】(全国通用)(原卷版+解析版): 这是一份备战中考化学考点总复习 专题18 物质的检验与鉴别【考点精讲】(全国通用)(原卷版+解析版),共16页。试卷主要包含了常见气体的检验与鉴别,物质的检验与鉴别综合运用等内容,欢迎下载使用。
备战中考化学考点总复习 专题18 物质的检验与鉴别【考点巩固】(全国通用)(原卷版+解析版): 这是一份备战中考化学考点总复习 专题18 物质的检验与鉴别【考点巩固】(全国通用)(原卷版+解析版),共23页。

