初中生物中考复习 精品解析:2022年辽宁省葫芦岛市中考生物真题(解析版)
展开
这是一份初中生物中考复习 精品解析:2022年辽宁省葫芦岛市中考生物真题(解析版),共22页。
2022年辽宁省葫芦岛市中考生物试卷
一、单项选择题,每小题选对得1分,错选、多选均不得分。
1. 下列选项中,可以作为监测空气污染指示植物的是( )
A. 侧柏 B. 鹿角菜 C. 满江红 D. 葫芦藓
【答案】D
【解析】
【分析】义需要杀死各种病原菌的热处理方法。根据植物的繁殖方式,一般把植物分成孢子植物和种子植物两大类,其中孢子植物不结种子,但产生孢子,用孢子繁殖后代,包括藻类植物、苔藓植物和蕨类植物;种子植物是植物界中较高等的一个类群,包括裸子植物和被子植物。
【详解】A.侧柏属于裸子植物,具有根、茎、叶、花、果实、种子六种器官,种子不裸露,外面有果皮包被,故A不符合题意。
B.鹿角菜没有根、茎、叶的分化,属于藻类植物,故B不符合题意。
C.满江红有了根、茎、叶的分化,体内有输导组织,属于蕨类植物,故C不符合题意。
D.葫芦藓属于苔藓植物,无根,有茎、叶的分化,但体内无输导组织,叶只有一层细胞构成,二氧化硫等有毒气体容易从背腹两面侵入而威胁苔藓植物的生活,因此我们常把葫芦藓作为检测空气污染程度的指示植物,故D符合题意。
故选D。
2. 菠菜叶表皮细胞和人体骨骼肌细胞共有的能量转换器是( )
A. 叶绿体 B. 线粒体 C. 细胞核 D. 液泡
【答案】B
【解析】
【分析】叶绿体和线粒体都是细胞中的能量转换器。
【详解】叶绿体是绿色植物细胞进行光合作用的场所,利用无机物合成有机物。线粒体是广泛存在于动物细胞和植物细胞中的细胞器,是细胞呼吸产生能量的主要场所,被称为能量转换器和细胞内能量供应的“动力工厂”,是细胞进行呼吸作用的场所。所以菠菜叶表皮细胞和人体骨骼肌细胞共有的能量转换器是线粒体。
故选B。
3. 下列选项中,能真正开花和结果的植物是( )
A. 苏铁 B. 银杏 C. 水杉 D. 葡萄
【答案】D
【解析】
【分析】被子植物的胚珠外面有子房壁发育成果皮,胚珠发育成种子,种子包被上果皮构成果实,如花生、桃树等。
【详解】ABC.苏铁、银杏、水杉的种子裸露,没有果皮包被,没有果实,属于裸子植物,ABC不符合题意。
D.葡萄的种子有果皮包被,属于被子植物,有根、茎、叶、花、种子和果实,D符合题意。
故选D。
4. 使用显微镜观察装片时,物像位于视野的左上方,要使物像移到视野的中心,装片移动的方向应该是( )
A. 右下方 B. 右上方 C. 左上方 D. 左下方
【答案】C
【解析】
【分析】本题考查的是显微镜下物像的特点,在显微镜下看到的是实物的倒像。
【详解】在显微镜中成的像是倒像的,如果发现物像位于视野的左上方,它实际上位于玻片标本的右下方,所以要移到中央,应向左上方移动。我们可以这样记忆:物像位于视野的哪个方向,就向哪个方向移动,才能移到视野的中央,C正确。
【点睛】掌握显微镜成像特点是本题解题关键。
5. 小明发现蚂蚁排成一队向前爬,问妈妈:“是前面蚂蚁留下了信息吗?”此句话属于科学探究步骤中的( )
A. 提出问题 B. 作出假设 C. 制定计划 D. 得出结论
【答案】A
【解析】
【分析】(1)科学探究的一般过程:提出问题、作出假设、制定计划、实施计划、得出结论、表达和交流。
(2)对照实验:在探究某种条件对研究对象的影响时,对研究对象进行的除了该条件不同以外,其他条件都相同的实验。
【详解】探究的一般过程是从发现问题、提出问题开始的,发现问题后,根据自己已有的知识和生活经验对问题的答案作出假设。设计探究的方案,包括选择材料、设计方法步骤等。按照探究方案进行探究,得到结果,再分析所得的结果与假设是否相符,从而得出结论。并不是所有的问题都一次探究得到正确的结论。有时,由于探究的方法不够完善,也可能得出错误的结论。因此,在得出结论后,还需要对整个探究过程进行反思。所以题干中,有同学说:“是前面蚂蚁留下了信息吗?”,在科学探究步骤中属于提出问题。
故选A。
6. 椰汁清凉解渴,营养丰富,它属于种子结构中的( )
A. 胚芽 B. 胚轴 C. 胚根 D. 胚乳
【答案】D
【解析】
【分析】(1)椰子树单子叶植物,叶脉呈平行状,种子由种皮、胚和胚乳组成,种子有一片子叶,有胚乳,营养物质储存在胚乳中。
(2)椰汁及椰肉含大量蛋白质、果糖、葡萄糖、蔗糖、脂肪、维生素B1、维生素E、维生素C、钾、钙、镁等。椰肉色白如玉,芳香滑脆;椰汁清凉甘甜。
【详解】椰子树是单子叶植物,它的种子由种皮、胚和胚乳组成,胚由胚芽、胚轴、胚根和子叶组成,一般来说胚乳是单子叶植物储存营养物质的结构,子叶是双子叶植物种子储存营养物质的结构,因此椰汁属于种子结构中的胚乳。
故选D。
7. 作为一个健康的公民,应当积极参加无偿献血,从生物体结构层次上分析,血液属于( )
A. 细胞 B. 组织 C. 器官 D. 系统
【答案】B
【解析】
【分析】人体的结构层次由微观到宏观依次是细胞→组织→器官→系统→人体。
【详解】A.细胞并没有统一的定义,比较普遍的提法是:细胞是生物体基本的结构和功能单位,除病毒之外的所有生物均由细胞所组成,但病毒生命活动也必须在细胞中才能体现,A不符合题意。
B.由形态相似,结构、功能相同的细胞联合在一起形成的细胞群。人体四大组织分别是:上皮组织、结缔组织、肌肉组织、神经组织,血液是一种流动性的结缔组织,B符合题意。
C.器官是由不同的组织有机结合在一起,形成具有一定形态和功能的结构,如大脑、胃、心脏、肝、肺、肾、眼、耳等,C不符合题意。
D.系统由能够共同完成一种或几种生理功能的多个器官按照一定次序组合在一起构成。人体八大系统指的是:运动系统、神经系统、内分泌系统、循环系统、呼吸系统、消化系统、泌尿系统、生殖系统,D不符合题意。
故选B。
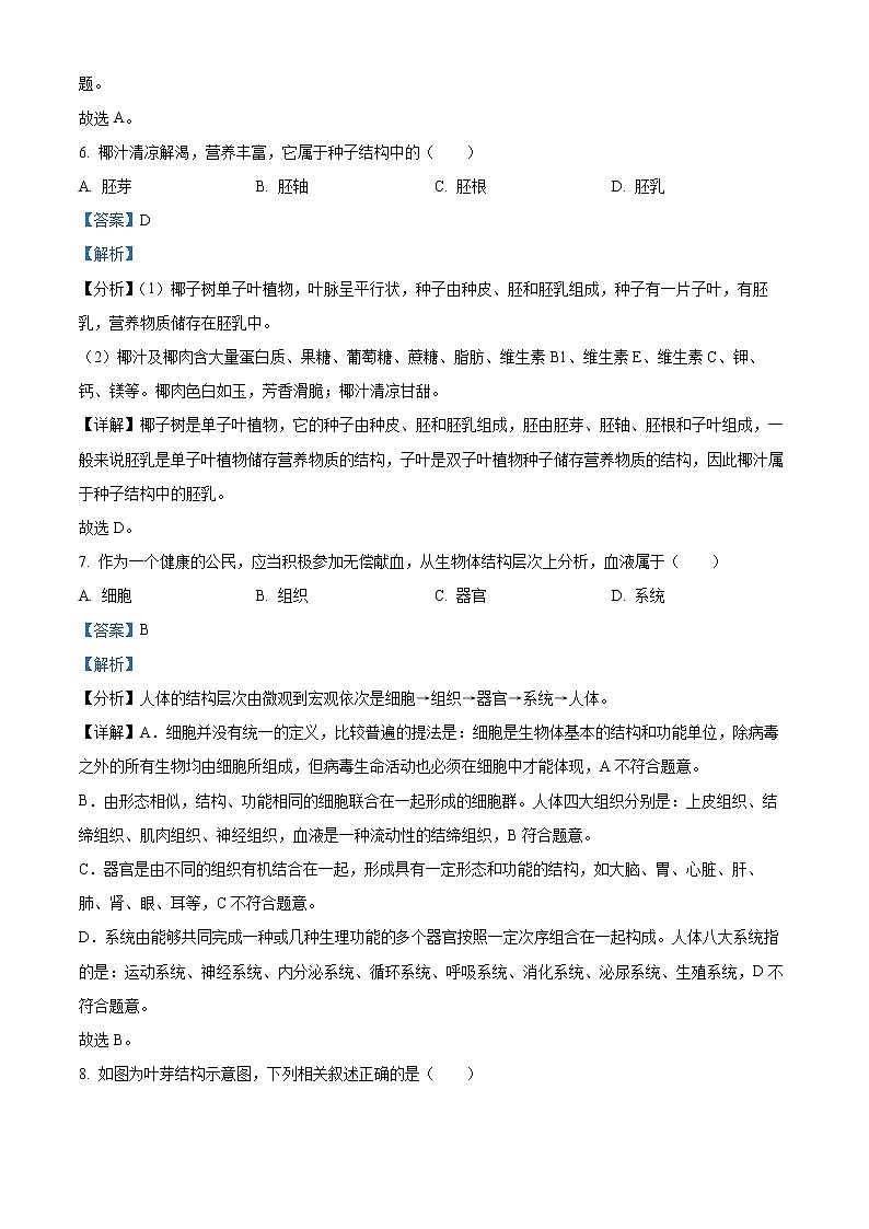
8. 如图为叶芽结构示意图,下列相关叙述正确的是( )
A. ①是芽原基,将来发育成芽
B. ②是芽轴,将来发育成叶
C. ③将来发育成茎
D. ④将来发育成花
【答案】C
【解析】
【分析】题图为叶芽的基本结构:①生长点、②幼叶、③芽轴、④芽原基;其中幼叶将来发育成叶;芽轴将来发育成茎;芽原基将来发育成侧芽,据此解答。
【详解】A.①生长点具有分裂能力,能形成新的芽结构,A错误。
B.②为幼叶,将来发育成叶,B错误。
C.③为芽轴,将来发育成枝条的茎,C正确。
D.④芽原基将来发育成侧芽,D错误。
故选C。
9. 下列措施中,能提高温室大棚蔬菜产量的一组是( )
①适当提高二氧化碳浓度
②提高氧气浓度
③适当加大昼夜温差
④适当延长光照时间
A. ①②③ B. ①②④ C. ①③④ D. ②③④
【答案】C
【解析】
【分析】影响植物光合作用的因素有光照强度、二氧化碳浓度等,影响植物呼吸作用的因素有氧气和二氧化碳的浓度、温度等,据此答题。
【详解】①二氧化碳是光合作用的原料,原料越多合成的有机物就越多,所以适度增加大棚中的二氧化碳气体的含量能增产,①符合题意。
②氧气是呼吸作用的原料,增加氧气促进了呼吸作用,促进了有机物的分解,作物就减产,②不符合题意。
③适当加大昼夜温差,白天光照强温度高,光合作用强,制造较多的有机物;晚上温度低,植物呼吸作用弱,消耗有机物少,积累的有机物多,能增高产量,③符合题意。
④适当延长光照时间,一般情况下植物光合作用的时间越长合成的有机物就越多,能增产,④符合题意。
故选C。
10. 种子萌发需要一定的水分、适宜的温度和充足的空气,其原理是促进种子的( )
A. 光合作用 B. 蒸腾作用 C. 输导作用 D. 呼吸作用
【答案】D
【解析】
【分析】种子萌发的环境条件是:一定的水分、适宜的温度和充足的空气。
【详解】种子萌发的过程中,种子内部要进行一系列的生物化学变化,这些生物化学变化必须在一定的温度范围内进行;水分可以使种皮变软,胚芽与胚根才能突破种皮,同时储存在子叶或胚乳中的营养物质在有水的情况下才能转化,容易被胚吸收利用;种子萌发时吸入氧气,把细胞内储存的大量营养物质逐渐氧化分解,同时释放出大量的能量,供应种子萌发时生理活动的需要,种子萌发需要一定的水分、适宜的温度和充足的空气,其原理是促进种子的呼吸作用。
故选D。
11. 某同学在制作人体口腔上皮细胞临时装片时,在载玻片滴一滴生理盐水,其作用是( )
A. 使细胞染上颜色 B. 防止细胞干燥
C. 维持细胞正常形态 D. 防止细胞重叠
【答案】C
【解析】
【分析】制作人口腔上皮细胞的临时装片的步骤包括:擦片:用洁净纱布将载玻片和盖玻片擦拭干净;滴水:在载玻片中央滴一滴生理盐水;取材:用牙签在口腔内侧轻刮几下(操作前请漱口),并将之涂抹在生理盐水滴中;盖片:用镊子夹起盖玻片,轻轻盖在水滴上。盖时,让盖玻片一边先接触载玻片上水滴的边沿,然后慢慢放下,以免产生气泡;染色:在盖玻片一侧滴1至2滴碘液,在盖玻片另一侧用吸水纸吸引碘液。
【详解】在制作人的口腔上皮细胞临时装片时,由于生理盐水的渗透压与人体血浆的渗透压相等,人体细胞处在这样的液体环境中,细胞的形态、功能可以保持正常,如果处在清水中,人体细胞会吸水胀破,由此可知,某同学在制作人体口腔上皮细胞临时装片时,在载玻片滴一滴生理盐水,其作用是维持细胞正常形态,C符合题意。
故选C。
12. 某一生态系统中的四种生物构成一条食物链,它们的相对数量如图所示,下列叙述正确的是( )
A. 该食物链可表示为丙→丁→甲→乙
B. 该食物链能量最终来源于丙
C. 甲和乙是消费者,丁是分解者
D. 有毒物质进入该食物链,丙体内积累最多
【答案】A
【解析】
【分析】在一个食物链中营养级别越高其数量越少,图中丙的相对数量最多营养级别最低,属于生产者,丁次之属于初级消费者,甲再次之,属于次级消费者,乙属于第三级消费者。
【详解】A.结合分析和题图可知,该食物链可表示为:丙→丁→甲→乙,A正确。
B.该食物链能量最终来源于太阳能,B错误。
C.图中丙是生产者,丁、甲、乙均是消费者,C错误。
D.在生态系统中,有害物质可以通过食物链在生物体内不断积累,其浓度随着消费者级别的升高而逐步增加,这种现象叫生物富集。在“丙→丁→甲→乙”食物链中,乙的级别最高,有害物质含量最多,D错误。
故选A。
13. 北京冬奥会成为奥运史上首个“碳中和”冬奥会。“碳中和”是指二氧化碳等温室气体排放能量与去除量相互抵消,达到相对零排放。下列做法中有利于实现“碳中和”的是( )
A. 燃煤取暖 B. 秸秆焚烧 C. 过度放牧 D. 退耕还林
【答案】D
【解析】
【分析】碳中和是指企业、团体或个人测算在一定时间内直接或间接产生的温室气体排放总量,通过植树造林、节能减排等形式,以抵消自身产生的二氧化碳排放量,实现二氧化碳“零排放”。
【详解】燃煤取暖,浪费资源,又增加了污染物的产生,秸秆焚烧,会产生大量的烟尘和有害气体而加剧空气污染,过度放牧会造成草原退化,土地沙化面积扩大,这些做法都不利于现“碳中和”,绿色植物可以吸收二氧化碳,释放氧气,所以退耕还林有利于实现“碳中和”。
故选D。
14. 青春期是人生一个重要时期,下列关于青春期的叙述正确的是( )
A. 喉结突出属于第一性征
B. 身高突增是青春期的一个显著特点
C. 月经的出现与性激素无关
D. 独立意识增强,不与异性交往
【答案】B
【解析】
【分析】青春期是一个生长和发育发生重要变化的时期,其中身高突增是青春期的一个显著特点,其次是体重增加,另外,神经系统和心、肺等内脏器官的功能也显著增强。其次性发育和性成熟也是青春期的重要特征,性激素的分泌使得青春期的男性、女性出现第二性征。
【详解】A.喉结突出属于第二性征,A错误。
B.青春期是一个生长和发育发生重要变化的时期,其中身高突增是青春期的一个显著特点,其次是体重增加,B正确。
C.性激素的分泌使得青春期的女性出现月经,男性出现遗精,C错误。
D.青春期少年随着身体的发育,独立意识增强,性意识也开始萌动,常表现为从初期的与异性疏远,到逐渐愿意与异性接近,或对异性产生朦胧的依恋,D错误。
故选B。
15. 端午节是我国的传统节日,我们有系彩线、吃粽子的习俗,粽子中的糯米在人体中最初的消化场所是( )
A. 口腔 B. 胃 C. 小肠 D. 大肠
【答案】A
【解析】
【分析】人体各段消化道的消化和吸收能力是不同的,小肠是消化和吸收的主要场所,它有着与其功能相适应的结构特点。
【详解】A.糖类、蛋白质和脂肪必须经过消化才能吸收。淀粉的消化是从口腔开始的,在口腔中淀粉被唾液淀粉酶初步分解为麦芽糖,再到小肠中在肠液和胰液的作用下,被彻底分解为葡萄糖。粽子中的糯米主要含淀粉,在人体中最初的消化场所是口腔,A符合题意。
B.胃内有胃腺,能分泌胃液,胃液里面含有胃蛋白酶,能对蛋白质进行初步消化,能把蛋白质分解成多肽,B不符合题意。
C.小肠内有肠腺,肠腺分泌肠液,胰腺分泌的胰液通过胰管输送到小肠内,肠液和胰液中含有消化脂肪、蛋白质和糖类的酶,C不符合题意。
D.大肠没有消化功能,但能够吸收少量水、无机盐和部分维生素,D不符合题意。
故选A。
16. 日常生活中我们经常吃一些海带、紫菜和裙带菜,可以预防( )
A. 侏儒症 B. 地方性甲状腺肿 C. 冠心病 D. 艾滋病
【答案】B
【解析】
【分析】激素是由内分泌腺的腺细胞所分泌的、对人体有特殊作用的化学物质,它在血液中含量极少,但是对人体的新陈代谢、生长发育和生殖等生理活动,却起着重要的调节作用。人激素分泌过多或过少,都会使人患病。
【详解】A.垂体分泌的生长激素,能够促进人体的生长和发育,幼年时,如果生长激素分泌过少,会患侏儒症,这种患者主要表现为身体矮小,但智力是正常的,故A不符合题意。
B.碘是合成甲状腺激素的主要原料,会使得体内甲状腺激素合成的数量减少、造成甲状腺代偿性增生肿大而患地方性甲状腺肿,海带、紫菜和裙带菜等含碘丰富,经常吃对防治地方性甲状腺肿有很好的效果,故B符合题意。
C.冠心病属于心血管疾病,长期酗酒或吸烟,都会损伤心脏和血管,导致心血管疾病,故C不符合题意。
D.艾滋病是一种病毒性传染病,是人类感染人类免疫缺陷病毒(HIV)后导致免疫缺陷,使人体免疫功能缺损的疾病,故D不符合题意。
故选B。
17. 我国科考队员成功在珠峰架设全世界海拔最高的自动气象观测站。登峰前,队员在高原上进行了长期的训练,以适应空气稀薄的环境,训练后其血液中明显增加的成分是( )
A. 血浆 B. 红细胞 C. 白细胞 D. 血小板
【答案】B
【解析】
【分析】血液包括血浆和血细胞,血细胞包括红细胞、白细胞和血小板。知道血细胞的组成及各部分的功能是解题的关键。红细胞具有运输氧的功能。白细胞为人体起防御保护作用。血小板具有止血和凝血的作用。
【详解】红细胞具有运输氧的功能,生活在高原地区的人血液中红细胞含量一般较高,从而能增强血液对氧的运输,使机体能适应空气稀薄的环境。因此科考队员登峰前,在高原上进行了长期的训练,以适应空气稀薄的环境,训练后其血液中明显增加的成分是红细胞。
故选B。
18. 如图为人体泌尿系统组成示意图,下列叙述正确的是( )
A. ①是肾脏,是形成尿液的器官
B. ②是肾小管,具有重吸收作用
C. ③是肾小囊,能贮存原尿
D. ④是输尿管,能输送尿液
【答案】A
【解析】
【分析】图中:①是肾脏,②是输尿管,③是膀胱,④是尿道。
【详解】A.①为肾脏,肾脏是泌尿系统中最主要的器官,主要作用是形成尿液,A正确。
B.②输尿管能输送尿液,B错误。
C.③膀胱暂时储存尿液,C错误。
D.④尿道的功能是排出尿液,D错误。
故选A。
19. “唱支山歌给党听,我把党来比母亲……”深情优美的歌声萦绕耳畔,听到歌声的听觉感受器位于( )
A. 耳郭 B. 外耳道 C. 耳蜗 D. 半规管
【答案】C
【解析】
【分析】耳的结构包括外耳、中耳和内耳。外耳包括耳郭和外耳道;中耳包括鼓膜、鼓室和听小骨;内耳包括半规管、前庭和耳蜗,各结构在听觉的形成过程中都发挥了重要的作用。
【详解】听觉形成的过程是:外界的声波经过外耳道传到鼓膜,引起鼓膜的振动;振动通过听小骨传到内耳,刺激了耳蜗内的听觉感受器,产生神经冲动;神经冲动通过与听觉有关的神经传递到大脑皮层的听觉中枢,就形成了听觉。可见听觉的形成过程中,把声波信息转变成神经冲动的主要结构(听觉感受器)是耳蜗,因此A、B、D错误,C正确。故选C。
20. “五禽戏”是中国传统的体育项目,在练习过程中协调运动,维持身体平衡的器官是( )
A. 大脑 B. 小脑 C. 脑干 D. 脊髓
【答案】B
【解析】
【分析】脑位于颅腔内,包括大脑、小脑和脑干三部分,其中小脑的主要功能是使运动协调、准确,维持身体的平衡。
【详解】A.大脑由两个大脑半球组成,大脑半球的表层是灰质,叫大脑皮层,大脑皮层是调节人体生理活动的最高级中枢,不符合题意。
B.小脑位于脑干背侧,大脑的后下方,小脑的主要功能是使运动协调、准确,维持身体的平衡。所以,“五禽戏”是中国传统的体育项目,在练习过程中协调运动,维持身体平衡的器官是小脑,B符合题意。
C.脑干位于大脑的下方和小脑的前方,它的最下面与脊髓相连,脑干的灰质中含有一些调节人体基本生命活动的中枢(如心血管中枢、呼吸中枢等),C不符合题意。
D.脊髓位于脊柱的椎管内,上端与脑相连,下端与第一腰椎下缘平齐,脊髓有反射和传导的功能,D不符合题意。
故选B。
21. 如图为关节结构示意图,下列相关叙述正确的是( )
A. 关节是由①和④两部分组成的
B. ②可以使关节更加牢固
C. ③是关节囊,内有滑液
D. ⑤关节头,可以减少骨与骨之间的摩擦
【答案】B
【解析】
【分析】图中①关节头,②关节囊,③关节腔,④关节窝,⑤关节软骨。
【详解】A.关节是能活动的骨连结,由关节面、关节囊和关节腔三部分组成,故A错误。
B.由于②关节囊把关节头与关节窝牢牢地连接起来,使关节具有牢固的特性,故B正确。
C.③是关节腔,内有②关节囊分泌的润滑液,故C错误。
D.⑤是关节软骨,③关节腔内有少量滑液可减少骨与骨之间摩擦,可增强关节活动时的灵活性,故D错误。
故选B。
22. 动物与人类关系非常密切,下列相关叙述正确的是( )
A. 鱼为人类提供了富含糖类的食物
B. 蜘蛛是日本血吸虫的中间宿主
C. 青蛙可以提取中药蟾酥
D. 蝎、蜈蚣、蝉蜕可以入药
【答案】D
【解析】
【分析】生物与人类的关系很密切,有的对人类是有益,有的对人类有害。
【详解】A.鱼为人类提供了富含蛋白质的食物,A错误。
B.钉螺是日本血吸虫的中间寄主,与血吸虫病的传播有关,B错误。
C.蟾蜍眼睛后方的毒腺能分泌毒液,能制成中药蟾酥,C错误。
D.蝎、蜈蚣、蝉蜕等都可以入药,治疗疾病,D正确。
故选D。
23. 下列选项中,亲缘关系最近的一组是( )
A. 蛔虫和蚯蚓 B. 蜗牛和奶牛 C. 乌贼和钉螺 D. 鲍鱼和鲫鱼
【答案】C
【解析】
【分析】生物的分类等级从大到小依次是界、门、纲、目、科、属、种;所属的等级越小,生物的亲缘关系越近,共同特征越多,等级越大,亲缘关系越远,共同特征越少。
【详解】选项中的生物都属于动物界,蛔虫和蚯蚓属于同界不同门,蛔虫属于线形动物门,蚯蚓属于环节动物门;蜗牛属于软体动物门,奶牛属于脊索动物门中的脊椎动物亚门;乌贼和钉螺属于软体动物门;鲍鱼属于软体动物门,鲫鱼属于脊索动物门中的脊椎动物亚门;分类单位中门比界小,因此乌贼和钉螺的亲缘关系最近,C符合题意。
故选C。
24. 细菌和真菌在细胞结构上的主要区别是( )
A. 细菌没有成形的细胞核 B. 细菌没有细胞壁
C. 细菌没有细胞质 D. 细菌没有细胞膜
【答案】A
【解析】
【分析】细菌的基本结构有细胞壁、细胞膜、细胞质和DNA集中的区域,没有成形的细胞核,真菌具有细胞结构,有成形的细胞核。
【详解】细菌细胞的基本结构包括细胞壁、细胞膜、细胞质、只有DNA集中的区域,没有成形的细胞核,属于原核生物;真菌细胞的基本结构有细胞壁、细胞膜、细胞质、细胞核,属于真核生物,细菌和真菌细胞的主要区别是细菌没有成形的细胞核。
故选A。
25. 在酿制米酒过程中,蒸熟的糯米降温至30℃后才能加入酒曲的原因是( )
A. 防止淀粉分解成葡萄糖
B. 防止空气中的杂菌污染
C. 防止糯米变质
D. 防止酒曲中的微生物失活
【答案】D
【解析】
【分析】发酵技术是指利用微生物的发酵作用,运用一些技术手段控制发酵过程,大规模的生产发酵产品的技术。酵母菌在无氧条件下,分解有机物产生酒精和二氧化碳。
【详解】酒曲中的菌种主要是酵母菌,酵母菌发酵分解有机物能产生酒精,蒸熟的糯米降温至30℃后才能加入酒曲的原因是防止高温杀死酒曲中的真菌。
故选D。
26. 下列选项中,属于先天性行为的是( )
A. 老马识途 B. 鹦鹉学舌 C. 鸿雁传书 D. 蜻蜓点水
【答案】D
【解析】
【分析】根据动物行为获得的途径可分为先天性行为和后天性行为(后天性行为又称为学习行为)。先天性行为是动物生来就有的,由动物体内的遗传物质所决定的行为,如蜘蛛结网等。学习行为是在体内的遗传因素的基础上,通过环境因素的作用,由生活经验和学习而获得的行为.如小狗做算术题等。
【详解】A.老马识途是通过学习得来的行为,属于后天性行为,A错误。
B.鹦鹉学舌是通过学习得来的行为,属于后天性行为,B错误。
C.鸿雁传书,是通过学习得来的行为,属于后天性行为,C错误。
D.蜻蜓点水是蜻蜓的繁殖行为,属于生来就有的,由体内的遗传物质所决定的行为,属于先天性行为,D正确。
故选D。
27. 我国幅员辽阔,地形复杂,气候多样,从而形成了茂密的森林、美丽的草原、无垠的荒漠、神秘的湿地等,这充分体现了生物多样性中的( )
A. 生物种类的多样性 B. 生态系统的多样性
C. 环境的多样性 D. 基因的多样性
【答案】B
【解析】
【分析】生物圈中有着多种多样的生态系统,如草原生态系统、湿地生态系统、海洋生态系统、森林生态系统、淡水生态系统、农田生态系统、城市生态系统等等。解答即可。
【详解】在自然条件下,某个地区的气候特点,尤其是温度和降雨量,决定了该地区的生态系统的类型。我国有广袤的陆地、辽阔的海洋、复杂的地形和多样的气候,从而形成了不同的生态系统,即森林生态系统、草原生态系统、海洋生态系统、淡水生态系统、湿地生态系统、农田生态系统、城市生态系统等,这充分体现了生物多样性中的生态系统的多样性。
故选B。
28. 地衣被称为“植物界的开路先锋”地衣由( )
A. 蕨类与真菌共生形成 B. 藻类与真菌共生形成
C. 苔藓与细菌共生形成 D. 蕨类与细菌共生形成
【答案】B
【解析】
【分析】细菌和真菌的生活方式有:腐生、寄生和共生,地衣是真菌与藻类共生在一起形成的。
【详解】生长在旧墙壁、树干或岩石上,呈灰绿色、硬壳状的植物斑块就是地衣。实际上,地衣是真菌与藻类共生在一起而形成的。藻类通过光合作用为真菌提供有机物,真菌可以为藻类提供水和无机盐。
故选B。
29. 下列选项中,食品与其保存方法的匹配正确的是( )
A. 咸鸭蛋——腌制法 B. 午餐肉罐头——脱水法
C. 冷鲜肉——巴氏消毒法 D. 干木耳——高温灭菌法
【答案】A
【解析】
【分析】根据食物腐败变质的原因,食品保存就要尽量的杀死或抑制微生物的生长和大量繁殖,传统的食品保存方法有盐腌、糖渍、干制、酒泡等,现代的贮存方法主要有罐藏、脱水、冷冻、真空包装、添加防腐剂等。
【详解】A.咸鸭蛋是用较多的盐渗出食品内的水分,从而抑制微生物的生长和大量繁殖,也叫腌制法,A正确。
B.午餐肉罐头食品所采取的主要保存方法是罐藏法,B错误。
C.冷鲜肉主要保存方法是冷冻法,C错误。
D.干木耳主要保存方法是脱水法,D错误。
故选A
30. 鸟有许多适于飞行的特点,下列叙述正确的是( )
A. 鸟的胸肌发达,可以减少空气的阻力
B. 鸟的骨骼轻、薄,可以减轻体重
C. 鸟的气囊与肺一样,都能进行气体交换
D. 鸟有喙无齿,为飞行提供动力
【答案】B
【解析】
【分析】鸟类会飞行,其结构特征总是与其生活相适应的。如前肢变成翼,有大型是正羽,排成扇形,适于飞行;身体呈流线型,可以减少飞行时的阻力;体内有气囊,辅助肺完成双重呼吸,可以供给充足的氧气;有的骨中空,有的骨愈合,直肠很短,能减轻体重;胸肌发达,利于牵动两翼完成飞行动作。
【详解】A.鸟的胸肌发达,可以为飞行提供动力,A错误。
B.鸟骨骼轻、薄,可以减轻体重,B正确。
C.鸟类体内有气囊,辅助肺完成双重呼吸,可以供给充足的氧气,但不能进行气体交换,C错误。
D.鸟有喙无齿,与飞行无关,D错误。
故选B。
31. 下列选项中,关于病毒的叙述正确的是( )
A. 在普通光学显微镜下可以看到
B. 结构简单能独立生活
C. 由蛋白质外壳和内部的遗传物质构成
D. 能通过细胞分裂繁殖后代
【答案】C
【解析】
【分析】病毒的个体非常小,比细菌还小得多,只能用纳米来表示它的大小,借助于电子显微镜才能看清楚病毒的形态结构,病毒的形态多样,有球形,杆形,蝌蚪形等。病毒无细胞结构,只由蛋白质外壳和内部的遗传物质组成。病毒只营寄生生活。病毒要是离开了活细胞,通常会变成结晶体。以自我复制的方式繁殖。
【详解】A.病毒的个体非常小,只能借助于电子显微镜才能看清楚病毒的形态结构,A错误。
B.病毒结构简单,无细胞结构,只营寄生生活,不能独立生活,B错误。
C.病毒无细胞结构,只由蛋白质外壳和内部的遗传物质(核酸)组成,C正确。
D.病毒无细胞结构,不能通过细胞分裂繁殖后代,而是以自我复制的方式繁殖,即靠自己的遗传物质中的遗传信息,利用寄生细胞内的物质,制造出新的病毒。新生成的病毒又可以感染其它活细胞,D错误。
故选C。
32. 科学家把人体细胞中的胰岛素基因转入大肠杆菌,对大肠杆菌进行培养,使之生产治疗糖尿病的药物,在这一过程中运用了( )
A. 组织培养技术 B. 克隆技术 C. 杂交技术 D. 转基因技术
【答案】D
【解析】
【分析】转基因技术是指运用科学手段从某种生物中提取所需要的基因,将其转入另一种生物中,使与另一种生物的基因进行重组,从而产生特定的具有变异遗传性状的物质。利用转基因技术可以改变动植物性状,培育新品种。也可以利用其它生物体培育出期望的生物制品,用于医药、食品等方面。
【详解】科学家把控制合成胰岛素的基因转入大肠杆菌后,对大肠杆菌进行大规模培养,使之大量生产胰岛素,这使胰岛素可以工业化生产,这为糖尿病患者带来了福音。该生产过程利用了转基因技术;D符合题意。
故选D。
33. 下列选项中,引起橘子霉变长绿毛的主要微生物是( )
A. 甲烷菌 B. 青霉 C. 根瘤菌 D. 乳酸菌
【答案】B
【解析】
【分析】此题考查的是细菌和真菌在自然界中的作用及其与人类的关系,据此解答。
【详解】A.在无氧的条件下,甲烷菌等细菌通过发酵能把污水中的有机物分解,产生甲烷,可以燃烧,用于照明、取暖等,是一种清洁的能源,在有氧的环境中细菌把有机物分解成二氧化碳和水等,从而起到净化污水的作用,A不符合题意。
B.青霉菌是一种真菌,为多细胞,营养菌丝体无色、淡色或具鲜明颜色。“绿毛”是青霉的菌落,B符合题意。
C.根瘤菌能和豆科植物共生在一起,固定空气中的氮,为豆科植物提供氮肥,豆科植物为根瘤菌提供营养,二者互惠互利,共同生活,C不符合题意。
D.乳酸杆菌是指能使糖类发酵产生乳酸的细菌,酸牛奶中有此菌。是一群生活在机体内益于宿主健康的微生物,它维护人体健康和调节免疫功能的作用已被广泛认可,D不符合题意。
故选B。
34. 下列选项中,人们常用扦插的方法来繁育的植物是( )
A. 苹果 B. 甘薯 C. 柿树 D. 桃树
【答案】B
【解析】
【分析】扦插一般是指把植物的茎进行切断,经过处理之后,插在土壤中,然后每一段枝条都可以生根发芽,长出一个新的植株。
【详解】扦插所得植株不会变异,保持遗传基因的稳定。这种生殖方式的主要优点是周期短和能保持母体的优良性状。甘薯适合用茎进行扦插繁殖,苹果、柿树、桃树适合用嫁接进行繁殖,B符合题意。
故选B。
35. 下列选项中,关于青蛙生殖和发育的叙述正确的是( )
A. 生殖可以离开水 B. 蝌蚪用肺呼吸
C. 蝌蚪和成蛙形态相似 D. 体外受精
【答案】D
【解析】
【分析】两栖动物雌雄异体、体外受精(水里),卵生、卵自然孵化,体外发育,幼体生活在水中用鳃呼吸,用鳍游泳。有尾。成体用肺呼吸、有四肢无尾,水陆两栖,多为变态发育。
【详解】青蛙属于两栖动物,体外受精,蝌蚪和成蛙形态不相似,蝌蚪用鳃呼吸,属于变态发育,生殖发育都离不开水的限制。
故选D。
36. 下列选项中,有性生殖与无性生殖的本质区别是( )
A. 是否能进行细胞分裂
B. 是否能产生健康的后代
C. 是否具有遗传性
D. 是否有两性生殖细胞的结合
【答案】D
【解析】
【分析】无性生殖是不经生殖细胞的两两结合,由母体直接产生新个体的方式;有性生殖由亲本产生的有性生殖细胞,经过两性生殖细胞(如精子和卵细胞)的结合,成为受精卵,再受精卵发育成为新的个体的生殖方式,可见无性生殖与有性生殖的本质区别是否有两性生殖细胞的形成与结合。
【详解】A.无性生殖与有性生殖都能进行细胞分裂、细胞生长,生物体才能由小长大,A不符合题意。
B.无性生殖与有性生殖都能产生后代,因此,能否产生健康的后代不是有性生殖与无性生殖的本质区别,B不符合题意。
C.有性生殖与无性生殖产生的后代都具有遗传性,因此,是否具有遗传性不是有性生殖与无性生殖的本质区别,C不符合题意。
D.由分析可知,有无两性生殖细胞的形成与结合是无性生殖与有性生殖的实质区别,D符合题意。
故选D。
37. 鸡蛋中将来可以发育成雏鸡的结构是( )
A. 胚盘 B. 卵黄 C. 卵白 D. 卵黄膜
【答案】A
【解析】
【分析】鸟卵的结构:卵壳:坚硬,起保护作用;有小孔透气;气室:内充满空气,为胚胎发育提供氧气;卵壳膜:包裹内部物质,具有保护作用;卵白:为胚胎发育提供营养物质,具有保护作用;卵黄:卵细胞的主要营养部分,为胚胎发育提供营养物质;卵黄膜:起保护作用;系带:起固定卵黄、减震的作用,利于孵化(位于卵黄上,一端与卵钝端的壳膜相连,另一端与卵尖端的壳膜相连);胚盘:含有细胞核。未受精的卵,胚盘色浅而小,已受精的卵,胚盘色浓而略大,胚盘在受精后可发育成胚胎。
【详解】胚盘是进行胚胎发育的部位,雏鸡由胚盘发育而来,胚盘是由受精卵分裂发育而来,为卵黄表面中央一盘状小白点,是胚胎发育的部位,A正确。
故选A。
38. 高茎豌豆(DD)与矮茎豌豆(dd)杂交,后代的基因组成是( )
A. DD B. dd C. Dd D. DD/dd
【答案】C
【解析】
【分析】显性基因控制显性性状,隐性基因控制隐性性状,当控制某个性状的基因一个是显性,一个是隐性时,只表现出显性基因控制的性状。
【详解】矮茎是隐性性状,高茎是显性性状,矮茎的基因组成是dd。高茎豌豆的基因组成为DD,亲代高茎豌豆遗传给子代矮茎豌豆的基因一定是D,矮茎豌豆遗传给子代的一定是d。因此后代的基因组成是Dd。
故选C。
【点睛】本题考查的是基因的显性和隐性以及它们与性状表现之间的关系。
39. 如图是小羊多莉的诞生过程示意图,下列相关叙述正确的是( )
A. 小羊多莉是母羊
B. 多莉的诞生应用了杂交技术
C. 多莉与B羊十分相像,说明遗传物质主要存在于细胞质中
D. 多利诞生的生殖方式是有性生殖
【答案】A
【解析】
【分析】克隆技术已展示出广阔的应用前景,概括起来大致有以下四个方面:(1)培育优良畜种和生产实验动物;(2)生产转基因动物;(3)生产人胚胎干细胞用于细胞和组织替代疗法;(4)复制濒危的动物物种,保存和传播动物物种资源。
【详解】A.多莉的遗传物质来着供核母羊B,所以小羊多莉是母羊,A正确。
B.多莉的诞生应用了克隆技术,B错误。
C.多莉的遗传物质来自供核母羊B,说明遗传物质主要存在于细胞核中,C错误。
D.多莉的诞生应用了克隆技术,克隆过程没有两性生殖细胞的结合,属于无性生殖,D错误。
故选A。
40. 下列选项中,属于相对性状的是( )
A. 小刚惯用左手和小明惯用右手
B. 小狗的黄毛和小狗的卷毛
C. 小丽的有耳垂和小红的有耳垂
D. 豌豆的圆粒和黄豆的皱粒
【答案】A
【解析】
【分析】生物体的形态特征、生理特征和行为方式叫做性状,同种生物同一性状的不同表现形式称为相对性状。如人的单眼皮和双眼皮。
【详解】A、小刚的惯用右手和小明的惯用左是同一性状的不同表现形式,因此是相对性状,故A符合题意。
B、小狗的黄毛和小狗的卷毛,是两种性状,不是相对性状,故B不符合题意。
C、小丽的有耳垂和小红的有耳垂是同种生物相同性状的表现形式,不是相对性状,故C不符合题意。
D、豌豆的圆粒和黄豆的皱粒是不同生物不同性状的表现形式,不是相对性状,故D不符合题意。
故选A。
41. 下列选项中,属于可遗传变异的是( )
A. 肥沃土壤中获得大粒花生
B. 野外工作者肤色较黑
C. 一对双眼皮夫妇生了一个单眼皮孩子
D. 无光条件下长出的蒜苗是黄白色
【答案】C
【解析】
【分析】按照变异的原因可以分为可遗传的变异和不遗传的变异。可遗传的变异是由遗传物质改变引起的,可以遗传给后代;由环境改变引起的变异,是不遗传的变异,不能遗传给后代。
【详解】ABD.肥沃土壤中获得大粒花生、野外工作者肤色较黑、无光条件下长出的蒜苗是黄白色都是都是环境改变引起的变异,遗传物质没有改变,是不可遗传的变异,ABD不符合题意。
C.一对双眼皮夫妇生了一个单眼皮孩子,是遗传物质改变引起的,可以遗传给后代,是可遗传的变异,C符合题意。
故选C。
42. 男性生殖细胞的性染色体组成是( )
A. XY B. XX C. X或Y D. 22条+Y
【答案】C
【解析】
【分析】人体细胞内有23对染色体,有一对染色体与人的性别有关,叫做性染色体;男性的性染色体是XY,女性的性染色体是XX。性别遗传图解:
【详解】由分析可知,男性的性染色体是XY,男性产生两种类型的精子,分别是含X染色体的精子和含Y染色体的精子,C符合题意。
故选C。
43. 下列选项中,属于自然选择的实例是( )
A. 抗虫棉 B. 太空椒 C. 抗冻番茄 D. 超级细菌
【答案】D
【解析】
【分析】(1)转基因技术是指运用科学手段从某种生物中提取所需要的基因,将其转入另一种生物中,使之与另一种生物的基因进行重组,从而产生特定的具有变异遗传性状的物质。
(2)自然选择也称为物竞天择。指生物的遗传特征在生存竞争中,由于具有某种优势或某种劣势,因而在生存能力上产生差异,并进而导致繁殖能力的差异,使得这些特征被保存或是淘汰。
【详解】AC.抗虫棉、抗冻番茄运用转基因技术,指运用科学手段从某种生物中提取所需要的基因,将其转入另一种生物中,使之与另一种生物的基因进行重组,从而产生特定的具有变异遗传性状的物质,故AC不符合题意。
B.诱变育种是指用物理、化学因素诱导动植物的遗传特性发生变异,再从变异群体中选择符合人们某种要求的个体,人们只是从中间选择有优良品种的生物,所以太空椒运用的是诱变育种,故C不符合题意。
D.滥用抗生素是出现“超级细菌”的原因。在抗生素刚被使用的时候,能够杀死大多数类型的细菌,但少数细菌由于变异而具有抵抗抗生素的特性,不能被抗生素杀死而生存下来,并将这些特性遗传给下一代,因此,下一代就有更多的具有抗药性的个体,经过抗生素的长期选择,使得有的细菌已不再受其的影响了,就出现了现在所谓的“超级细菌”。所以“超级细菌”的形成是滥用抗生素导致细菌抗药性不断增强的结果,这是自然选择的结果,故D符合题意。
故选D。
44. 郑氏始孔子鸟化石(或始祖鸟化石)显示其翼端有爪,这有助于我们推断鸟类的祖先可能是古代的( )
A. 两栖类 B. 鱼类 C. 爬行类 D. 哺乳类
【答案】C
【解析】
【分析】1986年我国科学家在辽宁发现的辽西鸟和孔子鸟等化石又进一步证明了鸟类起源于古代的爬行类。
【详解】辽西鸟化石是在辽宁省凌源市大王杖子发现的鸟类化石,孔子鸟化石是在中国辽宁省北票市的热河中发现,在已公开的化石标本中,孔子鸟的骨骼结构十分完整,并有着清晰的羽毛印迹,这一切使得孔子鸟成为最出名的中生代鸟。孔子鸟的身体结构既和爬行动物有相似之处,又和鸟类有相同之处,根据以上特征,科学家认为鸟类可能起源于古代的爬行类。
故选C。
【点睛】解题的关键是理解生物进化的历程。
45. 关于地球上生命的起源问题,目前大多数科学家认同的是( )
A. 海洋化学起源说 B. 自然发生说 C. 宇生说 D. 生生说
【答案】A
【解析】
【分析】关于生命的起源,自古以来就有多种观点,其中化学起源说是被广大学者普遍接受的生命起源假说,思考解答。
【详解】A.海洋化学进化论:主张从物质的运动变化规律来研究生命的起源。认为在原始地球的条件下,无机物可以转变为有机物,有机物可以发展为生物大分子和多分子体系直到最后出现原始的生命体。属于得到大多数科学家的认同,并得到很多资料和数据支持的理论,A符合题意。
B.自然发生论与神创论差不多同样的古老,人们根据自己双眼对许多表面现象的观察,如腐肉会产生蛆等,得出了低等生物是由非生命物质自然产生的。这叫做自然发生论或自生论,B不合题意。
C.宇宙生命论:认为宇宙中有无数的星球,生命可能起源于其他星球。人们提出地球生命来源于别的星球或宇宙的“胚种”,根据是地球所有生物有统一的遗传密码及稀有元素埋在酶系中持有特殊重要作用等事实,C不合题意。
D.生生说认为,现有生物都是以往生物繁殖而来的,因此,生生说没有解决生命的起源问题,D不符合题意。
故选A。
相关试卷
这是一份初中生物中考复习 精品解析:2022年云南省中考生物真题(解析版),共29页。试卷主要包含了选择题,简答题等内容,欢迎下载使用。
这是一份初中生物中考复习 精品解析:2022年辽宁省营口市中考生物真题(原卷版),共9页。试卷主要包含了单项选择题,非选择题等内容,欢迎下载使用。
这是一份初中生物中考复习 精品解析:2022年辽宁省营口市中考生物真题(解析版),共19页。试卷主要包含了单项选择题,非选择题等内容,欢迎下载使用。

