资料中包含下列文件,点击文件名可预览资料内容






还剩5页未读,
继续阅读
2020届河北省石家庄市高三下学期3月教学质量检测模拟考试文综试题 PDF版
展开
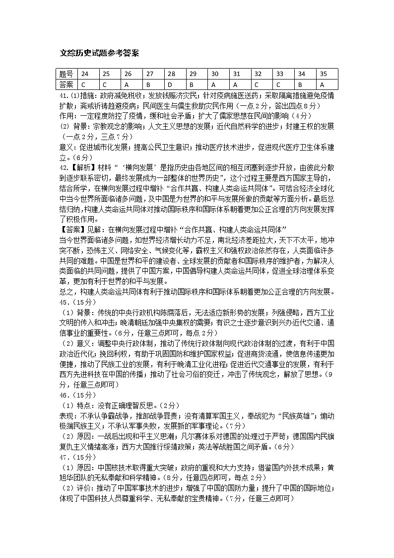
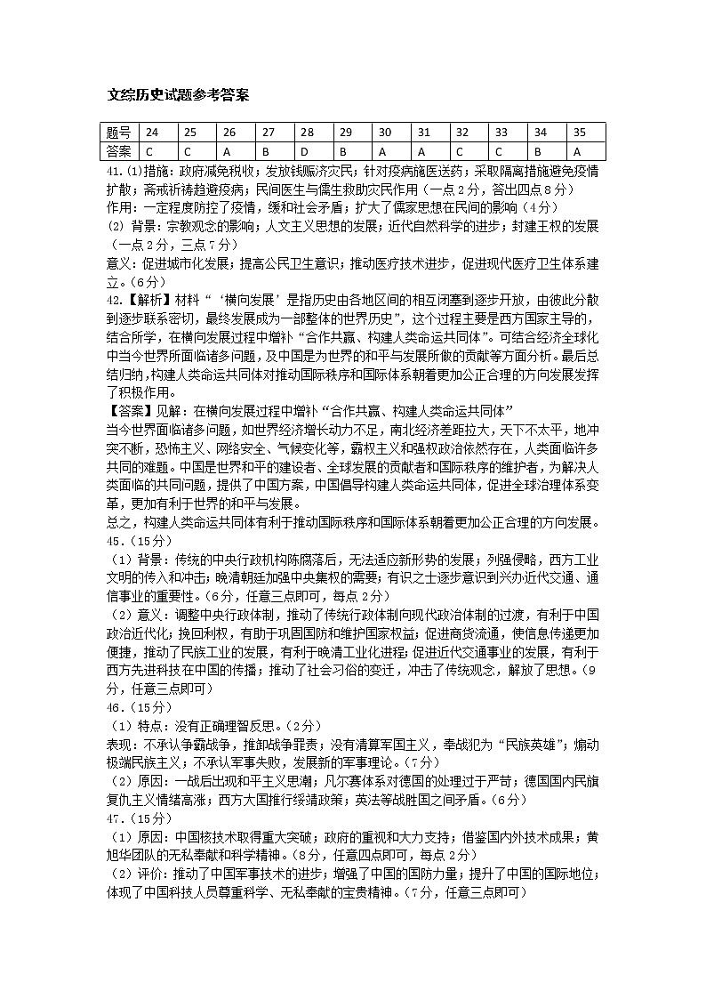
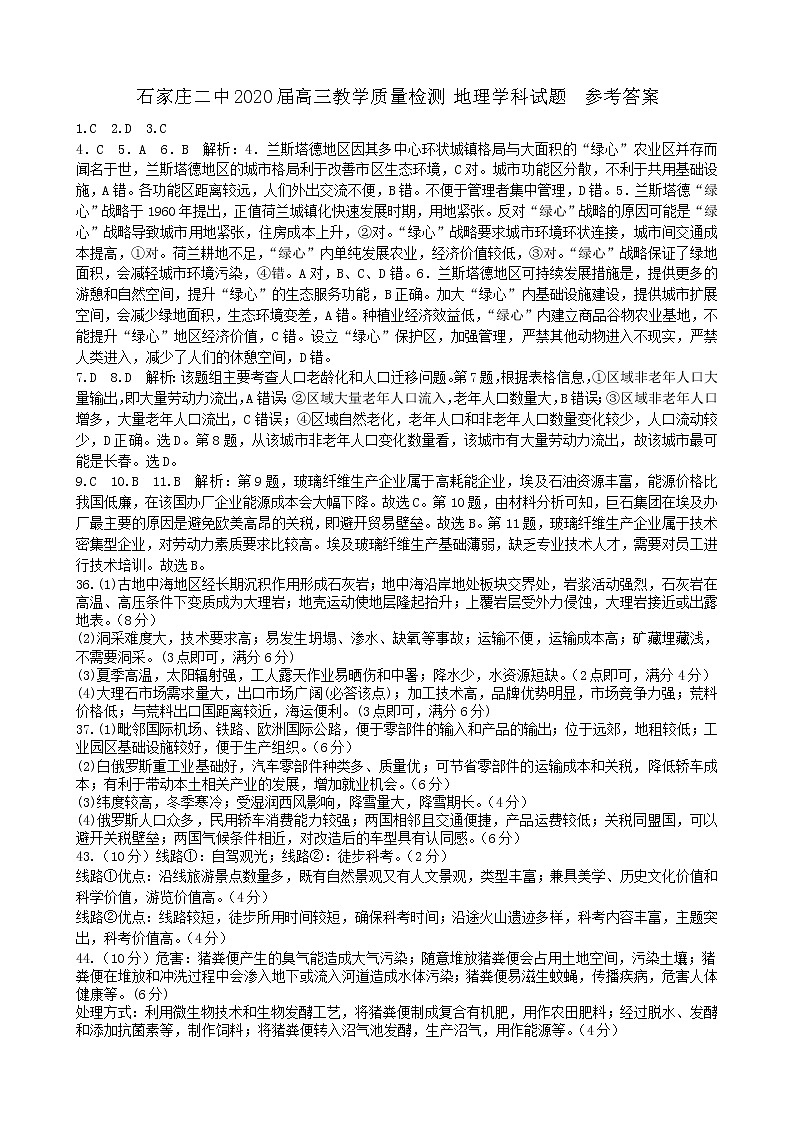
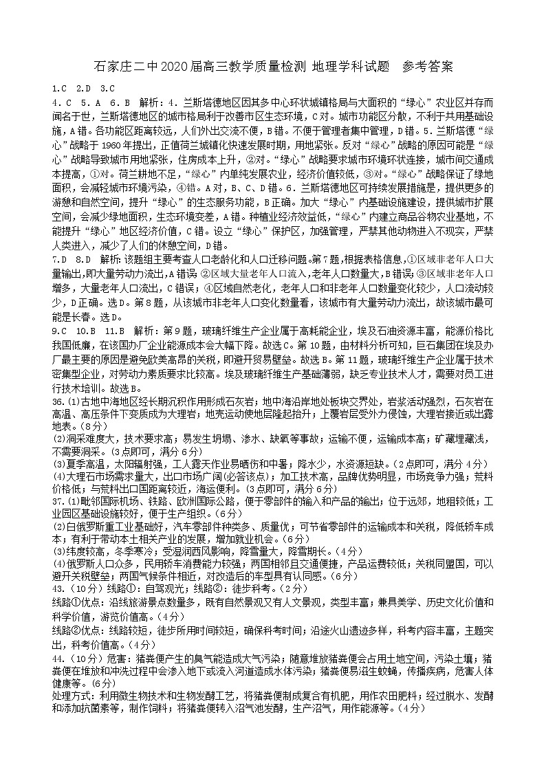
这是一份2020届河北省石家庄市高三下学期3月教学质量检测模拟考试文综试题 PDF版,文件包含文综试题pdf、政治答案docx、历史答案doc、地理答案docx等4份试卷配套教学资源,其中试卷共12页, 欢迎下载使用。
相关试卷
2021届宁夏银川市高三下学期4月教学质量检测(高考模拟)文综试题 PDF版:
这是一份2021届宁夏银川市高三下学期4月教学质量检测(高考模拟)文综试题 PDF版,共14页。
2023延边州高三教学质量检测文综试题PDF版无答案:
这是一份2023延边州高三教学质量检测文综试题PDF版无答案,共14页。
2023届安徽省宿州市高三下学期教学质量检测(一模)文综试题( PDF版):
这是一份2023届安徽省宿州市高三下学期教学质量检测(一模)文综试题( PDF版)
