所属成套资源:2022-2023学年高二化学易错归纳与巩固(人教版2019选择性必修3)
- 易错点9 醇和酚的结构与性质-2022-2023学年高二化学易错归纳与巩固(人教版2019选择性必修3) 练习 试卷 0 次下载
- 易错点10 醛和酮的结构与性质-2022-2023学年高二化学易错归纳与巩固(人教版2019选择性必修3) 练习 试卷 0 次下载
- 易错点12 羧酸衍生物的结构与性质-2022-2023学年高二化学易错归纳与巩固(人教版2019选择性必修3) 练习 试卷 0 次下载
- 易错点13 有机合成的主要任务-2022-2023学年高二化学易错归纳与巩固(人教版2019选择性必修3) 练习 试卷 0 次下载
- 易错点14 糖类-2022-2023学年高二化学易错归纳与巩固(人教版2019选择性必修3) 练习 试卷 0 次下载
高中化学人教版 (2019)选择性必修3第三章 烃的衍生物第四节 羧酸 羧酸衍生物测试题
展开
这是一份高中化学人教版 (2019)选择性必修3第三章 烃的衍生物第四节 羧酸 羧酸衍生物测试题,文件包含易错点11羧酸的结构与性质教师版-2022-2023学年高二化学易错归纳与巩固人教版2019选择性必修3docx、易错点11羧酸的结构与性质学生版-2022-2023学年高二化学易错归纳与巩固人教版2019选择性必修3docx等2份试卷配套教学资源,其中试卷共41页, 欢迎下载使用。
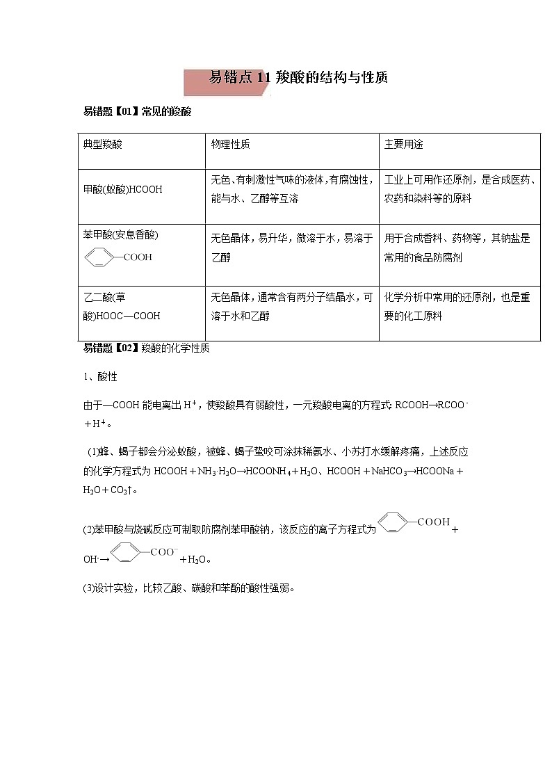
易错点11羧酸的结构与性质易错题【01】常见的羧酸典型羧酸物理性质主要用途甲酸(蚁酸)HCOOH无色、有刺激性气味的液体,有腐蚀性,能与水、乙醇等互溶工业上可用作还原剂,是合成医药、农药和染料等的原料苯甲酸(安息香酸)无色晶体,易升华,微溶于水,易溶于乙醇用于合成香料、药物等,其钠盐是常用的食品防腐剂乙二酸(草酸)HOOC—COOH无色晶体,通常含有两分子结晶水,可溶于水和乙醇化学分析中常用的还原剂,也是重要的化工原料易错题【02】羧酸的化学性质1、酸性由于—COOH能电离出H+,使羧酸具有弱酸性,一元羧酸电离的方程式:RCOOH→RCOO-+H+。 (1)蜂、蝎子都会分泌蚁酸,被蜂、蝎子蛰咬可涂抹稀氨水、小苏打水缓解疼痛,上述反应的化学方程式为HCOOH+NH3·H2O→HCOONH4+H2O、HCOOH+NaHCO3→HCOONa+H2O+CO2↑。(2)苯甲酸与烧碱反应可制取防腐剂苯甲酸钠,该反应的离子方程式为+OH-→+H2O。(3)设计实验,比较乙酸、碳酸和苯酚的酸性强弱。实验装置B装置现象及解释有无色气体产生,说明酸性:乙酸>碳酸;方程式:2CH3COOH+Na2CO3→2CH3COONa+CO2↑+H2OD装置的现象及解释溶液变浑浊,说明酸性:碳酸>苯酚方程式:+CO2+H2O→+NaHCO3C装置的作用除去B中挥发的乙酸实验结论酸性:乙酸>碳酸>苯酚2、酯化反应(1)概念:羧酸和醇在酸催化下生成酯和水的反应叫酯化反应,属于取代反应。(2)反应规律:羧酸与醇发生酯化反应时,羧酸脱去羟基,醇脱去氢。如在浓硫酸催化作用下,醋酸与乙醇(CH3CH218OH)酯化反应的化学方程式为3、“形形色色”的酯化反应(1)一元羧酸与二元醇或二元羧酸与一元醇的酯化反应如:2CH3COOH+HOCH2CH2OHCH3COOCH2CH2OOCCH3+2H2O。(2)二元羧酸与二元醇的酯化反应①形成环状酯++2H2O。②形成高分子化合物——聚酯nHOOC—COOH+nHOCH2CH2OH+(2n-1)H2O。(3)含有羧基(—COOH)和羟基(—OH)有机物的酯化反应,如乳酸()①两分子酯化:++2H2O。②羟基酸分子内脱水生成酯+H2O。③羟基酸自身聚合形成高分子化合物——聚酯+(n-1)H2O。易错题【03】醇、酚、羧酸分子中羟基氢原子的活泼性比较名称乙醇苯酚乙酸结构简式CH3CH2OHCH3COOH羟基氢原子的活泼性不能电离能电离能电离酸性中性极弱酸性弱酸性与Na反应反应放出H2反应放出H2反应放出H2与NaOH反应不反应反应反应与Na2CO3反应不反应反应反应与NaHCO3反应不反应不反应反应由上表可知,常见分子(离子)中羟基氢原子的活泼性顺序为RCOOH>H2CO3>>>H2O>ROH。典例分析例1、已知在水溶液中存在平衡:,当与CH3CH2OH发生酯化反应时,不可能生成的物质( )A. B.C. D.H2O例2、网络趣味图片“一脸辛酸”,是在人脸上重复画满了辛酸的键线式结构。下列有关辛酸的叙述正确的是A.辛酸在常温下呈气态B.辛酸的酸性比醋酸强C.辛酸和油酸(C17H33COOH)二者属于同系物D.辛酸的同分异构体(CH3)3CCH(CH3) CH2COOH的化学名称为3,4,4一三甲基戊酸例3、在浓硫酸存在时加热,可得到分子式为C5H8O2的有机物,该有机物不可能是A. B. C. D.例4、由于甲酸的特殊结构(下图),使其表现特有的性质,完成下面各小题:(1)蜂、蝎子都会分泌蚁酸,被蜂、蝎子蛰咬可涂抹稀氨水、小苏打水缓解疼痛,上述反应的化学方程式为_________、_________。(2)甲酸中加入新制氢氧化铜溶液,可能的现象:_____,反应的化学方程式:______。(3)若在新制氢氧化铜溶液中滴入少量甲酸并加热,产生砖红色沉淀,其原因_________,反应的化学方程式:_________。(4)写出甲酸与银氨溶液反应的化学方程式:_________。(5)某甲酸溶液中可能存在着甲醛,下列操作能正确说明的是 。A.加入新制的Cu(OH)2加热,有砖红色沉淀生成,证明一定存在甲醛B.能发生银镜反应,证明含甲醛C.试液与足量NaOH溶液混合,其蒸馏产物可发生银镜反应,则有甲醛D.先将试液充分进行酯化反应,收集生成物进行银镜反应,有银镜产生,则含甲醛 1.(2023秋·海南儋州·高二校考期末)人在剧烈运动后会出现肌内酸疼,是因为产生了乳酸CH3CH(OH)COOH,关于该化合物,下列叙述正确的是A.属于烃 B.属于烃的衍生物C.属于非电解质 D.易溶于水2.(2022春·河南郑州·高二统考期末)根据有机物的结构预测其可能的反应类型和反应试剂,下列说法不正确的是选项分析结构反应类型反应试剂A含碳碳双键能发生加成反应的溶液B含羟基能发生酯化反应,浓C含能发生消去反应NaOH的乙醇溶液D含能发生催化氧化反应,Cu3.(2022秋·重庆北碚·高二西南大学附中校考开学考试)苹果醋是一种由苹果发酵而形成的具有解毒、降脂、减肥等明显药效的健康食品。苹果酸是这种饮料的主要酸性物质,苹果酸的结构简式如图所示,下列相关说法不正确的是A.1mol苹果酸完全燃烧消耗3molO2B.苹果酸含有2种官能团C.苹果酸在一定条件下可发生催化氧化和酯化反应D.1mol苹果酸和足量NaHCO3反应生成1mol气体(标准状况)4.(2022秋·甘肃武威·高二民勤县第一中学校考阶段练习)北京奥运会期间对大量盆栽鲜花施用了S-诱抗素制剂,以保持鲜花盛开。S-诱抗素的分子结构如图,下列关于该分子说法正确的是( )A.含有碳碳双键、羟基、羰基、羧基B.1mol该物质可消耗2molNaOHC.分子式为C14H20O4D.1mol该物质可与4molH2加成5.(2022秋·云南玉溪·高二统考期末)有机物阿司匹林有很好的解热镇痛作用,其结构如图所示。下列说法正确的是A.阿司匹林的分子式为C8H8O4B.阿司匹林分子中所有原子共面C.阿司匹林可以发生氧化、水解反应D.阿司匹林肠溶片包装盒上标记“OTC”,说明该药物必须凭医生处方购买 6.(2022春·内蒙古通辽·高二校考期中)已知R﹣CH2OHR﹣COOH(R为H原子或烃基),A(C6H14O)、B、C三种有机物之间具有如图所示的转化关系,若A、B的碳骨架相同,则C的结构最多有A.4种 B.5种 C.6种 D.8种7.(2022秋·河北邯郸·高二邯郸市第四中学校考期末)胡妥油(D)常用作香料的原料,它可由A合成,下列说法错误的是A.若A→B发生了加成反应,则试剂a为丙酮B.有机物B发生消去反应能生成两种产物C.等物质的量的A、C分别与足量的氢氧化钠溶液反应,消耗的氢氧化钠一样多D.B→C的反应条件为浓硫酸、加热8.(2022秋·上海杨浦·高二上海市杨浦高级中学校考阶段练习)已知:己内酯和乙醇在一定条件下可以发生反应:+C2H5OH,下列说法不正确的是A.该反应的类型是取代反应B.粮食经生物发酵可得到乙醇C.HO(CH2)5COOH通过分子内酯化反应可以生成己内酯D.该条件下,己内酯和乙醇还可生成高分子9.(2022秋·上海嘉定·高二上海市育才中学校考期中)节日期间对大量盆栽鲜花施用了S-诱抗素制剂,以保证鲜花盛开。S-诱抗系的分子结构如图,下列关于该物质的说法正确的是A.其分子式为B.该物质有5种不同官能团C.能发生加成反应、加聚反应和取代反应D.既能与溶液发生显色反应,又能使酸性溶液褪色10.(2022秋·湖南·高二校联考期中)柠檬酸—柠檬酸钠缓冲液由于其蒸气压低、无毒、化学性质稳定、对SO2吸收率高等原因,故成为极具开发价值的脱硫吸收剂。柠檬酸的结构简式如图所示,下列关于柠檬酸的说法正确的是A.与乙酸互为同系物B.分子中含有的官能团为羟基、羧基C.可以发生氧化反应、取代反应、加成反应D.1mol柠檬酸与足量NaOH溶液反应,最多可消耗4molNaOH11.(2022秋·陕西西安·高二统考期末)邻苯二甲酸二丁酯(沸点为337℃)可用作聚醋酸乙烯、醇酸树脂、硝基纤维素、乙基纤维素及氯丁橡胶、丁腈橡胶的增塑剂。利用1-丁醇、邻苯二甲酸和浓硫酸共热反应,经过回流反应、蒸馏、萃取分液可制得邻苯二甲酸二丁酯粗产品,装置如图所示:已知:①1-丁醇的沸点为118℃,受热易挥发,邻苯二甲酸的沸点为230℃;②+2CH3CH2CH2CH2OH+2H2O下列说法正确的是A.装置Ⅱ中a为进水口,b为出水口B.装置Ⅰ中回流反应的目的是减少物质的挥发,提高产率C.回流反应后的混合溶液可先用饱和的氢氧化钠溶液洗涤除去混合溶液中剩余的酸,而后进行萃取分液D.用装置Ⅲ萃取分液时,将分层的液体依次从下口放出12.(2023秋·辽宁朝阳·高二凌源市实验中学校考阶段练习)以乙炔为原料制备乙酸和聚丙烯酸甲酯路线如图所示(部分反应条件已省略),下列说法正确的是A.聚甲基丙烯酸甲酯的链节为B.可用酸性高锰酸钾溶液鉴别CH2=CHCOOH和甲醇C.反应①③④的原子利用率均为100%D.反应②中需要加入浓硫酸作催化剂和脱水剂 13.(2022秋·上海杨浦·高二上海市杨浦高级中学校考阶段练习)水杨酸()是一种天然的消炎药,主要作为医药工业的原料。(1)下列关于水杨酸的叙述错误的是(多选)_______A.与对甲氧基苯甲酸(含有-OCH3)互为同系物 B.能发生加成、酯化、中和等反应C.苯环上的二氯取代物有 5 种 D.所有原子均可能在同一平面上(2)水杨酸与乙酸酐在一定条件下反应制得解热镇痛药阿司匹林,写出该反应的化学方程式_______,反应类型是_______14.(2021秋·江苏苏州·高二校考期中)已知咖啡酸的结构如下图所示:(1)咖啡酸中含氧官能团有羟基和________(填名称)。(2)向咖啡酸一定条件下可与乙醇反应,该反应类型是_______________。(3)写出咖啡酸和饱和NaHCO3的化学方程式__________________________。(4)咖啡酸溶液能使酸性高锰酸钾溶液褪色,说明咖啡酸具有________性。15.(2022春·浙江·高二统考期末)乙酸异戊酯是组成蜜蜂信息素的成分之一,具有香蕉的香味,实验室制备乙酸异戊酯的反应、装置示意图和有关数据如下: 相对分子质量密度/( g﹒cm-3)沸点/°C水中溶解性异戊醇880.8123131微溶乙酸乙酸异戊酯601301.04920.8670118142溶难溶实验步骤:在A中加入4.4g异戊醇、6.0g 乙酸、数滴浓硫酸和2~3片碎瓷片。开始缓慢加热A,回流50min。反应液冷至室温后倒入分液漏斗中,分别用少量水、饱和碳酸氢钠溶液和水洗涤;分出的产物加入少量无水 MgSO4固体,静置片刻,过滤除去 MgSO4固体,进行蒸馏纯化,得乙酸异戊酯3.9 g。回答下列问题:(1)仪器B的名称是_______。(2)写出该反应的化学方程式:_______。(3)在洗涤、分液操作中,应充分振荡,然后静置,待分层后,取下上口玻璃塞,_______(填标号)。a.直接将乙酸异戊酯从分液漏斗的上口倒出b.直接将乙酸异戊酯从分液漏斗的下口放出c.先将水层从分液漏斗的下口放出,再将乙酸异戊酯从下口放出d.先将水层从分液漏斗的下口放出,再将乙酸异戊酯从上口倒出(4)本实验中加入过量乙酸的目的是_______。(5)在蒸馏操作中,下列实验装置示意图正确的是 _______(填标号)。(6)在进行蒸馏操作时,收集产物的适宜温度是_______℃。(7)该实验的产率为_______%(保留两位有效数字)。16.(2022春·吉林·高二校联考期末)己二酸(HOOCCH2CH2CH2CH2COOH)是一种工业上有重要意义的二元酸,实验室利用环己醇()合成己二酸的反应原理为:+8HNO3→HOOCCH2CH2CH2CH2COOH+8NO2↑+5H2O实验装置如下图:可能用到的有关数据如下表所示:物质熔点/℃沸点/℃溶解性相对分子质量环己醇25.9160.820℃时水中溶解度为3.6g,可溶于乙醇、苯100己二酸152337.5在水中溶解度:15℃时为1.44g,25℃时为2.3g,易溶于乙醇,不溶于苯146实验步骤如下:①在三口烧瓶中加入50mL50%硝酸(密度为),再加入1~2粒沸石,滴液漏斗中盛放5.4mL(5.2g)环己醇。②水浴加热三口烧瓶至50℃左右,移去水浴,逐滴加入5~6滴环己醇,摇动三口烧瓶,观察到有红棕色气体放出时再慢慢滴加剩余的环己醇,维持反应温度在60~65℃之间。③当环己醇全部加入后,将混合物用80~90℃水浴加热约10min(注意控制温度),直至_______为止。④趁热将反应液倒入烧杯中,放入冰水浴中冷却,析出晶体后过滤、洗涤得粗产品。⑤粗产品经提纯后称重为5.2g。回答下列问题:(1)仪器B的名称为_______。(2)步骤②环己醇要逐滴滴加的原因是_______。(3)步骤③中,停止加热的判断依据是_______。(4)烧杯中NaOH溶液的作用是_______(用离子方程式表示)。(5)步骤④中为了除去可能的杂质和减少产品损失,可分别用冰水和_______洗涤晶体。(6)粗产品可用_______法(填实验操作名称)提纯。(7)本实验所得己二酸产率为_______。(保留一位小数)
相关试卷
这是一份化学选择性必修3第四节 羧酸 羧酸衍生物同步测试题,文件包含易错点12羧酸衍生物的结构与性质教师版-2022-2023学年高二化学易错归纳与巩固人教版2019选择性必修3docx、易错点12羧酸衍生物的结构与性质学生版-2022-2023学年高二化学易错归纳与巩固人教版2019选择性必修3docx等2份试卷配套教学资源,其中试卷共48页, 欢迎下载使用。
这是一份人教版 (2019)选择性必修3第三节 醛酮习题,文件包含易错点10醛和酮的结构与性质教师版-2022-2023学年高二化学易错归纳与巩固人教版2019选择性必修3docx、易错点10醛和酮的结构与性质学生版-2022-2023学年高二化学易错归纳与巩固人教版2019选择性必修3docx等2份试卷配套教学资源,其中试卷共41页, 欢迎下载使用。
这是一份选择性必修3第二节 醇酚同步训练题,文件包含易错点9醇和酚的结构与性质教师版-2022-2023学年高二化学易错归纳与巩固人教版2019选择性必修3docx、易错点9醇和酚的结构与性质学生版-2022-2023学年高二化学易错归纳与巩固人教版2019选择性必修3docx等2份试卷配套教学资源,其中试卷共41页, 欢迎下载使用。

