所属成套资源:人教版中考化学一轮复习讲义
初三化学一轮复习讲义 第08讲 盐和化肥(基础版)
展开
这是一份初三化学一轮复习讲义 第08讲 盐和化肥(基础版),文件包含初三化学下册春季班讲义第08讲盐和化肥基础版教师版doc、初三化学下册春季班讲义第08讲盐和化肥基础版学生版doc等2份试卷配套教学资源,其中试卷共42页, 欢迎下载使用。
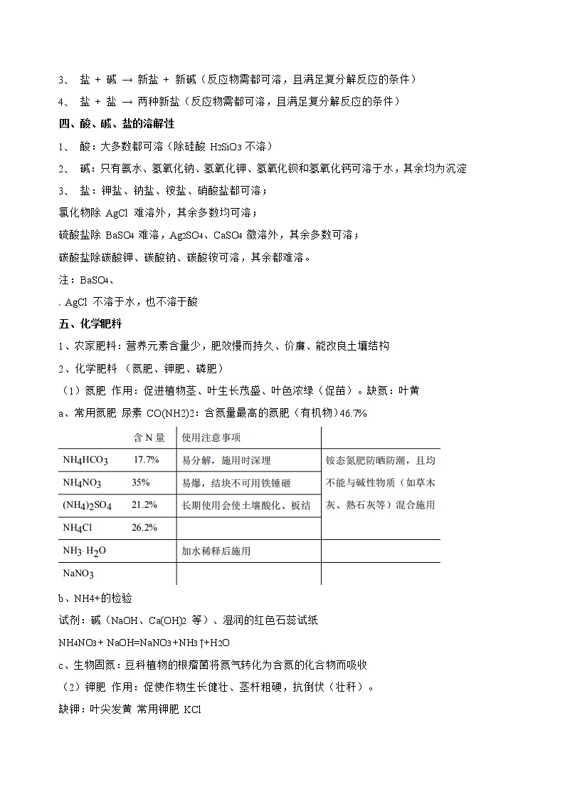
《盐和化肥》一、常见的盐 定义:能解离出金属离子(或 NH4+)和酸根离子的化合物二、粗盐提纯 得到的精盐中还含有氯化镁、氯化钙等可溶性杂质。 1、 实验步骤:溶解、过滤、蒸发 2、 实验仪器 三、盐的化学性质 1、 盐(可溶)+ 金属 1 → 金属 2 + 新盐(金属 1 比金属 2 活泼,K、Ca、Na 除外) 2、 盐 + 酸 → 新盐 + 新酸28 3、 盐 + 碱 → 新盐 + 新碱(反应物需都可溶,且满足复分解反应的条件) 4、 盐 + 盐 → 两种新盐(反应物需都可溶,且满足复分解反应的条件) 四、酸、碱、盐的溶解性 1、 酸:大多数都可溶(除硅酸 H2SiO3 不溶) 2、 碱:只有氨水、氢氧化钠、氢氧化钾、氢氧化钡和氢氧化钙可溶于水,其余均为沉淀 3、 盐:钾盐、钠盐、铵盐、硝酸盐都可溶; 氯化物除 AgCl 难溶外,其余多数均可溶; 硫酸盐除 BaSO4 难溶,Ag2SO4、CaSO4 微溶外,其余多数可溶; 碳酸盐除碳酸钾、碳酸钠、碳酸铵可溶,其余都难溶。 注:BaSO4、、AgCl 不溶于水,也不溶于酸 五、化学肥料 1、农家肥料:营养元素含量少,肥效慢而持久、价廉、能改良土壤结构 2、化学肥料 (氮肥、钾肥、磷肥) (1)氮肥 作用:促进植物茎、叶生长茂盛、叶色浓绿(促苗)。 缺氮:叶黄 a、常用氮肥 尿素 CO(NH2)2:含氮量最高的氮肥(有机物)46.7% b、NH4+的检验 试剂:碱(NaOH、Ca(OH)2 等)、湿润的红色石蕊试纸 NH4NO3 + NaOH=NaNO3 +NH3 ↑+H2O c、生物固氮:豆科植物的根瘤菌将氮气转化为含氮的化合物而吸收(2)钾肥 作用:促使作物生长健壮、茎杆粗硬,抗倒伏(壮秆)。 缺钾:叶尖发黄 常用钾肥 KCl 草木灰:农村最常用钾肥(主要成分为 K2CO3), 呈碱性 K2SO4:长期使用会使土壤酸化、板结 (3)磷肥 作用:促进植物根系发达,穗粒增多,饱满(催果) 缺磷:生长迟缓,产量降低,根系不发达 常用磷肥 磷矿粉 Ca3(PO4)2 钙镁磷肥(钙和镁的磷酸盐) 过磷酸钙 Ca(H2PO4)2 和 CaSO4 不能与碱性物质混合施用。 重过磷酸钙 Ca(H2PO4) 2 如草木灰、熟石灰 4、复合肥:含 N、P、K 中的两种或三种 KNO3 NH4H2PO4 (NH4)2HPO4 不能与碱性物质混合施用 三、使用化肥、农药对环境的影响 1、土壤污染:重金属元素、有毒有机物、放射性物质 2、大气污染:N2O、 NH3 、 H2S 3、引起水体污染 :N、P 过多,导致水体富营养化,赤潮、水华等现象 四、合理使用化肥 1、根据土壤情况和农作物种类选择化肥 2、农家肥和化肥合理配用 五、氮、磷、钾三种化肥的区别方法 二、粗盐提纯 得到的精盐中还含有氯化镁、氯化钙等可溶性杂质。 1、 实验步骤:溶解、过滤、蒸发 2、 实验仪器 三、盐的化学性质 1、 盐(可溶)+ 金属 1 → 金属 2 + 新盐(金属 1 比金属 2 活泼,K、Ca、Na 除外) 2、 盐 + 酸 → 新盐 + 新酸28 3、 盐 + 碱 → 新盐 + 新碱(反应物需都可溶,且满足复分解反应的条件) 4、 盐 + 盐 → 两种新盐(反应物需都可溶,且满足复分解反应的条件) 四、酸、碱、盐的溶解性 1、 酸:大多数都可溶(除硅酸 H2SiO3 不溶) 2、 碱:只有氨水、氢氧化钠、氢氧化钾、氢氧化钡和氢氧化钙可溶于水,其余均为沉淀 3、 盐:钾盐、钠盐、铵盐、硝酸盐都可溶; 氯化物除 AgCl 难溶外,其余多数均可溶; 硫酸盐除 BaSO4 难溶,Ag2SO4、CaSO4 微溶外,其余多数可溶; 碳酸盐除碳酸钾、碳酸钠、碳酸铵可溶,其余都难溶。 注:BaSO4、、AgCl 不溶于水,也不溶于酸 五、化学肥料 1、农家肥料:营养元素含量少,肥效慢而持久、价廉、能改良土壤结构 2、化学肥料 (氮肥、钾肥、磷肥) (1)氮肥 作用:促进植物茎、叶生长茂盛、叶色浓绿(促苗)。 缺氮:叶黄 a、常用氮肥 尿素 CO(NH2)2:含氮量最高的氮肥(有机物)46.7% b、NH4+的检验 试剂:碱(NaOH、Ca(OH)2 等)、湿润的红色石蕊试纸 NH4NO3 + NaOH=NaNO3 +NH3 ↑+H2O c、生物固氮:豆科植物的根瘤菌将氮气转化为含氮的化合物而吸收29 (2)钾肥 作用:促使作物生长健壮、茎杆粗硬,抗倒伏(壮秆)。 缺钾:叶尖发黄 常用钾肥 KCl 草木灰:农村最常用钾肥(主要成分为 K2CO3), 呈碱性 K2SO4:长期使用会使土壤酸化、板结 (3)磷肥 作用:促进植物根系发达,穗粒增多,饱满(催果) 缺磷:生长迟缓,产量降低,根系不发达 常用磷肥 磷矿粉 Ca3(PO4)2 钙镁磷肥(钙和镁的磷酸盐) 过磷酸钙 Ca(H2PO4)2 和 CaSO4 不能与碱性物质混合施用。 重过磷酸钙 Ca(H2PO4) 2 如草木灰、熟石灰 4、复合肥:含 N、P、K 中的两种或三种 KNO3 NH4H2PO4 (NH4)2HPO4 不能与碱性物质混合施用 三、使用化肥、农药对环境的影响 1、土壤污染:重金属元素、有毒有机物、放射性物质 2、大气污染:N20、 NH3 、 H2S 3、引起水体污染 :N、P 过多,导致水体富营养化,赤潮、水华等现象 四、合理使用化肥 1、根据土壤情况和农作物种类选择化肥 2、农家肥和化肥合理配用 五、氮、磷、钾三种化肥的区别方法 【随堂练习】一、选择题(本题20小题,每小题只有一项符合要求,每小题2分,共40分)1.(2分)碳酸钠是重要的化工原料,其俗称为( )A.纯碱 B.苛性钠 C.食盐 D.消石灰2.(2分)下列化肥中,从外观上即可与其他化肥相区别的是( )A.硝酸钾 B.碳酸氢铵 C.氯化钾 D.磷矿粉3.(2分)鱼胆弄破后会使鱼肉粘上难溶于水的胆汁酸(一种酸)而变苦,要减少这种苦味。用来洗涤的最佳物质是( )A.水 B.纯碱 C.食盐 D.食醋4.(2分)下列物质属于复合肥的是( )A.尿素CO(NH2)2 B.草木灰(K2CO3) C.KNO3 D.Ca(H2PO4)25.(2分)小明发现菜地里许多植物出现了倒伏现象,并伴有叶色发黄、植株矮小的现象.请你帮他选出一种复合肥料( )A.NH4Cl B.NH4H2PO4 C.KCl D.KNO36.(2分)下列各组物质均能溶于水,则在水溶液中一定能发生复分解反应的是( )A.酸和碱 B.酸和盐 C.碱和盐 D.盐和盐7.(2分)关于生活中常见的盐,下列说法中错误的是( )A.碳酸钙可用作补钙剂 B.纯碱在农业上常用于改良酸性土壤 C.食盐可用于调味和腌渍蔬菜、鱼、肉等 D.小苏打是焙制糕点所用的发酵粉的主要成分之一8.(2分)下列各组物质发生反应,生成物同时有“沉淀…气体…水”中的两种的是( )A.Na2CO3溶液和CaCl2溶液 B.Ba(0H)2溶液和CuSO4溶液 C.稀硫酸和Ba(OH)2溶液 D.Fe2O3粉末和盐酸9.(2分)有三瓶无标签的无色溶液,只知道它们分别是稀盐酸、BaCl2溶液和稀NaOH溶液中的各一种.下列四种试液中,不能将三种无色溶液一次鉴别开来的是( )A.Na2CO3溶液 B.CuSO4溶液 C.食盐水 D.紫色石蕊试液10.(2分)某农田出现土壤酸化板结现象,经调查,该农田长期施用化肥(NH4)2SO4,下列推测中错误的是( )A.(NH4)2SO4溶液的pH可能小于7 B.(NH4)2SO4的水溶液可能呈酸性 C.草木灰(主要含K2CO3)可改良酸性土壤,说明K2CO3的溶液可能呈碱性 D.为了防止土壤酸化,施用(NH4)2SO4的同时加入Ca(OH)2改良11.(2分)实验室有两瓶无色溶液的标签被腐蚀,只知道其中一瓶是氢氧化钙,另一瓶是硫酸,要鉴别它们不可选用的试剂为( )A.CO2 B.BaCl2 C.Na2CO3 D.HCl12.(2分)下列各组物质能在同一溶液中大量共存且溶液为无色的是( )A.BaCl2、KNO3、NaCl B.H2SO4、KCl、FeCl3 C.NaOH、NaCl、HCl D.Na2CO3、CaCl2、KOH13.(2分)下列实验方案,可行的是( )A.按溶解、过滤的操作顺序可以除去Ca0中的CaCO3 B.用澄清石灰水检验C0中含有CO2气体 C.除去N2中的O2,可使混合气体通过灼热的炭层 D.用BaCl2溶液除去NaOH溶液中混有的少量Na2SO4杂质14.(2分)下列各组固体物质,只用水不能进行鉴别的是( )A.CaCO3,Na2CO3 B.K2SO4,KCl C.生石灰、熟石灰 D.CuSO4,Fe2(SO4)315.(2分)甲、乙、丙、丁分别是NaCl、Ba(NO3)2、Na2CO3、HCl四种溶液.已知甲和丙可以反应,甲和丁也可以反应,则下列说法正确的是( )A.丁不可能是Ba(NO3)2 B.甲一定是Na2CO3 C.丙一定是盐酸 D.甲一定是NaCl16.(2分)小明在实验室选用Fe、CaCO3、H2O、CuSO4、Na2CO3和稀HCl欲制备下列四种物质,其中不能达到目的是( )A.CO2 B.Cu C.H2SO4 D.NaOH17.(2分)用稀盐酸跟滴有酚酞指示剂的氢氧化钠溶液进行中和反应时,判断反应恰好完全的实验依据是( )A.溶液中OH﹣刚好被加入的H+完全结合 B.溶液的颜色刚刚变为无色 C.溶液中的溶质只有NaCl D.溶液的pH等于718.(2分)下列对露置在空气中已部分变质的氢氧化钠溶液样品进行的相关实验中,实验现象及结论合理的是( )A.取少量溶液样品,滴入氯化钡溶液,有白色沉淀生成 B.取一定量溶液样品,滴入稀盐酸,立即有大量气体产生 C.取一定量溶液样品,滴入适量的澄清石灰水,过滤,向滤液中滴加酚酞溶液,溶液变红,证明原样品中含有氢氧化钠 D.向溶液样品中加入适量的澄清石灰水至恰好完全反应,过滤,可除去样品中的杂质19.(2分)分离氯化钠、氯化铜、碳酸钡的混合物,在不引入新杂质的条件下,可以依次加入的一组试剂是( )A.水、盐酸、氢氧化钡 B.水、氢氧化钠、盐酸 C.水、硫酸、氢氧化钙 D.水、氢氧化钡、盐酸20.(2分)向下表中的甲物质中逐滴加入乙物质溶液至过量,反应生成气体或沉淀的质量与加入乙的质量关系符合如下曲线描述的是( ) 序号甲乙A生锈的铁钉稀盐酸B盐酸和稀硫酸的混合溶液氯化钡溶液C氯化钠和氯化钙的混合溶液碳酸钠溶液D盐酸和氯化铜的混合溶液氢氧化钠溶液A.A B.B C.C D.D二、非选择题(本题11小题,共60分)21.(5分)分析比较Na2SO4、(NH4)2 SO4、NH4Cl在组成、性质等方面的异同,回答下列问题.(1)Na2SO4、(NH4)2 SO4中含有的相同离子是 ;(2)将这三种固体分别与熟石灰混合、研磨,没有氨味产生的是 ;(3)选用下列一种溶液就能将这三种固体鉴别开,该溶液是 ;(填序号)A.稀盐酸 B.氢氧化钡溶液 C.碳酸钠溶液(4)欲除去K2SO4中混有的少量(NH4)2 SO4,选择的一种试剂是 .22.(2分)如表是碳铵包装标签上部分内容,看图后请回答:碳酸氢铵的化学式:NH4HCO3使用注意事项密封保存,防潮,防晒,施后盖土(1)根据表中使用注意事项,分析碳酸氢铵具有 和 的性质.(2)碳酸氢铵与熟石灰混合研磨,可检验铵离子的存在.写出反应的化学方程式 .23.(5分)某蔬菜基地在种植蔬菜时,常采用下列方法:(1)施用适量的氮肥可使种植的蔬菜叶色浓绿.①下列化肥中属于氮肥的是 (填字母);A.NH4HCO3B.K2CO3C.Ca3(PO4)2②草木灰呈碱性,你认为它 (填“能”或“不能”)与所选的氮肥混合施用,理由是 .(2)用大棚种植蔬菜时,常向大棚中补充气体肥料二氧化碳.①目的是促进绿色植物的 ;②施用二氧化碳时应注意把二氧化碳气源放在 (填“高处”或“低处”),理由是 .24.(4分)A~G均为初中常见的物质,其中B是人体胃液中的一种酸,它们之间有如图的相互转化关系(图中部分生成物已略去).请回答下列问题:(1)B是 ,C是 .C物质在实际生活中的一种用途是 .(2)写出化学反应①和②的化学方程式:① ;② .25.(5分)海水是一种重要的自然资源。以下是我市对海水资源的部分利用。(1)从海水中获取淡水。常用的操作方法是 ;(2)从海水中获得氯化钠。将海水进行 可得到粗盐;(3)从海水中得到金属镁。如图是从海水中提取镁的简单流程。上述过程中,沉淀B与试剂C发生的是中和反应,则沉淀B的化学式为 ;由无水MgCl2制取Mg的化学方程式为 。海水本身就是含有MgCl2的溶液,它与通过步骤①、②得到的MgCl2溶液有何不同: 。26.(6分)氯化钠是日常生活的必需品,也是重要的化工原料。(1)粗盐除含NaCl外,还含有少量MgCl2、CaCl2、Na2SO4以及泥沙等杂质。以下是粗盐提纯的操作流程。提供的试剂:Na2CO3溶液、K2CO3溶液、NaOH溶液、BaCl2溶液、Ba(NO3)2溶液、饱和NaCl溶液。①欲除去溶液I中的MgCl2、CaCl2、Na2SO4,从提供的试剂中选出a所代表的试剂,按滴加顺序依次为:过量的NaOH溶液、 、 ;②在滤液中加盐酸的作用是 ;(2)用提纯的NaCl配制200g0.9%的生理盐水,需要NaCl的质量为 g。①配制该溶液时所需要的玻璃仪器有 ②如果配制后溶液溶质的质量分数低于0.9%,你认为可能的原因是 。(任写一个)27.(6分)这学期,小亮和班级的两名同学主动承担了维护班级花坛的工作.前不久,他们发现有部分花的叶面出现了枯黄的现象,便及时向花坛里施用了足量的化肥,但效果并不明显.他们决定用所学的化学知识来解决这一问题.(收集资料)(1)花的叶色枯黄,他们选择施用 (填写“氮”、“磷”或“钾”)肥是正确的.(2)前一段时间他们曾用熟石灰(化学式为 )对花坛中的 性土壤进行过改良.(3)近一个星期一直无雨,气温较高.(4)通过查阅资料,小亮和同学们知道:含NH4+的盐受热或与碱混合会放出有刺激性气味的氨气,氨气的水溶液呈碱性.(提出假设)(1)太阳的曝晒和气温升高都可使肥效流失.(2)熟石灰与化肥反应也可使肥效流失.[设计并进行实验](1)小亮取少量这种化肥于试管中加热,并在试管口放一条干燥的pH试纸,pH试纸无变化.(2)另取少量这种化肥与熟石灰混合,闻到 气味.[他的结论)由以上第二个实验中的现象他能得出肥效流失与 有关.[反思与应用](1)小亮进行的第一个实验中,pH试纸无变化,这与查阅资料给出的信息不符,其原因是 .(2)参与了小亮和同学们的探究活动,想必你也一定受到了启发,你能对小亮保存剩余化肥提出一条合理化建议吗? .28.(6分)小明家住在山青水秀的盘山脚下,几年前,村里为了发展经济,在村边建起一座氮肥厂。近段时间,小明发现村里的井水,在烧水或用碱性洗衣粉洗衣服时,总闻到水里散发出一股与氮肥厂附近相似的刺激性气味。【作出猜想】联想到所学的化学知识,小明猜想可能是氮肥厂排出的废水污染了井水。他猜想的依据是 。【表达交流】请你根据上述信息帮助小明归纳污染物的化学性质:(1) ;(2) 。【设计实验】为了验证猜想,小明设计了如下实验方案:(1)从氮肥厂取来氮肥作为样品;(2)取适量样品放入玻璃杯中,加入井水充分溶解。将所得溶液分为2份;(3)一份加入碱性洗衣粉,搅拌后闻气味;另一份加热后闻气味。【反思评价】小明的实验方案存在着问题,你认为应怎样改进? 。【获得结论】小明通过改进后的实验,确认是氮肥厂排出的废水污染了井水。【探究启示】目前该村村民还需饮用井水,请你提出一条简便的处理方法: 。29.(10分)实验探究:小李同学在实验室里将石灰水和氯化铵溶液混合时,闻到了一种刺激性气味.他对此现象产生了兴趣,通过查阅资料知道了这种气味是氨气的气味.他还想进一步探究所得溶液中溶质的成分(假设氨气全部挥发),于是进行了如下探究:【猜想假设】猜想(1)只有CaCl2猜想(2)CaCl2和Ca(OH)2猜想(3) 【实验探究】选择其中的一种猜想进行探究: 猜想 步骤 现象 结论 猜想正确【反思】小李做完实验后,联想到在家里能够发生反应的物质不能 存放.通过这个实验的探究,小李同学感悟到学习化学真的很有用,它可以帮助我们解决身边的许多问题.三、解答题(共2小题,满分11分)30.(5分)某公司生产出的纯碱产品中经检测只含有氯化钠杂质。为测定产品中碳酸钠的质量分数,20℃时,称取该产品样品26.5g,加入到盛有一定质量稀盐酸的烧杯中,碳酸钠与稀盐酸恰好完全反应,气体完全逸出,得到不饱和NaCl溶液。反应过程用精密仪器测得烧杯内混合物的质量(m)与反应时间(t)关系如图所示。求:(1)生成CO2的质量。(2)该纯碱样品中Na2CO3的质量分数。(3)根据条件,此题还可求算出下列中的 (只填字母标号,不计算,可多选)。A.该纯碱样品中NaCl的质量分数; B.反应所用稀盐酸的溶质质量分数;C.反应后所得溶液中NaCl的质量分数; D.反应生成水的质量。31.(6分)课外活动小组的同学在测定由NaCl和Na2CO3形成的固体混合物组成时,进行了以下实验:取40 g固体混合物配成溶液,平均分为四份,然后分别加入一定质量分数的CaCl2溶液,实验数据见下表: 实验一实验二实验三实验四原固体混合物质量10g10g10g10g加入CaCl2溶液质量10g20g30g40g生成的沉淀的质量2gm5g5g请分析表中数据回答并计算[(4)要求写计算过程](1)生成的沉淀是(填写化学式) .(2)10g原固体混合物配成的溶液和足量CaCl2溶液反应,最多生成沉淀质量为 g.(3)m= g.(4)原固体混合物中Na2CO3的质量分数是多少?
相关试卷
这是一份初三化学一轮复习讲义 第08讲 盐和化肥(提高版),文件包含初三化学下册春季班讲义第08讲盐和化肥提高版教师版doc、初三化学下册春季班讲义第08讲盐和化肥提高版学生版doc等2份试卷配套教学资源,其中试卷共34页, 欢迎下载使用。
这是一份初三化学一轮复习讲义 第08讲 盐和化肥(强化版),文件包含初三化学下册春季班讲义第08讲盐和化肥强化版教师版doc、初三化学下册春季班讲义第08讲盐和化肥强化版学生版doc等2份试卷配套教学资源,其中试卷共31页, 欢迎下载使用。
这是一份初三化学一轮复习讲义 第06讲 酸碱盐(提高版),文件包含初三化学下册春季班讲义第06讲酸碱盐提高版教师版doc、初三化学下册春季班讲义第06讲酸碱盐提高版学生版doc等2份试卷配套教学资源,其中试卷共28页, 欢迎下载使用。

