河南省周口市2022-2023学年上期高一期末质量检测生物试题含答案
展开
这是一份河南省周口市2022-2023学年上期高一期末质量检测生物试题含答案,共14页。试卷主要包含了选择题,非选择题等内容,欢迎下载使用。
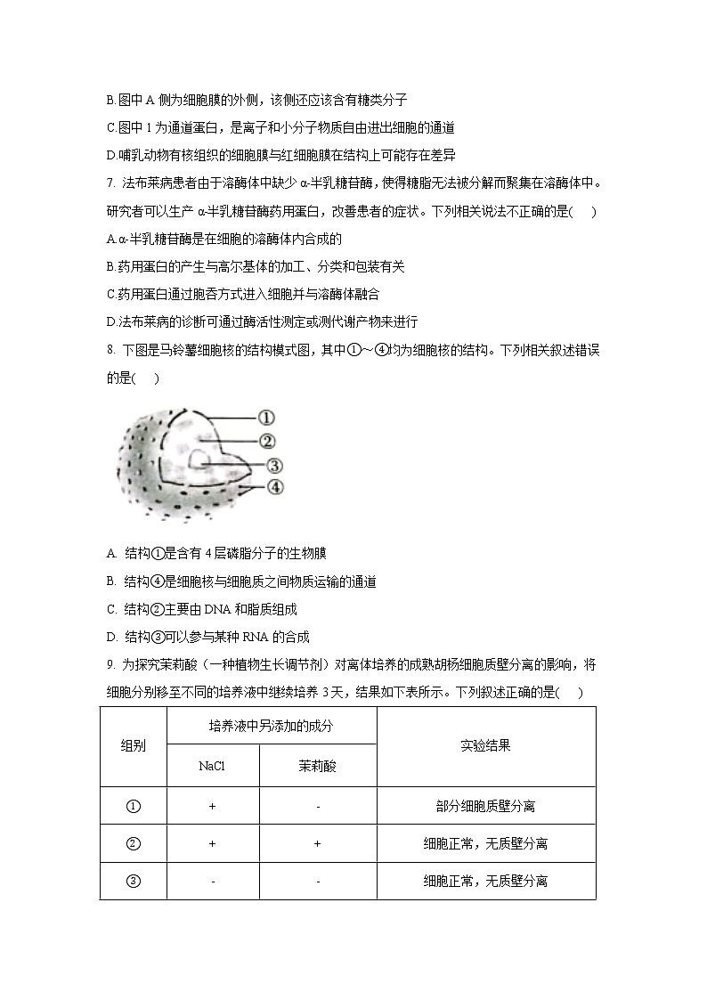
河南省周口市2022-2023学年上期高一期末质量检测生物学试题全卷满分 100 分。考试用时 75 分钟。注意事项:答题前,先将自己的姓名,准者证号填写在试基和答题卡上,并将准考证号备形码粘贴在答题卡上的指定住置。选择题的作答:每小题选出答案后,用 2B 铅笔把答题卡上对应题目的答案标号涂黑。写在试券,草稿纸和答题卡上的非答题区城均无效。非选择题的作答:用黑色签字笔直接答在答题卡上对应的答题区域内。写在试卷、草稿纸和答题卡上的非答题区诚均无效。考试结束后,请将本试卷和答题卡一并上交一、选择题:本题共16小题,每小题3分,共48分。在每小题给出的四个选项中,只有一项是符合题目要求的。噬藻体是一种特异性侵染蓝细菌的DNA病毒,能够调控蓝细菌的种群密度和季节分布,被认为是一种潜在的有效干预蓝细菌水华的生物手段。下列相关叙述错误的是( )A. 噬藻体与蓝细菌的结构的主要区别是前者无细胞结构B. 噬藻体和蓝细菌的遗传物质的基本组成单位都是脱氧核苷酸C. 蓝细菌能依赖于叶绿体类囊体薄膜上的叶绿素进行光合作用D. 噬藻体营寄生生活,蓝细菌是自养生物2. 美国研究人员发现了一种含有集光绿色体的喜氧罕见细菌,每个集光绿色体含有大量叶绿素,使得细菌能够同其他生物争夺阳光,维持生存。下列有关该菌的叙述,正确的是( )A. 该菌的基本结构包括细胞壁、细胞膜、细胞质和染色质B. 该菌是好氧细菌,其生命活动所需能量主要由线粒体提供C. 细菌的遗传物质是RNΑD. 细菌是单细胞生物,但可以独立的完成代谢和繁殖3. 很久以前,勤劳的中国人就发明了制饴(麦芽糖)技术,这种技术在民间沿用至今。麦芽糖制作的大致过程如图所示。下列叙述错误的是( )A. 麦芽糖和糯米淀粉两者彻底水解的产物相同B. 麦芽糖是麦芽细胞中含量最多的化合物C. 麦芽糖可在人体肠道内水解为葡萄糖,但人体细胞不能将葡萄糖合成为麦芽糖D. 55~60℃保温,可能是因为麦芽产生的淀粉酶此时的催化活性相对较高4. 种子发育过程中,光合作用产物会逐渐转化为其他有机物进行储存。某同学对不同作物种子发育过程中有机物积累及转化情况进行动态监测。下列关于检测方法及出现结果的叙述,错误的是( )A. 甜玉米籽粒加水研磨→加斐林试剂并水浴加热→出现砖红色沉淀检测还原糖B. 花生种子制作切片→苏丹Ⅲ染液染色→用显微镜观察细胞内被染成橘黄色的脂肪颗粒C. 成熟小麦籽粒加水研磨→滴加碘液后摇匀→依据研磨液呈现蓝色检测淀粉D 大豆种子加水研磨→同时滴加双缩脲试剂A液和B液→依据紫色反应检测蛋白质下列有关“骨架(或支架)”的叙述错误的是( )A.所有细胞中都有维持细胞形态的细胞骨架,细胞骨架与物质运输、信息传递等生命活动有关B.多聚体的每一个单体都以若干个相连的碳原子构成的碳链为基本骨架C.磷脂双分子层构成了细胞膜的基本支架,这个支架不是静止的D.DNA分子中的脱氧核糖和磷酸交替连接,排列在外侧构成基本骨架6. 近年来,科研人员对多种细胞膜结构进行了系统深入研究,统一了多种模型观点,阐明细胞膜的多种特征,如磷脂双层结构、流动镶嵌性、内外膜非对称性、不同功能细胞膜的差异性等。如图为科研人员提出的哺乳动物组织的细胞膜模型,研究发现,哺乳动物有核组织细胞膜外多了一层致密的蛋白层,而细胞膜内侧相对粗糙,下列相关叙述错误的是( )A.图中3为该模型的基本支架,具有一定的流动性B.图中A侧为细胞膜的外侧,该侧还应该含有糖类分子C.图中1为通道蛋白,是离子和小分子物质自由进出细胞的通道D.哺乳动物有核组织的细胞膜与红细胞膜在结构上可能存在差异7. 法布莱病患者由于溶酶体中缺少α-半乳糖苷酶,使得糖脂无法被分解而聚集在溶酶体中。研究者可以生产α-半乳糖苷酶药用蛋白,改善患者的症状。下列相关说法不正确的是( )A.α-半乳糖苷酶是在细胞的溶酶体内合成的B.药用蛋白的产生与高尔基体的加工、分类和包装有关C.药用蛋白通过胞吞方式进入细胞并与溶酶体融合D.法布莱病的诊断可通过酶活性测定或测代谢产物来进行8. 下图是马铃薯细胞核的结构模式图,其中①~④均为细胞核的结构。下列相关叙述错误的是( )A. 结构①是含有4层磷脂分子的生物膜B. 结构④是细胞核与细胞质之间物质运输的通道C. 结构②主要由DNA和脂质组成D. 结构③可以参与某种RNA的合成9. 为探究茉莉酸(一种植物生长调节剂)对离体培养的成熟胡杨细胞质壁分离的影响,将细胞分别移至不同的培养液中继续培养3天,结果如下表所示。下列叙述正确的是( )组别培养液中另添加的成分实验结果NaCl茉莉酸①+-部分细胞质壁分离②++细胞正常,无质壁分离③--细胞正常,无质壁分离注:“+”表示有添加,添加后NaCl浓度为100mmol·L-1,茉莉酸浓度为10-3mg·L-1;“-”表示无添加A. 胡杨的根尖分生区细胞也可作本实验的材料B. 若将组③中的细胞培养在水中,则其体积将不变C. 组①中,只有部分胡杨细胞有水分的进出D. 茉莉酸对NaCl引起的胡杨细胞质壁分离有抑制作用10. 如图表示植物从土壤中吸收某离子的过程。下列相关叙述中,不正确的是( )A.该离子的运输既需载体蛋白也需ATP,所以是主动运输B.该离子可以从低浓度到高浓度运输C.如果细胞膜上运输该离子的载体蛋白被去除,则该离子不能被运输D.运输该离子的载体蛋白不能被重复利用11. 萤火虫尾部的发光细胞中含有荧光素和荧光素酶,在荧光素酶的作用下,荧光素接受ΑTP提供的能量后被激活。激活的荧光素与氧发生化学反应,形成氧化荧光素并且发出荧光。下列叙述正确的是( )A. ΑTP中的Α代表腺嘌呤B. 荧光素激活的过程发生了ΑTP水解C. 吸能反应一般与ΑTP的合成相联系,放能反应一般与ΑTP的水解相联系D. 荧光素释放的光能用于合成ΑTP12. 德国化学家毕希纳把酵母菌细胞放在石英砂里用力研磨,加水搅拌再进行过滤,得到不含酵母菌细胞的提取液。在提取液中加入葡萄糖,一段时间后就冒出气泡且有酒味出现,他将酵母菌细胞中引起发酵的物质称为酿酶。以下分析正确的是( )A.提取液中冒出气泡且出现酒味的过程有酵母菌细胞的参与B.向加入葡萄糖后的提取液中加入酸性重铬酸钾溶液,出现灰绿色说明产生酒精C.上述实验需设置完整酵母菌相同处理实验作为对照D.本实验可以证明酿酶的化学本质是蛋白质13. 某同学在做“绿叶中色素的提取和分离”实验时,为了确定无水乙醇、CaCO3和SiO2的作用,进行了4组实验来验证,4组实验结果如图所示,第④组是进行了正确操作的对照组。下列针对实验结果的相关分析,错误的是( )A. ①可能是未加CaCO3而得到的实验结果B. ②可能是用水取代了无水乙醇而得到的实验结果C. ③可能是未加SiO2而得到的实验结果D. 分离色素时,层析液应该要高于滤液细线14. 某同学用紫色洋葱(2n=16)制备临时装片观察细胞的有丝分裂,显微镜下的图像如图所示,下列叙述正确的是( )A. 取新鲜的洋葱鳞片叶外表皮制作临时装片B. 镜检时需要先在低倍镜下找到分生区细胞C. 图中②所指细胞内染色单体数目加倍D. 应选择图中①所指细胞进行染色体数目计数15. 科研人员构建了靶向膜蛋白H的抗体-药物偶联物(DS)。DS携带DNA抑制剂,可靶向诱导乳腺癌细胞凋亡,研究表明DS在乳腺癌治疗中疗效很好。下列相关叙述,正确的是( )A.膜蛋白H在内质网和高尔基体上合成B.DS激活机体的细胞免疫用以预防乳腺癌发生C.乳腺细胞发生基因重组后转变为乳腺癌细胞D.膜蛋白H基因可能仅在乳腺癌细胞中表达16. 自由基学说是一种细胞衰老假说。下图是自由基学说示意图,有关叙述正确的是( )A.由图可知,②①过程引起的作用效果属于负反馈调节B.若过程③攻击的是酪氨酸酶,则会引起白化病C.自由基可能引起细胞衰老,但不会引起细胞癌变D.过程④可能导致细胞中蛋白质种类或数量发生改变二、非选择题:本题共4小题,共52分17.(12分)糖尿病病人的尿液中含有葡萄糖,肾炎病人的尿液中含有蛋白质,正常人的尿液中一般不含有这两种物质;现有正常人、糖尿病病人和肾炎病人的三瓶无标签的尿样,请设计实验进行鉴别并打上标签。材料用具:双缩服试剂,本尼迪特试剂,水浴锅,试管若干支,量筒,三瓶无标签的尿样等。(要求与说明:一种化学试剂只与尿样中一种物质产生反应,显色结果己知;每支试管中只能加一种化学试剂,所用试剂的剂量不作要求;实验条件适宜)请回答:(1)为检测尿样中是否含蛋白质,需加入____试剂进行鉴别,若尿样中的蛋白质已变性能否继续用该化学试剂鉴定?____(填“能”或“不能”);为检测尿样中是否含葡萄糖,需加入相应试剂比较颜色变化,需要选用的器具有____(填序号:①水浴锅②试管③量筒)。(2)实验思路:①将三瓶待测尿样分别编号A、B、C;取6只试管,编号1~6。②实验分组(用表.格形式表示,所用试剂剂量和操作过程不用写):____。③按上述分组,在试管中分别加入适量尿样和化学试剂,摇匀。④将各试管置于适宜条件下一段时间后,观察各试管中液体的颜色,并记录。(3)预测实验结果与结论:①若某瓶尿样的分组试管中,加两种化学试剂都不变色,则____。②若某瓶尿样的分组试管中,____,则该瓶为糖尿病人的尿样。③若某瓶尿样的分组试管中,____,则该瓶为肾炎病人的尿样。18.(14分)下图表示某动物干细胞进行的一系列生理过程,其中①、②、③表示细胞生命历程中重要的细胞生命活动,A、B、C、D表示处于不同时期的细胞。清据图回答问题:(1)随着①过程进行,细胞体积不断增大,其物质运输效率一般会持续降低,教材运用模型作解释的相关实验中,采用___作为实际指标来表示细胞物质运输的效率。经历③过程后形成的D细胞在形态、结构、功能方面均发生了变化,导致这一变化的根本原因是____不同(填物质)。(2)将1个该动物干细胞(2N=20)在含H标记的胸腺嘧啶脱氧核苷酸培养基中培养一个细胞周期,然后在不含放射性标记的培养基中继续培养一个细胞周期,得到四个被标记的子细胞。培养过程中在不同间隔时间下进行放射显影,得到下表所示结果。观察时期ⅠⅡⅢⅣⅤⅥ经历时间(h)033.58.525.530.5实验结果注明:Ⅰ.开始观察,细胞已被标记Ⅱ.标记细胞开始进入分裂期Ⅲ.观察到细胞分裂期中期的细胞Ⅳ.开始观察到两个细胞被标记Ⅴ.标记细胞进入分裂期Ⅵ.开始观察到四个细胞被标记从实验结果分析可知该动物干细胞的细胞周期为___h,四个被标记的子细胞中,每个细胞内带有3H标记的染色体最多有____条。科学家利用结构、功能正常的D细胞研究分泌蛋白的合成和运输过程,他们用3H标记构成分泌蛋白的某种氨基酸的羧基后,再注射到细胞内,检测发现分泌蛋白没有放射性,原因是___。(3)下图为差速离心法分离D细胞中细胞结构的流程图,离心机的转速最高的试管是____,图中存在明显标注错误的试管是___(填字母)。分离出的生物膜系统中不同生物膜执行不同的功能,从膜组成成分的角度分析,造成这一现象的主要原因是_____。19.(12分)某实验小组在气球中加入葡萄糖溶液和活化的酵母菌,扎紧气球口,置于烧杯中培养如图1所示。(1)与酵母菌呼吸作用产生CO2相关的酶存在于细胞的___。CO2可以使澄清石灰水变浑浊,实验中还可以用试剂检测CO2的产生,其颜色变化是___。(2)某实验小组欲用图1装置探究酵母菌无氧呼吸的最适温度,请写出合理的实验设计思路:____。(3)实验小组另取一组如图1的装置,向气球中注入一定量的氧气,将装置置于最适温度恒温水浴箱中进行培养,培养过程中烧杯内液面高度变化情况为____。实验中,该小组用传感器测定实验装置中溶解O2和CO2含量,测定结果如图2。请据图2判断:100S时,该实验装置中酵母菌的O2吸收速率____(填“等于”或“不等于”)CO2 释放速率;200S时,酵母菌的细胞呼吸方式主要是____。20.(14分)有研究表明,肥胖者的脂肪细胞中某基因(miR)的表达异常活跃。旨在研究miR的表达对人脂肪细胞的影响,根据以下实验材料完成实验思路,并预测实验结果及分析。实验材料:培养瓶若干,细胞培养液,脂肪前体细胞悬液、成熟脂肪细胞悬液,抑制剂P(抑制miR的表达),TUNEL检测试剂盒(检测细胞凋亡情况),流式细胞测定仪(检测细胞周期分布),血细胞计数板,显微镜等。(要求和说明:不考虑加入抑制剂P后体积变化等误差。细胞只进行原代培养且培养条件适宜。成熟脂肪细胞不具分裂能力。各种仪器操作和指标检测均不作具体要求)(1)完善实验思路:①取培养瓶并各加入等量适量的细胞培养液,分组处理如下,每组设置若干个重复样品。A组:+脂肪前体细胞悬液;_____;D组:+成熟脂肪细胞悬液+抑制剂P。②各组样品在相同且适宜的条件下培养一段时间后,用TUNEL检测试剂盒检测成熟脂肪细胞凋亡情况,_____,用流式细胞测定仪脂肪前体细胞的细胞周期分布;③重复②若干次;④对所得数据进行统计并分析。(2)预测实验结果:图1为实验中A、B组某次测定的结果。请在图2坐标系中绘制成熟脂肪细胞数量变化曲线示意图(N0表示原始数量)。(3)分析与讨论:①实验结果表明,抑制剂P主要阻滞脂肪前体细胞分裂周期的_____期,从而抑制细胞增殖。另外,抑制剂P还能显著提高成熟脂肪细胞的凋亡率。②接种细胞时,脂肪前体细胞接种的原始数量要比N0_____(填“多”或“少”)一些,其原因是_____。在实验期间,若每天使用比浊计A组和B组培养瓶中的浑浊度并进行比较分析,其结果是_____。③综上分析,miR的活跃表达对脂肪细胞起到_____作用,导致肥胖。
生物学参考答案1、答案:C解析:A、噬藻体是病毒,无细胞结构,蓝细菌是原核生物,故二者结构的主要区别是前者无细胞结构,A正确; B、噬藻体为DNA病毒,蓝细菌内的遗传物质是DNA,两者遗传物质均是DNA,其组成的基本单位都是脱氧核苷酸,B正确; C、蓝细菌,细胞内无叶绿体,细胞内存在进行光合作用的色素,C错误; D、噬藻体是病毒,营寄生生活,蓝细菌能进行光合作用是自养生物,D正确。故选:C。2、答案:D解析:A、细菌属于原核生物,原核生物细胞没有染色质,A错误; B、该细菌属于原核生物,原核生物细胞没有线粒体,B错误; C、细菌属于原核生物,遗传物质为DNA,C错误; D、该细菌是单细胞生物,但可以独立的完成代谢和繁殖,D正确。故选:D。3、答案:B解析:A、麦芽糖和淀粉的基本组成单位都是葡萄糖,所以两者彻底水解的产物相同,A正确; B、麦芽细胞中含量最多的化合物是水,B错误; C、麦芽糖是植物细胞特有的二糖,人体存在麦芽糖酶可以将麦芽糖水解为葡萄糖,但人体细胞不能将葡萄糖合成为麦芽糖,C正确; D、酶的催化作用需要适宜的温度,图示55~60℃保温,是因为淀粉酶此时的催化活性相对较高,D正确。故选:B。4、答案:D解析:A、甜玉米籽粒含有还原糖,用斐林试剂检测还原糖时水浴加热会出现砖红色沉淀,A正确; B、花生种子含有脂防,脂肪可被苏丹Ⅲ染液染成橘黄色,因此可在显微镜下观察到橘黄色的脂防颗粒,B正确; C、小麦籽粒富含淀粉,淀粉遇碘变蓝色,C正确; D、大豆种子富含蛋白质,可与双缩脲试剂发生紫色反应,双缩脲试剂需要先加A液再加B液,D错误。故选:D。5、答案:A解析:A、真核细胞中有维持细胞形态、保持细胞内部结构有序性的细胞骨架。细胞骨架是由蛋白质纤维组成的网架结构,与细胞运动、分裂、分化以及物质运输、能量转换、信息传递等生命活动密切相关,原核细胞不含细胞骨架,A错误; B、每一个单体都以若干个相连的碳原子构成的碳链为基本骨架,由许多单体连接成多聚体,B正确; C、所有细胞的膜结构都是由磷脂双分子层构成膜的基本支架,而且这个支架不是静止的,具有一定的流动性,C正确; D、DNA分子中的脱氧核糖和磷酸交替连接,排列在外侧构成基本骨架,D正确。故选A。6、答案:C解析:本题考查细胞膜的结构与功能。3为磷脂双分子层,构成了细胞膜的基本支架,具有一定的流动性,A正确;A侧有致密的蛋白层,为外侧,外侧还应分布有多糖和蛋白质结合成的糖蛋白,B正确;1为通道蛋白,是部分离子和小分子物质进出细胞的通道,由于通道蛋白具有选择透过性,离子和小分子物质不能由此自由进出细胞,C错误;哺乳动物成熟的红细胞无细胞核,故与有核组织的细胞膜在结构上可能存在差异,D正确。7、答案:A解析:α-半乳糖苷酶的化学本质是蛋白质,其合成场所是核糖体;药用蛋白属于分泌蛋白,其合成过程为核糖体合成蛋白质→内质网进行粗助加工→内质网"出芽"形成囊泡→高尔基体进行再加工形成成熟的蛋白质→高尔基体"出芽"形成囊泡→细胞膜,故其产生与高尔基体的加工、分类和包装有关;药用蛋白是大分子物质,其通过胞吞方式进入细胞并与溶酶体融合,利用细胞膜的流动性;法布莱病患者由于溶酶体中缺少-半乳糖苷酶,使得糖脂无法被分解而聚集在溶酶体中,因此法布莱病的诊断可通过酶活性测定或测代谢产物来进行;故选A。8、答案:C解析:A、①是核膜,具有双层膜,含有4层磷脂分子,可将核内物质与细胞质分开,A正确; B、④是核孔,核孔功能是某些大分子蛋白质和mRNA进出的通道,是核质之间物质运输的通道,B正确; C、②是染色质,染色质的组成成分是DNA和蛋白质,C错误; D、③是核仁,与某些RNA的合成以及核糖体的形成有关,D正确。故选:C。9、答案:D解析:A、发生质壁分离的细胞是成熟的植物细胞,根尖分生区细胞无中央大液泡,不会发生质壁分离,A错误; B、将组③中的细胞培养在水中,则其体积将不变会略有增大,B错误; C、组①中,所有胡杨细胞都有水分的进出,C错误; D、据表分析可知,由对照实验①②可得,茉莉酸对NaCl引起的胡杨细胞质壁分离有抑制作用,D正确。故选:D。10、答案:D解析:从图中可以看出,该离子的运输既需要消耗ATP也需要载体蛋白协助,且运输方向是从低浓度向高浓度的,所以可以判断该离子的运输方式是主动运输,A、B两项正确;如果运输该离子的载体蛋白被去除,则该离子不能被运输,C项正确;载体蛋白可以重复利用,D项错误。11、答案:B解析:A、ATP中的A代表腺苷,腺苷由腺嘌呤和核糖组成,A错误; B、荧光素接受ATP提供的能量后被激活,说明荧光素激活的过程发生了ATP水解,B正确; C、吸能反应一般与ATP的水解相联系,放能反应一般与ATP的合成相联系,C错误; D、荧光素释放的光能不能用于合成ATP,D错误。故选:B。12、答案:C解析:A、由于毕希纳把酵母菌细胞放在石英砂里用力研磨,所以提取液中冒出气泡且出现酒味的过程没有完整的酵母细胞参与,但有与无氧呼吸有关的酶的参与,A错误; B、应该抽取部分提取液加入酸性重铬酸钾溶液,而不是向整个提取液中加入酸性重铬酸钾溶液,同时由于葡萄糖也可以和酸性重铬酸钾溶液反应,所以应将培养时间延长以消耗葡萄糖,B错误; C、本实验将酵母细胞破碎,所以应该设置完整酵母菌相同处理实验作为对照,C正确; D、本实验没有证明酿酶的本质,D错误。故选C。13、答案:D14、答案:B解析:A、洋葱鳞片叶外表皮已经高度分化,不再分裂,因此不能取新鲜的洋葱鳞片叶外表皮制作临时装片,A错误; B、镜检时需要先在低倍镜下找到分生区细胞,再转换到高倍镜进行观察,B正确; C、图中②所指细胞处于有丝分裂后期,此时着丝点分裂,细胞内染色单体数目变为0,C错误D、应选择处于中期的细胞进行染色体计数,而图中①所指细胞处于前期,D错误。故选:B。15、答案:D16、答案:D解析:A、过程②的作用效果促进过程①属于正反馈调节,A错误; B、若过程③攻击的是酪氨酸酶,导致酶活性降低,黑色素合成减少,会使头发变白,而白化病是由于酪氨酸酶基因突变不能合成黑色素所致,B错误; C、由图可知,自由基攻击DNA导致碱基缺失、替换等,会导致基因突变,所以有可能导致细胞癌变,C错误; D、④过程使DNA分子中的基因碱基缺失或替换,导致遗传信息发生改变,可能导致细胞中的蛋白质种类或数量发生改变,D正确。故选:D。17、答案:(1)双缩脲;能;①②③(2)②实验分组①该瓶为正常人的尿样②加本尼迪特试剂变为红黄色③加双缩腿试剂变为紫色18、答案:(1)“细胞”中物质扩散的体积与整个“细胞”体积的比值;mRNA(2)22;19(3)氨基酸脱水缩合过程中,羧基中的氢转移到水中(4)D;AB;不同生物膜上蛋白质的种类不同19、答案:(1)细胞质基质和线粒体基质;溴麝香草酚蓝水溶液 由蓝变绿再变黄(2)取若干图1装置,将各组装置分别放置在系列温度梯度的恒温水浴中进行计时培养,观察并记录计时前后烧杯的液面变化情况(3)先(不变后)升高再保持不变;不等于;无氧呼吸20、答案:(1)①B组:+脂肪前体细胞悬液+抑制剂P;C组:+成熟脂肪细胞悬液②借助显微镜用血细胞计数板检测脂肪前体细胞的数日(2)画图(3)①G1②少;需检测脂肪前体细胞增殖,(而成熟脂肪细胞只凋亡) A组和B组浑浊度均逐渐增大,且A组大于B组③促进分裂,减缓(/抑制)调亡
相关试卷
这是一份河南省信阳市2022-2023学年高一下学期期末教学质量检测生物试题,共9页。试卷主要包含了选择题的作答,非选择题的作答,如图为人类某伴性遗传病系谱图等内容,欢迎下载使用。
这是一份河南省周口市2022-2023学年上期高一期末质量检测生物试题,共14页。试卷主要包含了选择题,非选择题等内容,欢迎下载使用。
这是一份2022-2023学年河南省周口市太康县高一(上)期末生物试卷(含答案解析),共20页。试卷主要包含了 下列有关“骨架, 为探究茉莉酸等内容,欢迎下载使用。

