高考物理一轮复习课件+讲义 第16章 实验十五 用双缝干涉测光的波长
展开1、精练习题。复习时不要搞“题海战术”,应在老师的指导下,选一些源于课本的变式题,或体现基本概念、基本方法的基本题,通过解题来提高思维能力和解题技巧,加深对所学知识的深入理解。在解题时,要独立思考,一题多思,一题多解,反复玩味,悟出道理。 2、加强审题的规范性。每每大考过后,总有同学抱怨没考好,纠其原因是考试时没有注意审题。审题决定了成功与否,不解决这个问题势必影响到高考的成败。那么怎么审题呢? 应找出题目中的已知条件 ;善于挖掘题目中的隐含条件 ;认真分析条件与目标的联系,确定解题思路 。 3、揣摩例题。课本上和老师讲解的例题,一般都具有一定的典型性和代表性。要认真研究,深刻理解,要透过“样板”,学会通过逻辑思维,灵活运用所学知识去分析问题和解决问题,特别是要学习分析问题的思路、解决问题的方法,并能总结出解题的规律。 4、重视错题。“错误是最好的老师”,但更重要的是寻找错因,及时进行总结,三五个字,一两句话都行,言简意赅,切中要害,以利于吸取教训,力求相同的错误不犯第二次。
实验十五 用双缝干涉测光的波长
1.掌握由Δx= λ测量光的波长的原理,并能测量单色光波长.2.观察白光及单色光的双缝干涉图样,掌握测量头测量条纹间距的方法.
NEIRONGSUOYIN
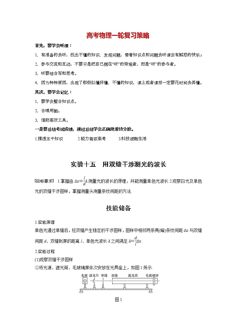
1.实验原理单色光通过单缝后,经双缝产生稳定的干涉图样,图样中相邻两条亮(暗)条纹间距Δx与双缝间距d、双缝到屏的距离l、单色光波长λ之间满足λ= .2.实验过程(1)观察双缝干涉图样
①将光源、遮光筒、毛玻璃屏依次安放在光具座上,如图1所示.
②接好光源,打开开关,使灯丝正常发光.③调节各器件的高度,使光源灯丝发出的光能沿遮光筒轴线到达光屏.④安装单缝和双缝,尽量使缝的中点位于遮光筒的轴线上,使单缝与双缝 ,二者间距约为5~10 cm.⑤在单缝和光源间放上滤光片,观察单色光的干涉条纹.
(2)测定单色光的波长①安装测量头,调节至可清晰观察到干涉条纹.②使分划板中心刻线对齐某条亮条纹的中央,记下此时手轮上的读数,将该条纹记为第1条亮条纹;转动手轮,使分划板中心刻线移动至另一亮条纹的中央,记下此时手轮上的读数,将该条纹记为第n条亮条纹.③用刻度尺测量双缝与光屏间距离l(d是已知的).④改变双缝间的距离d,双缝到屏的距离l,重复测量.
3.数据处理(1)条纹间距Δx= .(2)波长λ= .(3)计算多组数据,求λ的平均值.4.注意事项(1)安装时,注意调节光源、滤光片、单缝、双缝的中心均在遮光筒的中心轴线上,并使单缝、双缝平行且间距适当.(2)光源灯丝最好为线状灯丝,并与单缝平行且靠近.
(3)调节的基本依据:照在光屏上的光很弱,主要原因是灯丝与单缝、双缝,测量头与遮光筒不共轴所致;干涉条纹不清晰,一般原因是单缝与双缝不平行所致.
例1 (2019·全国卷Ⅱ·34(2))某同学利用图2所示装置测量某种单色光的波长.实验时,接通电源使光源正常发光;调整光路,使得从目镜中可以观察到干涉条纹.回答下列问题:(1)若想增加从目镜中观察到的条纹个数,该同学可____;A.将单缝向双缝靠近B.将屏向靠近双缝的方向移动C.将屏向远离双缝的方向移动D.使用间距更小的双缝
解析 若想增加从目镜中观察到的条纹个数,需要减小条纹间距,由公式Δx= λ可知,需要减小双缝到屏的距离l或增大双缝间的距离d,故B项正确,A、C、D项错误.
(2)若双缝的间距为d,屏与双缝间的距离为l,测得第1条暗条纹到第n条暗条纹之间的距离为Δx,则单色光的波长λ=________;
(3)某次测量时,选用的双缝的间距为0.300 mm,测得屏与双缝间的距离为1.20 m,第1条暗条纹到第4条暗条纹之间的距离为7.56 mm,则所测单色光的波长为_____ nm(结果保留3位有效数字).
解析 将已知条件代入公式解得λ=630 nm.
例2 在“用双缝干涉测量光的波长”的实验中,实验装置如图3所示.(1)某同学以线状白炽灯为光源,对实验装置进行调节并观察了实验现象后,总结出以下几点:A.灯丝与单缝和双缝必须平行放置B.干涉条纹与双缝垂直C.干涉条纹的疏密程度与单缝宽度有关D.干涉条纹的间距与光的波长有关以上几点中,你认为正确的是______.
解析 为了获得清晰的干涉条纹,A正确;由干涉现象可知干涉条纹与双缝平行,B错误;干涉条纹的疏密程度与单缝宽度无关,干涉条纹的间距与光的波长有关,C错误,D正确.
(2)当测量头中的分划板中心刻线对齐某条纹的中心时,手轮上的示数如图4甲所示,该读数为______ mm.
解析 手轮的读数为0.5 mm+20.0×0.01 mm=0.700 mm.
(3)如果测量头中的分划板中心刻线与干涉条纹不在同一方向上,如图乙所示.则在这种情况下来测量干涉条纹的间距Δx时,测量值_______(选填“大于”“小于”或“等于”)实际值.
解析 条纹与分划板中心刻线不平行时,实际值Δx实=Δxcs θ,θ为条纹与分划板中心刻线间的夹角,故Δx实<Δx.
1.(2020·山东济南市二模)如图5所示为双缝干涉实验的装置示意图,现要利用这套装置来测量某种单色光的波长. (1)装置示意图中有三个电学元件的名称空缺,关于它们的说法正确的是_____.A.①是双缝,③是滤光片B.②是双缝,③是单缝C.②是单缝,③是双缝
(2)用20分度的游标卡尺测量双缝间距如图6甲所示,双缝间距d=________ mm.
(3)图乙为实验得到的干涉条纹,用测量头测出了第1条和第6条亮条纹中心间的距离为Δx,已知双缝到光屏的距离为l,则所测单色光波长的计算式为λ=______(用题中所给的字母表示).
2.(2020·山东省实验中学月考)在“用双缝干涉测量光的波长”的实验中,请按照题目要求回答下列问题:(1)图7中甲、乙两图都是光的条纹形状示意图,其中干涉图样是____(填“甲”或“乙”).
解析 题图甲中的条纹间距和亮度相同,是干涉图样,题图乙是衍射图样.
(2)将下表中的光学元件放在图8所示的光具座上组装成用双缝干涉测量光的波长的实验装置,并用此装置测量红光的波长.
将白光光源C放在光具座最左端,依次放置其他光学元件,从左至右,表示各光学元件的排列顺序应为________.(填写元件代号)
解析 光源发出的白光,各种频率都有,加上E后通过的只有红光了,变成单色光,加上D和B,就得到两列频率相同、步调一致的相干光,最后放置光屏,干涉条纹呈现在光屏上,所以顺序为EDBA.
(3)已知该装置中双缝间距d=0.50 mm,双缝到光屏的距离l=0.50 m,在光屏上得到的干涉图样如图9(a)所示,分划板中心刻线在图中A位置时游标卡尺如图(b)所示,则其示数为________ mm;在B位置时游标卡尺如图(c)所示.由以上所测数据可以得出形成此干涉图样的单色光的波长为__________ m(保留2位有效数字).
解析 A位置的示数为111.15 mm,B位置的示数为115.45 mm,题图(a)中A、B之间的距离为(115.45-111.15) mm=4.30 mm,
则相邻条纹的间距为Δx= mm,再根据公式Δx= λ,代入数据得波长为λ≈6.1×10-7 m.
新高考物理一轮复习课件 第14章 实验14 用双缝干涉实验测光的波长: 这是一份新高考物理一轮复习课件 第14章 实验14 用双缝干涉实验测光的波长,共43页。PPT课件主要包含了高考物理一轮复习策略,第十四章光电磁波,目标要求,内容索引,实验技能储备,考点一教材原型实验,考点二探索创新实验,课时精练,教材原型实验,甲同学等内容,欢迎下载使用。
高中物理高考 2022年高考物理一轮复习 第16章 实验十五 用双缝干涉测光的波长课件PPT: 这是一份高中物理高考 2022年高考物理一轮复习 第16章 实验十五 用双缝干涉测光的波长课件PPT,共26页。PPT课件主要包含了目标要求,内容索引,考点突破,技能储备,EDBA,1×10-7等内容,欢迎下载使用。
(新高考)高考物理一轮复习课件第16章 实验十五 用双缝干涉测光的波长(含解析): 这是一份(新高考)高考物理一轮复习课件第16章 实验十五 用双缝干涉测光的波长(含解析),共25页。PPT课件主要包含了目标要求,内容索引,考点突破,技能储备,EDBA,1×10-7等内容,欢迎下载使用。

