所属成套资源:高考生物一轮复习课件+讲义(全国通用)
高考生物一轮复习课件+讲义 第5单元 强化练8 自由组合中的自交、测交和自由交配问题
展开
这是一份高考生物一轮复习课件+讲义 第5单元 强化练8 自由组合中的自交、测交和自由交配问题,文件包含高考生物一轮复习第5单元强化练8自由组合中的自交测交和自由交配问题pptx、高考生物一轮复习第5单元强化练8自由组合中的自交测交和自由交配问题docx等2份课件配套教学资源,其中PPT共18页, 欢迎下载使用。
1、注重理论联系实际。生物的考试并不仅仅是考概念,学会知识的迁移非常重要,并要灵活运用课本上的知识。不过特别强调了从图表、图形提取信息的能力。历年高考试题,图表题都占有比较大的比例。那些图表题虽不是教材中的原图,但它源于教材而又高于教材,是对教材内容和图表的变换、深化、拓展,使之成了考查学生读图能力、综合分析能力、图文转换能力的有效途径。2、落实考点。一轮复习时要在熟读课本、系统掌握基础知识、基本概念和基本原理后,要找出重点和疑点;通过结合复习资料,筛选出难点和考点,有针对地重点复习。这就需要在掌握重点知识的同时,要善于进行知识迁移和运用,提高分析归纳的能力。3、一轮复习基础知识的同时,还要重点“攻坚”,突出对重点和难点知识的理解和掌握。这部分知识通常都是学生难于理解的内容,做题时容易出错的地方。分析近几年的高考生物试题,重点其实就是可拉开距离的重要知识点。 4、学而不思则罔,思而不学则殆。这一点对高三生物一轮复习很重要。尤其是对于错题。错题整理不是把错题抄一遍。也不是所有的错题都需要整理。
自由组合中的自交、测交和自由交配问题
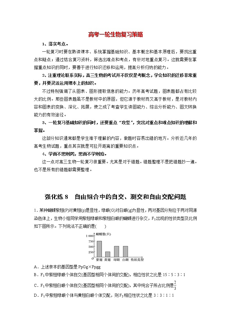
1.某种蝴蝶紫翅(P)对黄翅(p)是显性,绿眼(G)对白眼(g)为显性,两对基因分别位于两对同源染色体上,生物小组同学用紫翅绿眼和紫翅白眼的蝴蝶进行杂交,F1出现的性状类型及比例如下图所示。下列说法不正确的是A.上述亲本的基因型是PpGg×PpggB.F1中紫翅绿眼个体自交(基因型相同个体间的交配),相应性状之比是15∶5∶ 3∶1C.F1中紫翅白眼个体自交(基因型相同个体间的 交配),其中纯合子所占比例是D.F1中紫翅绿眼个体与黄翅白眼个体交配,则 F2相应性状之比是3∶3∶1∶1
解析 根据紫翅∶黄翅=3∶1,说明双亲控制该性状的基因型都为Pp;绿眼∶白眼=1∶1,说明双亲控制该性状的基因型为Gg和gg,因此双亲的基因型为PpGg×Ppgg,A正确;
基因型为Gg的个体自交,绿眼∶白眼=3∶1,基因型为P_的个体自交,出现黄翅的概率为 ,出现紫翅的概率为 ,即紫翅∶黄翅=5∶1,故F1的紫翅绿眼(P_Gg)个体自交后代表现型的比例为15∶5∶3∶1,B正确;
2.在孟德尔两对相对性状的杂交实验中,用纯合的黄色圆粒豌豆(YYRR)和绿色皱粒豌豆(yyrr)作亲本杂交得F1,F1全为黄色圆粒,F1自交得F2。在F2中,①用绿色皱粒人工传粉给黄色圆粒豌豆,②用绿色圆粒人工传粉给黄色圆粒豌豆,③让黄色圆粒自交,三种情况独立进行实验,则子代的表现型比例分别为A.①4∶2∶2∶1 ②15∶8∶3∶1 ③64∶8∶8∶1B.①3∶3∶1∶1 ②4∶2∶2∶1 ③25∶5∶5∶1C.①1∶1∶1∶1 ②6∶3∶2∶1 ③16∶8∶2∶1D.①4∶2∶2∶1 ②16∶8∶2∶1 ③25∶5∶5∶1
在F2中,①若用绿色皱粒人工传粉给黄色圆粒豌豆,F2中绿
色植株的基因型为yy,杂交后代会发生2∶1的性状分离比;F2中皱粒植株的基因型为rr,杂交后代会发生2∶1的性状分离比,综合分析,两对性状杂交子代表现型比例为(2∶1)(2∶1)=4∶2∶2∶1。
3.(2020·应城市第一高级中学高二开学考试)已知水稻的抗旱性(A)与多颗粒(B)属于显性性状,各由一对等位基因控制且独立遗传。现有抗旱、多颗粒植株若干,对其进行测交,子代的表现型的比例为抗旱多颗粒∶抗旱少颗粒∶敏感多颗粒∶敏感少颗粒=2∶2∶1∶1,若这些抗旱、多颗粒植株相互授粉后代性状分离比为A.15∶5∶3∶1 B.25∶5∶5∶1C.24∶8∶3∶1 D.25∶15∶15∶9
解析 由题意可知水稻的抗旱性(A)和多颗粒(B)的遗传遵循基因的自由组合定律。因此,对测交结果中每一对相对性状可进行单独分析,抗旱∶敏感=2∶1,多颗粒∶少颗粒=1∶1,则提供的抗旱、多颗粒植株产生的配子中A∶a=2∶1,B∶b=1∶1,让这些植株相互授粉,敏感(aa)占(1/3)2=1/9,抗旱占8/9;少颗粒(bb)占1/4,多颗粒占3/4;根据基因的自由组合定律,后代性状分离比为(8∶1)×(3∶1)=24∶8∶3∶1。
4.某植物的花色有紫色和蓝色两种,由A、a和B、b两对等位基因控制,两对基因独立遗传。已知aaBB和aaBb这两种基因型开蓝花,其他都开紫花,现有基因型为AaBb的紫色植株自交后,得到F1紫花∶蓝花=13∶3,现取所有F1的紫花植株随机交配,则F2中紫花与蓝花的比例A.153∶16 B.120∶169C.25∶169 D.25 561∶3 000
解析 F1的紫花植株有:1/13AABB、2/13AaBB、2/13AABb、4/13AaBb、1/13AAbb、2/13Aabb、1/13aabb,这些个体自由交配,若要产生aaB_的个体,必须要有aB和ab这两种配子,而只有AaBB和AaBb能产生aB配子,故aB=2/13×1/2+4/13×1/4=2/13;同理可知:ab=4/13×1/4+2/13×1/2+1/13=3/13。故aaBB所占比例为(2/13)2 , aaBb所占比例为2×2/13×3/13, 则F2中蓝花所占比例为16/169,F2中紫花与蓝花的比例为153∶16。
5.(2020·山东寿光现代中学高三开学考试)某植物子叶的黄色(Y)对绿色(y)为显性,圆粒种子(R)对皱粒种子(r)为显性。某人用该植物黄色圆粒和绿色圆粒作亲本进行杂交,发现后代(F1)出现4种类型,其比例分别为:黄色圆粒∶绿色圆粒∶黄色皱粒∶绿色皱粒=3∶3∶1∶1。去掉花瓣,让F1中黄色圆粒植株相互授粉,F2的表现型比是A.24∶8∶3∶1 B.25∶5∶5∶1C.15∶5∶3∶1 D.9∶3∶3∶1
解析 黄色圆粒和绿色圆粒进行杂交的后代中,圆粒∶皱粒=3∶1,说明亲本的基因组成为Rr和Rr;黄色∶绿色=1∶1,说明亲本的基因组成为Yy和yy。杂交后代F1中,分别是黄色圆粒(1YyRR、2YyRr)、黄色皱粒(1Yyrr)、绿色圆粒(1yyRR、2yyRr)和绿色皱粒(1yyrr),数量比为3∶1∶3∶1。去掉花瓣,让F1中黄色圆粒植株(1YyRR、2YyRr)相互授粉,则Y的基因频率为1/2,y的基因频率为1/2,R的基因频率为2/3,r的基因频率为1/3,则yy的基因型频率=1/2×1/2=1/4,Y_的基因型频率=3/4,rr的基因型频率=1/3×1/3=1/9,R_的基因型频率=8/9,因此F2的表现型及其性状分离比是黄圆(Y_R_)∶绿圆(yyR_)∶黄皱(Y_rr)∶绿皱(yyrr)=(3/4×8/9)∶(1/4×8/9)∶(3/4×1/9)∶(1/4×1/9)=24/36∶8/36∶3/36∶1/36=24∶8∶3∶1。
6.现用基因型为AABBCC的个体与aabbcc的个体杂交得到F1,将F1与隐性亲本测交,测交后代出现的四种基因型如下表所示。下列有关分析错误的是
A.测交结果说明F1产生abc、ABC、aBc、AbC 4种类型的配子B.测交后代四种基因型一定对应四种表现型且比例接近1∶1∶1∶1C.据实验结果推测A和C在同一条染色体上,a和c在同一条染色体上D.若让测交后代中基因型为AabbCc个体自交,后代中纯合子的比例为1/2
解析 基因型为AABBCC的个体与aabbcc的个体杂交,F1的基因型是AaBbCc,隐性亲本aabbcc产生的配子基因组成为abc,由测交后代的四种基因型可知,F1产生四种类型的配子:abc、ABC、aBc、AbC,A正确;基因与性状的关系并不都是简单的线性关系,基因型和表现型也不一定都是一一对应的关系,B错误;根据实验结果可知,F1产生配子中基因A和C、a和c总是同时出现,可推测A和C在同一条染色体上,a和c在同一条染色体上,C正确;基因型为AabbCc的个体能产生两种配子1/2AbC和1/2abc,该个体自交后代中纯合子基因型有AAbbCC和aabbcc,所占比值为1/2×1/2+1/2×1/2=1/2,D正确。
相关课件
这是一份高考生物一轮复习课件+讲义 第5单元 强化练9 自由组合定律中的特殊分离比,文件包含高考生物一轮复习第5单元强化练9自由组合定律中的特殊分离比pptx、高考生物一轮复习第5单元强化练9自由组合定律中的特殊分离比docx等2份课件配套教学资源,其中PPT共22页, 欢迎下载使用。
这是一份高考生物一轮复习课件+讲义 第5单元 第15讲 热点题型四 自由组合定律中的特殊比例和实验探究,文件包含高考生物一轮复习第5单元第15讲热点题型四自由组合定律中的特殊比例和实验探究pptx、高考生物一轮复习第5单元第15讲热点题型四自由组合定律中的特殊比例和实验探究docx等2份课件配套教学资源,其中PPT共49页, 欢迎下载使用。
这是一份高考生物一轮复习课件+讲义 第5单元 第15讲 基因的自由组合定律,文件包含高考生物一轮复习第5单元第15讲基因的自由组合定律pptx、高考生物一轮复习第5单元第15讲基因的自由组合定律docx等2份课件配套教学资源,其中PPT共60页, 欢迎下载使用。

