所属成套资源:沪科版数学初二上学期课件PPT全套
- 沪科版数学八年级上第13章 三角形中的边角关系、命题与证明13.1 三角形中的边角关系(第2课时) PPT课件+教学详案 课件 0 次下载
- 沪科版数学八年级上第13章 三角形中的边角关系、命题与证明13.1 三角形中的边角关系(第3课时) PPT课件+教学详案 课件 0 次下载
- 沪科版数学八年级上第13章 三角形中的边角关系、命题与证明13.2 命题与证明(第2课时) PPT课件+教学详案 课件 0 次下载
- 沪科版数学八年级上第13章 三角形中的边角关系、命题与证明13.2 命题与证明(第3课时) PPT课件+教学详案 课件 0 次下载
- 沪科版数学八年级上第13章 三角形中的边角关系、命题与证明13.2 命题与证明(第4课时) PPT课件+教学详案 课件 0 次下载
初中数学沪科版八年级上册13.2 命题与证明教学ppt课件
展开
这是一份初中数学沪科版八年级上册13.2 命题与证明教学ppt课件,文件包含1321ppt、上海科技版中学数学八年级上第13章三角形中的边角关系命题与证明132命题与证明第1课时教学详案docx等2份课件配套教学资源,其中PPT共19页, 欢迎下载使用。
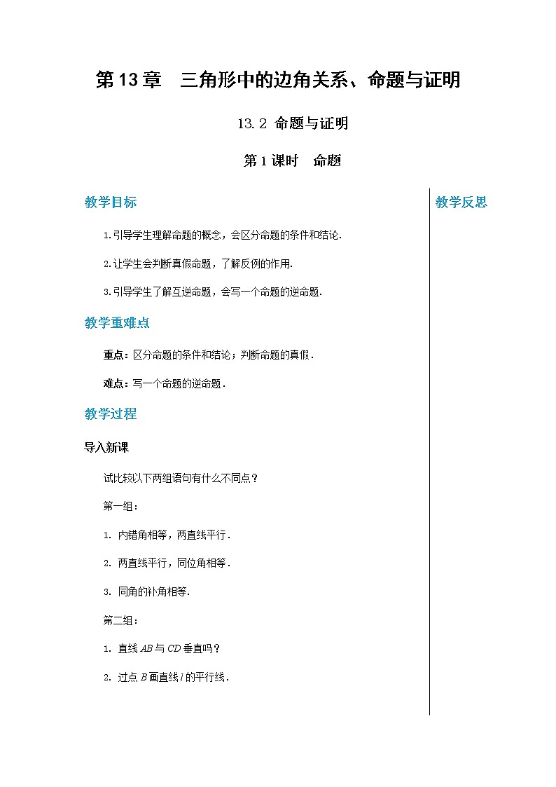
第13章 三角形中的边角关系、命题与证明13.2 命题与证明第1课时 命题教学目标1.引导学生理解命题的概念,会区分命题的条件和结论.2.让学生会判断真假命题,了解反例的作用. 3.引导学生了解互逆命题,会写一个命题的逆命题.教学重难点重点:区分命题的条件和结论;判断命题的真假.难点:写一个命题的逆命题.教学过程导入新课试比较以下两组语句有什么不同点?第一组:1. 内错角相等,两直线平行.2. 两直线平行,同位角相等.3. 同角的补角相等. 第二组:1. 直线AB与CD垂直吗?2. 过点B画直线l的平行线.3. 直线外一点到这条直线的垂线段的长度叫做点到直线的距离.探究新知一、命题的概念对一事件作出正确或不正确判断的语句,叫做命题. 【学生讨论,老师总结】(1)只要对一件事情作出了判断,不管正确与否,都是命题. 如:相等的角是对顶角.(2)如果一个句子没有对某一件事情作出任何判断,那么它就不是命题. 如:画线段AB=CD.例1判断下列四个语句中,哪个是命题, 哪个不是命题?并说明理由:(1)对顶角相等吗?(2)画一条线段AB=2 cm;(3)两条直线平行,同位角相等;(4)相等的两个角,一定是对顶角.教师活动:巡视指导,精讲点拨.学生活动:分小组交流讨论.解:(3)(4)是命题,(1)(2)不是命题.理由如下:(1)是问句,故不是命题;(2)是做一件事情,也不是命题.二、真命题、假命题问题:观察下列命题,你能发现这些命题有什么不同的特点吗?命题1:“如果一个数能被4整除,那么它也能被2整除”命题2:“如果两个角相等,那么它们是对顶角”【学生分小组交流讨论,老师总结】结论:命题1是一个正确的命题;命题2是一个错误的命题.正确的命题称为真命题,错误的命题称为假命题.例2 判断下列命题的真假.真命题的用“√”,假命题的用“× 表示.(1)同旁内角互补( )(2)一个角的余角大于这个角( )(3)两点可以确定一条直线( )(4)两点之间线段最短( )(5)等角的补角相等( )(6)互为邻补角的两个角的平分线互相垂直( )【学生分小组交流讨论,老师总结】答案:××√√√√三、命题的构成探究:观察下列命题,你能发现这些命题有什么共同的结构特征?与同伴交流.(1)如果两个三角形的三条边相等,那么这两个三角形的周长相等;(2)如果两个数的绝对值相等,那么这两个数也相等;(3)如果一个数的平方等于9,那么这个数是3.【学生分小组交流讨论,老师总结】结论:都是“如果……那么……”的形式四、互逆命题将命题“如果p,那么q”中的条件与结论互换,便得到一个新命题“如果q,那么p”,我们把这样的两个命题成为互逆命题,其中一个叫做原命题,另外一个就叫做逆命题.例如:“同位角相等,两直线平行”的逆命题是“两直线平行,同位角相等”.问题:你能判断原命题和逆命题的真假吗?【学生分小组交流讨论,老师总结】原命题和逆命题都是真命题.课堂练习1.下列命题是假命题的是( )A.同位角相等B.对顶角相等C.钝角三角形有两个锐角 D.两直线平行,内错角相等2.下列命题是假命题的有( )①若a2=4,则a=2;②若a>b,则a2>b2;③若a>b,b>c,则a>c;④若|a|=|b|,则a2=b2.A.1个B.2个C.3个D.4个3.下列句子哪些是命题?是命题的,指出是真命题还是假命题.(1)一条狗有四只脚; (2)内错角相等; (3)画一条直线; (4)四边形是正方形; (5)你的黑板报做完了吗? (6)内错角相等,两直线平行; (7)平行于同一直线的两直线平行; (8)过点P画线段MN的垂线; (9)x<3.4.举反例说明下列命题是假命题. (1)若两个角不是对顶角,则这两个角不相等; (2)若ab=0,则a+b=0.5.写出下列命题的逆命题并判断真假.(1)如果a=b,那么a2=b2.(2)同旁内角互补,两直线平行. 参考答案1.A2.B3.(1)是,真命题;(2)是,假命题;(3)否;(4)是,假命题;(5)否;(6)是,真命题;(7)是,真命题;(8)否;(9)否.4.解:(1)两条直线平行形成的内错角,这两个角不是对顶角,但是它们相等;(2)当a=5,b=0时,ab=0,但a+b≠0.5.解:(1)如果a2=b2,那么a=b.假命题.(2)两直线平行,同旁内角互补.真命题.课堂小结1.命题的概念2.命题的构成3.命题的真假4.互逆命题布置作业 P77练习板书设计命题1.命题的概念2.命题的构成:如果……那么……3.命题的真假:真命题、假命题、举反例4.互逆命题:原命题、逆命题 教学反思 教学反思 教学反思
相关课件
这是一份初中数学沪科版八年级上册第13章 三角形中的边角关系、命题与证明13.2 命题与证明教学课件ppt,文件包含1325pptx、上海科技版中学数学八年级上第13章三角形中的边角关系命题与证明132命题与证明第5课时教学详案docx等2份课件配套教学资源,其中PPT共22页, 欢迎下载使用。
这是一份初中数学沪科版八年级上册13.2 命题与证明教学ppt课件,文件包含1324pptx、上海科技版中学数学八年级上第13章三角形中的边角关系命题与证明132命题与证明第4课时教学详案docx等2份课件配套教学资源,其中PPT共15页, 欢迎下载使用。
这是一份沪科版八年级上册13.2 命题与证明教学ppt课件,文件包含1323pptx、上海科技版中学数学八年级上第13章三角形中的边角关系命题与证明132命题与证明第3课时教学详案docx等2份课件配套教学资源,其中PPT共15页, 欢迎下载使用。

