新课改-高中物理一轮复习(上) 03 A重力、弹力、摩擦力 基础版
展开1.力
(1)定义:力是一个物体对另一个物体的作用.
(2)作用效果:使物体发生形变或改变物体的运动状态(即产生加速度).
(3)性质:力具有物质性、相互性、矢量性、独立性等特征.
2.重力
(1)产生:由于地球的吸引而使物体受到的力.
注意:重力不是万有引力,而是万有引力竖直向下的一个分力.
(2)大小:G=mg,可用弹簧测力计测量.同一物体G的变化是由在地球上不同位置处g的变化引起的.
(3)方向:总是竖直向下.
(4)重心:物体的各部分都受重力作用,可认为重力集中作用于一点,即物体的重心.
①影响重心位置的因素:物体的几何形状;物体的质量分布.
②不规则薄板形物体重心的确定方法:悬挂法.
注意:重心的位置不一定在物体上.
例题精练
1.关于重力及重心,下列说法中正确的是( )
A.一个物体放在水中称量时弹簧测力计的示数小于物体在空气中称量时弹簧测力计的示数,因此物体在水中受到的重力小于在空气中受到的重力
B.据G=mg可知,两个物体相比较,质量较大的物体的重力一定较大
C.物体放在水平面上时,重力方向垂直于水平面向下,当物体静止于斜面上时,其重力方向垂直于斜面向下
D.物体的形状改变后,其重心位置往往改变
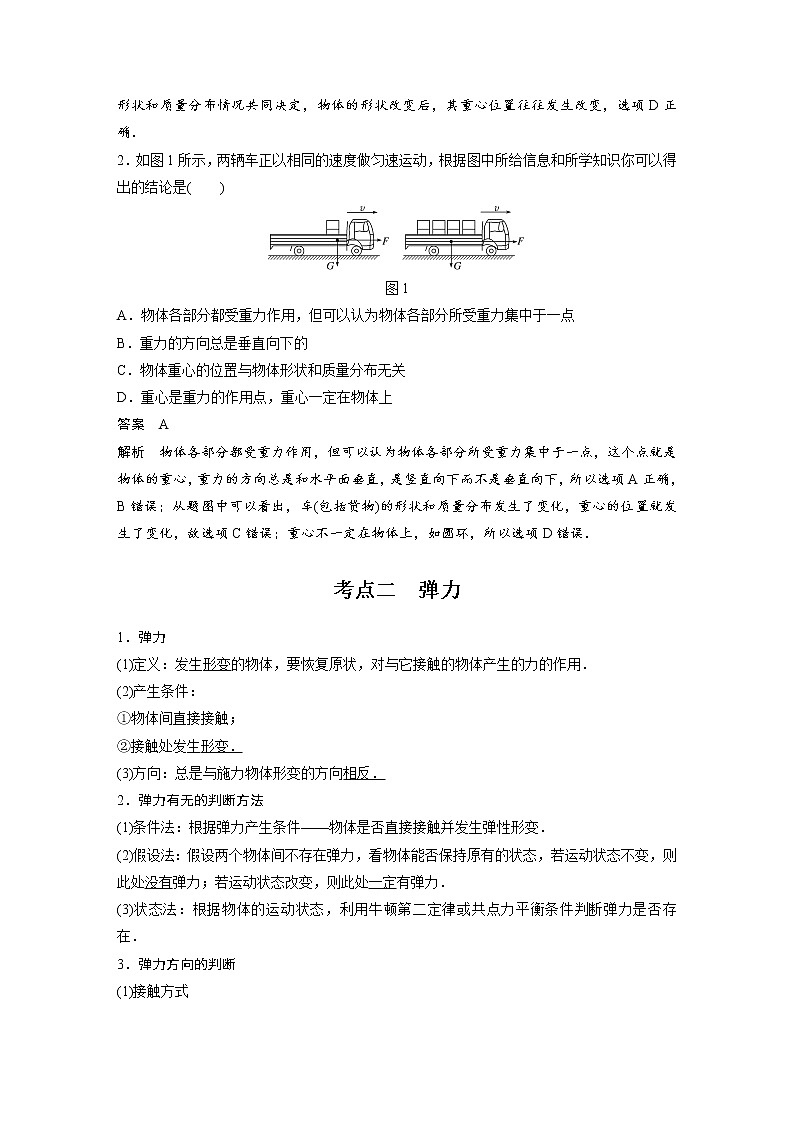
2.如图1所示,两辆车正以相同的速度做匀速运动,根据图中所给信息和所学知识你可以得出的结论是( )
图1
A.物体各部分都受重力作用,但可以认为物体各部分所受重力集中于一点
B.重力的方向总是垂直向下的
C.物体重心的位置与物体形状和质量分布无关
D.重心是重力的作用点,重心一定在物体上
考点二 弹力
1.弹力
(1)定义:发生形变的物体,要恢复原状,对与它接触的物体产生的力的作用.
(2)产生条件:
①物体间直接接触;
②接触处发生形变.
(3)方向:总是与施力物体形变的方向相反.
2.弹力有无的判断方法
(1)条件法:根据弹力产生条件——物体是否直接接触并发生弹性形变.
(2)假设法:假设两个物体间不存在弹力,看物体能否保持原有的状态,若运动状态不变,则此处没有弹力;若运动状态改变,则此处一定有弹力.
(3)状态法:根据物体的运动状态,利用牛顿第二定律或共点力平衡条件判断弹力是否存在.
3.弹力方向的判断
(1)接触方式
(2)轻绳、轻杆、轻弹簧
4.弹力大小的计算
(1)应用胡克定律F=kx计算弹簧的弹力
注意:拉伸量与压缩量相等时弹力大小相等、方向相反.
(2)静止或做匀速直线运动时应用平衡法计算弹力.
(3)有加速度时应用牛顿第二定律计算弹力.
例题精练
3.下列图中各物体均处于静止状态.图中画出了小球A所受弹力的情况,其中正确的是( )
4.如图4所示,小车内沿竖直方向的一根轻质弹簧和一条与竖直方向成α角的细绳拴接一小球.当小车与小球相对静止,一起在水平面上运动时,下列说法正确的是( )
图4
A.细绳一定对小球有拉力
B.轻弹簧一定对小球有弹力
C.细绳不一定对小球有拉力,但是轻弹簧对小球一定有弹力
D.细绳不一定对小球有拉力,轻弹簧对小球也不一定有弹力
考点三 摩擦力
1.定义:两个相互接触的物体,当它们发生相对运动或具有相对运动的趋势时,在接触面上会产生阻碍相对运动或相对运动趋势的力.
2.产生条件
(1)接触面粗糙.
(2)接触处有压力.
(3)两物体间有相对运动或相对运动的趋势.
3.方向:与受力物体相对运动或相对运动趋势的方向相反.
4.大小
(1)滑动摩擦力:Ff=μFN,μ为动摩擦因数;
(2)静摩擦力:0
若两物体间有摩擦力,则两物体间一定有弹力,若两物体间有弹力,但两物体间不一定有摩擦力.(填“一定有”或“不一定有”)
技巧点拨
1.摩擦力的六个“不一定”
(1)摩擦力的方向总是与物体间相对运动(或相对运动趋势)的方向相反,但不一定与物体的运动方向相反.
(2)摩擦力总是阻碍物体间的相对运动(或相对运动趋势),但不一定阻碍物体的运动.
(3)摩擦力不一定是阻力,也可以是动力.
(4)摩擦力不一定使物体减速,也可以使物体加速.
(5)受静摩擦力作用的物体不一定静止,但一定保持相对静止.
(6)受滑动摩擦力作用的物体不一定运动,但一定保持相对运动.
2.计算摩擦力大小的思维流程
例题精练
5.(多选)如图8所示,A、B、C三个物体质量相等,它们与传送带间的动摩擦因数均相同.三个物体随传送带一起匀速运动,运动方向如图中箭头所示,则下列说法正确的是( )
图8
A.A物体受到的摩擦力方向向右
B.三个物体中只有A物体受到的摩擦力是零
C.B、C受到的摩擦力方向相同
D.B、C受到的摩擦力方向相反
6.如图9,一物块在水平拉力F的作用下沿水平桌面做匀速直线运动.若保持F的大小不变,而方向与水平面成60°角,物块也恰好做匀速直线运动.则物块与桌面间的动摩擦因数为( )
图9
A.2-eq \r(3) B.eq \f(\r(3),6) C.eq \f(\r(3),3) D.eq \f(\r(3),2)
综合练习
一.选择题(共23小题)
1.(2020秋•宁波期末)将两个钩码A、B与弹簧相连,并通过一细线与钩码C相连,系统处于静止,如图所示。现烧断B、C之间的细线,钩码开始运动,并用高速摄影记录。经过一段较短时间,测得C与起始位置的距离为0.96,此时A、B仍处于加速上升阶段,则A、B与起始位置的距离x的取值合理的是( )
A.1.92B.0.96C.0.48D.0.40
2.(2020秋•青铜峡市校级期末)有关重力和重心的说法正确的是( )
A.形状规则的物体其重心一定在其几何中心
B.重心一定在物体上
C.重力的方向一定垂直于接触面向下
D.重力的大小与物体的运动状态无关
3.(2021春•河南月考)地球上的物体都会受到重力作用,下列关于重力的说法正确的是( )
A.地球表面的物体,受到的重力方向都相同
B.形状规则的物体,重心都在物体几何中心处
C.同一个物体在地球表面不同位置,所受重力大小不一定相同
D.形状不规则的物体,都可以用悬挂法测重心
4.(2021春•安徽月考)某同学探究一轻弹簧的弹力与弹簧形变量的关系实验时,得到弹簧弹力F与弹簧长度L的关系图像如图所示,则下列说法正确的是( )
A.该弹簧的原长为7cm
B.该弹簧的劲度系数为100N/m
C.该弹簧长度为7cm时,弹簧弹力大小为7N
D.该弹簧弹力大小为2N时,弹簧长度一定为7cm
5.(2020秋•苏州期末)小明的爷爷退休生活充实有趣,养鸟是他的众多爱好之一。他在阳台顶上竖直挂三根一样的轻质橡皮条,橡皮条下面均匀地连接在质量m1=0.6kg的水平托盘的边缘上(如图所示)。现有一只质量m2=0.3kg的小鸟静止在托盘中央,此时每根橡皮条均由原来的20cm伸长到25cm。设橡皮条受力与形变量关系满足胡克定律,g取10N/kg,则每根橡皮条的劲度系数为( )
A.0.6N/mB.1.8N/mC.60N/mD.180N/m
6.(2020秋•湖州期末)如图所示,轻弹簧的两端各受F为5N的拉力作用,弹簧平衡时伸长了5cm(在弹性限度内),则( )
A.弹簧所受的合力为10N
B.该弹簧的劲度系数k=100N/m
C.该弹簧的劲度系数k=200N/m
D.根据公式k=,弹簧的劲度系数k会随弹簧弹力F的增大而增大
7.(2020秋•南通期末)一轻质弹簧原长为9cm,在5N的拉力作用下伸长了1cm,弹簧未超出弹性限度,则该弹簧的劲度系数为( )
A.50m/NB.50N/mC.500m/ND.500N/m
8.(2020秋•海东市期末)原长为15cm的轻弹簧,竖直悬挂一个100g的钩码,平衡时弹簧的长度变为17cm;现在钩码下端再挂一个同样的钩码,已知弹簧仍处于弹性限度内,取重力加速度大小g=10m/s2。弹簧再次平衡时,下列说法正确的是( )
A.弹簧共伸长了4cm
B.弹簧的长度变为34cm
C.弹簧的劲度系数为0.5N/m
D.弹簧的劲度系数为100N/m
9.(2020秋•湘西州期末)在一原长为10cm的轻质弹簧下方悬挂一重物G,此时弹簧长度为12cm,若将重物G竖直压在该弹簧上,弹簧的长度应变为( )
A.4cmB.6cmC.8cmD.10cm
10.(2020秋•银川期末)如图所示,是力学中的三个实验装置。这三个实验共同的物理方法是( )
A.极限的方法B.控制变量的方法
C.放大的方法D.等效的方法
11.(2020秋•玄武区校级期末)足球运动是目前全球体育界最具影响力的项目之一,深受青少年喜爱。如图为四种与足球有关的情景,下列说法正确的是( )
A.如图,静止在草地上的足球受到的弹力就是它所受的重力
B.如图,静止在光滑水平地面上的两个足球由于接触而受到相互作用的弹力
C.如图,用力踩在脚下且静止在水平草地上的足球受到2个弹力的作用
D.如图,落在球网中的足球受到弹力是由于足球发生了形变
12.(2020秋•东城区期末)如图所示,有一薄板状物体,先在A点将其悬挂起来,静止时通过A点画一条竖直线AB;再选另一处D点将其悬挂起来,静止时过D点画一条竖直线DE,AB和DE的交点为C。下列说法正确的是( )
A.薄板所受重力就是悬绳的拉力
B.薄板上只有C点受到重力作用
C.重力的方向与薄板的悬挂方式无关
D.薄板的重心可能在A点,也可能在D点
13.(2021春•儋州校级月考)下列说法中正确的是( )
A.力是物体与物体之间的相互作用
B.只有直接接触的物体间才有力的作用
C.由相距一定距离的磁铁间有相互作用力可知,力可以离开物体而独立存在
D.甲用力把乙推倒,说明只是甲对乙有力的作用,乙对甲没有力的作用
14.(2020秋•仁寿县校级月考)关于重力,下列说法正确的是( )
A.自由下落的物体不受重力
B.重力的方向总是竖直向下
C.重力就是地球对物体的吸引力
D.重心是物体上最重的点
15.(2021•海淀区一模)如图甲所示,质量为0.4kg的物块在水平力F作用下可沿竖直墙面滑动,物块与竖直墙面间的动摩擦因数为0.5,力F随时间t变化的关系如图乙所示。若t=0时物块的速度为0,设物块所受最大静摩擦力等于滑动摩擦力,g取10m/s2。下列图像中,能正确反映物块所受摩擦力f大小与时间t变化关系的是( )
A.B.
C.D.
16.(2021•石景山区一模)如图所示,物块放在一与水平面夹角为θ的传送带上,且始终与传送带相对静止。关于物块受到的静摩擦力f,下列说法正确的是( )
A.当传送带加速向上运动时,f的方向一定沿传送带向上
B.当传送带加速向上运动时,f的方向一定沿传送带向下
C.当传送带加速向下运动时,f的方向一定沿传送带向下
D.当传送带加速向下运动时,f的方向一定沿传送带向上
17.(2021•杨浦区二模)某同学骑自行车时,地面对前轮的摩擦力为F前1,对后轮的摩擦力为F后1.当他推自行车时,地面对前轮的摩擦力为F前2,对后轮的摩擦力为F后2.( )
A.F前1与F后1同向B.F前2与F后2同向
C.F前1与车前进方向相同D.F后2与车前进方向相同
18.(2020秋•漳州期末)如图,将一重力不计的纸夹在水平桌面上的书内,已知书对纸的压力为2N,书所受的重力为3N。若用F=0.6N的水平拉力拉纸,刚好将纸匀速拉出。则书与纸间的动摩擦因数为( )
A.μ=0.1B.μ=0.15C.μ=0.2D.μ=0.3
19.(2020秋•福州期末)如图所示,汽车A与货物B在水平面上向右运动,关于A、B间摩擦力的方向,下列说法正确的是( )
A.若汽车A比货物B的速度大,货物B受到向左的滑动摩擦力
B.若汽车A比货物B的速度小,汽车A受到向左的滑动摩擦力
C.若汽车A和货物B共同向右加速运动,货物B受到向右的静摩擦力
D.若汽车A和货物B共同向右减速运动,货物B受到向右的静摩擦力
20.(2020秋•河西区期末)如图,把弹簧测力计的一端固定在墙上,用力F水平向左拉金属板,金属板向左运动,此时测力计的示数稳定(图中已把弹簧测力计的示数放大画出),若用弹簧测力计测得物块P重13N,根据表中给出的动摩擦因数,可推算出物块P的材料为( )
A.金属B.橡胶C.木头D.皮革
21.(2020秋•合肥期末)物块A和B叠放在光滑的水平面上,质量之比为1:2,B受到一个3N的水平拉力后,A、B相对静止一起向右运动,如图所示。在这个过程中B对A摩擦力大小和方向是( )
A.1N、方向水平向右B.1N、方向水平向左
C.2N、方向水平向右D.2N、方向水平向左
22.(2020秋•兴庆区校级期末)如图所示,重为100N的物体在水平向左的力F=40N作用下,以初速度v0沿水平面向右滑行。已知物体与水平面的动摩擦因数为0.4,则此时物体所受的合力为( )
A.0B.80N,水平向左
C.40N,水平向右D.40N,水平向左
23.(2020秋•西城区期末)将重力为100N的木箱放在水平地板上,至少要用35N的水平推力,才能使它从原地开始运动。木箱从原地移动以后,用30N的水平推力,就可以使木箱继续做匀速直线运动。则( )
A.木箱与地板之间的滑动摩擦力为35N
B.木箱与地板之间的最大静摩擦力为30N
C.木箱与地板之间的动摩擦因数为0.35
D.木箱与地板之间的动摩擦因数为0.30
二.填空题(共9小题)
24.(2021春•任城区期中)为了测定一根轻弹簧压缩最短时能储存的弹性势能大小,可以将弹簧固定在一带有凹槽轨道的一端,并将轨道固定在水平桌面边缘上,如图所示,用钢球将弹簧压缩至最短,而后突然释放,钢球将沿轨道飞出桌面,实验时:
(1)需要测定的物理量是
(2)计算弹簧压缩最短时弹性势能的关系式是Ep= .
25.(2021•桂林模拟)某同学用图示实验装置来研究弹簧性势能与弹簧压缩量的关系,弹簧一端固定,另一端与一带有窄片的物块接触,让物块被不同压缩状态的弹簧射出去,沿光滑水平板滑行,途中安装一光电门,设重力加速度为g.
(1)如图所示,用游标卡尺测得窄片的宽度L为 .
(2)记下窄片通过光电门的时间△t=10ms,则v= .
(3)若物块质量为m,弹簧此次弹射物块过程中释放的弹性势能为 (用m,L,△t表示).
26.(2020秋•肇东市校级期末)通过“探究弹簧弹力与弹簧伸长量之间的关系”实验,我们知道:在弹性限度内,弹簧弹力F与形变量x成正比,并且不同弹簧,其劲度系数也不同.某中学的探究学习小组从资料中查到:弹簧的劲度系数与弹簧的材料和形状有关.该学习小组想研究弹簧的劲度系数与弹簧原长的关系,现有A,B,C,D四根材料和粗细完全相同仅长度不同的弹簧.
(1)学习小组的同学们经过思考和理论推导,各自提出了自己的看法,其中甲同学认为弹簧的劲度系数可能与弹簧长度成正比,乙同学认为弹簧的劲度系数可能与弹簧原长成反比,甲、乙有一名同学的看法是正确的.你认为正确的是 (填“甲”或“乙”),就这一环节而言,属于科学探究中的哪个环节 (填序号).
A.分析与论证 B.进行实验与收集证据 C.猜想与假设 D.制定计划与设计实验
(2)为验证甲、乙谁的看法正确,可通过实验完成,实验器材除上述弹簧和已知质量的几个钩码外,还需要的实验器材是 .
(3)探究学习小组进行实验记录的数据如下表所示.
实验数据记录(g=10m/s2)
请完成上表,从中得出的结论为: .
27.(2020秋•黑龙江期末)如图为一轻质弹簧的长度L和弹力F大小的关系,试由图线确定:
(1)弹簧的原长是 cm;
(2)弹簧的劲度系数为 N/m;
(3)弹簧伸长到25cm时弹力的大小是 N.
28.(2015秋•雁塔区期末)一根弹簧挂0.5N的物体时长12cm,挂1N的物体时长14cm,则弹簧原长 .
29.(2021•杨浦区二模)如图所示,用轻绳系住一个匀质大球B,大球和墙壁之间放置一质量为m的匀质小球A,各接触面均光滑.系统平衡时,绳与竖直墙壁之间的夹角为45°,两球心连线与轻绳之间的夹角为15°,重力加速度为g.则竖直墙对A球的弹力大小为 ,大球B的质量为 .
30.(2020秋•赫山区校级期末)某弹簧发生弹性形变时,弹力的大小F与弹簧伸长量x的关系如图所示。当弹簧的伸长量为0.4m时,弹簧的弹力F= N,弹簧的劲度系数k= N/m。
31.(2020秋•沙依巴克区校级期末)一轻质弹簧竖直悬挂,原长为0.10m。当弹簧下端挂2.0N重物时,弹簧伸长了0.01m,由此可知,弹簧的劲度系数k= N/m;
32.(2020秋•隆德县期末)某物理兴趣小组的同学在研究一轻质弹簧的劲度系数时,测得弹力的大小F和弹簧长度L的关系如图所示,则弹簧的原长为 cm,劲度系数为 N/m。
面与面
点与面
点与曲面
曲面与平面
垂直于接触面
垂直于接触面
垂直于切面
垂直于平面
绳的弹力一定沿绳
杆的弹力不一定沿杆
弹簧分拉伸、压缩
材料
动摩擦因数
金属﹣金属
0.25
橡胶﹣金属
0.30
木头﹣金属
0.20
皮革﹣金属
0.28
原长
钩码质量
弹簧长度
弹簧伸长量x
弹簧劲度系数k
弹簧A
10.00cm
0.3kg
13.00cm
3.00cm
100N/m
弹簧B
15.00cm
0.1kg
16.49cm
1.49cm
67.1N/m
弹簧C
20.00cm
0.2kg
24.00cm
弹簧D
30.00cm
0.1kg
32.99cm
2.99cm
33.4N/m
新课改-高中物理一轮复习(上) 03 C重力、弹力、摩擦力 提升版: 这是一份新课改-高中物理一轮复习(上) 03 C重力、弹力、摩擦力 提升版,文件包含新课改-高中物理一轮复习上03C重力弹力摩擦力提升版教师版docx、新课改-高中物理一轮复习上03C重力弹力摩擦力提升版学生版docx等2份试卷配套教学资源,其中试卷共112页, 欢迎下载使用。
新课改-高中物理一轮复习(上) 03 B重力、弹力、摩擦力 中档版: 这是一份新课改-高中物理一轮复习(上) 03 B重力、弹力、摩擦力 中档版,文件包含新课改-高中物理一轮复习上03B重力弹力摩擦力中档版教师版docx、新课改-高中物理一轮复习上03B重力弹力摩擦力中档版学生版docx等2份试卷配套教学资源,其中试卷共89页, 欢迎下载使用。
人教版 (2019)必修 第一册2 摩擦力优秀课时练习: 这是一份人教版 (2019)必修 第一册2 摩擦力优秀课时练习,文件包含新课改-高中物理-必修第1册05C重力弹力摩擦力提升版教师版docx、新课改-高中物理-必修第1册05C重力弹力摩擦力提升版学生版docx等2份试卷配套教学资源,其中试卷共65页, 欢迎下载使用。

