资料中包含下列文件,点击文件名可预览资料内容




还剩3页未读,
继续阅读
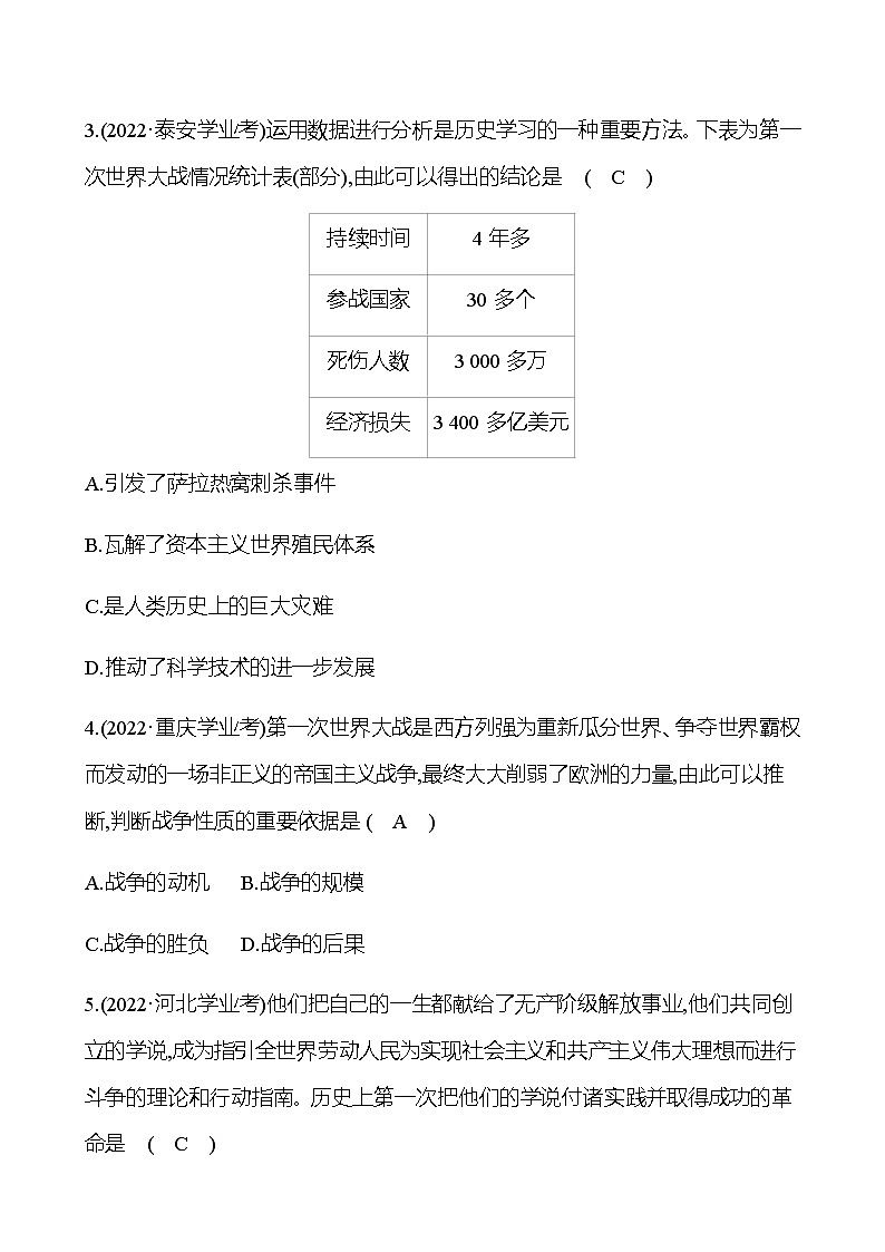
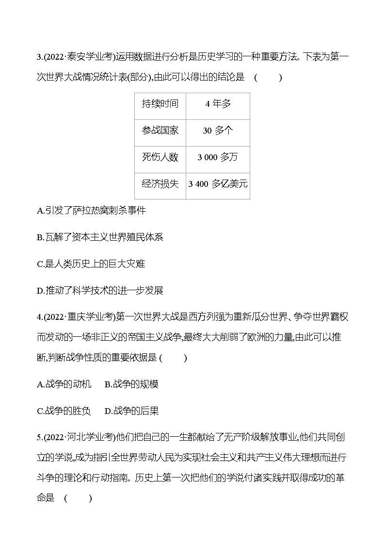
2023年中考历史(广东人教部编版)一轮复习 第二十五单元 第一次世界大战和战后初期的世界 中考真题
展开相关试卷
2023年中考历史(广东人教部编版)一轮复习 第五单元 隋唐时期:繁荣与开放的时代 中考真题:
这是一份2023年中考历史(广东人教部编版)一轮复习 第五单元 隋唐时期:繁荣与开放的时代 中考真题,文件包含2023年中考历史广东人教部编版一轮复习第五单元隋唐时期繁荣与开放的时代中考真题学生版docx、2023年中考历史广东人教部编版一轮复习第五单元隋唐时期繁荣与开放的时代中考真题教师版docx等2份试卷配套教学资源,其中试卷共14页, 欢迎下载使用。
2023年中考历史(广东人教部编版)一轮复习 第十五单元 社会主义制度的建立与社会主义建设的探索 中考真题:
这是一份2023年中考历史(广东人教部编版)一轮复习 第十五单元 社会主义制度的建立与社会主义建设的探索 中考真题,文件包含2023年中考历史广东人教部编版一轮复习第十五单元社会主义制度的建立与社会主义建设的探索中考真题学生版docx、2023年中考历史广东人教部编版一轮复习第十五单元社会主义制度的建立与社会主义建设的探索中考真题教师版docx等2份试卷配套教学资源,其中试卷共16页, 欢迎下载使用。
2023年中考历史(广东人教部编版)一轮复习 第十九单元 古代亚非欧文明 中考真题:
这是一份2023年中考历史(广东人教部编版)一轮复习 第十九单元 古代亚非欧文明 中考真题,文件包含2023年中考历史广东人教部编版一轮复习第十九单元古代亚非欧文明中考真题学生版docx、2023年中考历史广东人教部编版一轮复习第十九单元古代亚非欧文明中考真题教师版docx等2份试卷配套教学资源,其中试卷共12页, 欢迎下载使用。
