





山西省大同市2022-2023学年高二上学期11月期中考试化学试题(含解析)
展开2022-2023学年度第一学期期中教学质量监测试题(卷)
高二化学
(考试时间:90分钟 试卷满分:100分)
可能用到的相对原子质量:H 1 C 12 N 14 O 16 Na 23 Cl 35.5 S 32
一、选择题(本题共18个小题,每小题3分,共54分。每小题只有一个选项符合题目要求。)
1. 固体酒精是目前饭桌上常用的火锅燃料,关于固体酒精燃烧过程的叙述不正确的是
A. 存在物质状态的变化
B. 发生了氧化还原反应
C. 反应中化学能只转化为热能
D. 既有化学键的断裂,又有化学键的形成
【答案】C
【解析】
【详解】A.固体酒精的燃烧由固态变为气态,存在物质状态的变化,故A正确;
B.燃烧过程中氧气中氧元素、酒精中碳元素化合价发生改变,为氧化还原反应,故B正确;
C.反应中化学能转化为热能、光能等,故C错误;
D.反应中生成新物质,存在化学键的断裂和生成,故D正确。
故选C。
2. 下列离子在稳定人体血液的pH中起作用的是
A. Na+ B. HCO C. Fe2+ D. Cl-
【答案】B
【解析】
【详解】钠离子、氯离子与氢离子和氢氧根离子均不反应,不能稳定人体血液的pH。亚铁离子能与氢氧根离子反应,与氢离子不反应,也不能稳定人体血液的pH。HCO与氢离子和氢氧根离子均反应,能稳定人体血液的pH。
答案选B。
3. 下列不能用勒夏特列原理解释的是
A. 实验室可以用排饱和食盐水的方法收集氯气
B. 高压有利于工业上合成氨
C. 打开汽水瓶时,瓶中立即泛起大量泡沫
D. 与制的反应要使用催化剂
【答案】D
【解析】
【详解】A.氯化钠在溶液中完全电离,所以饱和食盐水中含有大量的氯离子,氯气溶于水的反应是可逆反应,会抑制氯气的溶解,使平衡逆向移动,可用勒夏特列原理解释,故A正确;
B.合成氨的反应是气体计量数减小的反应,根据勒夏特列原理,增大压强,平衡正向移动,故高压有利于工业上合成氨,B正确;
C.汽水瓶中存在碳酸的分解反应,打开汽水瓶,压强减小,平衡正向移动,故瓶中立即泛起大量泡沫,可用勒夏特列原理解释,C正确;
D.SO2 与O2制SO3的反应要使用催化剂,与勒夏特列原理无关,故D错误;
答案选D。
4. 向双氧水中加入KI可观察到大量气泡产生,发生的反应为:,,反应过程中能量变化如下图所示。下列说法不正确的是
A. 加入KI,改变了总反应的能量变化
B. 是放热反应
C. KI改变了反应的历程,降低了活化能,使反应速率加快
D. KI在反应中起催化剂的作用
【答案】A
【解析】
【详解】A.KI是该反应的催化剂,能降低反应的活化能,但不能改变反应的始态和终态,即不能改变总反应的焓变,不改变总反应的能量变化,故A错误;
B.由图可知,图象①的后半段为,该反应的反应物的总能量大于生成物的总能量,则为放热反应,故B正确;
C.KI改变该反应的历程,能降低反应的活化能,增大活化分子数和百分数,有效碰撞几率增大,反应速率加快,故C正确;
D.KI是H2O2+I-=H2O+IO-的反应物,是H2O2+IO-=H2O+O2↑+I-的生成物,总反应为2H2O2=H2O+O2↑,所以KI在反应中起催化剂的作用,故D正确。
故选A。
5. 在25℃、101kPa下,31g白磷完全转化为红磷,放出11kJ的热量,下列说法正确的是
A. 红磷转化为白磷的反应属于放热反应
B. 相同条件下,白磷比红磷稳定
C. 等质量的红磷和白磷分别完全燃烧均生成五氧化二磷,放出热量较多的是红磷
D. 31g的白磷与31g的红磷,能量较高的是白磷
【答案】D
【解析】
【详解】A.白磷完全转化为红磷,放出11kJ的热量,为放热反应;则红磷转化为白磷的反应属于吸热反应,故A错误;
B.白磷完全转化为红磷,放出11kJ的热量,说明红磷能量更低更稳定,故B错误;
C.等量的白磷具有能量更高,故等质量的红磷和白磷分别完全燃烧均生成五氧化二磷,放出热量较多的是白磷,故C错误;
D.白磷完全转化为红磷,放出11kJ的热量,说明31g的白磷与31g的红磷,能量较高的是白磷,故D正确。
故选D。
6. 在醋酸溶液中存在电离平衡,要使电离平衡左移且增大,应采取的措施是
A. 加入NaOH(s) B. 通入HCl气体 C. 加蒸馏水 D. 降低温度
【答案】B
【解析】
【详解】A.加入NaOH(s),减小,故不选A;
B.通入HCl气体,增大,平衡逆向移动,故选B;
C.加蒸馏水,减小,故不选C;
D.电离吸热,降低温度,平衡逆向移动,减小,故不选D;
选B。
7. 神舟十三号载人飞船运载火箭使用偏二甲肼做燃料、四氧化二氮作助燃剂,热化学方程式为 ,下列有关说法正确的是
A.
B. 火箭发射过程中,该反应中的化学能全部转化为动能
C. 由该热化学方程式可知,偏二甲肼的燃烧热为
D. 该反应的
【答案】D
【解析】
【详解】A.燃烧为放热反应,故△H<0.,故A错误;
B.火箭发射过程中,该反应中的化学能全部转化为动能,该反应中还有一部分化学能转化为热能被消耗,故B错误;
C.由该热化学方程式可知,偏二甲拼的燃烧热为△H,必须生成液态水才能称为燃烧热,故C错误;
D.△n=3+2+4-(1+2)=6>0,所以△S>0,故D正确;
故答案为:D。
8. 下列有关活化分子与活化能的说法正确的是
A. 发生有效碰撞的分子一定是活化分子
B. 活化分子具有的平均能量称为活化能
C. 活化分子间所发生的碰撞均为有效碰撞
D. 其他条件相同,增大反应物浓度,活化分子百分数增大
【答案】A
【解析】
【详解】A.活化分子能量较高,发生有效碰撞的分子一定是活化分子,故A正确;
B.过渡态物质的总能量与反应物总能量的差值为活化能,故B错误;
C.活化分子间所发生的碰撞中只有发生化学反应的碰撞才是有效碰撞,故C错误;
D.其他条件相同,增大反应物浓度,单位体积的活化分子数增大,但是活化分子百分数不变,故D错误。
故选A。
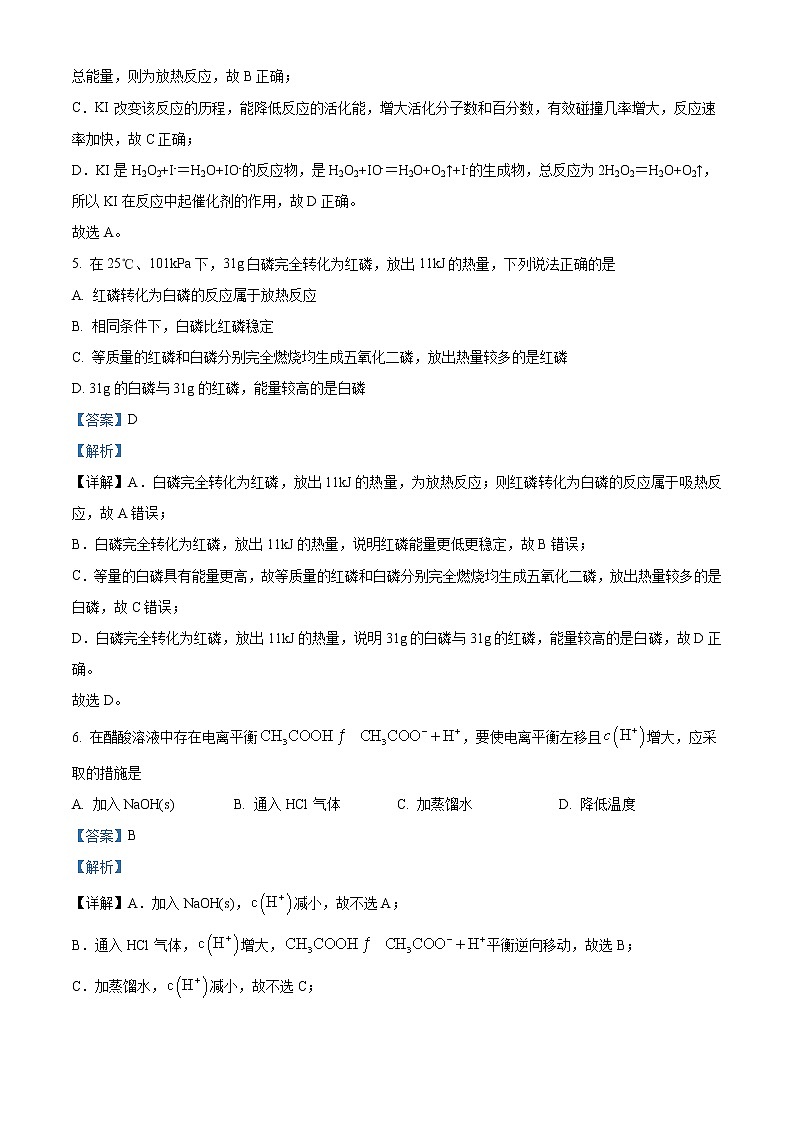
9. 和在一定条件下能发生反应: 已知:(a、b、c均大于零)下列说法正确的是
A. 反应物的总能量低于生成物的总能量
B. 断开1molH﹣H键和1molI﹣I键所需能量大于断开2molH﹣I键所需能量
C. 在该条件下,向密闭容器中加入2mol(g)和2mol(g),充分反应后放出的热量小于2akJ
D. 断开1molH﹣I键所需能量为(c+b+a)kJ
【答案】C
【解析】
【详解】A.根据题意,氢气与碘单质反应生成碘化氢时,为放热反应,所以反应物的总能量比生成物的总能量高,故A错误;
B.化学反应过程为旧键断裂吸收能量,新键形成放出能量,因为该反应为放热反应,所以断开1molH—H键和1molI—I键所吸收的能量小于形成2molH—I键所放出的能量,而形成2molH—I键所吸收的能量与断裂2molH—I键所放出的能量相等,故B错误;
C.因为该反应为可逆反应,所以向密闭容器中加入2molH2和2molI2,充分反应后生成的碘化氢小于4mol,所以放出的热量小于2akJ,故C正确;
D.设断开1molH—I键所需能量为x kJ,根据反应热=反应物的键能总和-生成物的键能总和=b+c-2x=-a,解得x=(c+b+a)kJ,故D错误;
故选C。
10. 下列说法正确的是
A. 的水溶液能导电,故属于电解质
B. 难溶于水,放入水中水溶液不导电,故是非电解质
C. 稀溶液中,区别强电解质和弱电解质的标准是电解质在水溶液中是否全部电离
D. 强电解质的水溶液导电能力强,弱电解质的水溶液导电能力弱
【答案】C
【解析】
【详解】A.NH3 的水溶液能导电,是因为生成了一水合氨,NH3非电解质,A错误;
B.CaCO3 在水溶液中不导电,但熔融状态下导电,B错误;
C.稀溶液中,区别强电解质和弱电解质的标准是电解质在水溶液中是否全部电离,C正确;
D.相同条件下,强电解质的水溶液导电能力比弱电解质的水溶液导电能力强,D错误;
故答案为:C。
11. 下列说法错误的是
A. 1mol在不同状态时的熵值:
B. 凡是放热反应都是自发的,吸热反应都是非自发的
C. 能否自发进行与温度有关
D. 常温下反应能自发进行,则
【答案】B
【解析】
【详解】A.同一物质,气态时熵值最大,液态时次之,固态时最小,1mol在不同状态时的熵值:,A正确;
B. 反应能自发进行,所以放热反应不一定是自发的,吸热反应可能是自发的,B错误;
C. ,,该反应在较低温度下不能自发进行,而在较高温下能自发进行,所以能否自发进行与温度有关,C正确;
D.,,常温下,能自发进行,,则,D正确;
故答案选B。
12. 过量的铁粉与100mL的稀盐酸反应。为了减慢反应速率而不改变的产量,可以使用如下方法中的
①加②加NaOH固体③加少量的固体④加CuO固体⑤加NaCl溶液⑥加入硝酸钾溶液⑦降低温度(不考虑盐酸挥发)
A. ①③⑤⑦ B. ①⑤⑥⑦ C. ③⑥⑦ D. ②④⑥
【答案】A
【解析】
【分析】铁和稀盐酸反应的实质为Fe+2H+=Fe2++H2↑,铁粉过量,产生氢气的量由HCl总物质的量决定。
【详解】①加水,稀释,氢离子浓度减小,反应速率减慢,氢气产量不变;
②加氢氧化钠,中和盐酸,生成氢气速率减慢,氢气产量减小;
③少量的,和盐酸反应生成醋酸,盐酸和铁反应完后醋酸和铁反应,反应速率减慢,生成氢气产量不变;
④氧化铜和盐酸反应生成氯化铜和水,反应速率减慢,氢气产量减小;
⑤氯化钠溶液把盐酸稀释,反应速率减慢,氢气产量不变;
⑥硝酸钾在酸性条件和铁反应生成NO,氢气产量减少甚者不产生氢气;
⑦降低温度,反应速率减慢,氢气产量不变;
符合题意的为①③⑤⑦,故答案选A。
13. 下列事实中,能说明是弱电解质的是
A. 用溶液做导电性实验,灯泡较暗
B. 与反应放出气体
C. 溶液不与NaCl反应
D. 常温下,溶液的pH为2
【答案】D
【解析】
【详解】A.没有用强酸在相同条件下进行对照,故A不能说明HNO2是弱电解质;
B.HNO2 与CaCO3反应放出CO2气体,体现HNO2 的酸性,故B不能说明HNO2是弱电解质;
C.在一般情况下强酸也不与NaCl反应,故C不能说明HNO2是弱酸;
D.室温下,对于0.1mol·L-1HNO2溶液,若HNO2是强酸,则其pH为1,实际pH为2.15,由此说明HNO2不能完全电离,故其为弱酸,故D能说明HNO2是弱电解质;
故选D。
14. 工业上可通过甲醇羰基化法制取甲酸甲酯():,在容积固定的密闭容器中,投入等物质的量和CO,测得相同时间内CO的转化率随温度变化曲线如图所示。下列说法不正确的是
A. 增大甲醇蒸气的浓度,CO的转化率增大
B. 平衡常数K(75℃)>K(85℃)
C. b点反应速率
D. 生产时反应温度控制在80~85℃为宜
【答案】C
【解析】
【详解】A.增大甲醇蒸气的浓度,平衡正向进行,CO的转化率增大,A正确;
B.温度超过约83℃时,随着温度的升高,CO的转化率降低,则说明该反应是放热反应;对于放热反应而言,温度越高,平衡常数K越小,故K(75℃)>K(85℃),B正确;
C.平衡之前,温度升高,反应速率增大,一氧化碳转化率增大,平衡之后,温度上高,平衡逆向移动,一氧化碳转化率减小,即b点还未平衡,反应正向进行,则此时正反应速率>逆反应速率,选项C错误;
D.根据图可知,温度在80~85℃的范围内,CO的转化率最高,超过该温度范围,随着温度的升高,CO的转化率降低,说明反应的最适温度在80~85℃之间,故生产时反应温度控制在80~85℃为宜,选项D正确;
故答案为:C。
15. 下表所列是2个反应在不同温度时的化学平衡常数(K)值。
反应
①
②
温度/℃
27
2000
25
400
450
K
0.1
0.507
0.152
下列关于反应①、②的说法正确的是
A. ①、②均为放热反应
B. 一定温度下,①、②分别达到平衡,压缩容器体积(加压)均可使的转化率增大
C. ①、②均实现了“固氮”的过程,但①不适合用于大规模人工固氮
D. 若已知①、②的,即可求算反应的
【答案】C
【解析】
【详解】A.①N2(g)+O2(g)2NO(g)随温度升高,K值变大,平衡正向移动,是吸热反应,②N2(g)+3H2(g)2NH3(g),随温度升高,K值变小,平衡逆向移动,是放热反应,故A错误;
B.一定温度下,①N2(g)+O2(g)2NO(g)是气体体积不变的反应,压缩容器体积(加压)平衡不移动,不能使N2的转化率增大,故B错误;
C.①、②均实现了“固氮”的过程,但①是吸热反应,平衡常数太小,不适合用于大规模人工固氮,故C正确;
D.①N2(g)+O2(g)2NO(g),②N2(g)+3H2(g)2NH3(g),由盖斯定律,①×2-②×2得:4NH3(g)+2O2(g)+4NO(g)+6H2(g),故D错误;
故选C。
16. 在硫酸工业中,通过下列反应使氧化为: 。下表列出了在不同温度和压强下,反应达到平衡时转化率。下列说法错误的是
温度/℃
平衡时的转化率/%
0.1MPa
0.5MPa
1MPa
5MPa
10MPa
450
97.5
98.9
99.2
99.6
99.7
550
856
92.9
94.9
97.7
98.3
A. 从理论上分析,选择温度450-550℃,既利于平衡正向移动又利于提高反应速率
B. 从理论上分析,为了使尽可能多地转化为,应选择的条件是450℃,10MPa
C. 在实际生产中,为了降低成本采用常压条件,因为常压下的转化率已经很高了
D. 在实际生产中,通入过量的空气,既利于平衡正向移动,又利于提高反应速率
【答案】A
【解析】
【详解】A.该反应为放热反应,从理论上分析,温度越低越有利于平衡正向移动,但温度过低反应速率太小,且影响催化剂的催化活性,所以工业上选择温度450~550°C,主要原因是考虑催化剂的活性最佳,A错误;
B.由表格数据可知450℃,10MPa,二氧化硫的转化率达99.7%,从理论上分析,为了使尽可能多地转化为,应选择的条件是450℃,10MPa,B正确;
C.反应为气体体积缩小的反应,增大压强平衡正向移动,所以从理论上分析,选择高压,但常压下的转化率已经很高了,继续增大压强,虽然二氧化硫的平衡转化率会提高,但不明显,且会增加设备成本,增大投资和能量消耗,在实际生产中,为了降低成本采用常压条件,C正确;
D.空气的成本较低,在实际生产中,通入过量的空气,反应物浓度增大,反应速率加快,平衡正向移动,从而可提高成本较高的二氧化硫的转化率,D正确;
故答案选A。
17. 在恒容密闭容器中通入X并发生反应:,温度、下X的物质的量浓度c(x)随时间t变化的曲线如图所示,下列叙述不正确的是
A. 该反应进行到M点放出的热量小于进行到W点放出的热量
B. 下,在时间内,
C. M点的正反应速率大于N点的逆反应速率
D. M点时再加入一定量的X,平衡后X的转化率增大
【答案】B
【解析】
【详解】A.根据图象可知W点消耗的X的物质的量大于M点消耗X的物质的量,因此根据热化学方程式可知W点放出的热量多,故A正确;
B.T2下,在0~t1时间内X的浓度减少了(a-b)mol/L,则根据方程式可知Y的浓度增加了,反应速率通常用单位时间内浓度的变化量来表示,所以Y表示的反应速率为,故B错误;
C.根据图象可知,温度为T1时反应首先达到平衡状态。温度高反应速率快,到达平衡的时间少,则温度是T1>T2。M点温度高于N点温度,且N点反应没有达到平衡状态,此时反应向正反应方向进行,即N点的逆反应速率小于N点的正反应速率,因此M点的正反应速率大于N点的逆反应速率,故C正确;
D.由于反应前后均是一种物质,因此M点时再加入一定量的X,则相当于是增大压强,正反应是体积减小的可逆反应,因此平衡向正反应方向移动,所以X的转化率升高,故D正确;
故选B。
18. 常温下,将一定浓度的盐酸和醋酸加水稀释,溶液的导电能力随溶液体积变化的曲线如图所示。下列说法中正确的是
A. 曲线II表示的是醋酸的变化曲线
B. a、b、c三点溶液的pH由大到小顺序为b>a>c
C. a点的值比b点的值大
D. a点水电离的小于c点水电离的
【答案】B
【解析】
【分析】稀释之前,两种溶液导电能力相等,说明离子浓度相等,由于醋酸为弱电解质,不能完全电离,则醋酸浓度大于盐酸浓度,加水稀释时,醋酸进一步电离,所以稀释过程中,醋酸导电能力大于盐酸,则Ⅰ为醋酸稀释曲线,Ⅱ为盐酸稀释曲线。
【详解】A.由分析可知,Ⅰ为醋酸稀释曲线,Ⅱ为盐酸稀释曲线,故A错误;
B.导电能力越大,说明离子浓度越大,酸性越强,则a、b、c三点溶液的pH大小顺序为c<a<b,故B正确;
C.相同温度下,Kw相同,a点的Kw等于b点的Kw值,故C错误;
D.a点离子浓度小于c点离子浓度,氢离子浓度越大,对水的电离抑制程度越大,则a点水电离的H+物质的量浓度大于c点水电离的H+物质的量浓度,故D错误。
故选B。
二、非选择题(本题共4个小题,共46分。)
19. 尿素是目前使用量较大的一种化学氮肥。
I.以、为原料生产尿素的反应历程与能量变化示意图如下:
(1)图中的两步反应属于放热反应的_______。(用、、、表示,下同)
(2)根据图像写出以、为原料生产尿素的热化学方程式:_______。
(3)根据上述反应历程与能量变化示意图,过程_______(填“第一步反应”或“第二步反应”)为决速步。
II.氨基甲酸铵为尿素生产过程的中间产物,易分解。某小组对氨基甲酸铵的分解实验进行探究。
已知:①
②
③
(4)请写出分解生成与气体的热化学方程式:_______。
【答案】(1)
(2)
(3)第二步反应 (4)
【解析】
【小问1详解】
图中的第一步反应属于放热反应,断键吸收的总能量−形成化学键放出的总能量=();
【小问2详解】
图中的第一步反应加上第二步反应即可得到以、为原料生产尿素的反应,第二步反应的断键吸收的总能量−形成化学键放出的总能量=( ),则以、为原料生产尿素的热化学方程式: ;
【小问3详解】
慢反应决定了总反应速率,即活化能大的这一步是决速步,则第二步反应为决速步;
【小问4详解】
根据盖斯定律,由①+②−③即可得到分解生成与气体的热化学方程式: 。
20. I.以为主要成分的雾霾的综合治理是当前重要的研究课题。NO和CO均为汽车尾气的成分,在催化转换器中二者可发生反应减少尾气污染。
已知: 。
(1)在500℃时,向恒容密闭体系中通入1mol的NO和1mol的CO进行反应时,下列描述能说明反应达到平衡状态的是_______(填序号)。
A.
B.体系中混合气体密度不变
C.混合气体的平均相对分子质量不变
D.体系中NO、CO的浓度相等
E.单位时间内消耗nmol的NO同时消耗nmol的
(2)一定温度下,向恒容密闭容器中通入等物质的量的NO和CO气体,测得容器中压强随时间的变化关系如表所示:
t/min
0
1
2
3
4
5
p/kPa
200
185
173
165
160
160
该反应条件下的平衡常数_______(用平衡分压代替平衡浓度计算,分压=总压×物质的量分数),该反应中的,,则该反应达到平衡时,_______(填“>”、“<”或“=”)。
II.工业合成氨 ,一定温度下,在容积恒定的密闭容器中,一定量的和反应达到平衡后,改变某一外界条件,反应速率与时间的关系如图所示:
(3)其中时刻所对应的实验条件改变是_____,时刻所对应的实验条件改变是_____。
(4)为了提高平衡混合物中氨的含量,根据化学平衡移动原理,仅从理论上分析合成氨适宜的条件是_______(填序号)。
A. 高温低压 B. 低温高压 C. 高温高压 D. 低温低压
(5)实际生产中一般采用的反应条件为400~500℃,原因是_______。
【答案】(1)AC (2) ①. ②. >
(3) ①. 加入催化剂 ②. 减小氨气(生成物)的浓度 (4)B
(5)温度低,化学反应速率慢,到达平衡的时间变长,温度太高,平衡转化率低,且催化剂在500℃时活性最大
【解析】
【小问1详解】
A.v(CO)正=2v(N2)逆,符合正逆反应速率相等,能够说明反应达到平衡状态,故A正确;
B.容器体积不变,混合气体总质量不变,则混合气体的密度始终不变,故混合气体的密度不再变化不能说明反应达到平衡状态,故B错误;
C.该反应是气体分子总数改变的反应,反应前后,气体的物质的量在改变,当混合气体的平均摩尔质量不再变化,说明气体的总物质的量不变,反应达到平衡状态,故C正确;
D.体系中NO、CO的起始浓度相等,消耗量相等,剩余量始终相等,不能够说明反应达到平衡状态,故D错误;
E.单位时间内消耗nmol的NO同时消耗nmol的N2,不能够说明正逆反应速率相,E错误;
故答案为:AC;
【小问2详解】
设向恒容密闭容器中通入NO和CO气体为1mol,转化量2x,
,平衡时气态的总物质的量为:1-2x+1-2x+x+2x=(2-x)mol,恒容容器中,气体的压强之比等于气体的物质的量之比,,x=0.4;反应达到平衡时,v(正)=v(逆),即,(kPa-1),则>;
故答案为:1.6(kPa−1);>;
【小问3详解】
时刻,反应速率增大但正逆反应速率相等,所以应该加入了催化剂;t5 时刻反应速率减小,且正反应速率大于逆反应速率,故减小了生成物浓度;
故答案为:加入催化剂;减小氨气(生成物)的浓度;
【小问4详解】
为了提高平衡混合物中氨的含量,促进平衡正向进行,根据平衡气体体积减小的反应,所以增大压强可以促进反应正向进行;又因为平衡是放热反应,所以降低温度也可以促进反应正向进行,故为了提高平衡混合物中氨的含量,可以在低温高压下进行;
故答案为:B;
【小问5详解】
温度低,化学反应速率慢,到达平衡的时间变长,温度太高,平衡转化率低,且催化剂在500℃时活性最大,所以实际生产中一般采用的反应条件为400~500℃;
故答案为:温度低,化学反应速率慢,到达平衡的时间变长,温度太高,平衡转化率低,且催化剂在500℃时活性最大。
21. 实验小组欲用标准NaOH溶液标定未知浓度的HCl溶液,其操作分为如下几步:
①用蒸馏水洗涤碱式滴定管,之后用NaOH标准液润洗滴定管2~3次,注入标准NaOH溶液至“0”刻度线以上;
②固定好滴定管并使滴定管尖嘴充满液体;
③调节液面至“0”或“0”刻度线以下,并记下读数;
④用量筒量取20.00mL待测液注入用蒸馏水洗净后的锥形瓶中,并加入2滴酚酞溶液;
⑤用标准液滴定,眼睛始终注视滴定管刻度至滴定终点,记下滴定管液面读数;
⑥重复以上滴定操作2~3次。
请回答下列问题:
(1)以上有错误的步骤分别为_______(填序号)。
(2)排除碱式滴定管中气泡的方法应采用如图所示操作中的_______(填序号)。
(3)本实验滴定达到终点的标志是_________。
(4)以下是实验数据记录表:
滴定次数
待测液体积(mL)
标准NaOH溶液体积(mL)
滴定前
滴定后
1
20.00
0.00
18.10
2
20.00
210
18.15
3
20.00
2.00
17.95
根据表中数据计算该HCl溶液的物质的量浓度为_______mol/L(精确到四位有效数字)。
(5)下列操作可能使所测HCl溶液的浓度偏高的是_______(填序号)。
A. 锥形瓶装液前,留有少量蒸馏水
B 碱式滴定管盛装标准液前未润洗
C. 滴定前滴定管尖嘴有气泡,滴定结束无气泡
D. 滴定过程中刚变色就立即停止滴定
【答案】(1)④⑤ (2)③
(3)当滴入最后半滴NaOH溶液后,锥形瓶内溶液由无色变为浅红色,且半分钟内不变色
(4)0.1600mol/L (5)BC
【解析】
【小问1详解】
④应该用酸式滴定管量取20.00mL待测液注入用蒸馏水洗净后的锥形瓶中,并加入2滴酚酞溶液;
⑤用标准液滴定,眼睛注视锥形瓶内颜色的变化,记下滴定管液面读数;
所以错误的操作是④⑤;
【小问2详解】
排除碱式滴定管中气泡,应将胶管向上弯曲,用力捏挤玻璃珠使溶液从尖嘴喷出以排除气泡,故选③;
【小问3详解】
酚酞的变色范围是8-10,pH<8溶液呈无色,8
第一次实验数据明显超出正常误差范围,舍去不用,根据第二、第三次实验数据,平均消耗氢氧化钠溶液的体积为16.00mL,HCl溶液的物质的量浓度为;
【小问5详解】
A.锥形瓶装液前,留有少量蒸馏水,氯化氢物质的量不变,消耗氢氧化钠溶液的体积不变,对盐酸浓度无影响,故不选A;
B.碱式滴定管盛装标准液前未润洗,氢氧化钠溶液的浓度减小,消耗氢氧化钠溶液的体积偏大,所以使HCl溶液的浓度偏高,故选B;
C.滴定前滴定管尖嘴有气泡,滴定结束无气泡,消耗氢氧化钠溶液的体积偏大,所以使HCl溶液的浓度偏高,故选C;
D.滴定过程中刚变色就立即停止滴定,消耗氢氧化钠溶液的体积偏小,所以使HCl溶液的浓度偏低,故不选D;
选BC。
22. 已知25℃时,三种酸的电离平衡常数:
化学式
电离平衡常数
回答下列问题:
(1)下列四种物质结合质子的能力最大的是_______(填序号)。
A. B. C. D.
(2)下列反应不能发生的是_______(填序号)。
A.
B.
C.
D.
(3)用蒸馏水稀释的醋酸,则下列各式表示的数值随水量的增加而增大的是_______(填序号)。
A. B. C. D.
(4)某温度时,某水溶液中的,,x和y的关系如图所示:
①该温度下,若盐酸中,则由水电离产生的_______。
②该温度下,将pH=a的溶液与的溶液混合(忽略体积变化)。若所得混合溶液呈中性,且a=12,b=3,则_______;若溶液混合后恰好沉淀完全,且a=12,b=3,则混合后溶液的pH为_______。(已知lg3≈0.5)
【答案】(1)D (2)C (3)B
(4) ①. ②. 1∶1 ③. 11.5
【解析】
【分析】从电离平衡常数得出酸性强弱为:CH3COOH>H2CO3>HClO>;
【小问1详解】
对应酸越弱结合氢离子能力越强,所以结合氢离子能力;
故答案为:D;
【小问2详解】
A.根据相对强的酸制相对弱的酸原理,酸性CH3COOH>H2CO3,A正确;
B.酸性CH3COOH>HClO,B正确;
C.酸性H2CO3>HClO,C错误;
D.酸性H2CO3>HClO,D正确;
故答案为:C。
【小问3详解】
,用蒸馏水稀释 0.10mol⋅L−1 的醋酸,CH3COOH、CH3COO-、H+浓度都减小,平衡正向进行,;
A.,温度不变,H+浓度减小,所以比值减小,A错误;
B.,温度不变,CH3COO-,浓度减小,所以比值增大,B正确;
C.因为温度不变,Kw不变,H+浓度减小,所以比值减小,C错误;
D.,,稀释酸溶液,碱性增强,比值减小,D错误;
故答案为:B;
【小问4详解】
①该温度下,水的离子积,由图像可知,x+y=-15,,c(H+)=5×10−4mol⋅L−1,水电离的;
故答案为:2×10−12;
②根据题意,Ba(OH)2 溶液中,c(OH-)=10-3mol/L,NaHSO4溶液中c(H+)=10-3mol/L,如果溶液呈中性则c(OH-)V1=c(H+)V2,则V1:V2=1:1;若溶液混合后 BaSO4 恰好沉淀完全,则Ba(OH)2和NaHSO4物质量之比为1:1,n(OH-):n(H+)=2:1,则V1:V2=2:1,根据方程式,则混合后成分是NaOH,,则,pH=11.5;
故答案为:1:1;11.5。
山西省大同市2022-2023学年高一上学期期中考试化学试卷(含解析): 这是一份山西省大同市2022-2023学年高一上学期期中考试化学试卷(含解析),共16页。试卷主要包含了单选题,多选题,填空题,实验题,元素或物质推断题等内容,欢迎下载使用。
山西省大同市2022-2023学年高二上学期11月期中考试化学试题Word版含解析: 这是一份山西省大同市2022-2023学年高二上学期11月期中考试化学试题Word版含解析,共26页。试卷主要包含了5 S 32,,故A错误;, 和在一定条件下能发生反应等内容,欢迎下载使用。
山西省大同市浑源中学2021-2022学年高二下学期期中考试化学试题(含解析): 这是一份山西省大同市浑源中学2021-2022学年高二下学期期中考试化学试题(含解析),文件包含山西省大同市浑源中学2021-2022学年高二下学期期中考试化学试题Word版含解析docx、山西省大同市浑源中学2021-2022学年高二下学期期中考试化学试题docx等2份试卷配套教学资源,其中试卷共24页, 欢迎下载使用。