所属成套资源:高考物理一轮复习课件+讲义 (通用)
高考物理一轮复习课件+讲义 第8章 6 实验十一 练习使用多用电表
展开
这是一份高考物理一轮复习课件+讲义 第8章 6 实验十一 练习使用多用电表,文件包含高考物理一轮复习讲义第8章6实验十一练习使用多用电表pptx、高考物理一轮复习讲义第8章6实验十一练习使用多用电表doc、高考物理一轮复习讲义第8章6实验十一随堂检测巩固落实doc等3份课件配套教学资源,其中PPT共48页, 欢迎下载使用。
新高考物理一轮复习PPT
新高考物理一轮复习策略
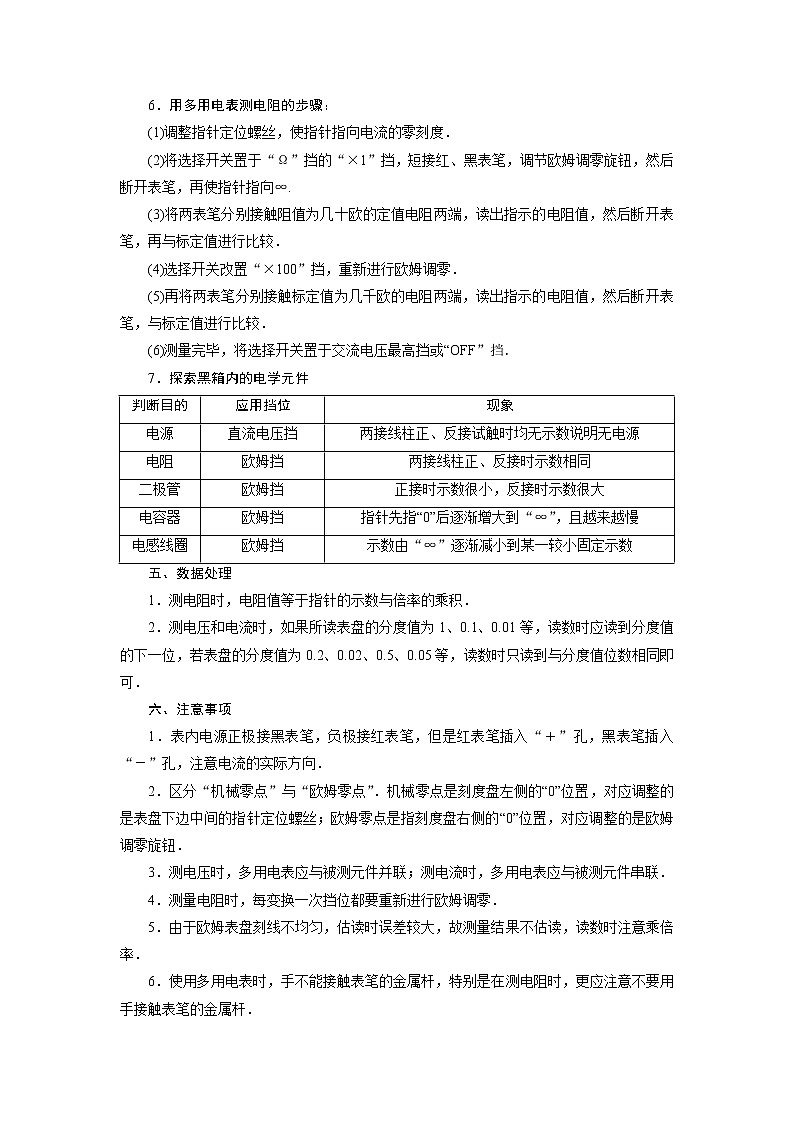
1、精练习题。复习时不要搞“题海战术”,应在老师的指导下,选一些源于课本的变式题,或体现基本概念、基本方法的基本题,通过解题来提高思维能力和解题技巧,加深对所学知识的深入理解。在解题时,要独立思考,一题多思,一题多解,反复玩味,悟出道理。 2、揣摩例题。课本上和老师讲解的例题,一般都具有一定的典型性和代表性。要认真研究,深刻理解,要透过“样板”,学会通过逻辑思维,灵活运用所学知识去分析问题和解决问题,特别是要学习分析问题的思路、解决问题的方法,并能总结出解题的规律。 3、重视错题。“错误是最好的老师”,但更重要的是寻找错因,及时进行总结,三五个字,一两句话都行,言简意赅,切中要害,以利于吸取教训,力求相同的错误不犯第二次。 4、加强审题的规范性。每每大考过后,总有同学抱怨没考好,纠其原因是考试时没有注意审题。审题决定了成功与否,不解决这个问题势必影响到高考的成败。那么怎么审题呢? 应找出题目中的已知条件 ;善于挖掘题目中的隐含条件 ;认真分析条件与目标的联系,确定解题思路 。
物理
第八章 恒定电流
实验十一 练习使用多用电表
请做:随堂检测 巩固落实
word部分:
点击进入链接
本部分内容讲解结束
按ESC键退出全屏播放
相关课件
这是一份高考物理一轮复习课件+讲义 第9章 实验十一 练习使用多用电表,文件包含高考物理一轮复习第9章实验十一练习使用多用电表pptx、高考物理一轮复习第9章实验十一练习使用多用电表docx等2份课件配套教学资源,其中PPT共52页, 欢迎下载使用。
这是一份高中物理高考 新课标2020年高考物理一轮总复习实验十一练习使用多用电表课件,共48页。PPT课件主要包含了实验解读·核心探究,实验热点·各个击破,栏目导航,随堂练·知能提升等内容,欢迎下载使用。
这是一份高中物理高考 2022年高考物理一轮复习 第9章 实验十一 练习使用多用电表课件PPT,共50页。PPT课件主要包含了目标要求,内容索引,考点一教材原型实验,考点二拓展创新实验,实验技能储备,直流电压,直流电流,“OFF”挡,交流电压最高挡,欧姆调零等内容,欢迎下载使用。

