高中生物高考浙江省杭州市2019届高考生物命题比赛试题4
展开
这是一份高中生物高考浙江省杭州市2019届高考生物命题比赛试题4,共14页。试卷主要包含了选择题,非选择题等内容,欢迎下载使用。
1.(原创)下列措施不能减少酸雨危害的是
A.减少化石燃料的燃烧 B. 减少氟利昂的使用
C.限制一氧化氮的排放 D. 使用脱硫煤
2.(原创)糖类和脂质是细胞中两种重要的有机物,相关的叙述错误的是( )
A.细胞膜上的脂质包括磷脂、糖脂、胆固醇等
B.淀粉、纤维素和糖元基本组成单位都是葡萄糖
C.糖类可以在叶绿体、高尔基体、肝脏及肌肉中合成
D.淀粉、油脂及蛋白质氧化分解的终产物都是二氧化碳和水
3.(原创)在东方红太空育种蔬菜示范基地展厅里有几艘火箭模型,展厅里还有一些植物种子和照片,种子有香炉瓜种子,特大南瓜种子等等,照片有太空蛋茄,航椒一号等几种。关于“太空育种”下列相关叙述正确的是
A. 太空环境作用下,生物只可能发生基因突变
B. 太空环境作用下,生物可成为一种新的物种
C. 太空环境定向诱导后,人们可获得需要的性状
D. 在生物培育和选择过程中,种群的基因频率发生改变
4.(原创)雄性睾丸中有且只有一条Y染色体的细胞是
A.精原细胞 B.初级精母细胞 C.次级精母细胞 D.精细胞
5.(原创)下列遗传病的致病机理是因为基因突变的是
A.21三体综合征 B.镰刀型细胞贫血症 C.猫叫综合征 D.葛莱弗德氏综合征
6.(原创)生物膜的结构与功能存在密切的联系,下列有关叙述错误的是
A.叶绿体的类囊体膜上存在催化ATP合成的酶
B.溶酶体膜破裂后释放出的酶会造成细胞结构的破坏
C.细胞的核膜是双层膜结构,核孔是物质进出细胞核的通道
D.线粒体中有染色体,其中的DNA可编码参与呼吸作用的酶
7.(原创)下列有关观察小鼠骨髓细胞有丝分裂的叙述,正确的是( )
A.前期,分开的中心体之间有纺锤丝相连
B.中期,伸展延长的染色质排列在赤道面上
C.后期,可观察到核被膜逐渐解体形成小泡
D.末期,可观察到由许多囊泡聚集形成的细胞板
8.(原创)质膜的流动镶嵌模型如下图所示,①~④表示物质。下列叙述正确的是
A.①是亲水的,导致它只分布在膜的一侧
B.有些膜蛋白能识别来自细胞内的化学信号
C.脂双层的形成是由③的物理和化学性质决定的
D.此图为电子显微镜下观察到的细胞膜亚显微结构
9.(原创)种群密度是种群的数量特征之一。下列叙述错误的是( )
A.种群的S型增长是受资源因素限制而呈现的结果
B.培养瓶中细菌种群数量达到K值前,密度对其增长的制约逐渐减弱
C.鱼塘中某种鱼的养殖密度不同时,单位水体该鱼的产量有可能相同
D.某林场中繁殖力极强老鼠种群数量的增长会受密度制约
10.(2018年江苏卷)人体骨髓中存在少量属于多能干细胞的间充质干细胞( MSC),如图为MSC分裂、分化成多种组织细胞的示意图,下列叙述正确的是
A.组织细胞中的DNA和RNA与MSC中的相同
B.MSC不断增殖分化,所以比组织细胞更易衰老
C.MSC中的基因都不能表达时,该细胞开始凋亡
D.不同诱导因素使MSC分化形成不同类型的细胞
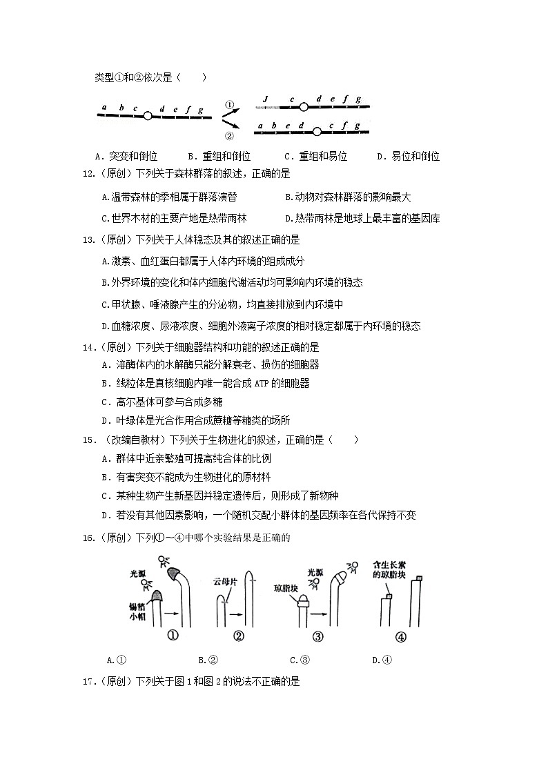
11.(2016年上海卷)导致遗传物质变化的原因有很多,如图字母代表不同基因,其中变异类型①和②依次是( )
A.突变和倒位B.重组和倒位C.重组和易位D.易位和倒位
12.(原创)下列关于森林群落的叙述,正确的是
A.温带森林的季相属于群落演替 B.动物对森林群落的影响最大
C.世界木材的主要产地是热带雨林 D.热带雨林是地球上最丰富的基因库
13.(原创)下列关于人体稳态及其的叙述正确的是
A.激素、血红蛋白都属于人体内环境的组成成分
B.外界环境的变化和体内细胞代谢活动均可影响内环境的稳态
C.甲状腺、唾液腺产生的分泌物,均直接排放到内环境中
D.血糖浓度、尿液浓度、细胞外液离子浓度的相对稳定都属于内环境的稳态
14.(原创)下列关于细胞器结构和功能的叙述正确的是
A.溶酶体内的水解酶只能分解衰老、损伤的细胞器
B.线粒体是真核细胞内唯一能合成ATP的细胞器
C.高尔基体可参与合成多糖
D.叶绿体是光合作用合成蔗糖等糖类的场所
15.(改编自教材)下列关于生物进化的叙述,正确的是( )
A.群体中近亲繁殖可提高纯合体的比例
B.有害突变不能成为生物进化的原材料
C.某种生物产生新基因并稳定遗传后,则形成了新物种
D.若没有其他因素影响,一个随机交配小群体的基因频率在各代保持不变
16.(原创)下列①〜④中哪个实验结果是正确的
A.① B.② C.③ D.④
17.(原创)下列关于图1和图2的说法不正确的是
A. 图1方框中的结构称为是合成RNA的基本单位之一
B. 图1结构中,仅含有两个磷酸键,分别是b和c
C. ATP在生物体内含量较少,这依赖于酶催化作用的高效性
D. ATP与ADP相互转化过程中能量不可逆
18.(原创)下列有关需氧呼吸第二阶段柠檬酸循环的叙述,正确的是
A.将CO2还原成三碳糖
B.释放的能量大部分转变成了热能
C.为第三阶段电子传递链提供大量还原氢和ATP
D.其产物CO2中的氧原子来自于丙酮酸
19.下列关于人体激素的叙述,正确的是
A.卵巢通过输卵管将此激素分泌到血液中
B.血浆中的甲状腺激素需经组织液进入肝细胞
C.下丘脑调节激素通过垂体门脉运输到神经垂体
D.激素调节反映比较缓慢,作用时间较短、范围广泛
20.(改编自高三模拟卷)从同一个体的浆细胞(L)和胰岛B细胞(P)分别提取它们的全部mRNA(L﹣mRNA和P﹣mRNA),并以此为模板在逆转录酶的催化下合成相应的单链DNA(L﹣cDNA和P﹣cDNA)。其中,能与L﹣cDNA互补的P﹣mRNA以及不能与P﹣cDNA互补的L﹣mRNA分别含有编码
①核糖体蛋白的mRNA ②胰岛素的mRNA ③抗体蛋白的mRNA ④血红蛋白的mRNA。
A.①③ B.①④ C.②③ D.②④
21.(原创)下列关于细胞周期的说法中错误的是
A.一个细胞周期包括一个间隙期和一个分裂期
B.分裂间期最重要的变化是S期的DNA复制
C.细胞周期中间期的时间总是长于M期
D.同一物种生物的不同细胞,细胞周期的长短可能也不相同
22.(根据高三模拟试卷改编)图中甲曲线表示在最适温度下,某种酶促反应速率与反应物浓度之间的关系,其余两条曲线分别表示该酶促反应速率随pH或温度的变化趋势,下列相关分析,正确的是
A.在A点适当提高温度或在B点适当增加酶的浓度,反应速率都将增大
B.图中E点代表该酶的最适pH,H点代表该酶的最适温度
C.短期保存该酶,适宜条件对应于图中的D、H两点
D.研究淀粉酶或过氧化氢酶参与的酶促反应,均可得到上图曲线
23.(原创)关于下列几个重要科学探究的叙述,错误的是
①摩尔根的果蝇伴性遗传实验
②肺炎双球菌活体转化实验
③噬菌体侵染细菌实验
④沃森和克里克构建DNA双螺旋结构模型
A.①首次将一个特定基因定位在一条特定染色体上
B.②和③实验都能证明DNA是遗传物质
C.③实验中用32P和35S标记的噬菌体分别侵染细菌,实现了DNA和蛋白质分开研究
D.④的意义在于发现了DNA如何储存遗传信息,为DNA复制机制的阐明奠定了基础
24.(根据2018学年第二学期浙江省名校协作体高三G12生物试题改编)艾滋病病毒(HIV)侵染宿主细胞的过程如下图所示。下列叙述中正确的是
A.HIV从进入宿主细胞到整合进染色体,消耗了等量的嘧啶碱基与嘌呤碱基
B.HIV前病毒在DNA聚合酶等的作用下完成复制,即完成了病毒增殖
C.若CD4受体基因中的一对碱基发生替换,就能有效预防HIV感染
D.宿主细胞被激活时,其RNA酶解开相应DNA片段,表达HIV病毒成分并组装出子代HIV
25.为指导遗传咨询,医生通过产前诊断技术从孕妇体内取出胎儿细胞,以此判断胎儿是否患病。下列叙述正确的是
A.借助绒毛细胞检查技术,利用吸取的羊水诊断遗传性代谢疾病
B.体外培养胎儿细胞并分析染色体,诊断胎儿是否患先天愚型病
C.用光学显微镜检查胎儿细胞,可判断胎儿是否患有青少年型糖尿病
D.从胎儿细胞中提取DNA并检测相关基因,可判断胎儿是否患猫叫综合征
26.(改编自2018年全国卷)为了研究某种树木树冠上下层叶片光合作用的特性,某同学选取来自树冠不同层的A、B两种叶片,分別测定其净光合速率,结果如图所示。下列回答正确的是
A.从图可知,A叶片是树冠上层的叶片
B.若要比较A、B两种新鲜叶片中叶绿素的含量,在提取叶绿素的过程中,常用的有机溶剂是无水乙醇。
C.叶片的净光合速率达到最大时所需光照强度低于B叶片
D.光照强度达到一定数值时,A叶片的净光合速率开始下降,但测得放氧速率不变,则净光合速率降低的主要原因是光合作用的碳受到抑制
27.(改编)【加试题】兴奋在中枢神经系统的传导过程中,有时存在一个突触引起的兴奋被后一个突触抑制的现象。下图是突触2抑制突触1兴奋传导的过程,以及突触1和突触2兴奋传导时的电位变化。下列叙述正确的是
A.ab过程(不包括a点和b点)中,离子通道甲为钾离子通道处于开放状态
B. 突触1处产生的局部电流可以双向传导,传到B点的时间比A点长
C.B处膜电位一直为-65mV,可以确定Gly使后膜上的阴离子通道打开
D.突触2中的神经递质作用后的去向包括被突触后膜吸收
28.(根据2017年3月稽阳联考生物科试题卷27题改编)【加试题】某家系中有甲(基因A、a控制)、乙(基因B、b控制)两种单基因遗传病(如下图),其中Ⅱ5号不携带乙病基因,下面相关分析正确的是
A.甲病是伴X染色体显性遗传、乙病是常染色体隐性遗传
B.Ⅱ4体内的细胞最多可含有4个甲病致病基因
C.Ⅰ1与 Ⅱ2个体的基因型相同
D.若Ⅲ—4与Ⅲ—5近亲结婚,后代正常的概率为1/6
二、非选择题(本大题共5小题,共44分。)
29.(6分)(改编自2014绍兴模拟)如图是某人工鱼塘生态系统能量流动图解[能量单位为:J/(cm2·a)]。请回答:
(1)该鱼塘所有生物组成 。图中A代表 ,生态系统中的能量流动具有单方向、 和逐级递减的特点。
(2) 由于光的穿透性、温度和氧气垂直分布的变化,该湖泊出现了分层现象,体现了群落的 结构。
(3)若由于某种因素,该鱼塘缺乏管理,若干年后该区域出现了新的群落,则该过程称为 。
(4)由于某种因素使得生产者短时间内大量减少,一段时间后又恢复到原来水平,说明生态系统具有 能力。
30.【改编自2016学年第一学期浙江省名校协作体试题】(7分)下图为叶肉细胞中部分代谢途径示意图。请回答以下问题:
GR 葡萄糖载体
TP 三碳糖磷酸
TR 三碳糖磷酸载体
图二
图一
(1)上图一所示的生理过程为 循环, ATP为该循环提供 。
(2)形成一分子的三碳糖需要经过 次卡尔文。
(3)若将光照撤离,短时间内叶绿体中RuBP的含量 (填“下降”,“上升”或“不变”),此时叶肉细胞中产生ATP的场所是 。
(4)图二中与b点相比,d点的光合速率_________(“较高”、“较低”、“相等”)。c点对应的条件下,若适当增加温室内CO2浓度(其他环境因素不变)光合速率 (“增加”、“减少”、“不变”)。
31.(根据浙江省名校协作体2016-2017学年期末考试改编)(7分)兴趣小组研究果蝇中的两对相对性状,眼色——红眼和白眼(B与b表示),翅型——卷翅和直翅(A与a表示),已知卷翅基因是直翅基因突变而来,且存在纯合致死现象,杂交实验结果如下表,请回答相关问题:
(1)控制眼色的B和b等特定的基因在染色体上的位置称为
(2)由杂交组合1、2可知,控制眼色的基因最可能位于 染色体上,其与控制翅型的基因符合孟德尔 定律。
(3)组合3的亲本基因型分别为 。若用组合1的F1卷翅果蝇相互交配,则后代中红眼卷翅雄蝇的概率为 。请写出杂交组合3中翅型相关的遗传图解。
32.(原创)【加试题】(14分)回答下列(一)(二)小题
(一)果酒的制作离不开酵母菌,泡菜的制作离不开乳酸菌,请回答下面的问题。
(1)为了获得耐高糖、耐酸特性的酵母菌菌种,可以对野生菌种进行 ,然后在 培养上进行筛选得到。
(2)筛选乳酸菌时培养基应放在 环境条件下,培养基中的尿素可为乳酸菌生长提供 。
(3)采用平板划线法接种时,开始接种时要灼烧接种环,目的是 。要把接种后的培养基和一个未接种的培养基同时放入恒温箱培养,设置“未接种的培养基”作对照的目的是 。
(4)某小组同学为了调查湖水中细菌的污染情况而进行了实验。实验包括制备培养基、灭菌、接种及培养、菌落观察与计数。下列与此实验相关问题的叙述中,正确的是
A.实验用过的带菌培养基须经过加热后才能倒掉
B.利用平板划线法对细菌进行分离纯化并计数
C.观察细菌培养的实验时,最好同时在另一平板上接种澄清湖水作为对照实验
D.培养基中含有的蛋白胨、淀粉分别为细菌培养提供了氮源和碳源
(二)2018年《细胞》期刊报道,中国科学家率先成功地应用体细胞对非人灵长类动物进行克隆,获得两只克隆猴﹣﹣“中中”和“华华”。回答下列问题:
(1)“中中”和“华华”的获得涉及核移植过程,核移植是指 ,核移植技术属于 (填“有性”或“无性”)。繁殖。通过核移植方法获得的克隆猴,与核供体相比,克隆猴体细胞的染色体数目 (填“减半”“加倍”或“不变”)。
(2)哺乳动物的核移植可以分为胚胎细胞核移植和体细胞核移植,胚胎细胞核移植获得克隆动物的难度 (填“大于”或“小于”)体细胞核移植,其原因是 。
(3)在哺乳动物核移植的过程中,若分别以雌性个体和雄性个体的体细胞作为核供体,通常所得到的两个克隆动物体细胞的常染色体数目 (填“相同”或“不同”),染色体组合 (填“相同”或“不同”)。
33.(2016年9月嘉兴卷改编)【加试题】(10分)研究发现物质X与肝细胞膜上Y蛋白结合可促进肝脏细胞的增殖,请设计相应的实验方案验证该发现。
实验材料:R细胞(正常肝脏细胞)、Q细胞(Y蛋白基因敲除的肝脏细胞,但不影响肝脏细胞正常增殖)、X物质溶液、流式细胞仪及实验所需其他材料。
(说明:实验分两组,用流式细胞仪细胞计数的具体操作过程不作要求。在实验过程中营养等各条件适宜且稳定)
(1)实验思路:
① ;
② ;
③ ;
④ 。
(2)请用曲线图预测实验结果:
加入X
(3)分析与讨论:物质X与Y蛋白结合后才能促进肝细胞增殖,这体现了细胞膜具有 功能。因为成骨细胞表面没有Y蛋白,物质X不能促进促进成骨细胞的增殖,同一个体不同细胞膜上蛋白质种类不同的直接原因是 。
2018年高考模拟试卷生物答题卷
一、选择题(本大题共28小题,每小题2分,共56分。)
二、非选择题(本大题共5小题,共44分。)
29.(6分,每空一分)
(1)
(2) (3) (4)
30. (7分,每空一分)
(1) (2)
(3) (4)
31. (7分,每空一分)
(1) (2)
(3)
遗传图解
32.【加试题】(14分)回答下列(一)(二)(三)小题
(一)
(1)
(2)
(3)
(4)
(二)
(1)
(2)
(3)
33.【加试题】(10分).
(1)实验思路:
① ;
② ;
③ ;
④ 。
(2)请用曲线图预测实验结果:
加入X
(3)
2018年高考模拟试卷生物参考答案与评分标准
一、选择题(本大题共28小题,每小题2分,共56分。每小题列出的四个备选项中只有一个是符合题目要求的,不选、多选、错选均不得分)
二、非选择题(本大题共5小题,共44分。)
29.(6分,每空1分)
(1)群落 呼吸作用释放的能量 不可逆 (2) 垂直 (3)次生演替 (4)自我调节
30. (7分,每空1分)
(1)卡尔文 磷酸基团和能量(写全才给分) (2)3
(3)下降 线粒体和细胞溶胶(写全才给分) (4)较低 不变
31.(7分,除标注外每空1分)
(1)基因座位 (2) X 自由组合 (3) AaXBY 和AaXbXb 1/6
遗传图解: 卷翅 卷翅
P: Aa × Aa
说明:亲本表现型和基因型0.5分,子代表现型和基因型0.5分,符号0.5分,配子0.5分,共2分)
配子:A a A a
F1:AA Aa Aa aa
(纯合致死)卷翅 直翅
比例: 2 : 1
32.【加试题】(14分,每空 1分)
(一)(1)诱变处理(或紫外线照射、射线照射) 高糖和低pH
(2)无氧或缺氧 氮源
(3)灭菌 检验培养基(过程)是否被污染
(4)D
(二)(1)将供体细胞核移入除去核的卵母细胞中,使其重组并发育成一个新的胚胎,这个新的胚胎最终发育为动物个体 无性 不变
(2)小于 胚胎细胞分化程度低,恢复其全能性更容易
(3)相同 不同
33、(共10分 )
(1)①取一定数量的Q细胞做为甲组,取相同数量的R细胞做为乙组(1分)
②在相同且适宜的条件培养,每间隔一定时间检测每组细胞数量(1分)
③向甲、乙两组加入适量且等量的X溶液(1分)
④在相同且适宜的条件培养,每间隔一定时间检测每组细胞数量(1分)
⑤统计分析实验所得数据(1分)
(2)(3分)
细胞数
乙组 说明:坐标标注1分,
甲组 两曲线各1分
时间
加入X
(3)识别 (1分) 氨基酸的种类、数量、排列顺序及多肽链的空间结构(1分)
杂交组合
子代情况
♀
♂
1
红眼卷翅♀×白眼直翅♂
红眼卷翅
112
红眼直翅
101
红眼卷翅
124
红眼直翅
127
2
红眼卷翅♂×白眼直翅♀
红眼卷翅
82
红眼直翅
79
白眼卷翅
93
白眼直翅
76
3
组合1的F1红眼卷翅♂×白眼卷翅♀
红眼卷翅
121
红眼直翅
59
白眼卷翅
127
白眼直翅
61
题号
1
2
3
4
5
6
7
8
9
10
答案
题号
11
12
13
14
15
16
17
18
19
20
答案
题号
21
22
23
24
25
26
27
28
答案
题号
1
2
3
4
5
6
7
8
9
10
答案
B
D
D
B
B
D
A
D
B
D
题号
11
12
13
14
15
16
17
18
19
20
答案
D
D
B
C
A
C
C
B
B
A
题号
21
22
23
24
25
26
27
28
答案
A
C
B
A
B
B
C
C
相关试卷
这是一份高中生物高考浙江省杭州市2019届高考生物命题比赛试题11,共10页。试卷主要包含了选择题,非选择题等内容,欢迎下载使用。
这是一份高中生物高考浙江省杭州市2019届高考生物命题比赛试题6,共15页。
这是一份高中生物高考浙江省杭州市2019届高考生物命题比赛试题2,共23页。试卷主要包含了2、0等内容,欢迎下载使用。

