高中生物高考山西省2019年高考生物二模试卷(含解析)
展开
这是一份高中生物高考山西省2019年高考生物二模试卷(含解析),共9页。试卷主要包含了单选题,探究题等内容,欢迎下载使用。
2019年山西省高考生物二模试卷
一、单选题(本大题共6小题,共36.0分)
1. 细胞是生物体结构与功能的基本单位,多种多样的细胞在形态功能方面存在一定的差异。下列叙述中错误的是( )
A. 与高等植物细胞相比,蓝球藻等原核细胞不能进行减数分裂
B. 与动物细胞相比,高等植物细胞不能进行有丝分裂
C. 癌细胞表面糖蛋白减少,易扩散
D. 血液中的红细胞含血红蛋白,参与O2的运输
2. 下面是人体胰岛B细胞合成与分泌胰岛素的过程示意图,其中字母表示相关细胞器,箭头表示生理过程。对此理解正确的是( )
A. 结构a是具有单层生物膜的核糖体,发挥功能时需与mRNA结合
B. 结构b是含有大量磷脂的内质网,在脂肪细胞中最为发达
C. 结构c是高尔基体,可对蛋白质进行加工、分类和包装
D. 结构d是线粒体,存在于进行有氧呼吸的所有细胞中,是细胞的“动力工厂”
3. 图甲、乙分别是两种生物大分子的结构模型,图丙可表示图甲或图乙物质的基本组成单位。下列相关叙述正确的是( )
A. 若丙是甲的基本单位,则a代表核糖
B. 若丙表示细胞中直接能源物质的水解产物,则m可能是尿嘧啶
C. 图甲物质若发生一个碱基对的缺失,不属于染色体结构变异
D. 图乙物质是转运RNA,图上方的三个碱基组成一个密码子
4. 下列生物实验原理及实验操作的叙述中,存在明显错误的是( )
A. 利用人的口腔上皮细胞观察线粒体时,可用健那绿直接对活细胞染色
B. 将新鲜芹菜叶片置于0.3g/mL的蔗糖溶液中,叶片会因失水而萎蔫
C. 蚯蚓虽是动物但因其活动能力弱,可用样方法调查其种群密度
D. 为观察减数分裂各时期染色体状态,可选用高度成熟的花药为实验材料
5. 下列对人体免疫功能的叙述中,错误的是( )
A. 能够产生抗体的是浆细胞抗体只能与抗原特异性结合
B. 吞噬细胞不能特异性识别抗原
C. 发生细胞免疫时效应T细胞与靶细胞密切接触,使其裂解
D. 感染HIV病毒会引起人体急性发病,致人很快死亡
6. 如图是同一群落中甲、乙两个种群出生率与死亡率的比值随时间变化的曲线。下列分析正确的是( )
A. t2→t4,甲种群的种群密度先上升后下降
B. t1→t4,乙种群的种群密度先上升后下降
C. t2和t4时刻,甲、乙种群的种群密度相同
D. 据图可得出的结论有甲与乙是捕食关系
二、探究题(本大题共6小题,共54.0分)
7. 将长势相同的甲、乙两种植物幼苗各两株,分别置于图1所示装置中,在适宜的条件下培养,测得密闭玻璃罩内的CO2含量变化情况如图2所示。请据图回答下列问题:
(1)据图可知,在实验期间甲、乙两种植物中,有机物积累量较大的是______。
(2)植物固定CO2的过程发生于叶肉细胞的______中。实验60min后,两个玻璃罩内CO2的含量均保持相对稳定,其原因是随着玻璃罩中CO2浓度的______,光合作用固定CO2的速率变小,正好与植物______产生CO2的速率相等。
(3)欲使用图1装置测定植物细胞的呼吸速率应该将该装置置于______条件下进行。
8. 利用成年家兔探究甲状腺与体温的关系,实验设计及结果见表。请分析后回答问题:
实验组
实验处理
实验结果
一
注射甲状腺激素
体温偏高
二
注射促甲状腺激素
体温偏高
三
切除甲状腺
体温偏低
四
切除甲状腺后注射适量甲状腺激素
待测
五
切除甲状腺后注射适量促甲状腺激素
待测
(1)依据实验可以看出,甲状腺激素对细胞呼吸起______作用。
(2)预期第四组的实验结果是体温______。
(3)第五组的实验结果应是体温______,理由是______。
(4)正常人体在______的共同调节作用下,各器官系统协调活动维持体温的相对稳定。
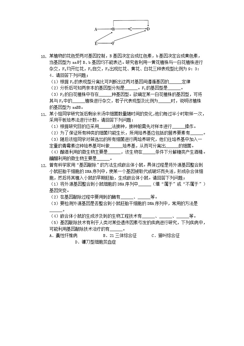
9. 图是某生态系统中部分生物通过捕食形成的食物关系。请分析并回答问题:
(1)图中A→B→C→D组成______,其中物种C属于生态系统成分中的______。
(2)与F相比,B的稳定性较______(填“强”“弱”或“相同”),理由是______。
(3)从生物进化角度讲,C与D之间通过相互选择______进化。
(4)由于某种原因导致物种C灭绝从能量流动角度分析D的数量会______。
10. 某植物的花色受两对基因控制,B基因决定合成红色素,b基因决定合成黄色素,当基因型为aa时B、b基因均不能表达。研究者利用一黄花植株与一白花植株进行杂交,F1均开红花,F1自交,F2出现红花、黄花、白花三种表现型比例为9:3:4.请回答下列问题;
(1)根据F2的表现型分离比可判断出这两对基因间遵循基因的______定律
(2)分析后可知两亲本的基因型分别是______。F1的基因型是______。
(3)F2的白花植株中存在______种基因型。欲确定某一白花植株的基因型,可将其与F2中的______植株进行杂交,若子代表现型及比例为______时,说明该植株的基因型为aaBB。
11. 某小组同学研究饭后剩余米汤中细菌数量随时间的变化,他们每过半小时取样一次,采用平板培养法进行计数。请回答下列问题:
(1)根据研究目的应采用______法接种,接种前需先对样本进行______操作。
(2)为了保证所有种类的细菌均能生长,所用培养基应包括的营养要素有______。
(3)随后该组同学对筛选出的所有细菌进行再培养研究,他们往培养基中加入一定量的青霉素这种培养基可叫做______培养基,从而可分离出______的细菌。
(4)酿酒利用的微生物主要是______,该生物在______条件下分解糖类产生酒精。釀醋利用的微生物主要是______。
12. 曾有科学家用“基因敲除”的方法生成嵌合体小鼠。具体过程是将外源基因整合到小鼠胚胎干细胞的DNA序列中,使某一个基因被取代或破坏而失活,形成杂合体细胞,然后将其植入小鼠的早期胚胎,生成嵌合体小鼠。请回答下列问题;
(1)将外源基因整合到小鼠细胞的DNA序列中______(填“属于”或“不属于”)基因突变。
(2)在基因敲除过程中要用到的酶有______、______等。
(3)要检测外源基因是否整合到小鼠胚胎干细胞的DNA序列中,常用的方法是______。
(4)嵌合体小鼠的生成涉及到的生物工程技术有______、______、______等。
(5)基因敲除技术有利于人类对某些遗传因素引发的疾病进行研究,下列疾病中,可能利用基因敲除技术治疗的有______。
A.囊性纤维病 B.21三体综合征 C.猫叫综合征 D.镰刀型细胞贫血症
答案和解析
1.【答案】B
【解析】
解:A、蓝球藻等原核细胞不能进行减数分裂,A正确;
B、动物细胞和高等植物细胞都能进行有丝分裂,B错误;
C、癌细胞表面糖蛋白减少,易扩散,C正确;
D、红细胞中的血红蛋白,参与O2的运输,D正确。
故选:B。
1、原核细胞分裂方式是二分裂;真核生物既能进行有丝分裂,又能进行减数分裂。
2、细胞癌变糖蛋白数量减少。
3、血红蛋白的作用是携带氧气。
本题的知识点是血红蛋白功能,真核细胞与原核细胞的异同点,对于相关知识点的记忆和综合应用是解题的关键。
2.【答案】C
【解析】
解:A、a为核糖体,无膜结构,A错误;
B、结构b是含有大量磷脂的内质网,其在脂肪细胞中不发达,原因是脂肪细胞的生命活动不旺盛,B错误;
C、结构c是高尔基体,可对蛋白质进行加工、分类和包装,C正确;
D、部分能进行有氧呼吸的原核细胞不含线粒体,D错误。
故选:C。
分析题图:胰岛素属于分泌蛋白,则图示为分泌蛋白的合成与分泌过程,其中a为核糖体,b为内质网,c为高尔基体,d为线粒体。
本题结合图解,考查细胞结构和功能,要求考生识记细胞中各种细胞器的结构、分布和功能,掌握分泌蛋白的合成与分泌过程,能正确分析题图,再结合所学的知识准确答题。
3.【答案】C
【解析】
解:A、若丙是甲的基本单位,则丙为脱氧核糖核苷酸,a代表脱氧核糖,A错误;
B、直接能源物质是ATP,若丙表示细胞中直接能源物质的水解产物,则丙为腺嘌呤核糖核苷酸,m为腺嘌呤,不可能是尿嘧啶,B错误;
C、图甲物质若发生一个碱基对的缺失,属于基因图表,不属于染色体结构变异,C正确;
D、图乙物质是转运RNA,图上方的三个碱基组成一个反密码子,D错误。
故选:C。
分析题图:图中甲为DNA分子;乙为tRNA,其一端的三个碱基构成反密码子;丙为核苷酸。
本题结合图解,考查遗传信息的转录和翻译,要求考生识记遗传信息转录和翻译的过程、场所、条件等基础知识,能正确分析题图,再结合所学的知识准确答题。
4.【答案】D
【解析】
解:A、利用人的口腔上皮细胞观察线粒体时,可用健那绿直接对活细胞染色,A正确;
B、将新鲜芹菜叶片置于0.3g/mL的蔗糖溶液中,叶片会因失水而萎蔫,B正确;
C、蚯蚓虽是动物但因其活动能力弱,可用样方法调查其种群密度,C正确;
D、花药高度成熟时已经完成减数分裂,不能再作为观察减数分裂实验的材料,D错误。
故选:D。
1、健那绿是专一性染线粒体的活细胞染料。
2、样方法适用于调查植物和活动能力弱、活动范围小的动物;标志重捕法适用于调查活动能力强、活动范围广的动物。
3、观察细胞减数分裂时,应该选择动物的精巢或植物的花药作为实验材料。
本题考查观察细胞的减数分裂实验、观察线粒体和叶绿体实验、观察质壁分离及复原实验、估算种群密度的方法等,对于此类试题,需要考生注意的细节较多,如实验的原理、实验采用的方法、实验现象等,需要考生在平时的学习过程中注意积累。
5.【答案】D
【解析】
解:A、抗体的是浆细胞产生的,抗体只能与抗原特异性结合,A正确;
B、吞噬细胞不能特异性识别抗原,对所有抗原都识别,B正确;
C、细胞免疫过程中,效应T细胞与靶细胞密切接触,使其裂解,C正确;
D、感染HIV病毒后有一定时间的潜伏期,并不会引起人体急性发病,致人很快死亡,D错误。
故选:D。
特异性免疫包括体液免疫和细胞免疫,其具体过程如下:
本题的知识点是人体防卫功能中各种免疫细胞、免疫活性物质的作用和免疫失调症,对于免疫过程的综合理解和掌握是解题的关键。
6.【答案】A
【解析】
解:A、t2→t4时段内,甲种群δ先大于1后减少到小于1,则种群密度先上升后减少,A正确;
B、在t1~t4时段内,乙种群的δ大于1,说明乙种群的数量在不断增加,B错误;
C、在t2~t4时段内,由于无法确定甲乙两种群的数量,所以无法比较甲乙两种群的种群密度大小,C错误;
D、图中信息不能确定甲乙两种群的关系,D错误。
故选:A。
据图分析,曲线标志δ(δ=出生率:死亡率)随时间的变化,当δ大于1,种群数量增加;当δ等于1,种群数量不变;当δ小于1,种群数量减少。
本题考查种群增长的相关知识,解题的关键是理解δ的含义,掌握增长速率和增长率的区别,比较抽象,解题的根本是理解曲线图。
7.【答案】乙 叶绿体基质 降低 呼吸作用 黑暗
【解析】
解:(1)据图2分析可知,乙能够利用较低浓度的二氧化碳,故在实验期间有机物的积累量较多。
(2)光合作用过程中,二氧化碳的固定发生在叶绿体基质中。在密闭的玻璃钟罩内,随着光合作用的进行,二氧化碳浓度不断降低,光合作用固定的二氧化碳速率逐渐变小,最终光合速率与呼吸作用产生的二氧化碳速率相等,两个玻璃罩内CO2的含量均保持相对稳定。
(3)用图1装置测定植物细胞的呼吸速率应该将该装置置于黑暗条件下进行,以避免光照对实验的干扰。
故答案为:
(1)乙
(2)叶绿体基质 降低 呼吸作用
(3)黑暗
影响光合作用的环境因素主要有光照强度、温度和二氧化碳浓度等。根据题意可知:在光照、温度等相同且适宜的条件下培养,玻璃罩内的CO2含量下降至不变时,光合作用强度等于呼吸作用强度。据此分析作答。
本题以密闭容器内的光合作用为背景主要考查光合作用的过程及影响光合作用的因素,意在强化学生对相关生理过程的识记、理解与运用。
8.【答案】促进 正常 偏低 促甲状腺激素的功能是促进甲状腺的分泌,现已切除甲状腺,促甲状腺激素无法发挥作用,体内因缺乏甲状腺激素,而使机体代谢减慢、体温降低 神经-体液
【解析】
解:(1)甲状腺激素的作用是促进细胞的新陈代谢以增加产热,所以甲状腺激素对细胞呼吸起促进作用。
(2)第四组切除甲状腺,但是注射适量的甲状腺激素,使体内甲状腺激素的量正常,实验中家兔的体温正常。
(3)实验五切除甲状腺,促甲状腺激素无法发挥作用,体内因缺乏甲状腺激素,而使机体代谢减慢、体温降低,所以第五组的实验结果是体温偏低。
(4)正常人体在神经-体液的共同调节作用下,各器官系统协调活动维持体温的相对稳定。
故答案为:(1)促进
(2)正常
(3)偏低 促甲状腺激素的功能是促进甲状腺的分泌,现已切除甲状腺,促甲状腺激素无法发挥作用,体内因缺乏甲状腺激素,而使机体代谢减慢、体温降低
(4)神经-体液
甲状腺激素的分泌调节过程:
此题主要考查甲状腺激素的分泌以及体温调节的相关知识,意在考查学生对基础知识的理解掌握,难度适中。
9.【答案】食物链 次级消费者 强 B比F的营养关系更为复杂 共同 增加
【解析】
解:(1)图中A→B→C→D组成食物链,其中物种C属于生态系统成分中的次级消费者。
(2)与F相比,B的稳定性较强,理由是B比F的营养关系更为复杂,B可以以多种生物为食,F的食物只有一种。
(3)从生物进化角度讲,C与D之间通过相互选择共同进化。
(4)由于某种原因导致物种C灭绝从能量流动角度分析D的数量会增加。
故答案为:(1)食物链 次级消费者
(2)强 B比F的营养关系更为复杂
(3)共同
(4)增加
一、生态系统的组成成分
成分
构成
作用(主要生理过程)
营养方式
地位
非生物
成 分
非生物的物质和能量
光、热、水、土,气
为生物提供物质和能量
生物成分
生产者
绿色植物、光合细菌、化能合成细菌
将无机物转变成有机
(光合作用化能合成用)
自养型
生态系统的基石
消费者
动物、寄生微生物、
根瘤菌
消费有机物(呼吸作用)
异养型
生态系统最活跃的成分
分解者
腐生微生物
分解动植物遗体(呼吸作用)
生态系统的关键成分
二、生态系统的营养结构
1、食物链:生态系统中各生物之间由于食物关系而形成的一种联系。
2、食物网:在一个生态系统中,许多食物链彼此相互交错连接形成的复杂的营养结构。
3、食物链和食物网是生态系统的营养结构,是生态系统物质循环和能量流动的渠道。
此题主要考查的是生态系统的结构和生物多样性的相关知识,意在考查学生对基础知识的理解掌握,难度适中。
10.【答案】自由组合 AAbb和aaBB AaBb 3 黄花 全为红花或红花:白花=1:1
【解析】
解:(1)一黄花植株与一白花植株进行杂交,F1均开红花,F1自交,F2出现红花、黄花、白花三种表现型比例为9:3:4,和为16,说明两对基因遵循基因的自由组合定律。
(2)由子二代的表现型及比例可以推知子一代的基因型为AaBb,所以亲本基因型为AAbb和aaBB。
(3)子二代的白花植株中存在aaBB、aaBb和aabb三种基因型,欲确定某一白花植株的基因型,可将其与子二代中的黄花植株AAbb或Aabb进行杂交,若子代表现型及比例为全为红花或红花:白花=1:1,说明该植株的基因型为aaBB。
故答案为:(1)自由组合
(2)AAbb和aaBB AaBb
(3)3 黄花 全为红花或红花:白花=1:1
从题干可以看出,只有存在A基因时,B、b基因才能表达,则红花个体的基因型应是A-B-,黄花个体的基因型是A-bb,基因型是aa--的个体均为白花,子二代出现9:3:4的分离比,这是两对基因遵循自由组合时的自交分离比9:3:3:1的变型,由此还能得出子一代的基因型为AaBb的结论,依此往亲代推,可确定亲代基因型。
本题考查自由组合定律的实质及应用的相关知识点,意在考查学生对所学知识的理解与掌握程度,培养了学生分析题意、获取信息、解决问题的能力。
11.【答案】稀释涂布平板 梯度稀释 氮源、碳源、水、无机盐和特殊的营养物质 选择 耐青霉素 酵母菌 无氧呼吸 醋酸杆菌
【解析】
解:(1)根据题意可知,该实验需要对样品进行梯度稀释后用稀释涂布平板法接种,培养后进行计数。
(2)微生物培养基中的营养成分主要有氮源、碳源、水、无机盐和特殊的营养物质。
(3)细菌对青霉素敏感,在微生物培养基中加入青霉素可以作为选择培养基分离出耐青霉素的细菌。
(4)酿酒利用的微生物是酵母菌,酵母菌无氧呼吸可以将葡萄糖分解为酒精和二氧化碳。醋酸发酵用的微生物是醋酸杆菌。
故答案为:
(1)稀释涂布平板 梯度稀释
(2)氮源、碳源、水、无机盐和特殊的营养物质
(3)选择 耐青霉素
(4)酵母菌 无氧呼吸 醋酸杆菌
微生物常用的接种方法主要有平板划线法和稀释涂布平板法。微生物的培养基主要有碳源、碳源、水、无机盐和特殊的营养物质。筛选微生物需要使用选择培养基。酿酒用的菌种是酵母菌。
本题考查微生物的分离和培养、果酒果醋的制作,要求考生识记接种微生物常用的两种方法,掌握计数微生物的方法及注意事项;能结合所学的知识准确答题。
12.【答案】不属于 限制性核酸内切酶 DNA连接酶 DNA分子杂交 基因工程 动物细胞培养 早期胚胎培养 AD
【解析】
解:(1)把外源基因整合到小鼠细胞属于基因重组,不属于基因突变。
(2)“基因敲除”具体过程是将外源基因整合到小鼠胚胎干细胞的DNA序列中,使某一个基因被取代或破坏而失活,形成杂合体细胞,此过程中在对外源基因进行剪切和拼接时要用到限制性核酸内切酶和DNA连接酶。
(3)要检测外源基因是否整合到小鼠胚胎干细胞的DNA序列中,常用的方法是DNA分子杂交。
(4)嵌合体小鼠的生成要用到基因工程、动物细胞培养、早期胚胎培养、胚胎移植等生物工程技术。
(5)基因敲除技术可能用于治疗单基因遗传病,而21三体综合征和猫叫综合征是染色体异常遗传病。
故答案为:(1)不属于
(2)限制性核酸内切酶 DNA连接酶
(3)DNA分子杂交
(4)基因工程 动物细胞培养 早期胚胎培养 胚胎移植
(5)AD
基因工程技术的基本步骤:(1)目的基因的获取:方法有从基因文库中获取、利用PCR技术扩增和人工合成。(2)基因表达载体的构建:是基因工程的核心步骤,基因表达载体包括目的基因、启动子、终止子和标记基因等。(3)将目的基因导入受体细胞:根据受体细胞不同,导入的方法也不一样。将目的基因导入植物细胞的方法有农杆菌转化法、基因枪法和花粉管通道法;将目的基因导入动物细胞最有效的方法是显微注射法;将目的基因导入微生物细胞的方法是感受态细胞法。(4)目的基因的检测与鉴定:分子水平上的检测:①检测转基因生物染色体的DNA是否插入目的基因--DNA分子杂交技术;②检测目的基因是否转录出了mRNA--分子杂交技术;③检测目的基因是否翻译成蛋白质--抗原-抗体杂交技术。个体水平上的鉴定:抗虫鉴定、抗病鉴定、活性鉴定等。
本题以嵌合体小鼠的生成为情境,考查基因工程等生物工程技术。
相关试卷
这是一份2023年山西省朔州市怀仁一中高考生物四模试卷(含解析),共16页。试卷主要包含了单选题,实验题,探究题等内容,欢迎下载使用。
这是一份高中生物高考山东省聊城市2019届高三生物二模考试试卷(含解析),共13页。试卷主要包含了选择题,非选择题等内容,欢迎下载使用。
这是一份高中生物高考宁夏石嘴山三中2018届高三生物三模试卷(含解析),共14页。试卷主要包含了选择题,解答题等内容,欢迎下载使用。

