


高中生物高考模拟卷07-【战高考】2021年高考理科综合生物全真模拟卷(解析版)
展开
这是一份高中生物高考模拟卷07-【战高考】2021年高考理科综合生物全真模拟卷(解析版),共7页。试卷主要包含了本试卷分第Ⅰ卷两部分,[生物——选修1,[生物——选修3等内容,欢迎下载使用。
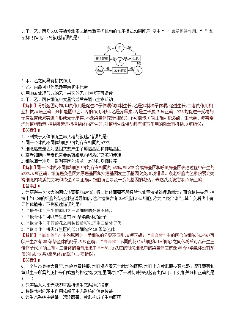
2021年高考理科综合全真模拟卷07生物(考试时间:45分钟试卷满分:90分)注意事项:1.本试卷分第Ⅰ卷(选择题)和第Ⅱ卷(非选择题)两部分。答卷前,考生务必将自己的姓名、准考证号填写在答题卡上。2.回答第Ⅰ卷时,选出每小题答案后,用2B铅笔把答题卡上对应题目的答案标号涂黑。如需改动,用橡皮擦干净后,再选涂其他答案标号。写在本试卷上无效。3.回答第Ⅱ卷时,将答案写在答题卡上。写在本试卷上无效。4.考试结束后,将本试卷和答题卡一并交回。第Ⅰ卷一、选择题:本题共6个小题,每小题6分。在每小题给出的四个选项中,只有一项是符合题目要求的。1.下列关于细胞内元素和化合物的叙述,正确的是( )A.RNA具有催化、信息传递、物质转运等功能B.脂质分子中O与H元素的含量比糖类中的多C.秋冬季植物体内结合水与自由水的比值下降D.细胞中含磷的物质均可为生命活动提供能量【解析】mRNA具有信息传递功能,tRNA具有转运氨基酸的功能,有的RNA还有催化功能。脂质分子中O元素的含量比糖类少,H元素的含量比糖类中的多。秋冬季植物体代谢减慢,自由水向结合水转化,结合水与自由水的比值升高。ATP含有P元素,可以为生命活动提供能量,核酸含有P,但是核酸是生物的遗传物质,不能为生物体提供能量。【答案】A2.下图表示生物体内遗传信息的传递和表达过程,下列有关叙述错误的是( )A.在人体不同种类的细胞中,转录出的mRNA种类和数量均不同B.RNA能以“RNA→互补的单链RNA→RNA”方式完成复制C.逆转录过程发生在某些病毒体内,需要逆转录酶的参与D.转录和翻译过程既能发生在真核细胞中,也能发生在原核细胞中【解析】细胞分化的实质是基因的选择性表达,因此人体不同种类的细胞中,转录出的mRNA种类和数量不同,A项正确。RNA的复制过程是RNA→互补的单链RNA→RNA,B项正确。病毒不具有细胞结构,病毒的生命活动离不开宿主活细胞,逆转录过程不能发生在病毒体内,C项错误。真核细胞和原核细胞中都可以发生转录和翻译过程,D项正确。【答案】C 3.甲、乙、丙及NAA等植物激素或植物激素类似物的作用模式如图所示,图中“+”表示促进作用,“-”表示抑制作用,下列叙述错误的是( )A.甲、乙之间具有拮抗作用B.乙、丙最可能代表赤霉素和生长素C.用NAA处理形成的无子果实的无子性状不可遗传D.甲、乙、丙在细胞中大量合成后去调节生命活动【解析】分析题图可知,甲的作用是促进种子休眠和抑制生长,乙是抑制种子休眠,促进生长,二者的作用相互拮抗,A项正确。分析题图中乙、丙的作用可知,乙是赤霉素,丙是生长素,B项正确。NAA能促进未受精的子房发育成果实进而形成无子果实,不是染色体变异引起的,不可遗传,C项正确。脱落酸、生长素、赤霉素均为植物激素,植物激素是指植物体内产生的,对植物生命活动具有调节作用的微量有机物,D项错误。【答案】D4.下列关于人体细胞生命历程的叙述,错误的是( )A.同一个体的不同体细胞中可能存在相同的mRNAB.细胞癌变是因为基因突变产生了原癌基因和抑癌基因C.衰老细胞内色素积累会妨碍细胞内物质的交流和传递D.细胞凋亡涉及一系列基因的激活、表达以及调控等【解析】同一个体的不同体细胞中可能存在相同的mRNA,如ATP合成酶基因和呼吸酶基因表达过程中产生的mRNA,A项正确。细胞癌变是因为原癌基因和抑癌基因发生了基因突变,B项错误。衰老细胞内色素积累会妨碍细胞内物质的交流和传递,C项正确。细胞凋亡涉及一系列基因的激活、表达以及调控等,D项正确。【答案】B5.为获得果实较大的四倍体葡萄(4n=76),将二倍体葡萄茎段经秋水仙素溶液处理后栽培。研究结果显示,植株中约40%的细胞的染色体被诱导加倍,这种植株含有2n细胞和4n细胞,称为“嵌合体”,其自交后代中有四倍体植株。下列叙述错误的是( )A.“嵌合体”产生的原因之一是细胞的分裂不同步B.“嵌合体”可以产生含有38条染色体的配子C.“嵌合体”不同的花之间传粉后可以产生三倍体子代D.“嵌合体”根尖分生区的部分细胞含19条染色体【解析】“嵌合体”产生的原因之一是细胞的分裂不同步,A项正确。“嵌合体”中的四倍体细胞(4n=76)可以产生含有38条染色体的配子,B项正确。“嵌合体”不同的花(2n细胞和4n细胞)之间传粉后可以产生三倍体子代,C项正确。二倍体的葡萄细胞中2n=38,所以它的根尖细胞中的染色体应该是38条(染色体没有加倍的)或76条(染色体加倍的),D项错误。【答案】D6.一个生态养殖大棚里,水底养着螃蟹,水面漂浮着无土栽培的蔬菜,水面上方黄瓜藤枝蔓茂盛。漂浮蔬菜和黄瓜生长所需的肥料来自螃蟹的排泄物,大棚里同时种了一种特殊辣椒起驱虫作用。下列相关分析正确的是( )A.只需输入太阳光能即可维持该生态系统的稳定B.特殊辣椒的驱虫作用依赖于生态系统的信息传递C.该生态系统中螃蟹、漂浮蔬菜、黄瓜构成了生物群落D.蔬菜和黄瓜从螃蟹的排泄物中获得养分,所以蔬菜和黄瓜也可以作为分解者【解析】该生态系统是人工建立的,人的作用是关键的,不仅需要太阳光能还需要人为输入能量才能维持该生态系统的稳定,A项错误。特殊辣椒具有驱虫作用是因为辣椒能释放某种化学物质,属于化学信息,起到了传递信息的作用,B项正确。该生态系统中所有的生物构成群落,C项错误。蔬菜和黄瓜从螃蟹的排泄物中获得的是排泄物经分解者分解后产生的无机盐,所以蔬菜和黄瓜不是分解者,D项错误。【答案】B第Ⅱ卷二、非选择题:本卷包括必考题和选考题两部分。第29~32题为必考题,每个试题考生都必须作答。第37~38题为选考题,考生根据要求作答。(一)必考题(共39分)29.(10分)菰是多年生草本植物。图1表示菰的叶肉细胞中进行光合作用的过程。取菰的叶片在适宜光照、不同温度下进行离体培养,得出了菰叶片光合作用、呼吸作用与温度的关系(见图2)。请回答有关问题。图1 (1)图1中,乙为 ;甲进入细胞的方式是 。若用红光照射,则吸收红光的色素主要是 。若突然中断光照,短时间内C3化合物将变 。 (2)在测定温度对菰叶片光合作用实验中,光照强度属于 变量。由图2可知,适宜光照下,30 ℃是菰叶片净光合作用的 ;温度为 时,菰叶片的光合速率和呼吸速率相同。 (3)测定菰叶片呼吸速率除需要进行 处理外,其他条件相同。从0~25 ℃,菰叶片呼吸速率增强,其原因是 。 (4)用CO2消耗表示光合速率,35 ℃时菰叶片的真正光合速率约为 μmol/(m2·s)。 【解析】(1)图1表示光合作用过程示意图,其中甲是CO2,其进入细胞的方式是自由扩散;乙是光反应为暗反应提供的[H]和ATP。光合色素中,叶绿素a和叶绿素b主要吸收红光和蓝紫光。若突然中断光照,则光反应为暗反应提供的[H]和ATP减少,暗反应消耗的C3化合物减少,短时间内C3化合物将增多。(2)若测定温度对菰叶片光合作用的影响,则温度为自变量,光照强度等均属于无关变量,各组的无关变量要相同且适宜。分析图2曲线可知,30℃时菰叶片净光合速率最大,为净光合作用的最适宜温度;净光合速率=实际光合速率-呼吸速率,3℃或50℃时,菰叶片净光合速率为0,此时菰叶片的实际光合速率和呼吸速率相同。(3)测定菰叶片呼吸速率要排除光合作用的影响,需要进行遮光处理。从0~25℃,菰叶片呼吸速率增强,其原因是在一定温度范围内,随着温度升高,呼吸酶的活性增强,因而呼吸速率增强。(4)总光合速率=净光合速率+呼吸速率,在35℃时,菰叶片的净光合速率为20μmol/(m2·s),呼吸作用强度为4.5μmol/(m2·s),因此真正光合速率为24.5μmol/(m2·s)。【答案】(10分,每空1分)(1)[H]和ATP 自由扩散 叶绿素(a和b) 多 (2)无关 最适温度 3℃或50℃ (3)遮光(黑暗) 在一定温度范围内,随着温度升高,呼吸酶的活性增强(上升) (4)24.530.(10分)下图表示下丘脑参与人体部分生命活动的调节过程。请回答下列问题。(1)婴儿出生后由于外界温度低于母体子宫内的温度,其下丘脑可分泌 激素,通过作用于垂体促进腺体A的分泌活动,腺体A表示的器官是 。 (2)人体剧烈运动大量出汗后,下丘脑增加 激素的生成和分泌,并由垂体释放进入血液,促进 对水分的重吸收。 (3)当血糖浓度下降时,下丘脑中的血糖调节中枢产生兴奋,使 细胞分泌活动增强,血糖浓度上升,此过程属于 调节。 (4)Ⅱ型糖尿病由胰岛B细胞损伤引起,患病率具有家族差异性,患者血液中含有抗胰岛B细胞的抗体和效应T细胞。据此推测,Ⅱ型糖尿病是由 决定的、针对胰岛B细胞的一种 病;胰岛B细胞的损伤是机体 (填“细胞免疫”或“体液免疫”或“细胞免疫和体液免疫”)导致的。 (5)寒冬腊月,人从温暖的室内到寒冷的室外时,躯干、四肢的骨骼肌会产生战栗,并感觉刺骨的寒意,形成此感觉的神经中枢位于 。 【解析】(1)婴儿出生后所处的环境温度下降,下丘脑分泌促甲状腺激素释放激素作用于垂体,促使垂体分泌促甲状腺激素作用于甲状腺,促进甲状腺分泌甲状腺激素。(2)人体大量出汗后,血浆渗透压升高,下丘脑生成和分泌的抗利尿激素增多,通过垂体释放进入血液中,促进肾小管和集合管对水的重吸收,从而使血浆渗透压降低。(3)升高血糖的激素主要是胰高血糖素,由胰岛A细胞分泌。血糖浓度下降时,血糖调节中枢兴奋,使胰岛A细胞分泌活动增强,分泌的胰高血糖素促进肝糖原分解和非糖物质转化,从而升高血糖浓度,该过程属于神经—体液调节。(4)患者血液中生成了抗胰岛B细胞的抗体,该抗体攻击自身正常的细胞,属于自身免疫病,由遗传物质所决定。题干信息给出了此病涉及抗体和效应T细胞,由此推知,胰岛B细胞的损伤是机体体液免疫和细胞免疫共同导致的。(5)人体的各种感觉中枢都位于大脑皮层。【答案】(10分,每空1分)(1)促甲状腺激素释放 甲状腺(2)抗利尿 肾小管和集合管(3)胰岛A 神经—体液(4)遗传物质(或基因) 自身免疫 细胞免疫和体液免疫(5)大脑皮层31.(8分)种群数量的波动具有周期性。右图是雪兔及与雪兔有关的几种生物在10年内周期波动的模型,其中猞猁喜食雪兔,但也以榛鸡为食。请结合图回答下列问题。(1)第2年,雪兔数量增加到最大时,植物嫩枝会因雪兔的啃食而减少,次年的生产也会受影响。进入下一年冬季时,雪兔的数量会 ,这种调节方式为 。从食物链角度分析,雪兔数量的变化除与植物嫩枝数量的变化有关外,还与 有关。 (2)第3年,榛鸡数量急剧下降的原因是 。 (3)第8年,猞猁数量的下降和冬季所食植物的复壮影响了雪兔的 和 ,这两种因素直接造成了雪兔种群数量回升并进入另一个循环周期。 (4)雪兔的嗅觉十分灵敏,随时嗅到随风飘来的天敌气味,这说明信息传递的作用之一是 。 【解析】(1)雪兔数量增多,导致植物嫩枝随后减少,而食物的减少又会导致雪兔数量减少,这种调节方式为负反馈调节。从食物链的角度分析,雪兔数量的变化除了与食物变化有关外,还与其天敌——猞猁的数量变化有关。(2)猞猁喜食雪兔,但也以榛鸡为食,当第3年雪兔数量下降时,猞猁对榛鸡的捕食量就会增多。(3)食物和天敌的数量变化会影响雪兔的出生率和死亡率,进而影响雪兔的种群数量。(4)气味作为化学信息能为猞猁和雪兔的“食”与“被食”提供信息,进而调节种间关系,维持生态系统的稳定性。【答案】(8分,除特殊说明外,每空1分)(1)下降 (负)反馈调节 猞猁数量的变化 (2)雪兔减少,导致猞猁对榛鸡的捕食量增多 (3)出生率 死亡率 (4)调节生物的种间关系,以维持生态系统的稳定性(2分)32.(11分)报春花的白花(只含白色素)与黄花(含黄色锦葵色素)是一对相对性状,这对性状由两对等位基因(A和a,B和b)共同控制。A与B的作用机制如下图所示。(1)请回答下列问题。①控制报春花花色遗传的两对基因是否遵循基因的自由组合定律? (填“是”或“否”)。 ②黄花报春花植株的基因型是 ,开白花的纯种植株的基因型是 。(2)为了培育出能稳定遗传的黄花品种,某同学用纯种开白花植株设计杂交育种方案如下:先选择基因型为 的两个品种进行杂交获得F1;让F1植株自交获得F2;从F2植株中选择开黄花的个体进行自交留种;自交若干代,直到后代不出现性状分离为止。根据上述实验,回答相关问题。 ①F2中开黄花与白花的植株之比为 。 ②开黄花的F2植株自交得F3,F3中开黄花的纯合子所占比值为 。 ③开白花的F2植株自交,后代花色会发生性状分离的植株基因型有 种。 (3)若现有基因型为AaBb的植株,欲在短期内培育大量开黄花的可育纯种,最佳育种方法是 。 【解析】(1)①分析图示可知,A和a、B和b两对等位基因分别位于两对同源染色体上,所以遵循基因的自由组合定律。②B基因的存在会抑制A基因的表达,若将表现型以基因型填空的形式表示,则黄色为A_bb,白色为A_B_、aaB_和aabb,所以,黄花报春花植株的基因型是Aabb、AAbb,开白花的纯种植株的基因型是AABB、aaBB、aabb。(2)因黄花品种中不含有B基因,而含有A基因,所以为了培育出能稳定遗传的黄花品种,所选择的纯种开白花的亲本的基因型为AABB和aabb,则F1植株的基因型为AaBb。①F1植株自交所获得的F2植株中黄花(2Aabb+1AAbb)∶白花(9A_B_+3aaB_+1aabb)=3∶13。②开黄花的F2植株的基因型有2种,其中基因型为1/3AAbb的植株的自交后代均为1/3AAbb;基因型为2/3Aabb的植株的自交后代中,开黄花的纯合子为(2/3)×(1/4)=1/6,因此F3中开黄花的纯合子所占比值为(1/3)+(1/6)=1/2。③开白花的F2植株中,基因型为AaBb和AABb的植株的自交后代的花色会发生性状分离,基因型为AABB、AaBB、aaBb、aaBB、aabb的植株的自交后代的花色不会发生性状分离,所以,开白花的F2植株自交,后代花色会发生性状分离的植株的基因型有2种。(3)单倍体育种能够明显缩短育种年限,因此,利用基因型为AaBb的植株,在短期内培育大量开黄花的可育纯种的最佳方法是单倍体育种。【答案】(11分,除特殊说明外,每空1分)(1)①是 ②Aabb、AAbb (2分) AABB、aaBB、aabb (2分)(2)AABB和aabb(2分) ①3∶13 ②1/2 ③2 (3)单倍体育种 (二)选考题:共15分。请考生从2道题中选一题作答。如果多做,则按所做的第一题计分。37.[生物——选修1:生物技术实践](15分)桃子味道酸甜,维生素C含量丰富,以桃果实为原料,制成的果汁及经发酵制成的果酒维生素C含量较高。请回答下列问题:(1)制作果汁时常加入果胶酶,因为果胶酶能将果胶分解成可溶性的_______,从而提高果汁的出汁率和澄清度。由于溶液中的酶很难回收,为了降低成本,使果胶酶能被再次利用,一般采用物理吸附法或________将其固定,固定化酶一般不采用包埋法,原因是__________________________________。(2)分离产果胶酶的微生物时,可从富含有机质的土壤中取样,将土壤滤液加入含有果胶的液体培养基中进行选择培养,选择培养的目的是______________。通过酶解法和吸水涨破法制得果胶酶粗提取液,为进一步纯化分离果胶酶,可将样品加入________________中进行洗脱、收集,最先洗脱出来的是样品中分子量________(填“较大”或“较小”)的蛋白质分子。(3)判断纯化的果胶酶是否达到要求,需要进行蛋白质纯度的鉴定。在鉴定的方法中,使用最多的是__________________________________。【解析】(1)制作果汁时可以加入果胶酶将果胶分解成可溶性的半乳糖醛酸,从而提高果汁的出汁率和澄清度。果胶酶适合采用化学结合法或物理吸附法将果胶酶固定在某种介质上;固定化酶一般不采用包埋法,原因是酶分子较小,易从包埋材料中漏出。(2)选择培养的目的是增加产果胶酶的微生物的浓度(或“抑制其他微生物的繁殖,促进目的菌的生长繁殖”);纯化分离蛋白质,可以采用凝胶色谱法,将样品加入凝胶色谱法中进行洗脱、收集,由于分子量较大的蛋白质不能进入凝胶内部,所以路程短,速度快,最先洗脱出来。(3)蛋白质纯度的鉴定使用最多的是SDS 聚丙烯酰胺凝胶电泳。【答案】(15分,除特殊说明外,每空2分)(1)半乳糖醛酸 化学结合法 酶分子较小,易从包埋材料中漏出 (2)增加产果胶酶的微生物的浓度(或“抑制其他微生物的繁殖,促进目的菌的生长繁殖”)(3分) 凝胶色谱柱 较大 (3)SDS 聚丙烯酰胺凝胶电泳 38.[生物——选修3:现代生物科技专题](15分)科学家利用植物体细胞杂交技术成功获得了番茄—马铃薯杂种植株,为了便于杂种细胞的筛选和鉴定,科学家利用红色荧光和绿色荧光分别标记番茄和马铃薯的原生质体膜上的蛋白质,其培育过程如下图所示。(1)植物体细胞杂交依据的生物学原理有 。 (2)过程①常用的酶是 ,细胞融合完成的标志是 。 (3)植物原生质体融合常利用 (化学试剂)诱导,在鉴定杂种原生质体时可用显微镜观察,根据细胞膜表面的荧光的不同可观察到 种不同的两两融合类型的原生质体,当观察到 时,可判断该原生质体是由番茄和马铃薯融合而成的。 (4)过程③和过程④依次为 ,过程④中的培养基常添加的植物激素是 。 (5)若番茄体细胞内有m条染色体,马铃薯体细胞内有n条染色体,则“番茄—马铃薯”细胞在有丝分裂后期含 条染色体。若杂种细胞培育成的“番茄—马铃薯”植株为四倍体,则此杂种植株的花粉经离体培育得到的植株属于 植株。 【解析】(1)植物体细胞杂交要将不同种的植物细胞诱导融合成一个杂种细胞,再利用植物组织培养技术将杂种细胞培育成植株,体现的生物学原理为细胞膜的流动性和植物细胞的全能性。(2)植物细胞融合时需先用纤维素酶和果胶酶去除植物细胞的细胞壁获得原生质体,杂种细胞再生出新的细胞壁是细胞融合完成的标志。(3)植物原生质体融合过程常利用化学试剂聚乙二醇(PEG),融合后有3种不同的两两融合类型的原生质体,分别是番茄细胞自身融合细胞(红色荧光)、马铃薯细胞自身融合细胞(绿色荧光)、番茄—马铃薯融合细胞(红色+绿色荧光)三类。(4)杂种细胞形成愈伤组织的过程属于植物组织培养过程中的脱分化,愈伤组织形成植物体的过程属于再分化。(5)杂种细胞的染色体数为融合前两种细胞染色体数之和,即(m+n)。细胞有丝分裂后期,由于着丝点分裂,姐妹染色单体分开,使得杂种细胞中的染色体数目加倍为2(m+n),经过花粉离体培养形成的植株不论细胞中含有几个染色体组均属于单倍体。 【答案】(15分,除特殊说明外,每空2分)(1)细胞膜的流动性、植物细胞的全能性 (2)纤维素酶和果胶酶 形成了新的细胞壁(1分) (3)聚乙二醇(PEG)(1分) 3(1分) 融合的细胞表面既有红色荧光又有绿色荧光 (4)脱分化和再分化(1分) 生长素和细胞分裂素 (5)2(m+n) 单倍体(1分)
相关试卷
这是一份高中生物高考模拟卷07-【战高考】2021年高考理科综合生物全真模拟卷(原卷版),共5页。试卷主要包含了本试卷分第Ⅰ卷两部分,[生物——选修1,[生物——选修3等内容,欢迎下载使用。
这是一份高中生物高考模拟卷05-【战高考】2021年高考理科综合生物全真模拟卷(解析版),共6页。试卷主要包含了本试卷分第Ⅰ卷两部分,[生物——选修1,[生物——选修3等内容,欢迎下载使用。
这是一份高中生物高考模拟卷03-【战高考】2021年高考理科综合生物全真模拟卷(解析版),共10页。试卷主要包含了本试卷分第Ⅰ卷两部分,[生物——选修1,[生物——选修3等内容,欢迎下载使用。