人教版9数上 22 章末复习 PPT课件+教案+导学案
展开
这是一份人教版9数上 22 章末复习 PPT课件+教案+导学案,文件包含章末复习导学案doc、本章热点专题训练教案doc、复习题22pptx、章末复习pptx等4份课件配套教学资源,其中PPT共0页, 欢迎下载使用。
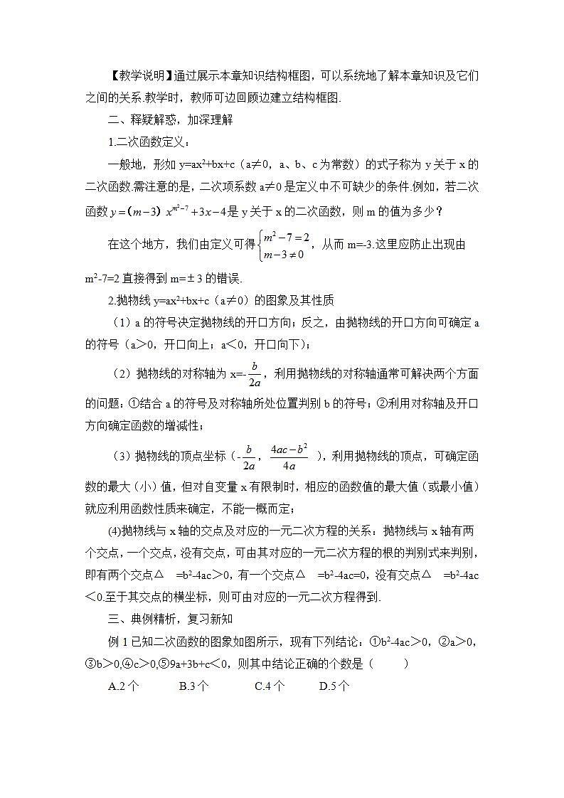
章末复习一、复习导入1.导入课题:这节课我们对本章所学知识作一回顾和小结.(板书课题)2.复习目标:(1)进一步加深对二次函数的概念、图象以及它的性质的理解.(2)能感受函数思想、建模思想和转化思想.3.复习重、难点:重点:二次函数的图象和性质.难点:应用二次函数解决实际问题.二、分层复习1.复习指导:(1)复习内容:教材第27页到第56页的内容.(2)复习时间:8分钟.(3)复习方法:翻阅课本、整理知识要点.(4)复习参考提纲:①整理知识要点:a.形如y=ax2+bx+c(a≠0)的函数,叫二次函数,其图象是一条抛物线.b.抛物线y=ax2+bx+c的对称轴是,顶点坐标是.若a>0,则当时,函数y有最 小 值,当时,y随x的增大而增大,当时,y随x的增大而减小,若a<0,则函数y的最值和增减性又如何呢?若a<0,则当x=时,函数y有最大值.当时,y随x的增大而减小,当时,y随x的增大而增大.c.抛物线的平移:把抛物线y=ax2沿x轴向左平移h个单位所得的抛物线是y=a(x+h)2,再把它沿y轴向上平移k个单位,所得的抛物线是y=a(x+h)2+k,若改变平移方向或距离呢?d.抛物线y=ax2+bx+c与x轴的位置关系有 3 种,是由b2-4ac的符号决定的,具体情况是:当b2-4ac>0时,抛物线与x轴有2个不同的交点;当b2-4ac=0时,抛物线与x轴只有1个交点,当b2-4ac<0时,抛物线与x轴没有交点.e.用待定系数法求二次函数解析式.设二次函数的解析式;根据已知条件,得到关于系数的方程组;解方程组,求出系数的值,从而得出函数解析式.f.自变量取值范围有条件限制时,如何求二次函数的最值?确定二次函数在取值范围内的增减性,比较函数在最高(低)点和端点的取值.②试画本章知识结构框图:2.自主复习:学生结合复习指导进行复习.3.互助复习:(1)师助生:①明了学情:观察学生复习提纲完成情况.②差异指导:根据学情进行个别或分类指导.(2)生助生:小组交流、研讨.4.强化:二次函数的图象及性质.1.复习指导:(1)复习内容:典型剖析、考点跟踪.(2)复习时间:10分钟.(3)复习方法:小组合作、研讨.(4)复习参考提纲:①二次函数y=-x2-2x+8的图象开口向 下 ,对称轴是 直线x=-1 ,顶点坐标为(-1,9),与x轴的交点坐标是(-4,0),(2,0),与y轴的交点坐标是(0,8).②二次函数y= 2x2-4x+5化成y=a(x-h)2+k的形式为,最小值是3.③如图,二次函数的图象经过(-2,-1),(1,1)两点,则下列关于此二次函数的说法正确的是(D)A.y的最大值小于0 B.当x=0时,y的值大于1C.当x=-1时,y的值大于1 D.当x=-3时,y的值小于0 第③题图 第④题图④二次函数y=ax2+bx+c(a≠0)的图象如图所示,若|ax2+bx+c|=k(k≠0)有两个不相等的实数根,则k的取值范围是(D)A.k<-3 B.k>-3 C.k<3 D.k>3⑤已知抛物线y=ax2+bx+c的顶点为(-1,4),与x轴相交的两点间的距离为6,求此抛物线的解析式.设抛物线解析式为,∵抛物线与x轴相交的两点间的距离为6,∴与x轴正半轴交点坐标为(2,0).∴,解得.∴此抛物线的解析式为.⑥某宾馆客房部有60个房间供游客居住,当每个房间的定价为每天200元时,房间可以住满.当每个房间每天的定价每增加10元时,就会有一个房间空闲.如果旅客居住房间,宾馆需对每个房间每天支出20元的各种费用. 设每个房间每天的定价增加x元.求:Ⅰ.房间每天的入住量y(间)关于x(元)的函数关系式;Ⅱ.该宾馆每天的房间收费z(元)关于x(元)的函数关系式;Ⅲ.每个房间每天的定价增加多少元时,宾馆的利润最大?解:Ⅰ. Ⅱ. Ⅲ.宾馆的利润.当x=210时,w有最大值.即当每个房间每天的定价增加210元时,宾馆的利润最大.2.自主复习:学生结合复习指导自主复习.3.互助复习:(1)师助生:①明了学情:关注学生提纲的完成情况.②差异指导:根据学情进行指导.(2)生助生:小组内相互交流、研讨.4.强化:利用二次函数模型求最值.三、评价1.学生的自我评价(围绕三维目标):在这节课的学习中,对全章知识你有何新的收获?在哪些方面还存在问题?2.教师对学生的评价:(1)表现性评价:点评学生学习的积极性、主动性,小组交流协作状况、学习方法、效果等.(2)纸笔评价:评价检测题.3.教师的自我评价(教学反思):本课时是对本章知识点的全面总结,教学时,教师注重引导学生回忆知识点并构建知识结构框图,同时辅以典型例题,复习和巩固所学知识点,最后教师详细讲解解题思路和分析过程.(时间:12分钟满分:100分)一、基础巩固(70分)1.(10分)已知二次函数y=-x2+4x+5,则当x= 2 时,其最大值为 9 .2.(10分)已知二次函数y=ax2+bx+c(a≠0)的顶点坐标(-1,-3.2)及部分图象(如图),由图象可知关于x的方程ax2+bx+c=0的两个根分别是x1=1.3和x2= -3.3 . 3.(10分)设A(-2,y1),B(1,y2),C(2,(x+1)2)是抛物线y=-(x+1)2+a上的三点,则y1,y2,(x+1)2的大小关系为(A)A.y1>y2>(x+1)2B.y1>(x+1)2>y2C.(x+1)2>y2>y1D.(x+1)2>y1>y24.(40分)已知抛物线.(1)求抛物线的开口方向、对称轴及顶点坐标;(2)求抛物线与x轴、y轴的交点坐标;(3)画出函数图象(草图);(4)根据图象说出:x为何值时,y随x的增大而增大?x为何值时,y随x的增大而减小?解:(1)开口向上,对称轴为直线x=3,顶点坐标为(3,-7).(2)与x轴的交点为,.与y轴的交点为.(3)如图.(4)当x>3时,y随x的增大而增大.当x<3时,y随x的增大而减小.二、综合应用(10分)5.(10分)如图,已知抛物线y=ax2+bx+c过点C(3,8),与x轴交于A(-1,0),B两点,与y轴交于点D(0,5).(1)求该二次函数的关系式;(2)求该抛物线的顶点M的坐标,并求四边形ABMD的面积.解:(1)∵抛物线过点(3,8),(-1,0),(0,5),则 .解得∴该二次函数关系式为y=-x2+4x+5(2)顶点M的坐标为(2,9),对称轴为直线x=2,则B点坐标为(5,0),过M作MN⊥AB于N,则.三、拓展延伸(20分)6.(20分)某商场将进货价为30元的书包以40元售出,平均每月能售出600个,调查表明:这种书包的售价每上涨1元,其销售量就减少10个.(1)请写出每月售出书包的利润y(元)与每个书包涨价x(元)间的函数关系式;(2)设某月的利润为10000元,10000元的利润是否为该月最大利润?如果是,请说明理由;如果不是,请求出最大利润,并指出此时书包的售价应定为多少元?(3)请分析并回答售价在什么范围内商家就可获得利润?解:(1)设每个书包涨价x元,销量为(600-10x)个.∴y=(40+x)(600-10x)-30(600-10x)=-10x2+500x+6000(0≤x≤60).(2)10000元不是最大利润,y=-10x2+500x+6000=-10(x-25)2+12250.当x=25时有最大利润,即售价为65元时,有最大利润12250元.(3)商家可获得利润,即y=-10x2+500x+6000>0,解得-10<x<60,∴30<40+x<100 .即当售价在30~100元之间内商家就可获得利润.

