高中生物高考江西省上高二中2019届高三生物5月全真模拟试题
展开
这是一份高中生物高考江西省上高二中2019届高三生物5月全真模拟试题,共15页。试卷主要包含了[生物等内容,欢迎下载使用。
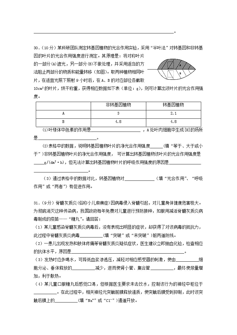
江西省上高二中2019届高三生物5月全真模拟试题本试卷分第I卷(选择题)和第II卷(非选择题)两部分,满分300分,考试用时150分钟本卷需用到的相对原子质量为:C:12、H:1、O:16、Na:23、Al:27、S:32、Cl:35.5第I卷(本卷共21小题,每小题6分,共126分)一、选择题:本题共13小题,每小题6分。在每小题给出的四个选项中,只有一项是符合题目要求的。1.细胞是最基本的生命系统,下列关于细胞中物质或结构的叙述,正确的是A.线粒体能为大肠杆菌基因的转录和翻译提供ATPB.脂肪、糖原和淀粉都是储能物质C.无机盐与神经元产生兴奋有关,与传导兴奋无关D.在小球藻的培养液中加入ATP合成酶,淀粉的合成量增加2.下图某反射弧结构的模式图,其中乙表示神经中枢,甲、丙未知。神经元A、B上的1、2、3、4为四个实验位点。现欲探究A是传出神经元还是传入神经元,某研究小组将微电流计的两个电极分别搭在位点2和位点3的神经纤维膜外侧。下列说法错误的是 A.刺激位点4,若微电流计指针偏转2次,则A为传入神经元B.刺激位点4,若微电流计指针偏转2次,则A为传出神经元C.刺激位点1,若微电流计指针偏转2次,则A为传入神经元D.刺激位点1,若微电流计指针偏转1次,则A为传出神经元3.湿地生态系统在净化水质方面具有重要作用,右图表示北京某地区建造的人工湿地(基质层由土壤和各种填料组成),有机物含量高的生活污水通过该湿地可被净化输出。下列关于该生态系统的叙述不正确的是A.污水进入湿地经理化作用和分解者的作用得到净化B.组成该湿地群落的类群包括植物、动物、微生物 C.该湿地群落中的碳全部来自光合作用固定的CO2D.污水进入量过大会破坏该湿地生态系统的稳态性4.某兴趣小组用胚芽鞘进行了如下图所示的实验1和2,下列对该实验及其结果的分析错误的是 A.胚芽鞘尖端能产生生长素,也能感受单侧光B.生长素不能从形态学下端运输至形态学上端C.生长素能从形态学上端运输至形态学下端 D.实验1设置与自然条件下一致,为对照组,实验2为实验组5.某林场在桉树幼林里栽培菠萝,通过精心管理取得了桉树、菠萝两旺,提高了经济效益。下列说法错误的是A.核树和波萝表现出的分层现象属于该群落的垂直结构B.桉树和菠萝会竞争阳光、水和无机盐,但竞争不明显C.桉树和菠萝之间可能存在信息传递,不存在能量流动D.菠萝可以保持水土,这体现了生物多样性的直接价值6.某种鸟为ZW型性别决定,羽毛有白羽和粟羽,受1对等位基因(A/a)控制。该鸟有白羽和粟羽2个品系,每个品系均能稳定遗传。将两品系杂交,正交时后代为白羽和粟羽,数量相当。反交时后代全为粟羽。下列推断错误的是A.反交的结果表明粟羽对白羽为显性性状B.正交和反交的结果表明A、a基因不可能位于常染色体上C.参与正交的雌鸟和雄鸟的基因型分别为ZAW、ZaZaD.将反交产生的粟羽鸟互相交配,后代全为粟羽29.(10分)科学家研究发现,有一种俗称“熊虫”的动物,若进入“隐生状态”(这时它的代谢速率几乎可降至0),能耐受-271 ℃的冰冻数小时,据研究,“熊虫”进入隐生状态时,它们的体内会大量产生一种叫做海藻糖的二糖。根据上述资料,有人认为“熊虫”体液中的海藻糖可以保护组织细胞,使组织细胞避免受到因低温造成的损伤。请设计一个实验方案,用于探究海藻糖是否能保护组织细胞,使组织细胞避免受到因低温造成的损伤。(操作时只要定性即可)(1)为了确保实验的科学性和准确性,从化学组成及生理功能看,用于实验材料的组织细胞应具有______________(填“含有”或“不含有”)海藻糖的特点。(2)实验步骤:①取适量同种、大小、生理状况相近的动物细胞,等分成甲、乙两组(以甲组为实验组);②______________________________________________________;③将上述细胞培养液在________条件下培养数小时;④观察甲、乙两组细胞生活状况。(3)实验预期结果及结论:___________________________________________________________________________________________________________________________。 30.(10分)某科研团队测定转基因植物的光合作用实验,采用“半叶法”对转基因和非转基因的叶片的光合作用强度进行测定。其原理是:将对称叶片的一部分(A)遮光,另一部分(B)不做处理,并采用适当的方法阻止两部分的物质和能量转移(如图)。取两种植物相同叶片,在适宜光照下照射9小时后,在A、B的对应部位各截取10cm2的叶片,烘干称重,获得相应数据如下表(单位:g),则可计算出该叶片的光合作用强度。 非转基因植物转基因植物A32.1B4.84.8(1)叶绿体中色素的作用是 ,A处叶肉细胞中生成[H]的场所是 。(2)表格中的数据,说明转基因植物叶片的净光合作用强度 (填“等于、大于或小于”)非转基因植物叶片的净光合作用强度, 可计算出转基因植物该叶片的光合作用强度是 g/(dm2·h),但无法计算出转基因植物叶片的呼吸作用强度的原因是 。(3)通过表格中的数据对比,转基因植物对 (填“光合作用”、“呼吸作用”或“两者”)有促进作用。 31.(9分)脊髓灰质炎(俗称小儿麻痹症)因病毒侵入脊髓引起,对儿童身体健康危害极大。为彻底消灭这种传染病,我国政府每年免费对儿童进行预防接种,如服用减活脊髓灰质炎病毒制成的疫苗——“糖丸”。请回答:(1)某儿童感染脊髓灰质炎病毒后,没有表现出明显的症状,却获得了对该病毒的抵抗力,此过程中脊髓灰质炎病毒___________(填“突破”或“未突破”)前两道防线。(2)一患儿出现发热和肢体疼痛等脊髓灰质炎疑似症状,医生建议立即抽血化验,检查相应的抗体水平,原因是______________________________________________________。(3)发热时应多喝水,可降低血浆渗透压,减轻对相应感受器的刺激,使由___________细胞分泌、垂体释放的___________减少,进而使肾小管、集合管___________,最终使尿量增加,利于散热。(4)某儿童口服糖丸后感觉口渴,但根据医生要求未去饮水,控制该行为的神经中枢位于___________。在此过程中,相关神经元突触前膜释放递质,使突触后膜受到抑制,此时该突触后膜上的___________(填“Na+”或“Cl-”)通道开放。32.(10分)果蝇易饲养,繁殖快,相对性状明显,是进行遗传学研究的好材料,以下是对果蝇一些遗传现象的描述,请据题意回答: (1)某科研人员从北京野生型红眼果蝇中分离出紫眼突变体,并进行了以下实验:实验甲,紫眼雌果蝇×野生型雄果蝇→F1均为红眼—F2中红眼∶紫眼=3∶1。实验乙,紫眼雄果蝇×野生型雌果蝇→F1均为红眼→F2中红眼∶紫眼=3∶1。依据上述实验结果首先可以确定基因既不在细胞质中,也不位于X、Y染色体非同源区段中。因此,科研人员提出了控制果蝇眼色的基因位于X、Y染色体同源区段的假设(假设1)。 ①若假设1成立,则用一只紫眼雌蝇与一只杂合雄蝇杂交,子代的性状表现与性别______(填“有”或“无”)联系;如果对实验甲和实验乙中F2的实验结果进一步分析,则支持上述假设1的实验结果应该是____________________。②你认为果蝇眼色的遗传还可以提出哪一种假设?假设2:__________________________ ____________________________。(2)果蝇的细眼(B)和粗眼 (b)也是一对相对性状,基因位于X染色体上。现有一只细眼雌果蝇,有三种可能的基因型(XBXBY、XBXB、XBXb),请你设计一个最简单的实验,确定这只果蝇的基因型是否为XBXBY。实验方案:_________________________________________________________________。实验结论:_________________________________________________________________。 (二)选考题:共45分。请考生从2道物理题、2道化学题、2道生物题中每科任选一题作答。如果多做,则每科按所做的第一题计分。33. 【物理——选修3-3】(15分)(1)利用“油膜法估测油酸分子的大小”实验,体现了构建分子模型的物理思想,也体现了通过对宏观量的测量,来实现对微观量间接测量的方法。该实验简要步骤如下:A.用注射器吸入一定体积事先配置好的油酸酒精溶液,再均匀地滴出,记下滴出的滴数,算出一滴油酸酒精溶液的体积V0B.用注射器将一滴油酸酒精溶液滴在水面上,待油滴散开、油膜形状稳定后,将玻璃板放在浅盘上,用彩笔将薄膜形状描画在玻璃板上C.用浅盘装入约2 cm深的水,然后把滑石粉均匀地撒在水面上D. 将画有油膜轮廓的玻璃板放在坐标纸上,用数学方法估算出油膜的面积SE.根据油酸酒精溶液的浓度和一滴油酸酒精溶液的体积V0,算出一滴油酸酒精溶液中纯油酸的体积V F.利用测定数据求出薄膜厚度d,即为油酸分子的大小①(2分)上述实验步骤中B、C、D的顺序不合理,请重新对这三个步骤排序:__ __;②(3分)利用实验步骤中测出的数据,可得油酸分子直径d=___ ____,(2)(10分)如图1所示,竖直放置、粗细均匀的玻璃管开口向上,管里一段高为h=15cm的水银柱封闭一段长为L=14cm的气体,水银柱的截面积为S,若将玻璃管按如图2所示倾斜放置,倾角为θ=37°,重力加速度g=10m/s2,大气压强p0=75cmHg,sin 37°=0.6,cos 37°=0.8,不计水银柱与玻璃管的摩擦。求:①倾斜后气柱的长度;②如果将图2所示的玻璃管以一定的加速度向右加速运动,如果空气柱的长度又变成L,则加速度a为多大? 34.【物理——选修3-4】(15分)(1)如图甲所示,一简谐横波向右传播,在传播方向上有A、B两个质点相距11m,其振动图象如图乙所示,实线为A质点的振动图象,虚线为B质点的振动图象。那么下列说法正确的是( )(填正确答案标号,选对1个得2分,选对2个得4分,选对3个得5分。每选错1个扣3分,最低得分为0分)A.该波遇到10m宽的障碍物,可能发生明显的衍射现象B.这列波遇到频率为f=1.0Hz的另一列波时可能发生干涉现象C.质点B的振动方程为:D.t=0.5s时,质点B的振动方向沿y轴正方向E.该波的最大传播速度为12m/s(2)(10分)如图所示是一个透明圆柱的横截面,其半径为R,折射率是,AB是一条直径。今有一束平行光沿AB方向射向圆柱体,若一条入射光线经折射后恰经过B点,则:(i)这条入射光线到AB的距离是多少?(ii)这条入射光线在圆柱体中的运动时间是多少?
35.(化学——选修3 物质结构与性质 15分)祖母绿是四大名贵宝石之一,主要成分为Be3Al2Si6O18,含有微量的Cr、Ni、Fe元素而呈现各种颜色。回答下列问题:(1)基态Ni2+的电子排布式为_______________;宝石中Si的杂化方式是____。(2)成键元素电负性差值越大,化学键离子性百分数越高,在卤素与Al组成的化合物中,离子性百分数最高的化合物是______(填化学式)。(3)六羰基铬[Cr(CO)6]用于制高纯度铬粉,它的沸点为220℃。Cr(CO)6的晶体类型是______,加热Cr(CO)6可得到高纯度铬粉和CO,反应破坏的作用力类型为_________。(4)多数配离子显示颜色与d轨道的分裂能有关。分裂能是指配离子的中心原子(离子)的一个电子从较低能量的d轨道跃迁到较高能量的d轨道所需的能量(用Δ表示),它与中心离子的结构、电荷、配体有关。试判断分裂能Δ[Fe(H2O)63+] _____ Δ[Fe(H2O)62+](填“>”“<”或“=”),理由是___________________________。(5)①氧化镍晶胞如图甲所示,A的原子坐标参数为:(0,0,),则底面面心B的原子坐标参数为_______________。②按图乙所示无限拓宽延长,NiO可形成“单层分子”,氧离子和镍离子均看着球体,其半径分别为a pm、b pm,“单层分子”截割出的最小重复结构单元在空间呈长方体,则离子在长方体内的空间利用率为____________(列出计算式即可)。 36.(化学——选修5 有机化学基础 15分)口服抗菌药利君沙的制备原料E和某种广泛应用于电子电器领域的高分子化合物H的合成路线如下:已知: I、核磁共振氢谱显示E分子中有两组峰,且峰面积比为2:1Ⅱ、Ⅲ、回答下列问题:(1)丙烯的结构简式为_______________;E的分子式为_____________________;(2)B分子中官能团的名称为__________________;G的名称为_______________________。(3)由甲苯生成F的反应类型为_________________。(4)写出C→D的化学方程式________________________________________________。(5)满足下列条件的G的同分异构体有_________种。①苯环上有三个取代基。②遇溶液发生显色反应。③能和溶液反应生成。(6)写出1,3-丁二烯()和乙二醇()为某原料制备聚酯纤维的合成路线________________(无机试剂任选)。 37.[生物—选修1:生物技术实践](15分)葡萄糖异构酶经固定化后,可用于工业化生产高果糖浆。请回答下列问题。(1)戊二醛是一种交联剂,能与葡萄糖异构酶通过化学键交联。将酶液、戊二醛溶液先后加入到海藻酸钠溶液中搅拌均匀,用注射器将混合液注入到_____溶液中可得到凝胶珠粒,此过程所用的固化酶方法为_________。(2)海藻酸钠的浓度影响会到凝胶珠粒的形状,若珠粒呈“蝌蚪”状,有明显的拖尾现象,说明__________,此种固定化酶技术具有的优点是________。(3)1个葡萄糖异构酶活力单位常定义为每分钟产生1μmol______所需的酶量。下图是温度对葡萄糖异构酶的固化酶和游离酶活力的影响曲线,该曲线表明__________。(4)固定化酶与游离酶的酶促反应相比,存在的不足有_______(答出2点)。 38、[生物:现代生物科技专题] 番茄果实中含丰富的番茄红素,对人体防治肿瘤、心血管疾病以及延缓衰老具有一定作用。(1)科学家为构建高产番茄红素的酵母细胞应用了转基因技术,其核心步骤是___________。如下图所示其部分模式图,位点1、2、3、4对应的限制酶分别是PacⅠ、SexAⅠ、AscⅠ、 PmeⅠ,则获取目的基因使用的限制酶是________;PacⅠ能否切割位点2?______;为什么_____________________。(2)为确定目的基因已导入番茄细胞中,常用_________________技术进行检测,最后再进行个体水平的鉴定。(3)科学家运用_________________技术培育出了“番茄一马铃薯”杂种植株,但并没有获得预期的性状,主要原因是_________________。(4)转基因技术和植物体细胞杂交技术在育种上具有的共同意义是 。 全真模拟理科综合化学答案7--13AADBCDD26.除特殊标注外,每空2分,共15分
(1)草酸亚铁不溶于水(2)> (1分)(3)产生蓝色沉淀(4)继续滴加K3[Fe(CN)6]溶液至不再产生沉淀,静置,取上层清液滴加酸性KMnO4溶液(5)e→b→a(6)锥形瓶、玻璃棒;Fe3+ 、CO2 (7)或 28.(14分)(1)-41.2Kj/mol(2分)(2)① p1<p2<p3 Ka=Kb<Kc (各1分)② 0. 667 (2分) k=16/3v (2分)③ 正逆反应速率均减小; >(2分)(3)碱 (2分) D(2分)35.1s22s22p63s23p63d8(或[Ar]3d8) sp3 AlF3 分子晶体 配位键 > Fe3+的正电荷数比Fe2+的多,吸引电子能力更强;Fe3+的3d达到半充满稳定结构,Fe2+的3d未达到半充满稳定结构 (,,0) ×100%=×100%=×100% (除特别说明外每空2分共15分)(1)CH2=CHCH3 C4H6O4(2)氯原子、醛基 对苯二甲酸 (3)取代反应(1分)(4); (5)10(6)。全真模拟理科综合生物答案1—6:BACAD D29.(10分,除特别说明外,每空2分)(1)不含有 (2)甲加海藻糖,乙不加海藻糖 -273℃ (3)若甲组细胞生长良好,乙组细胞死亡则假设成立(2分);若甲、乙两组细胞都死亡,则假设不成立(2分) 30.(除注明外,其余2分,共10分)(1)捕获光能(或吸收、传递和转化光能)(1分) 细胞质基质和线粒体基质(1分)(2)等于 30 实验前没有截取相同面积叶片的重量数据(3)两者(因为两者的数值都比非转基因的要大。)31.(9分,除特别说明外,每空1分)(1)突破 (2分) (2)机体受到抗原刺激后能产生特异性抗体并释放到血浆中(2分) (3)下丘脑(神经分泌) 抗利尿激素 重吸收水量减少 (4)大脑皮层 Cl- 32.(10分,每空2分)(1)有 实验①的F2中紫眼均为雌性,实验②的F2中紫眼均为雄性(或实验①的F2中红眼雌果蝇∶紫眼雌果蝇∶红眼雄果蝇=1∶1∶2,而实验②的F2中红眼雌果蝇∶红眼雄果蝇∶紫眼雄果蝇=2∶1∶1) 控制果蝇眼色的基因位于常染色体上 (2)借助高倍显微镜对细胞的染色体进行镜检 若性染色体有三条则说明该果蝇的基因型为XBXBY 37.(15分)除注明外,每空2分)(1)CaCl2 包埋法、化学结合法(2)海藻酸钠的浓度过高 酶可以回复,进行反复利用;节约成本;酶与产物分离等(答2点以上给2分)(3)果糖 固定化酶和游离酶的最适温度相同;低于或高于最适温度时,固化酶的酶活力高于游离酶(每点2分,共4分,其他合理也给分)(4)与底物接触面积减小;产物不易扩散;单位时间内反应速率相对低或酶的活力降低等(3分)38.答案(除注明外,每空2分) (1)构建基因表达载体(目的基因与运载体结合) SexA Ⅰ和Asc Ⅰ 不能(1分) 因为限制酶具有特异性(合理即可) (2) DNA分子杂交 (3)植物体细胞杂交 基因的表达不是孤立的,是相互调控、相互影响的(合理即可) (4) 能克服物种间远缘杂交不亲和的障碍(合理即可) 全真模拟理科综合物理答案14.C 15.C 16.B 17.C 18.D 19.CD 20.BCD 21.BC 22.(6分)(1)4.00 (2分) (2)如图 (2分)(3)CD (2分)23. ( 9 分)
(1) 0~100 mA R2 ( 2 分) (2) 25( 2 分) (3) (2 分) (4) 相同 不同 ( 3 分,只对一个给2分)24. (1)(5分) , (2)(7分)s=0.6m 解析(1)A、B两物体水平方向动量守恒,满足 (1分)系统机械能守恒,满足 (2分)联立以上两式并代入数据得, (2分)(2)(7分)A离开圆弧槽后向右做平抛运动,B向左做匀速直线运动 t=0.2s (1分) =0.4m (1分)A在圆弧槽上运动时发生的位移为xA+xB=R (1分) (1分)所以 (1分)联立以上各式并代入数据可得s=xA+sA=0.6m (2分)25. (1)(6分)a=1 m/s2,B=1.2 T (2) (6分)0.6J (3) (8分)t0=2s q=2C 解析(1)(6分)经过时间t,金属棒ab的速率v=at此时,回路中的感应电流为 E=BLv对金属棒ab,由牛顿第二定律得F-BIL-m1g=m1a 由以上各式整理得: (4分) (或列上面每个分式各给1分)在图线上取两点:t1=0,F1=11 N;t2=2 s,F2=14.6 N代入上式得a=1 m/s2,B=1.2 T。 (2分)(2) (6分)在2 s末金属棒ab的速率vt=at2=2 m/s (1分)所发生的位移s=at22=2 m (1分)由动能定律得WF-m1gs-W安=m1vt2 又Q=W安 (1分)联立以上方程,解得Q=WF-m1gs-m1vt2=18 J。 (1分)则0-2s内cd棒产生的焦耳热为 (2分) (3) (8分)cd棒先做加速度逐渐减小的加速运动,当cd棒所受重力与滑动摩擦力相等时,速度达到最大;然后做加速度逐渐增大的减速运动,最后停止运动。当cd棒速度达到最大时,有m2g=μFN (1分)又FN=F安 (1分), F安=BIL 整理解得 (2分)这一过程中通过cd棒的电量 (1分) (1分)Im为2s时回路电流(1分)这一过程中通过cd棒的电量为q=2C(1分) 33.(1)【答案】 (1) CBD(2分); (2)V/S(3分)(2)(10分)①15cm(5分)②5m/s2(5分)解:①玻璃管竖直时,管内气体压强: P1=75+15=90cmHg(1分)当玻璃管倾斜时,管内气体压强:(1分)气体发生等温变化,则有:(2分)解得:x=15cm(1分)②如果玻璃管向右做加速运动,使管中气体的长度仍为L,则管内气体的压强仍为P1,对水银柱研究,受力如图所示,有:(2分)(2分)其中 解得:a=0.5g=5m/s2(1分)34.【物理——选修3-4】(15分)(1)ABE (2)(i) (ii)(i)设光线P经折射后经过B点,光线如图所示.
根据折射定律(1分)
由几何关系可知 (1分) 可得(1分)
所以 (2分)
(ii)根据几何关系, (2分) (1分) (2分)
相关试卷
这是一份高中生物高考模拟卷05-【战高考】2021年高考理科综合生物全真模拟卷(解析版),共6页。试卷主要包含了本试卷分第Ⅰ卷两部分,[生物——选修1,[生物——选修3等内容,欢迎下载使用。
这是一份高中生物高考模拟卷03-【战高考】2021年高考理科综合生物全真模拟卷(解析版),共10页。试卷主要包含了本试卷分第Ⅰ卷两部分,[生物——选修1,[生物——选修3等内容,欢迎下载使用。
这是一份高中生物高考模拟卷03-【战高考】2021年高考理科综合生物全真模拟卷(解析版),共10页。试卷主要包含了本试卷分第Ⅰ卷两部分,[生物——选修1,[生物——选修3等内容,欢迎下载使用。

