


2023年高考政治第二次模拟考试卷—生物(福建A卷)(全解全析)
展开2023年高考生物第二次模拟考试A卷
(考试时间:75分钟 试卷满分:100分)
生物·全解全析
注意事项:
1.答卷前,考生务必将自己的姓名、准考证号等填写在答题卡和试卷指定位置上。
2.回答选择题时,选出每小题答案后,用铅笔把答题卡上对应题目的答案标号涂黑。如
需改动,用橡皮擦干净后,再选涂其他答案标号。回答非选择题时,将答案写在答题卡上。写
在本试卷上无效。
3. 考试结束后,将本试卷和答题卡一并交回
第I卷
一、单项选择题:本题共16小题,其中1~12小题,每小题2分;13~16小题,每小题4分,共40分。在每小题给出的四个选项中,只有一项是符合题目要求的。
1.核糖核酸酶是由一条肽链折叠形成的蛋白质分子,加入尿素会导致其变性并失去活性,当去除尿素后,它又会重新折叠并再次获得活性。下列叙述中正确的是
A.氨基酸通过脱水缩合就能形成具有活性的核糖核酸酶
B.尿素的作用是使核糖核酸酶肽链中的氢键和肽键断裂
C.决定核糖核酸酶结构的信息储存于基因的碱基序列中
D.高温对核糖核酸酶结构的影响与尿素的影响完全相同
【答案】C
【分析】根据题意分析,加入尿素会导致核糖核酸酶的结构发生变化,核糖核酸酶变性导致其失去活性;去除尿素后,肽链又会重新折叠并再次获得活性。
【详解】A、氨基酸通过脱水缩合形成的肽链,还需要经过盘曲、折叠和盘绕形成一定的空间结构,才具有一定的功能,A错误;
B、尿素改变的是核糖核酸酶的空间构象,使核糖核酸酶肽链中的氢键断裂,没有使肽链的肽键断裂,B错误;
C、核糖核酸酶属于蛋白质,基因控制蛋白质合成,氨基酸的排序信息储存于基因的碱基顺序中,C正确;
D、尿素会导致核糖核酸酶变性并失去活性,当去除尿素后,它又会重新折叠并再次获得活性,而高温使酶的空间构象发生不可逆的改变,两者影响不完全相同,D错误。
故选C。
2.2021年10月27日,福建农林大学和美国加州大学分校在Nature上发表了“酸性生长理论”研究文章:细胞膜表面类受体激酶家族蛋白(TMK)感受胞外生长素,通过特异磷酸化等信号转导,促使质子泵基因活化,合成质子泵,并运输到细胞膜上,随后质子泵将H+逆浓度运出细胞膜,引起细胞壁酸化,最终导致细胞伸长。下列关于这一调节过程中的相关叙述错误的是
A.质子泵运输到细胞膜,依赖于生物膜的流动性
B.质子泵发挥作用时,空间结构改变,但不与H+结合
C.质子泵转运H+过程体现了细胞膜控制物质进出细胞的功能
D.生长素作为信号分子,通过促进细胞体积增大而促进植物生长
【答案】B
【分析】“酸生长理论”认为生长素能够促进H+向细胞外主动运输,使细胞壁周围pH下降,软化细胞壁从而促进生长。
【详解】A、质子泵合成之后被运输到细胞膜成为膜蛋白,该过程与生物膜的流动性有关,A正确;
B、质子泵发挥作用时,空间结构改变,质子泵与H+结合并将其逆浓度运出细胞膜,B错误;
C、质子泵属于细胞膜上的物质转运蛋白,能转运H+而不能转运其他物质,该过程体现了细胞膜控制物质进出细胞的功能,C正确;
D、生长素是植物激素的一种,属于信号分子,生长素的作用之一是促进细胞伸长,能通过促进细胞体积增大而促进植物生长,D正确。
故选B。
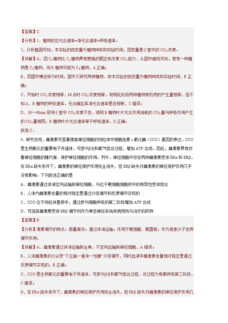
3.自然界中C4植物比C3植物具有更强的固定低浓度CO2能力。现将取自A、B两种植物且面积相等的叶片分别放置到相同大小的密闭小室中,在温度均为25℃的条件下给予充足的光照,每隔一段时间测定一次小室中的CO2浓度,结果如图所示。下列说法错误的是
A. A、B两种植物中B植物可能为C4植物 B.本实验的自变量为植物种类和实验时间
B. M点处两种植物叶片的净光合速率相等D.40min时B植物叶片光合速率等于呼吸速率
【答案】C
【分析】1、植物的总光合速率=净光合速率+呼吸速率。
2、分析题图可知,本实验的自变量为植物种类和实验时间,因变量是小室中的CO2浓度。
【详解】A、因C4植物比C3植物具有更强的固定低浓度CO2能力,从图中曲线可知,若有一种植物是C4植物,则B植物可能为C4植物,A正确;
B、因图中横坐标为时间,图中又研究两种植物,故本实验的自变量为植物种类和实验时间,B正确;
C、开始时CO2浓度相等,M点时CO2浓度相等,说明此阶段两种植物有机物的产生量相等,但不知A、B植物的呼吸速率,无法确定其净光合速率是否相等,C错误;
D、30~40min密闭小室中CO2浓度不变,说明B植物叶片光合作用消耗的CO2量与呼吸作用产生的CO2量相同,B植物叶片光合速率等于呼吸速率,D正确。
故选C。
4.研究发现,雌激素可显著提高神经细胞的线粒体中细胞色素c氧化酶(CCO)基因的表达,CCO是生物氧化的重要电子传递体,可参与[H]和氧气结合过程,增加ATP合成。因此,雌激素具有改善神经细胞的糖代谢、保护神经细胞的作用。另外,神经细胞中存在两种雌激素受体ERα和ERβ,在ERα缺失条件下,雌激素的神经保护作用完全消失,但ERβ缺失对雌激素的神经保护作用几乎没有影响。下列叙述正确的是
A.雌激素通过体液定向运输到神经细胞,与位于靶细胞细胞核中的特异性受体结合
B.人体内雌激素含量的相对稳定是通过分级调节和反馈调节实现的
C.CCO位于线粒体基质中,通过参与细胞呼吸的第二阶段增加ATP合成
D.可选择雌激素受体ERβ调节剂作为某些神经系统疾病预防与治疗的药物
【答案】B
【分析】激素调节的特点:微量高效;通过体液运输;作用于靶细胞、靶器官;作为信息分子发挥调节作用。
【详解】A、雌激素通过体液运输到全身,不定向运输到神经细胞,A错误;
B、人体雌激素的分泌受“下丘脑一垂体一性腺”分级调节,同时血液中雌激素含量相对稳定是通过反馈调节实现的,B正确;
C、CCO是生物氧化的重要电子传递体,可参与[H]和氧气结合过程,该过程为有氧呼吸第三阶段,C错误;
D、在ERα缺失条件下,雌激素的神经保护作用完全消失,但ERβ缺失对雌激素的神经保护作用几乎没有影响,所以,雌激素受体ERβ调节剂不能发挥作用,D错误。
故选B。
5.研究发现,端粒DNA通常由富含鸟嘌呤的短重复序列构成。因细胞分裂而损伤的端粒可以通过以下方式进行修复,进而稳定染色体结构。下列叙述正确的是
A.端粒酶复制端粒时既提供模板也起到催化作用
B.端粒酶中RNA上相邻的3个碱基组成一个密码子
C.端粒酶中核酸链的碱基之间不存在氢键
D.该过程中遗传信息从DNA向RNA传递
【答案】A
【分析】端粒学说:每条染色体的两端都有一段特殊序列的DNA—蛋白质复合体,称为端粒。端粒DNA序列在每次细胞分裂后会缩短一截。随着细胞分裂次数的增加,截短的部分会逐渐向内延伸。在端粒DNA序列被“截”短后,端粒内侧正常基因的DNA序列就会受到损伤,结果使细胞活动渐趋异常。
【详解】A、端粒酶由RNA和蛋白质构成,能够利用自身RNA为模板使端粒末端的DNA重复序列得以延长,使端粒保持一定长度, 端粒酶复制端粒时既提供模板也起到催化作用,A正确;
B、mRNA上决定氨基酸的3个相邻碱基组成一个密码子,B错误;
C、端粒酶的RNA不是一条直的单链,而是弯曲的,在弯曲的部位,RNA自己的碱基跟自己的碱基互补配对连起来,碱基对中存在氢键,C错误;
D、端粒酶由RNA和蛋白质构成,能够利用自身RNA为模板使端粒末端的DNA重复序列得以延长,使端粒保持一定长度,所以端粒酶催化的反应过程中,遗传信息的流向是RNA→DNA,D错误。
故选A。
6.某雄性哺乳动物的基因型为HhXBY,图1是该动物某器官内的细胞分裂模式图,图2表示H基因所在染色体失去端粒不稳定,其姐妹染色单体可能会连接在一起,着丝粒分裂后向两极移动形成染色体桥,下列说法不正确的是
A.图1细胞中的基因Hh可能是基因突变或交叉互换的结果
B.染色体桥形成可发生在减数第一次分裂后期和有丝分裂后期
C.该动物因染色体桥分裂产生的子细胞有Hh或HHh或h三种
D.图1细胞在分裂中的前一时期有两个染色体组和两个B基因
【答案】B
【分析】分析图1,细胞无同源染色体,处于减数第二次分裂前期,故图1所属细胞的名称为次级精母细胞。
分析图2,染色体桥发生在着丝粒分裂后向两极移动的过程中,所以发生于有丝分裂后期和减数第二次分裂后期。
【详解】A、由图1可得该细胞不存在同源染色体,所以该细胞处于减数第二次分裂;该细胞中染色体含有H也有h,说明h可能来自基因突变或者在减数第一次分裂时发生了同源染色体的非姐妹染色单体交叉互换,A正确;
B、染色体桥发生在着丝粒分裂后向两极移动的过程中,所以发生于有丝分裂后期和减数第二次分裂后期,B错误;
C、染色体桥可能导致基因重复分配到一个子细胞中,如果从两个H之间的部位断裂,则形成Hh的子细胞,如果H基因所在的染色体没有正常断裂,则HH会移向一极,出现染色体桥子细胞的基因型可能是HHh和h,因此该动物因染色体桥分裂产生的子细胞有Hh或HHh或h三种,C正确;
D、图Ⅰ细胞处于减数第二次分裂前期,前一时期为减数第一次分裂末期,有两个染色体组和两个B基因,D正确。
故选B。
7.玉米是重要的粮食作物,含A基因时普通玉米蔗糖含量低,无甜味。科研工作者偶然发现一个单基因突变纯合子aaBBDD,甜度微甜。继续培育甜玉米品种过程中,得到了两个超甜玉米品种甲(aabbDD)和乙(aaBBdd)),其相关基因位置及基因控制相关物质合成途径如图所示。为验证甲、乙的基因型,分别与普通玉米(AABBDD)杂交得F1,再让F1自交得F2(不考虑互换)。下列叙述正确的是
A.基因型aaBBDD的玉米微甜的原因是蔗糖能合成为淀粉
B.基因A/a和D/d的遗传遵循分离定律,具有甜味的玉米基因型最多有21种
C.若F2出现普通玉米∶超甜玉米=3∶1,则超甜玉米的基因型为aaBBdd
D.若F2出现普通玉米∶微甜玉米=3∶1,则超甜玉米的基因型为aabbDD
【答案】C
【分析】分析图示可知,在基因B和D的作用下,控制合成酶2,在酶2的作用下,蔗糖转化为淀粉;基因a控制合成酶1,在酶1的作用下,淀粉转化为蔗糖。
【详解】A、基因a控制合成酶1,在酶1的作用下,淀粉转化为蔗糖,故基因型aaBBDD的玉米微甜的原因是淀粉能合成为蔗糖,A错误;
B、基因型为A_B_D_的无甜味,其他基因型为有甜味,基因A/a和D/d的遗传遵循分离定律,但由于没有明确A与D还是d连锁,故A/a和D/d的组合不受限制,因此具有甜味的玉米基因型最多有3×3×3-2×2×2=19种,B错误;
CD、假设超甜玉米的基因型为aaBBdd,与普通玉米(AABBDD)杂交得F1,F1的基因型为AaBBDd,基因A/a和D/d都位于4号染色体上,其遗传遵循分离定律,后代的基因型及比例为A_BBD_(普通玉米):aaBBdd(超甜玉米)=3∶1;
假设超甜玉米的基因型为aabbDD,与普通玉米(AABBDD)杂交得F1,F1的基因型为AaBbDD,基因A/a和D/d的遗传遵循分离定律,后代的基因型及比例为A_B_DD(普通玉米):aaB_DD(微甜玉米):A_bbDD(微甜玉米):aabbDD(超甜玉米)=9∶3:3∶1,由此可见,若F2出现普通玉米∶超甜玉米=3∶1,则超甜玉米的基因型为aaBBdd;若F2出现普通玉米∶微甜玉米:超甜玉米=9∶6∶1,则超甜玉米的基因型为aabbDD,C正确,D错误。
故选C。
8.进食可刺激小肠K细胞分泌多肽GIP,GIP可作用于胰岛细胞和脂肪细胞,促进葡萄糖进入脂肪细胞并转化为脂肪,其作用机制如图所示(1-4代表细胞膜上的不同结构)。下列相关叙述错误的是
A.1-4表示不同细胞膜上的特异性受体,一种物质可以与多种受体结合
B.血糖浓度升高可以直接和通过神经递质来刺激胰岛B细胞分泌胰岛素
C.口服适量葡萄糖可能比静脉注射适量葡萄糖引起的胰岛素分泌量更多
D.小肠K细胞分泌的GIP由血液循环定向运输到胰岛B细胞和脂肪细胞
【答案】D
【分析】血糖平衡调节:①当血糖浓度升高时,血糖会直接刺激胰岛B细胞引起胰岛素的合成并释放,同时也会引起下丘脑的某区域的兴奋发出神经支配胰岛B细胞的活动,使胰岛B细胞合成并释放胰岛素,胰岛素促进组织细胞对葡萄糖的摄取、利用和贮存,从而使血糖下降。②当血糖下降时,血糖会直接刺激胰岛A细胞引起胰高血糖素的合成和释放,同时也会引起下丘脑的另一区域的兴奋发出神经支配胰岛A细胞的活动,使胰高血糖素合成并分泌,胰高血糖素通过促进肝糖原的分解和非糖物质的转化从而使血糖上升,并且下丘脑在这种情况下也会发出神经支配肾上腺的活动,使肾上腺素分泌增强,肾上腺素也能促进血糖上升。
【详解】A、图中1-4结构都表示受体,受体具有特异性,但是由图可以看出GIP可以和1、4结合,一种物质可以与多种受体结合,A正确;
B、胰岛B细胞分泌胰岛素受神经―体液调节,当血糖浓度上升时,葡萄糖感受器接受刺激产生兴奋,最终由传出神经末梢释放神经递质,与胰岛B细胞膜上相应的受体结合,引起胰岛素分泌增多,胰岛B细胞分泌胰岛素还受到血糖浓度的直接影响,B正确;
C、口服葡萄糖刺激小肠K细胞分泌的GIP还能促进胰岛素分泌,因此口服葡萄糖引起的胰岛素释放量多于静脉注射葡萄糖,C正确;
D、体液调节中,物质通过血液循环运输到全身各处,但作用于靶器官和靶细胞,D错误。
故选D。
9.随着国家政策调整,多地在进入12月份后新冠阳性人数不断升高。简单易操作的抗原快速检测试剂盒受到热捧。抗原快速检测试剂盒采用免疫层析双抗体(单克隆抗体)夹心法,以胶体金为指示标记,其原理如下图。若样品中有新冠病毒,被检样品虹吸通过胶体金垫与新冠特异性抗体1(足量、可移动、与胶体金结合在一起)结合,形成抗原抗体1胶体金复合物,复合物继续向右爬行,通过T线时与固定于此的新冠特异性抗体2结合,形成双抗体夹心胶体金复合物,在T线处呈现色带,过量的抗体1继续向右爬行,和固定在C线的抗抗体1的抗体形成胶体金免疫复合物,呈现色带。有关说法中正确的是
A.同时注射两种抗原可刺激B细胞增殖分化为能分泌两种抗体的浆细胞
B.单克隆抗体制备第二次筛选的方法是克隆化培养和抗体检测
C.待测样本中不含新冠病毒,显色结果为T线变色、C线不变色
D.若T、C线都显色,共发生2种抗原抗体特异性反应
【答案】B
【分析】抗原快速检测试剂盒是利用抗原与抗体特异性结合的原理检测是否感染新冠病毒。若待测样本中含新冠病毒,显色结果为T线变色、C线变色。
【详解】A、同时注射两种抗原可刺激B细胞增殖分化为两种浆细胞,而不是分化为能分泌两种抗体的浆细胞,A错误;
B、单克隆抗体制备第二次筛选是为了选出既能产生抗体又能大量增殖的杂交瘤细胞,因此所用的方法是克隆化培养和抗体检测,B正确;
C、待测样本中不含新冠病毒,显色结果为T线不变色、C线变色。不论样本中是否含有新冠病毒,质控线(C线)均会变色,C错误;
D、若T、C线都显色,共发生3种抗原抗体特异性反应,胶体金处发生一次特异性结合,T线处发生一次,C线处发生一次,D错误。
故选B。
10.拟南芥超矮生型突变体有激素合成缺陷型和激素不敏感型两种。研究者以野生型和某种超矮生型变体拟南芥为材料,分别用不同浓度赤霉素和生长素处理,实验结果如下。下列叙述正确的是
A.图甲表明,野生型拟南芥的赤霉素浓度始终高于该超矮生型突变体
B.图乙表明,高浓度的生长素对野生型拟南的生长具有抑制作用
C.实验表明,该超矮生型突变体赤霉素和生长素合成较少
D.实验表明,该超矮生型突变体可能赤霉素和生长素不敏感
【答案】D
【分析】分析图甲、乙可推知,赤霉素和生长素都可以促进正常拟南芥的生长;如果激素对拟南芥作用后,拟南芥生长有所改变,说明是激素合成缺陷型突变体,如果拟南芥生长没有改变,说明是激素不敏感型。
【详解】A、图甲表示的是茎长度,从甲图中看不出野生型和突变型的赤霉素浓度,A错误;
B、图乙结果表明,较高浓度生长素对野生型拟南芥茎生长的促进作用减弱,而不是抑制作用,B错误;
C、实验表明,赤霉素和生长素对于超矮生型突变体作用不大,但不能说明赤霉素和生长素合成较少,更可能是其细胞表面一定缺乏赤霉素和生长素的受体,也可能是受体异常导致的,C错误;
D、实验结果表明,赤霉素和生长素处理超矮生型突变体后均不起作用,故该超矮生拟南芥品种属于激素不敏感型突变体,对赤霉素和生长素不敏感,D正确。
故选 D。
11.已知香烟中的焦油能诱发细胞癌变,某科研小组设计了烟草对酵母菌种群数量影响的实验。取香烟中的烟叶,称重后与蒸馏水混合、煮沸,制成烟草液。实验分为浓烟草液组、稀烟草液组、对照组,每组均加入等量葡萄糖。实验结果如下图所示,相关叙述正确的是
A.癌细胞表面糖蛋白含量减少,使得癌细胞容易扩散并无限增殖
B.三个曲线中各自的斜率分别代表该曲线对应种群的增长率
C.对照组开始加入酵母菌过多,使其快速达到K值后数量下降
D.浓烟草液组后期酵母菌种群数量下降的原因是烟草对酵母菌产生毒害作用
【答案】C
【分析】本实验的目的是为了探究烟草对酵母菌种群数量影响,自变量是烟草液的浓度,因变量是酵母菌的数量。
【详解】A、癌细胞表面糖蛋白含量减少,使得癌细胞容易扩散,癌细胞无限增殖的原因是基因突变后影响了细胞周期,导致不受控制等,A错误;
B、三个曲线中各自的斜率分别代表该曲线对应种群的增长速率,增长率是增长量除以上一年的种群数量,B错误;
C、对照组开始加入酵母菌数量多于实验组,酵母菌基数较大,使其快速达到K值后数量下降,C正确;
D、浓烟草液组后期酵母菌种群数量下降的原因是空间营养资源有限,种内竞争加剧等,D错误。
故选C。
12.下图为我国稻蟹共作生态系统结构简图。下列说法错误的是
A.与单作稻田相比,输入的能量来源于饵料和粪肥
B.与单作稻田相比,营养结构更加复杂从而提高了生态系统的抵抗力稳定性
C.与单作稻田相比,水稻产量提高的原因有河蟹捕食稻田昆虫和杂草
D.河蟹取食老叶、河蟹粪便还田均体现了生态工程原理中的循环原理
【答案】A
【分析】生态系统中的生物种类越多,营养结构越复杂,生态系统的自我调节能力就越强,抵抗力稳定性就越高;反之,生物种类越少,营养结构越简单,生态系统的自我调节能力就越弱,抵抗力稳定性就越低。
【详解】A、该稻蟹共生稻田生态系统的能量来源有阳光、饵料,A错误;
B、稻蟹共作生态系统的营养结构复杂,生态系统的自我调节能力强,从而提高了生态系统的抵抗力稳定性,B正确;
C、与单作稻田相比,稻蟹共作生态系统中河蟹捕食稻田昆虫和杂草, 杂草密度降低,减少了与水稻的竞争,水稻因而得到更多的光、CO2和无机盐用于生长,河蟹捕食稻田昆虫,减少了昆虫对水稻的取食和危害,增加了水稻产量,C正确;
D、生态工程原理中的循环原理是指在生态工程中促进系统的物质迁移与转化,既保证各个环节的物质迁移顺畅,也保证主要物质或元素的转化率较高,故河蟹取食老叶、河蟹粪便还田均体现了生态工程原理中的循环原理,D正确。
故选A。
13.镰状细胞贫血是一种单基因遗传病。血红蛋白基因突变纯合子(HbS/HbS)往往会由于严重贫血而死亡,杂合子(HbA/HbS)一般不表现贫血,当氧气不足时,杂合子表现贫血;疟原虫寄生在红细胞内使人患疟疾,杂合子对疟疾有较强抵抗力;不同氧气浓度下异常血红蛋白(HbS)及红细胞形态结构变化如下图。下列有关说法错误的是
A.氧气充足,杂合子脱氧后恢复携氧,红细胞呈圆饼状,不表现贫血
B.低氧环境,杂合子表现为贫血,说明在这种情况下HbS对HbA为显性
C.杂合子因针对疟原虫免疫防御功能较强,而对疟疾有较强抵抗力
D.镰状细胞贫血说明基因能通过控制蛋白质结构直接控制生物性状
【答案】C
【分析】分析题图:异常血红蛋白(HbS)在不同氧气浓度下呈现不同的状态,携氧状态下,HbS呈溶解体状态,红细胞形态正常,而在脱氧状态下,HbS呈聚合体状态,红细胞呈镰刀状。
【详解】A、携氧状态下,氧气充足,杂合子脱氧后恢复携氧,HbS呈溶解体状态,红细胞呈圆饼状,不表现贫血,A正确;
B、脱氧状态下,氧气含量低,HbS呈聚合体状态,红细胞呈镰刀状,若杂合子表现为贫血,说明在这种情况下HbS对HbA为显性,B正确;
C、杂合子红细胞中因同时含有正常和异常的血红蛋白,而对疟疾有较强抵抗力,C错误;
D、镰状细胞贫血的直接病因是血红蛋白结构异常,血红蛋白作为氧气的载体,说明基因能通过控制蛋白质结构直接控制生物性状,D正确。
故选C。
14.我国科学家用二倍体育种替代四倍体育种,用杂交种子繁殖替代薯块繁殖,这一成果突破了百年来马铃薯育种的难题。自交不亲和是指植物自花授粉后不会产生种子的现象。科学家敲除了马铃薯决定自交不亲和的S-RNase基因,通过基因分析和杂交育种(如图所示),成功的改良出“优 薯1号”品种。下列分析错误的是
A.选择基因组杂合度低和有害突变数少的材料决定了实验最终的成败
B.品系1或2的强致病基因与有利基因的连锁在子代中消除的原因是同源染色体的互换
C.敲除S-RNase基因后的植株自交后观察是否产生种子来检测其作用效果
D.S-RNase基因是强致病基因,块茎繁殖,可能使有害病毒在植物体内积累
【答案】D
【分析】杂交育种的原理是基因重组;其优点是可以将不同个体的优良性状集中于同一个体上,且方法简单,可预见强。
【详解】A、从敲除S-RNase基因后的二倍体马铃薯中选择基因组杂合度低和有害突变数少的材料决定了实验最终的成败,A正确;
B、由图分析,品系1中强致病基因与有利基因连锁在同一条染色体上,而另一条染色体上两者均没有,则两者连锁关系的消除发生在减数分裂Ⅰ前期,同源染色体的非姐妹染色单体之间发生了互换,B正确;
C、敲除二倍体马铃薯的S-RNase基因后, 让该植株自交,通过观察是否产生种子来检测其作用效果,以此来判断敲除自交不亲和基因后马铃薯是否有自交后产生种子的能力,C正确;
D、由题干可知,S-RNase基因是马铃薯自交不亲和的关键基因,可以使马铃薯自花授粉后不会产生种子,而非强致病基因,D错误。
故选D。
15.一种杂交瘤细胞只能产一种抗体,抗体由两条相同的重链和两条相同的轻链构成。科学家通过动物细胞融合技术,将两株不同的杂交瘤细胞(A和B)融合形成双杂交瘤细胞AB。双杂交瘤细胞能够悬浮在培养基中生长繁殖,可以产生双特异性抗体AB。过程如图所示。下列说法错误的是
A.杂交瘤细胞A、B混合并诱导融合后,利用选择培养基无法筛选出双杂交瘤细胞AB
B.双杂交瘤细胞同时识别α、β抗原后,才能产生双特异性抗体
C.对培养到一定密度的双杂交瘤细胞进行传代培养时,无需使用胰蛋白酶处理
D.将杂交瘤细胞注射到小鼠腹腔,腹水能为细胞提供所需的营养条件
【答案】B
【分析】抗原α、β分别注射到小鼠体内,小鼠分别产生的α、β的两种单克隆抗体;双杂交瘤细胞产生双特异性抗体。
【详解】A、单克隆抗体制备过程中,杂交瘤细胞需要进行两次筛选,第一次利用选择培养基筛选出能在特定培养基生长且能无限增殖的杂交瘤细胞,第二次筛选可用抗原-抗体杂交的方法筛选出产生特异性抗体的杂交瘤细胞,双杂交瘤细胞本身就是由两个杂交瘤细胞融合而成,利用选择培养基无法筛选出双杂交瘤细胞AB,A正确;
B、杂交瘤细胞是由已免疫的B细胞和骨髓瘤细胞融合,无需接触抗原就能产生抗体,B错误;
C、杂交瘤细胞是悬浮培养的细胞,细胞之间并未接触,若要传代培养,细胞培养液直接离心,去除上清液培养基,加入新鲜培养基即可,不用胰蛋白酶处理,C正确;
D、将杂交瘤细胞注射到小鼠腹水中培养,腹水作为天然培养基,为细胞提供各种生长条件,D正确。
故选B。
16.为探究植物之间的信息交流是通过地上信号还是地下信号进行,研究者设计了如下实验。将11株盆栽豌豆等距排列,6~11号植株在根部有管子相通,在不移动土壤的情况下,化学信息可以通过管子进行交流;1~6号的根部不联系,用高浓度的甘露醇浇灌(高渗透压,模拟干旱)来刺激6号植株(如图a),15min 后,测定所有植株的气孔开放度,结果如图b所示。对6号植株进行干旱诱导后1h,再次测定所有植株的气孔开放度,发现6~11号植株的气孔大多数都关闭了。下列叙述错误的是
A.在不受干旱胁迫时,1~11号植株的气孔开放度无显著差异
B.据图分析可知,植物之间可以通过地下信号进行信息交流
C.在干旱条件下,植株的气孔开放度大小与距离6号植株的远近无关
D.随着时间的推移,根部产生的助追信号会不断地通过地下通路传递
【答案】C
【分析】由图可知,该实验中模拟的环境是干旱,由此可见植物的生命活动除了受基因控制和激素的调节,还受环境因素的影响,植物气孔关闭,导致二氧化碳供应不足,进而使得植物体光合速率下降。
【详解】A、由图可知,对照组8、9、10、11的气孔开放度无明显差异,可说明在不受干旱胁迫时,各植株的气孔开放度无显著差异,A正确;
B、因为在模拟干旱环境后,可以看到根部有联系的植株其气孔开放度更低,因此判断是在地下部分交流信息的, B正确;
C、由图可知,6~8号气孔开放度小于9~11号,可知在干旱条件下,植株的气孔开放度大小与距离6号的远近有关,C错误;
D、分析题图,距离越远的植株其气孔开度越小,但8号的气孔开度小于7号,可推测随着时间的推移,根部产生的助追信号会不断地通过地下通路传递,D正确。
故选C。
二、 非选择题:本题共5小题,共60分。
17.(10分,每空1分)在光合作用的研究中,植物光合产物产生器官被称作“源”,光合产物消耗和储存部位被称作 “库”。研究发现,叶绿体中淀粉积累会导致类囊体膜结构被破坏,保卫细胞中淀粉含量增加会降低气孔开放程度。下图为光合产物合成及向库运输的过程示意图;表中数据为去果和留果对叶片净光合速率等因紫影响的结果。请回答下列问题:
留果与去果植株的光合指标
组别
净光合速率(umol·m-2·s-1)
叶片蔗糖含量(mg·g-1Fw)
叶片淀粉含量(mg·g-1Fw)
气孔开放程度(mmol·m-2·s-1)
对照组(留果)
5.39
30.14
60.61
51.41
实验组(去果)
2.48
34.20
69.32
29.70
(1)图中A包括的物质有_________;叶肉细胞中,光合色素和产生丙糖磷酸(三碳糖)的酶分布的场所分别是_________和_________。
(2)光合产物从“源”向"“库”运输的物质形式主要是_________。若此运输过程受阻,则对叶绿体结构的影响是_________。
(3)若环境中CO2含量降低。一段时间建立新的平衡后,此时RuBP和三碳酸的含量与密封前相比分别为_________、_________。
(4)据表中数据推测:去果处理降低了__________(填“库”或“源”)的大小,使叶片中_________积累,进而抑制了光合速率。
(5)将某植物叶片分离得到叶绿体,检测蔗糖对离体叶绿体光合速率的影响,结果如图:图中_________mol·L-1浓度范围的实验数据支持以上推测。
【答案】(10分,每空1分)(1)ATP、NADPH 类囊体膜 叶绿体基质(2)蔗糖 类囊体膜被破坏(3) 下降 下降(4)库 蔗糖和淀粉(5)0.47-0.57
【分析】光合作用过程包括光反应阶段和暗反应阶段,光反应阶段发生的场所是类囊体薄膜,包括水的光解和ATP的合成;暗反应阶段发生的场所是叶绿体基质,包括二氧化碳的固定和三碳化合物的还原。光反应为暗反应提供的是ATP和[H],暗反应为光反应提供的是ADP和Pi;影响光合作用的环境要素主要是温度、二氧化碳浓度、光照强度。
【详解】(1)图中A物质是光反应产生的,且用于暗反应过程,则A物质为ATP和NADPH;光反应需要的条件是光照、酶、色素等,场所是叶绿体的类囊体薄膜,因此光合色素位于叶绿体的类囊体薄膜上,图中显示,丙糖磷酸是暗反应的产物,暗反应的场所是叶绿体基质,因此,产生丙糖磷酸(三碳糖)的酶分布在叶绿体基质中。
(2)图中显示,光合产物从“源”向“库”运输的物质形式主要是蔗糖,若此运输过程受阻,则蔗糖不能运输到库,在叶肉细胞中增多,导致叶绿体中淀粉积累,进而会导致类囊体膜结构被破坏。
(3)若环境中CO2含量降低,则短时间内会引起RuBP含量增加,而C3含量减少,较长时间达到新的平衡后,由于此时光合速率下降,因而细胞中RuBP和三碳酸会在低水平状态下达到平衡,即二者的含量与密封前相比均下降。
(4)果实是储藏器官,属于“库”,结合表格数据分析,去果处理降低了库的大小,导致叶片的蔗糖和淀粉积累,进而抑制了光合速率;具体表现为引起气孔开放程度减小,使得CO2供应减少,抑制暗反应的进行,进而导致光合速率降低。
(5)将某植物叶片分离得到叶绿体,用蔗糖处理离体叶绿体相当于糖分积累,导致叶绿体膜结构受到破坏,会引起光合速率下降,图中数据显示,0.47-0.57mol·L-1浓度范围的实验数据(低于对照组,且随着蔗糖浓度的上升,表现为光合速率下降)支持以上推测。
18.(10分,每空2分)蚕豆病是一种单基因遗传病,患者因红细胞中缺乏正常的G6PD(葡萄糖-6-磷酸脱氢酶)导致进食新鲜蚕豆后可发生急性溶血。患者常表现为进食蚕豆后发生溶血性贫血,但并非所有的G6PD缺乏者吃蚕豆后都发生溶血,而且成年人的发病率显著低于儿童。请回答下列问题:
(1)根据上述材料可以推测蚕豆病的发生与哪些因素有关?___________(至少答出2点)。
(2)某机构对6954名婚检者进行蚕豆病筛查,共发现193例患者,其中男性158例,女性35例,初步推测蚕豆病是由X染色体上的__________(填“显性”或“隐性”)基因决定的。
(3)研究表明,GA、GB、g互为等位基因,且位于X染色体上,GA、GB控制合成G6PD,而g不能控制合成G6PD。图1所示为某家族蚕豆病遗传系谱图,图2所示为该家族部分成员相关基因的电泳图谱。
图1中Ⅱ-10个体的基因型是__________。图1中Ⅱ-7为患者,推测可能是基因突变的结果,也可能是表观遗传。为探究Ⅱ-7患病原因,现对Ⅱ-7的GA、GB、g进行基因检测,观察电泳图谱,若___________,则为基因突变的结果;若__________,则为表观遗传。
【答案】(10分,每空2分)(1)基因、环境因素、年龄(2)隐性(3) XGAY 只存在g一条电泳条带 存在GB和g(GA和GB)两条电泳条带
【分析】1、基因与基因、基因与基因产物、基因与环境之间存在着复杂的相互作用,这种相互作用形成了一个错综复杂的网络,精细地调控着生物体的性状。
2、DNA分子中发生碱基对的替换、增添和缺失,而引起的基因结构的改变,叫做基因突变。
3、基因对性状的控制有两种途径,一是基因通过控制酶的台成来控制代谢过程,进而控制生物体的性状,二是基因通过控制蛋白质的结构直接控制生物体的性状。
【详解】(1)G6PD缺乏者平时不患病,但食用蚕豆后有可能发生溶血,说明引起蚕豆病的因素包括基因和环境共同影响。成年人的发病率显著低于小儿说明该病还与年龄因素有关。
(2)193例患者,其中男性158例,女性35例,患病有男有女,且男女比例不等,则初步推测该遗传病的致病基因位于X染色体上,为伴X染色体隐性遗传病。
(3)由题图1和图2分析可知:Ⅰ-1个体基因型为XᴳᴮY,I-2个体基因型为XᴳᴬXᵍ,I-3个体的基因型为XᴳᴬXᵍ,I-4个体的基因型为XᴳᴬXᴳᴬ,Ⅱ-10个体为正常男性,其Y染色体来自I-4个体,X染色体来自I-3个体,故其基因型为XᴳᴬY;Ⅱ-7为患者,如果病因是基因突变,其基因型为XᵍXᵍ,是纯合子,电泳图只存在g一条电泳条带;如果病因是表观遗传,其基因型为XᴳᴮXᴳᴬ或XGBXg,是杂合子,电泳图存在两条(GB和g)或(GA和GB)电泳条带。
19.(12分,每空2分)睡眠是一种在哺乳动物、鸟类等生物中普遍存在的自然休息状态。研究发现,腺苷是一种重要的促眠物质。请回答下列问题:
(1)腺苷是一种遍布人体细胞的内源性核苷,可直接进入心肌经磷酸化生成腺苷酸,参与心肌能量代谢,下图为腺苷合成及转运示意图。腺苷由____________结合而成。曲图可知,储存在囊泡中的ATP转运至胞外后,囊泡中的ATP通过____________出来被利用,转化为腺苷,而腺苷又通过____________进入囊泡转化为ATP。
(2)研究发现,腺苷与觉醒神经元细胞膜上的A1受体结合,可促进____________(填“K+”或“Na+”)通道开放而抑制觉醒神经元的兴奋;腺苷还可以通过A2受体激活睡眠相关神经元来促进睡眠。
(3)咖啡、茶等饮料中均含有咖啡因,有些人喜欢用这些饮料来“提神”以缓解睡意。咖啡因“提神”的机理是:____________,睡眠受到抑制;咖啡因虽可“提神”,但不能过度饮用,这是由于咖啡因需要一定时间才能完成降解,过度摄入咖啡因会引起____________。
【答案】(12分,每空2分)(1)腺嘌呤和核糖 胞吐 核苷转运体(2)K+(3) 咖啡因与相应受体结合,使腺苷与受体的结合减少 神经系统长时间处于觉醒状态而超负荷工作
【分析】分析题图:题图表示腺苷合成及转运示意图,囊泡中的ATP通过胞吐出来被利用,转化为腺苷,而腺苷又通过核苷转运体进入囊泡转化为ATP。
【详解】(1)腺苷由腺嘌呤和核糖结合而成;分析图可知,囊泡中的ATP通过胞吐出来被利用,转化为腺苷,而腺苷又通过核苷转运体进入囊泡转化为ATP。
(2)腺苷与觉醒神经元细胞膜上的A1受体结合,由于腺苷是一种重要的促眠物质,因此可促进K+通道开放而抑制觉醒神经元的兴奋;腺苷还可以通过A2受体激活睡眠相关神经元来促进睡眠。
(3)咖啡因是腺苷类似物,咖啡因与相应受体结合,但不引起相应睡眠效应,同时减少了腺苷与受体结合产生的睡眠效应,以缓解睡意。由于咖啡因需要一定时间才能完成降解﹐过多摄入咖啡因就会引起神经系统长时间处于觉醒状态而超负荷工作,对身体健康不利。
20.(14分,每空2分)蓝细菌暴发引起的水华又称藻华,是全球性的水环境健康问题,对藻华暴发过程信息的快速准确获取是制定有效防治措施的关键。蓝细菌能通过改变自身浮力来调整其水深分布,现场船舶调查通常难以全面捕获水华影响范围等关键信息。卫星遥感具有大范围周期性观测等特点,正好能弥补常规手段的不足,因此被广泛地用于湖泊藻华的时空动态监测。回答下列问题:
(1)卫星遥感监测的原理是不同水体对光的反射率不同。藻华发生时,水体在可见光区有明显的反射光谱,如图中的P峰,该峰光的颜色为___。
(2)假设某湖泊某种蓝细菌的环境容纳量为K,藻华防治早期,当其种群数量达到___时,种群增长速率最快。主要防治策略是严防该种蓝细菌的种群数量达到该值。在实际监测过程中,发现湖泊局部蓝细菌种群数量极少时,仍在短时间内爆发了藻华。气象观测表明,这种“非正常”的爆发前,往往有大风天气。试解释大风天气引起局部“非正常”藻华的原因___。除了风,影响蓝细菌种群数量变化的非密度制约因素还有___(至少写出1种)。
(3)沉水植被面积是反映湖泊生态系统健康的重要指标,一般沉水植被面积越大,湖泊生态系统越健康。某湖泊为防治藻华,在2018年集中拆除了养殖围网,通过卫星遥感监测了围网拆除前后沉水植被的分布面积,如下图所示。
①围网拆除后,该湖泊的群落发生的演替类型为___演替。
②单从沉水植被面积这项指标来看,拆除围网后___(填“有利于”或”不利于”)该湖泊生态系统的健康发展。其原因是:拆除围网后,分布在不同区域的沉水植物汇合,这些沉水植物的___(填种间关系)发生改变。
【答案】(14分,每空2分)(1)绿色(2) K/2 大风将不同区域的蓝细菌集中到某一区域,达到某一特定区域的K/2,种群增长速率大 光照强度、温度、水体的pH(合理即可)(3) 次生 不利于 种间竞争
【分析】蓝细菌体内含有藻蓝素与叶绿素,能进行光合作用,蓝细菌体内的叶绿素主要吸收可见光中的红光和蓝紫光,几乎不吸收绿光。
种群数量呈“S”形增长曲线有K值,且在K/2对应的时期种群增长速率最快。
次生演替是指在原有植被虽已被虽已不存在,但原有土壤条件基本保留甚至还保留了植物的种子或其他繁殖体,如能发芽的地下茎,在这样的地方发生的演替,如,火灾过后的草原,过量砍伐的森林,弃耕的农田上进行的演替。
【详解】(1)蓝细菌体内含有藻蓝素与叶绿素,能进行光合作用,蓝细菌体内的叶绿素主要吸收可见光中的红光和蓝紫光,几乎不吸收绿光,故绿光反射的最多,即藻华发生时,水体在可见光区有明显的反射光谱图中的P峰对应的光的颜色为绿色。
(2)根据题干“假设某湖泊某种蓝细菌的环境容纳量为K”可知蓝细菌的种群数量呈“S”形增长,“S”形增长曲线中K/2对应的时期种群增长速率最快;
大风将数量稀少的蓝藻汇聚在了某一个小范围内,导致种群密度达到了K/2,从而快速增长,形成藻华。
有些因素对种群数量起限制作用,但是作用的强度与种群密度无关,这样的影响种群数量变化的因素,叫做非密度制约因素,对蓝细菌自养型生物而言,光照强度、温度会影响其种群密度,温度通过影响酶活性控制光合作用和呼吸作用强度,直接影响藻类的繁殖;水体的pH也会通过影响酶活性控制光合作用和呼吸作用强度,从而影响藻类的繁殖。
(3)次生演替是指在原有植被虽已被虽已不存在,但原有土壤条件基本保留甚至还保留了植物的种子或其他繁殖体,如能发芽的地下茎,在这样的地方发生的演替,如,火灾过后的草原,过量砍伐的森林,弃耕的农田上进行的演替;而根据题干可知该群落在围网拆除前仍有生物的存在以及正常的水体环境,故围网拆除后,该湖泊的群落发生的演替类型为次生演替;
分析曲线趋势:2017年的沉水植被面积均大于2019年的沉水植被面积面积,2017年和2019年的差别在于:在2018年集中拆除了养殖围网,即单从沉水植被面积这项指标来看,拆除围网后不利于该湖泊生态系统的健康发展;其原因是:拆除围网后,分布在不同区域的沉水植物汇合,这些沉水植物的在空间、无机物、光照等资源方面存在竞争,导致种间竞争加剧,影响整体沉水植物面积。
21.(14分,每空2分)猪感染PCV2(猪圆环病毒2型)后会引起呼吸道疾病综合征。Cap是PCV2引发机体免疫反应的蛋白质。下图为基因工程生产Cap的过程及其应用的流程图(图中不同限制酶切割产生的末端各不相同)。
回答下列问题。
(1)获取Cap基因的常用方法有_____(答出1点即可)。
(2)图中过程①选择限制酶的方案有_____种,为防止限制酶切割后的Cap基因或者质粒的自身连接,一般不单独使用_____进行切割。在构建重组质粒时使用HindⅢ和BamHⅠ切割,则成功导入Cap基因的大肠杆菌可在含_____(填“四环素”“氨苄青霉素”或“四环素和氨苄青霉素”)的培养基上生长。
(3)注射Cap制成的疫苗后,感染PCV2可引发机体内相应的记忆细胞立即分化为_____细胞和_____细胞,迅速高效地产生免疫反应,从而对该疾病具有抵抗力。
(4)抗Cap的单克隆抗体可治疗PCV2感染引起的疾病。制备单克隆抗体的过程中,用96孔板培养和筛选杂交瘤细胞的目的是_____。
【答案】(14分,每空2分)(1)限制性内切酶酶切产生目的基因的 DNA 片段(2) 3 一种限制酶(EcoRI ) 四环素(3)记忆 B 细胞 浆细胞(4)为了获得能产生所需 Cap 蛋白的杂交瘤细胞
【分析】基因工程的基本操作步骤主要包括四步:①目的基因的获取;②基因表达载体的构建;③将目的基因导入受体细胞;④目的基因的检测与表达。
基因工程至少需要三种工具:限制性核酸内切酶(限制酶)、 DNA 连接酶、运载体。
基因表达载体的组成包括目的基因、启动子、终止子和标记基因等。
【详解】(1)获得 Cap 基因(即目的基因)常用的方法有①限制性内切酶酶切产生目的基因的 DNA 片段;②人工合成 DNA;③反转录法,即把含有目的基因的 mRNA 的多聚核糖体提取出来,分离出 mRNA ,然后以 mRNA 为模板,用反转录酶合成一个互补的 DNA ,即 cDNA 单链,再以此单链为模板合成出互补链,就成为双链 DNA 分子。(任意一种即可)
(2)过程①为目的基因与质粒的重组,那么在选择限制酶时方案有3种,即 EcoR I 和 BamH I ,或 EcoR I 和 Hind Ⅲ或 BamH I 和 Hind Ⅲ;为防止限制酶切割后的 Cap 基因或者质粒的自身连接一般不单独使用一种限制酶即EcoR I (目的基因两端都存在该酶的切点)进行切割,在构建重组质粒时使用 BamH I 和 Hind Ⅲ切割,则成功导入 Cap 基因即目的基因的大肠杆菌可在含四环素的培养基上培生长,但不能在含氨节青霉素的培养基上生长,因为使用 BamH I 和 Hind Ⅲ切割质粒时氨苄青霉素基因已被破坏。
(3)注射 Cap 制成的疫苗(相当于抗原)后,感染PCV2后,可快速引发二次免疫,机体相应的记忆细胞立即分化为记忆 B 细胞和浆细胞,浆细胞迅速产生大量抗体,迅速高效地产生免疫反应。
(4)96孔板培养的目的是为了使不同的细胞彼此分离,然后挑选出符合要求的细胞,故用96孔板培养和筛选杂交瘤细胞的目的是为了获得能产生所需 Cap 蛋白的杂交瘤细胞。
政治(福建A卷)-学易金卷:2023年高考第二次模拟考试卷(全解全析): 这是一份政治(福建A卷)-学易金卷:2023年高考第二次模拟考试卷(全解全析),共20页。试卷主要包含了“以史为鉴,可以知兴替等内容,欢迎下载使用。
2023年高考政治第二次模拟考试卷—生物(浙江A卷)(全解全析): 这是一份2023年高考政治第二次模拟考试卷—生物(浙江A卷)(全解全析),共17页。
2023年高考政治第二次模拟考试卷—生物(江苏A卷)(全解全析): 这是一份2023年高考政治第二次模拟考试卷—生物(江苏A卷)(全解全析),共22页。试卷主要包含了研究表明,口服尿苷和热量限制,爱德华等内容,欢迎下载使用。