2022年7月广东省普通高中学业水平考试生物仿真模拟试卷03(无答案)
展开
这是一份2022年7月广东省普通高中学业水平考试生物仿真模拟试卷03(无答案),共9页。试卷主要包含了选择题,非选择题等内容,欢迎下载使用。
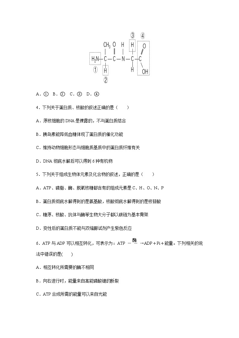
2022年7月广东省普通高中学业水平合格性考试生物仿真模拟试卷03本试卷共6页,23小题,满分100分,考试用时60分钟一、选择题:本大题共20小题,每小题3分,共60分,在每小题列出的四个选项中,只有一项最符合题目要求。1.下列关于人体脂质的叙述,正确的是( )A.组成脂肪与糖原的元素种类不同 B.磷脂水解的终产物为甘油和脂肪酸 C.性激素属于固醇类物质,能维持人体第二性征 D.维生素D是构成骨骼的主要成分,缺乏维生素D会影响骨骼发育2.由n个氨基酸组成的某蛋白质分子含有3条肽链,下列有关该蛋白质分子的叙述,正确的是( )A.共含有n个肽键 B.至少含有3个游离的氨基 C.共含有20种氨基酸 D.水解时需要n+3个水分子3.如图所示化合物的虚框①~④中,属于某一氨基酸R基的是( )A.① B.② C.③ D.④4.下列关于蛋白质、核酸的叙述正确的是( )A.原核细胞的DNA是裸露的,不与蛋白质结合 B.胰岛素能降低血糖体现了蛋白质的催化功能 C.维持动物细胞形态与细胞质基质中的蛋白质纤维有关 D.DNA彻底水解后可以得到6种有机物5.下列关于组成生物体元素及化合物的叙述,正确的是( )A.ATP、磷脂、酶、脱氧核糖都含有的组成元素是C、H、O、N、P B.蛋白质彻底水解得到的是氨基酸,核酸彻底水解得到的是核苷酸 C.糖原、核酸、抗体与酶等生物大分子都以碳链为基本骨架 D.变性后的蛋白质不能与双缩脲试剂产生紫色反应6.ATP与ADP可以相互转化,可表示为:ATPADP+Pi+能量。下列相关的说法中错误的是( )A.相互转化所需要的酶不相同B.向右进行时,能量来自高能磷酸键的断裂C.ATP合成所需的能量可以来自光能D.由反应式可知ATP与ADP的相互转化为可逆反应7.下列关于生物体内ATP的描述,错误的是( )①ATP是生物体生命活动的唯一能源物质②ATP可在线粒体、叶绿体中形成③ATP在细胞质基质中也能形成④ATP只能在线粒体中形成⑤ATP中A代表腺苷也就是腺嘌呤⑥高等植物体内产生ATP的生理过程有光合作用、细胞呼吸A.①④⑤ B.②③⑥C.④⑤⑥ D.①②③8.有氧呼吸、无氧呼吸和光合作用都有的现象是( )A.最终合成有机物B.最终分解有机物C.气体交换D.能量转换 9.细胞与外界进行物质交换的效率主要取决于( )A.细胞的体积B.细胞的表面积C.细胞的表面积与体积之比D.细胞分裂的快慢10.细胞有丝分裂的过程一般描述为分裂间期—分裂前期—分裂中期—分裂后期—分裂末期,按此描述的分裂过程排列①~⑤显微照片,顺序是( )A.①→②→③→④→⑤B.①→④→⑤→②→③C.③→⑤→④→②→①D.④→⑤→③→①→②11.下列细胞中,没有同源染色体的是( )A.口腔上皮细胞 B.受精卵C.肝细胞 D.卵细胞12.与有丝分裂相比,减数分裂最显著的特征是( )A.染色体的复制B.纺锤体的形成C.同源染色体联会和分离D.着丝点分裂13.赫尔希和蔡斯的噬菌体侵染大肠杆菌实验,证明了( )A.蛋白质是遗传物质B.DNA是遗传物质C.糖类是遗传物质D.RNA是遗传物质14.肺炎双球菌的转化实验中,发生转化的细菌和含转化因子的细菌分别是( )A.R型细菌和S型细菌B.R型细菌和R型细菌C.S型细菌和S型细菌D.S型细菌和R型细菌15.用纯种的高茎豌豆与矮茎豌豆做杂交实验时,要( )A.以高茎作母本,矮茎作父本B.以矮茎作母本,高茎作父本C.对母本去雄,授以父本的花粉D.对父本去雄,授以母本的花粉16.用豌豆进行遗传实验时,下列操作错误的是( )A.杂交时,须在开花前除去母本的雄蕊B.自交时,雌蕊和雄蕊都无须除去C.杂交时,须在开花前除去母本的雌蕊D.人工授粉后,应套袋17.基因突变有可能导致生物遗传特征发生变化,基因突变若发生在以下细胞中,最容易传递给子代的是( ) A.神经细胞 B.心肌细胞C.精原细胞 D.口腔上皮细胞18.一种植物在正常情况下只开红花,但偶尔也会出现一朵白花,如果将白花种子种下去,它的后代全部开白花,出现这种现象是因为( )A.基因突变 B.自然选择C.自然杂交 D.基因重组19.下列属于遗传病的是( )A.孕妇缺碘,导致出生的婴儿得呆小症B.由于缺少维生素A,父亲和儿子均得了夜盲症C.一男子40岁发现自己开始秃发,据了解他的父亲在40岁左右也开始秃发D.一家三口,由于未注意卫生,在同一时间内均患有甲型肝炎病20.达尔文的自然选择学说的主要观点是( )A.物竞天择,适者生存 B.物种是不变的C.用进废退和获得性遗传 D.物种是神创造的 二、非选择题:本大题包括3个小题,共40分。21.(14分)下图表示洋葱根尖分生组织细胞有丝分裂装片的制作与观察,据图回答下列问题:(1)A过程叫________,作用是_____________________________________________。(2)C过程叫________,主要目的是______________________________________。(3)D过程中需要对载玻片上的根尖进行按压,以促使细胞__________________________________。(4)E过程中需要先在低倍镜下找到根尖的__________区,才能进行下一步的观察。(5)观察时,在一个视野里往往找不全有丝分裂过程中各个时期的细胞,此时可以慢慢地移动____________,从邻近的______________区细胞中寻找。该区细胞的特点是________________________。 22.(12分)科学家发现由于某些酶的先天性缺乏,人休会出现氨基酸代谢障碍相关疾病。图6示人体内苯丙氨酸的代谢途径。(1)酶①~⑥的化学本质是________,由基因转录和________而成。(2)酶⑤的缺乏会导致人患________病; 已知某表现型正常的女性有一患该病的妹妹,但其父母表现型正常,则该病属于常染色体________ (填 “显性”或“隐性")遗传病,该女性携带致病基因的概率为________(3)由图可知,缺乏酶________(填酶的序号)会导致人患尿黑酸症;欲探究尿黑酸症的遗传方式,建议选择在________ (填“患者家系中”或“人群中随机”)进行调查。23.(14分)已知鱼鳞病是受一对等位基因控制的遗传病,但是不知道该病的遗传方式,所以动员全体学生参与该遗传病的调查。为了调查的科学准确,请你完善该校学生的调查步骤,并分析该遗传病的遗传方式。调查步骤:①确定要调查的遗传病,掌握其症状及表现型;②设计记录表格及调查要点如下: 双亲性状调查的家庭个数子女总数子女患病人数母正常×父正常 a.____________ 母患病×父正常 母患病×父患病 总计 ③分多个小组调查,获得足够大的群体调查数据;④数据汇总,统计分析结果。请回答下列相关问题:(1)表格中的相应位置可能的双亲性状为:a.________________。(2)若要获取鱼鳞病的发病率需在________中展开调查,若要确定其遗传方式需在________进行调查。表格中还需补充调查________________,才能确定该遗传病的遗传方式。(3)调查发现该病在人群中男性发病率大于女性,女性患者的父亲和儿子均患病,据此可推断鱼鳞病的遗传方式是________________。(4)现有一具有鱼鳞病病史的家庭,一对夫妇及其两个女儿均表现正常。大女儿与一正常男子结婚并生出一个患鱼鳞病的男孩。小女儿与一正常男子结婚,并已怀孕。据此推断,这对夫妇的基因型为________________(基因用B、b表示),小女儿生出患鱼鳞病男孩的概率为________________。
相关试卷
这是一份2022年7月广东省普通高中学业水平考试生物仿真模拟试卷05(无答案),共8页。试卷主要包含了选择题,非选择题等内容,欢迎下载使用。
这是一份2022年7月广东省普通高中学业水平考试生物仿真模拟试卷03(含答案),共12页。试卷主要包含了选择题,非选择题等内容,欢迎下载使用。
这是一份2022年6月福建省普通高中学业水平考试生物仿真模拟试卷03(无答案),共8页。试卷主要包含了单项选择题,非选择题等内容,欢迎下载使用。

