



2023成都外国语学校高二下学期3月月考试题历史含答案
展开成都外国语学校高二3月月考历史试题参考答案
一、选择题:48分。
1 | 2 | 3 | 4 | 5 | 6 | 7 | 8 | 9 | 10 | 11 | 12 | 13 | 14 | 15 | 16 | 17 | 18 | 19 | 20 |
D | C | A | B | D | C | B | D | C | D | B | D | C | B | A | C | B | D | B | C |
21 | 22 | 23 | 24 | 25 | 26 | 27 | 28 | 29 | 30 | 31 | 32 |
|
|
|
|
|
|
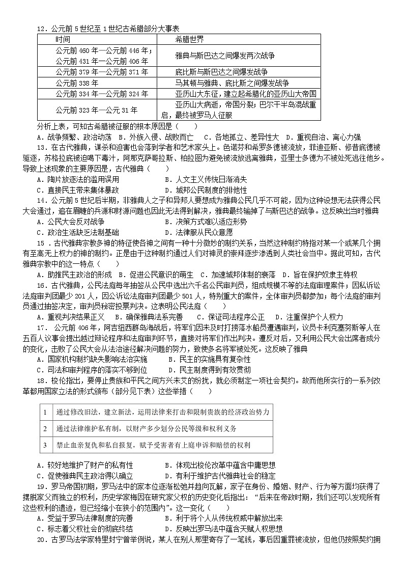
|
|
A | B | A | C | A | D | A | B | A | D | D | A |
|
|
|
|
|
|
|
|
二、非选择题:
33.【答案】(25分)
(1)文化内涵:以维护公共利益为目的;公民参与公共事务既是美德,也是义务;认同城邦共同体;城邦利益至上,个人服从城邦。(6分,答出三点即可)
评价:保障了公民的政治权利,激发了公民的创造性;推动了城邦经济、文化的繁荣;强烈的城邦认同意识和集体观念有利于增强城邦的凝聚力,保障城邦的安全和独立;开西方民主政治之先河,其主权在民等原则对近现代民主政治影响深远;(4分,答出两点即可)民主的范围局限于占人口少数的公民;原始的直接民主,不具有普适性;城邦凌驾于公民个人之上,限制了个人的权利和自由。(2分,答出一点即可)
(2)同:都体现了舆论自由、权力的监督与制衡原则。(2分)
异:中国民主思想的未能上升到人民主权、人民参政的高度,雅典民主思想则强调人民主权、公民普遍参政议政;中国古代民主思想没有形成国家制度的民主,雅典民主思想形成了民主政治制度;中国民主思想的影响有限,雅典民主思想为近现代民主政治提供了思想源泉。(6分,其他答案言之有理亦可)
原因:高度集权的皇权专制限制了思想和言论的自由;小农经济长期占主导地位;受思想家个人阶级立场和时代的制约。(5分,答出两点给4分,答出三点给5分)
34.【答案】
评分标准:拟定论题(2分):考生能依据材料描述历史现象,拟定一个合适的论题得2分。若论题合适且包含明确观点可将观点分合并相加。(示例:欧洲人的两次东方之行(2分);新航路开辟改变了东西交通方式(4分)。若考生仅根据其中一则材料提出论题,论题恰当得1分。)
提出观点(2分):综合两则材料提出观点,且观点明确,符合史实得2分。若考生仅根据其中一则材料提出观点,观点明确,符合史实得1分。
结合材料(2分):考生能结合材料的历史信息进行分析得2分。
结合史实(2分):考生引用史实准确,选取运用恰当。(2分)
论证逻辑(4分):综合判断,考生对材料分析准确,引用史实有证据力,能紧扣观点展开论述。(4分)
示例一:论题:欧洲经济中心发生转移(4分)
13世纪东西方交往只能通过海上丝绸之路或路上丝绸之路,地中海地区是必经之地,地中海是当时欧洲经济中心(结合材料2分)。随着新航路开辟,地中海不再是必经之地,欧洲经济中心转移到大西洋沿岸,英国逐步成为海上霸主(史实2分)。马可波罗从威尼斯出发,马戛尔尼从英国出发沿着新航线来到中国反映了欧洲经济中心发生了巨大变化(观点)。(综合判断论证逻辑4分)
示例二:论题:新航路开辟改变了东西交通方式(4分)
15世纪以前,东西方交通主要通过路上丝绸之路和海上丝绸之路,陆路交通和航海相结合,从马可波罗的行程路线和耗时可以反映出需要多次中转,非常不便(结合材料2分)。新航路开辟后,欧洲可以绕过好望角直接航行至中国(结合史实2分)。马戛尔尼的行程路线和耗时可以反映出东西方交通方式越来越便利,航海交通逐步取代陆路交通成为中西交通的主流(观点)。 (综合判断论证逻辑4分)
示例三:论题:从民间交往到官方交往(4分)
汉代以来,丝绸之路多以民间商贸、文化、宗教、艺术交流为主,官方交往很少(史实),马可波罗来华属于个人行为(结合材料)。地理大发现后,世界市场开始形成,特别是英国工业革命后,急需扩大市场,进而推动英国向世界各地扩张商品市场(史实2分)。英国派出马戛尔尼使团来到中国企图打开市场(结合材料2)。这反映出中西交往逐步由民间交往发展到官方交往(观点)。(综合判断论证逻辑4分)
示例四(仅依据一则材料,最高可得10分):马戛尔尼访华(1分)
18世纪的清王朝,经济繁荣,实行闭关锁国政策,对外贸易处于优势地位。18世纪中后期,英国率先开始工业革命,资本主义迅速发展。(史实2分)为打开中国市场,英国政府遣马噶尔尼为使,意图与中国进行贸易往来(结合材料2分)。马戛尔尼访华事件是工业革命发展的产物(观点1分)。(综合判断论证逻辑4分)(可供选择的角度:欧洲人世界观、地理认知的变化;从马可波罗来华与马戛尔尼来华建立因果关系;对马可波罗来华事件提出质疑;从欧洲人的两次来华路线进行比较;元、清两代都城的角度;元、清两朝的国际地位;从西学东渐与东学西渐的角度;两次来华的航海知识技术比较的角度;从泉州、澳门、舟山等地切入论证中国东南沿海的经济状况等均可)
35.【答案】
(1)原因:雅典所面临的外部军事威胁的加剧;拓展海外贸易的需要;雅典内部政治危机的加剧;雅典民主政治达到顶峰。(6分)
(2)积极影响:稳定了社会秩序,提高了第四等级的政治地位;保障了雅典海外利益,促进了海外贸易的发展;扩大了公民群体,推动了民主政治的进步;增强了公民集体荣誉感,培养了公民的爱国情怀。(9分)
2024成都外国语学校高一上学期12月月考试题历史含答案: 这是一份2024成都外国语学校高一上学期12月月考试题历史含答案,文件包含四川省成都外国语学校2023-2024学年高一上学期12月月考历史试题docx、四川省成都外国语学校2023-2024学年高一上学期12月月考历史答案docx、四川省成都外国语学校2023-2024学年高一上学期12月月考历史答题卡pdf等3份试卷配套教学资源,其中试卷共10页, 欢迎下载使用。
2022-2023学年四川省成都外国语学校高二下学期3月月考历史试题含答案: 这是一份2022-2023学年四川省成都外国语学校高二下学期3月月考历史试题含答案,共9页。试卷主要包含了选择题,非选择题等内容,欢迎下载使用。
攀枝花市成都外国语学校2022-2023学年高二下学期3月月考历史试卷(含答案): 这是一份攀枝花市成都外国语学校2022-2023学年高二下学期3月月考历史试卷(含答案),共19页。试卷主要包含了单选题,材料题,论述题等内容,欢迎下载使用。