还剩2页未读,
继续阅读
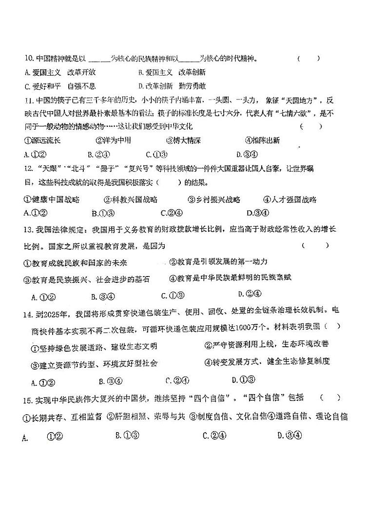
吉林省长春市德惠市第二十九中学2022-2023学年九年级下学期道德与法治第一次月考试卷(图片版,无答案)
展开
这是一份吉林省长春市德惠市第二十九中学2022-2023学年九年级下学期道德与法治第一次月考试卷(图片版,无答案),共4页。
相关试卷
2022-2023学年吉林省长春市德惠市九年级(上)期末道德与法治试卷(含详细答案解析):
这是一份2022-2023学年吉林省长春市德惠市九年级(上)期末道德与法治试卷(含详细答案解析),共12页。试卷主要包含了单项选择题,分析说明题等内容,欢迎下载使用。
吉林省长春市德惠市第二十九中学2023-2024学年上学期七年级道德与法治第二次月考试题(图片版,无答案):
这是一份吉林省长春市德惠市第二十九中学2023-2024学年上学期七年级道德与法治第二次月考试题(图片版,无答案),共4页。
吉林省长春市德惠市第二十九中学2023-2024学年上学期八年级道德与法治第二次月考试题(图片版,无答案):
这是一份吉林省长春市德惠市第二十九中学2023-2024学年上学期八年级道德与法治第二次月考试题(图片版,无答案),共4页。

