


2023年英语中考现在完成时精讲+专练(附答案)
展开
这是一份2023年英语中考现在完成时精讲+专练(附答案),共13页。试卷主要包含了现在完成时的定义,现在完成时的构成,现在完成时的用法,现在完成时常用的时间状语,现在完成时与一般过去时的比较,非延续性动词和延续性动词的转换等内容,欢迎下载使用。
一现在完成时精讲
1
概念引入
如何学习时态?对中学生来说,最好还是从各个时态的基本概念、基本形式和基本用法学起。在过了这一阶段之后,再放开步伐,通过大量的听、读和笔头实践,获得感性的知识。现在,我们就从最基本的概念、形式和用法等方面来总结一种新的时态——现在完成时。
2
用法讲解
一、现在完成时的定义
现在完成时表示过去发生或已经完成的某一动作对现在造成的影响或结果。
二、现在完成时的构成
1. 肯定句
现在完成时的肯定句式是“have(has)+过去分词”。
注意:该句式中的have或has是助动词,has用于第三人称单数,其它人称一律用have。
2. 否定句:
现在完成时的否定句式是“haven’t(hasn’t)+过去分词”。
3. 疑问句:
现在完成时的一般疑问句式是把助动词have或has提到主语之前。回答用Yes, …have(has)./ N, …haven’t(hasn’t).
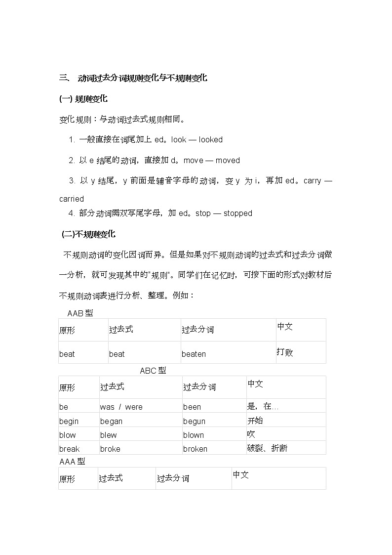
三、 动词过去分词规则变化与不规则变化
(一) 规则变化
变化规则:与动词过去式规则相同。
1. 一般直接在词尾加上ed。lk — lked
2. 以e结尾的动词,直接加d。mve — mved
3. 以y结尾,y前面是辅音字母的动词,变y 为i,再加ed。carry — carried
4. 部分动词需双写尾字母,加ed。stp — stpped
(二)不规则变化
不规则动词的变化因词而异。但是如果对不规则动词的过去式和过去分词做一分析,就可发现其中的“规则”。同学们在记忆时,可按下面的形式对教材后不规则动词表进行分析、整理。例如:
AAB型
ABC 型
AAA型
ABA型
ABB型
四、现在完成时的用法
现在完成时表示过去某时发生的行为对主语目前产生的影响。即用过去发生的某个行为来说明现在的某种情况。例如:
We are gd friends. (现在的情况)我们是好朋友。
I knew him in 1997. (过去的动作) 我1997年认识了他。
We have knwn each ther since 1997. 我们自从1997年相互认识。
(现在完成时把过去的动作和现在联系起来并着眼于现在)
(1) 表示动作发生在过去某个不确定的时间,但对现在留下了某种影响和结果。常被just、already、yet 等副词修饰。例如:
— Have yu had lunch yet? 你(已经)吃午饭了吗?
— Yes, I have. I’ve just had it. 是的,吃过了。我刚刚吃过。(现在我不饿了)
(2) 表示从过去某一时刻开始一直持续到现在的动作或状态。这个动作可能刚停止,可能仍然在进行。常带有fr和since等表示一段时间的状语。例如:
He has taught here since 1981. 他自1981年就在这儿教书。(可能还要继续教)
I haven’t seen her fr fur years. 我有四年没见到她了。
(3) 表示说话前发生过一次或多次的动作,现在成为一种经验,一般译为汉语“过”,常带有twice, ever, never, three times等时间状语。例如:
I have been t Beijing twice.我去过北京两次。
五、现在完成时常用的时间状语
befre, by nw (s far), nce, twice…, just, recently, yet(否/疑), already(肯), ever, never, all ne’s life , in /during the past /last 5 years 例如:
We have already finished ur hmewrk. 我们已完成作业了。
They haven’t finished their hmewrk yet. 他们还没有完成作业。
— Have yu ever been t the Great Wall? 你曾经去过长城吗?
— I have never been t the Great Wall.我从未去过长城。
I have seen her befre, but I can nt remember where.
我以前见过她,但记不起在哪里见过。
He has been there three times the last few days.
近几天他去过那里三次了。
六、现在完成时与一般过去时的比较
1) 一般过去时表示过去某时发生的动作或单纯叙述过去的事情,强调动作;现在完成时为过去发生的,强调过去的事情对现在的影响,强调的是影响。
I saw this film yesterday. 我昨天看了这部电影。(强调看的动作发生过了。)
I have seen this film. 我看过这部电影了。(强调对现在的影响,电影的内容已经知道了。)
2) 一般过去时常与具体的表示过去的时间状语连用;现在完成时通常与模糊的时间状语连用,或无时间状语。
一般过去时的时间状语:
yesterday;last week;…ag;in1990;in Octber;just nw …
现在完成时的时间状语:
already;ever; fr;just;never;since;yet;s far;till/until;
up t nw;in the past few years;recently…
3) 现在完成时可表示持续到现在的动作或状态,动词一般是延续性的,如:
live;teach;learn;wrk;study;knw等;
一般过去时常用的非持续性动词有cme, g, leave, start, die, finish, becme等。
She jined the League three years ag.
她三年前入团了。 (加入的动作不是延续的)
She has been in the League fr three years (since three years ag).
她入团三年了。(在团内的状态,可延续)
She has been a League member fr three years (since three years ag).
她入团三年了。(是团员的状态,可持续)
七、非延续性动词和延续性动词的转换
现在完成时可以和带有since或fr等表示一段时间的状语连用,表示动作或状态从某一时刻开始,一直持续到现在。但是,像cme, arrive, buy等终止性动词不能与表示一段时间的状语连用。要用,必须将其改为相应的延续性动词来表述。现归纳总结一下由非延续性动词到延续性动词的转换:
arrive → be here
begin(start) → be n
die →be dead
cme back → be back
leave →be away
fall ill(sick, asleep)→be ill(sick, asleep)
get up→be up
g ut→be ut
finish →be ver
put n→wear 或be n
pen→be pen
jin→be in或 be a member f…
clse→be clsed
g t schl → be a student
brrw→keep
buy→have
catch(a cld)→ have(a cld)
get t knw →knw
begin t study→study
cme t wrk→wrk
例如:
He has been a sldier fr three years. 他参军三年了。
His father has been dead fr tw years. 他父亲去世两年了。
The film has been n fr ten minutes. 电影已开始十分钟了。
We have studied English fr three years. 我们(开始)学英语已三年了。
八、have/has gne t;have/has been t;have/has been in的区别
have/has gne t:已经去了或在途中,还没有返回;
have/has been t:曾经去过某地,现在已经回来了,后面可接表示“次数”的状语;
have/has been in:表示某人“已在某地停留一段时间,现仍在那里”,其后常带表示一段时间的状语。 例如:
— Where is Tm? Tm 在哪儿?
— He has gne t the bkshp t buy sme bks.
他去书店买书了。
I have been in Beijing fr 5 years.
我在北京待了5年了。
Jack has been t Shanghai twice. Jack
去过上海两次了。
二现在完成时经典题目附答案
1.Three years ________ since the pr little girl’s grandma ________.
A.has passed; dead B.have passed; death C.has passed; died D.have passed; died
2.There ________ great changes in my hmetwn in the last ten years.
A.is B.are C.has been D.have been
3.S far, the number f COVD-19 deaths wrldwide ________ 250,000,reaching 250,134.
A.tps B.tpped C.has tpped
4.—Tm, ________ yu ever ________ that new film?
—Yes, I ________ it a week ag.
A.have, seen; saw B.have, seen; seen C.has, seen; saw
5.Many great changes ________ in the last frty years in ur cuntry.
A.changed B.have changed C.will change
6.Chinese scientists ________ tw mnkeys with the same gene already,Zhng Zhng and Hua Hua, using the same technlgy ever t bring us the sheepDlly.
A.prduce B.prduced C.have prduced D.will prduce
7.—Hw abut the third seasn f dcumentary Aerial China?
—Great. I ________ it twice.
A.was watching B.watch C.will watch D.have watched
8.The engineer _______ the cmputer in ur classrm, but I still failt turn it n.
A.fixes B.will fix C.is fixing D.has fixed
9.Kate, dn’t return the bk t Tina, please. I ________ it yet.
A.dn’t read B.haven’t read C.wn’t read
10.Linda came t China in 2011. She ________ here fr ten years.
A.lives B.will live C.was living D.has lived
11.I ________ English since I was fiveyears ld.
A.have learned B.learned C.will learn
12.—Where is David?
—He ________ t England. He ________there a week ag.
A.has been; went B.has gne; g C.has gne; went
13.I am surprised at the new lk f my hmetwn, fr it __________ alt ver the years.
A.changed B.changes C.will change D.has changed
14.My uncle___________ in England since ten years ag.
A.lives B.lived C.will live D.has lived
15.— The bk is ppular. ________ yu ________ it yet?
— Yes, I have.
A.Are; reading B.Were; reading C.Have; read D.Will; read
答案解析
1.C
【详解】
句意:可怜的小女孩的奶奶去世已经三年了。
考查现在完成时。本句是“现在完成时+since+一般过去时”结构,排除AB;“Threeyears”是一个时间整体,助动词用has。故选C。
2.D
【详解】
句意:在过去的十年里,我的家乡发生了巨大的变化。
考查时态辨析。根据“in the last ten years”可知要用现在完成时,其结构为have/has dne,主语“great changes”是复数,助动词用have。故选D。
3.C
【详解】
句意:截至目前,全球新冠肺炎死亡人数已超过25万人,达到250134人。
考查动词时态。根据“s far”可知,句子用现在完成时have/has dne的结构,故选C。
4.A
【详解】
句意:——汤姆,你看过那部新电影吗? ——是的,我一周前看过。
考查现在完成时和一般过去时。由ever可知,上句用现在完成时;由a week ag可知,下句用一般过去时。第一句的主语是yu,助动词用have。故选A。
5.B
【详解】
句意:在过去的四十年里,我国发生了许多巨大的变化。
考查时态。根据“in the last frty years”可知,句子应用现在完成时,结构是“have/has+过去分词”,故选B。
6.C
【详解】
句意:中国科学家已经生产出两只具有相同基因的猴子“中中”和“华华”,使用了同样的技术曾给我们带来了克隆羊“多利”。
考查现在完成时。根据“already”可知,要用现在完成时,结构为:have/has+过去分词。主语为“Chinesescientists”,故要用have。故选C。
7.D
【详解】
句意:——纪录片《航拍中国》第三季怎么样?——太好了。我已经看了两遍了。
考查时态。根据twice可知,这里表达的是“已经看过两遍了”,所以应用现在完成时,故选D。
8.D
【详解】
句意:工程师已经修完我们教室的电脑,但是我仍然打不开。
考查时态。根据“…but I still fail t turn it n.”可推断修电脑的动作发生在过去且已完成,并对现在造成了影响,所以用现在完成时。故选D。
9.B
【详解】
句意:凯特,请别把书还给蒂娜。我还没读呢。
考查时态辨析。根据“Kate, dn’t return the bk t Tina, please.”可知不让还书的原因是自己还没读,过去的事情对现在造成了影响,结合“yet”可知用现在完成时,其结构为have/has dne。故选B。
10.D
【详解】
句意:琳达于2011年来到中国。她在这里已经住了十年了。
考查时态。根据“fr ten years”可知是fr+一段时间,用现在完成时,故选D。
11.A
【详解】
句意:我从五岁起就开始学英语。
考查时态辨析。根据“since I was five years ld”可知用现在完成时,其结构为have/has dne。故选A。
12.C
【详解】
句意:——David在哪里?——他到英国去了。他一周前去了那里。
考查时态辨析。根据“Where is David?”可知是去了英国还未回来,用has gne;再由“aweek ag”可知用一般过去时,谓语用过去式went。故选C。
13.D
【详解】
句意:我对家乡的新面貌感到惊讶,因为这些年来它已经改变了很多。
考查现在完成时态。根据“ver the years”,结合语境,可知动作发生在过去,对现在造成了一定的影响,因此句子时态用现在完成时,其结构为have/has+动词的过去分词,主语是it,助动词用has,change的过去分词是changed;故选D。
14.D
【详解】
句意:自从十年前我的叔叔就住在英国。
考查动词的时态。根据“since ten years ag”可知讲述的是动作过去开始延续到现在的状态,句子是现在完成时,动词用“has lived”。故选D。
15.C
【详解】
句意:——这本书很受欢迎。你读过了吗?——是的,我读过了。
考查现在完成时。根据问句句尾的“yet”及答句“Yes, I have.”可知,问句要用现在完成时,主语是yu,助动词用have,故选C。
原形
过去式
过去分词
中文
beat
beat
beaten
打败
原形
过去式
过去分词
中文
be
was / were
been
是,在…
begin
began
begun
开始
blw
blew
blwn
吹
break
brke
brken
破裂、折断
原形
过去式
过去分词
中文
cst
cst
cst
花费
cut
cut
cut
砍、切、割
hit
hit
hit
打、撞
原形
过去式
过去分词
中文
becme
became
becme
成为
cme
came
cme
来
原形
过去式
过去分词
中文
understand
understd
understd
理解、明白
bring
brught
brught
带来
build
built
built
建造
burn
burned/burnt
burned/burnt
燃烧
相关试卷
这是一份2024年中考英语语法-现在完成时精讲及专项练习,共9页。试卷主要包含了现在完成时的基本结构,现在完成时的用法,过去分词的规则变化等内容,欢迎下载使用。
这是一份2023年英语中考现在完成时精讲+练习(含答案),共13页。试卷主要包含了现在完成时的定义,现在完成时的构成,现在完成时的用法,现在完成时常用的时间状语,现在完成时与一般过去时的比较,非延续性动词和延续性动词的转换等内容,欢迎下载使用。
这是一份2023年初中英语时态精讲及考题专练,共25页。试卷主要包含了一般在进行时, 现在进行时, 现在完成时, 现在完成进行时, 一般过去时, 过去完成时, 过去将来时, 过去进行时等内容,欢迎下载使用。
