





所属成套资源:【高考历史模拟】名校名师仿真模拟联考试题及答案(新课标全国卷)
【高考历史模拟】高考名校仿真模拟联考试题(新课标全国卷)(09)
展开
这是一份【高考历史模拟】高考名校仿真模拟联考试题(新课标全国卷)(09),文件包含高考历史模拟高考名校仿真模拟联考试题新课标全国卷答案09doc、高考历史模拟高考名校仿真模拟联考试题新课标全国卷09doc等2份试卷配套教学资源,其中试卷共12页, 欢迎下载使用。
高考历史复习策略(仅供参考)第一轮复习方式采用读、听、练、评、考五个环节:
第1环节——读:由学生带着问题有针对性和计划性地读书,在此基础之上理清单元与单元之间、课与课之间的逻辑联系,构建相对严谨的教学知识结构,使掌握的知识系统化、条理化、网络化。第2环节——听:在熟知基础知识的基础上,理解基本史实,突出重点、难点,提高历史分析问题和解决问题的能力,以巩固知识并逐步形成历史学科思维能力。
第3环节——练:在课时复习结束后,要选取典型试题及时进行测试、反馈,可采取一课一小练(当堂训练)的形式,以便及时巩固落实,练习后,必须核对答案,分析总结。
第4环节——评:包括教师的讲评与学生的自评。每一单元测试及模块测试后教师要重点讲评,在讲评练习和试卷过程中,要特别留心解题方法的讲评,从而减少解题错误,提高应试能力。
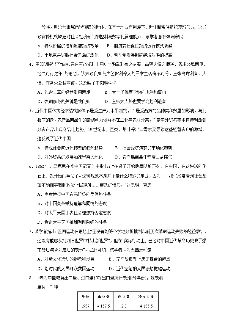
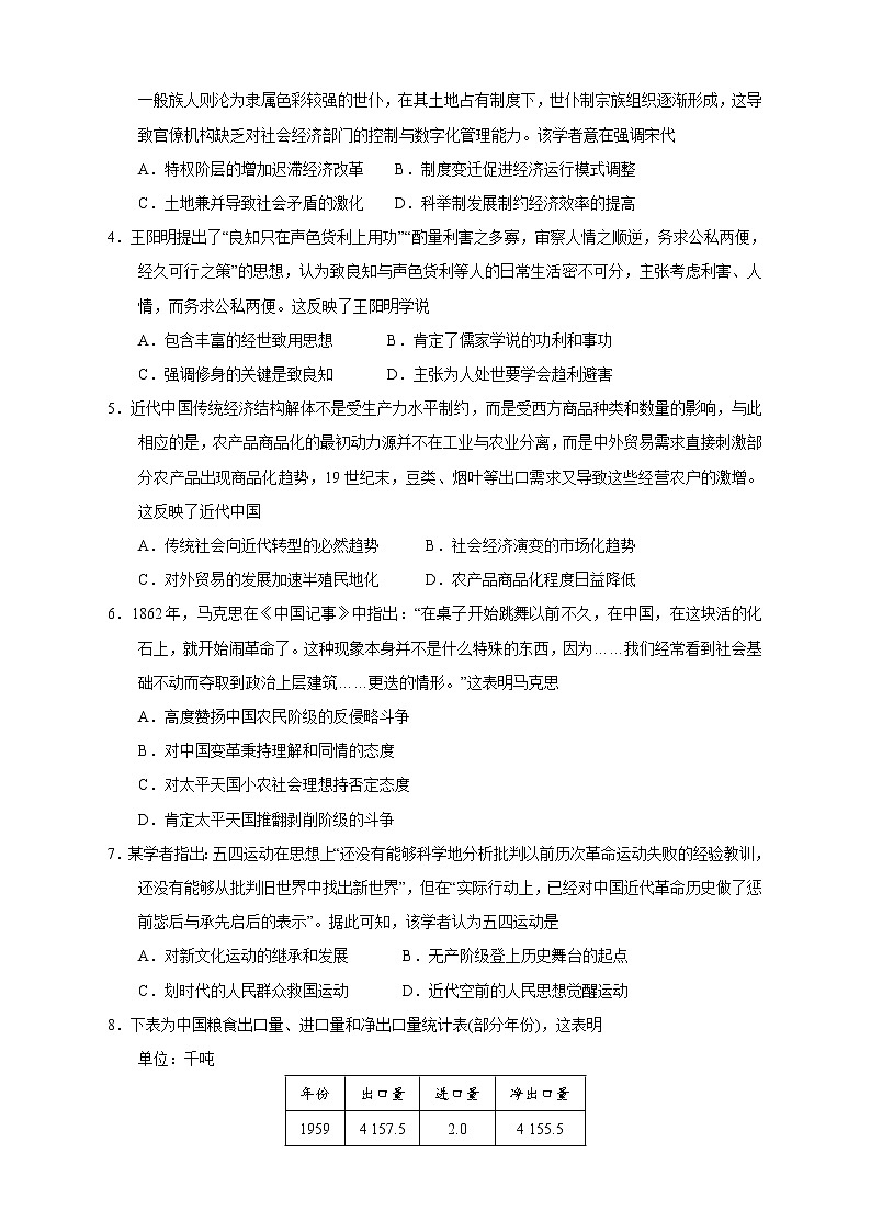
第5环节——考:结合学校周考练安排,特别训练学生做选择题的能力,如最佳选择题是单项选择题中的基本题型,旨在考查对历史知识理解掌握的准确性,考查辩证思维能力。 高考名师仿真模拟联考试题(新课标全国卷)历史(九)答案1.B【解析】高考要求考生理解和掌握西周时期的政治制度的基本特点。本题要求考生在特定的历史材料情境下分析西周统治者对敬德保民的认识,考查考生阅读材料和分析材料的能力。根据材料信息可知“天命”转移与否在于“人事”的兴废,在于“有德与无德”,由此来看,国家兴盛的关键是“人事”兴和“德政”,结合所学知识可以看出西周统治者已经意识到国家兴盛的关键是敬德保民,故选B项。结合材料信息“天命靡常”“天不可信”可知,A项不符合材料信息,故排除;构建尊卑等级秩序的重要性与材料主旨不符,故排除C项;材料不能反映西周统治者认识到要利用亲族血缘加强政治统治,故排除D项。2.C【解析】从材料信息来看,“主事”主要是指宰相专注于事务性的问题,而“主臣”主要是指健全官僚团队,亲附百姓,也就是关注民生,从而日渐疏离秦政精神,故选C项;A项与材料信息关系不大,故排除;提高官僚队伍的文化水平与材料主旨不符,故排除B项;无为而治的治国理念是汉初的治国思想,与材料信息不符,故排除D项。【备注】2019年政府工作报告涉及了城镇就业率、高标准农田增长量、农村供水保障、医疗保险等问题,体现了党和国家对民生问题的关注,本题涉及的民生问题属于历史学科长效热点3.D【解析】近几年高考侧重对知识的融合考查,考查考生对政治、经济、文化之间的相互关系的认识。本题在特定学者观点的基础之上,要求考生分析宋代社会经济和政治变迁的结果,考查考生准确获取材料有效信息并调用所学知识的能力。根据材料可知,宋代社会经济和政治的变迁,形成了经济和政治的潜在冲突,一方面,科举制度的实行,导致了更为广泛的社会平等,然而同时也导致“官户享有优免的特权”逐渐增加以及世仆制宗族组织形成。这种情况造成了国家“缺乏对社会经济部门的控制与数字化管理能力”,难以提高整个社会经济效率,故D项正确。【备注】黄仁宇认为,唐宋王朝兴衰的背后原因是当时的官僚机构虽已相当成熟,但其行政效率并不高,经济管理也十分粗疏,缺乏数字化管理技能,对数字无法作精密的核算。这种农业国家的行政管理,并不遵循经济原则,所以在社会出现大的变动时,国家对社会资源无法进行合理的征集与分配。4.A【解析】高考对宋明理学的考查主要侧重细节,如辨析宋明理学产生的背景和影响、分析说明宋明理学发展的表现。本题以王阳明的思想主张为依托,考查考生分析具体的历史情境、最大限度获取有效信息的能力。根据材料信息“只在声色货利上用功”“务求公私两便”等可以判断这反映了王阳明心学与社会实际、人情世故相结合的一面,即王阳明学说包含了丰富的经世致用思想,故选A项;材料主要讲述了良知和声色货利的关系,不涉及肯定功利和事功,故排除B项;材料不是讲修身和致良知的关系,而是讲人们的物质利益与致良知的关系,故排除C项;为人处世要学会趋利避害只体现了材料部分信息,不能全面反映材料的信息,故排除D项。5.B【解析】高考对近代中国经济结构的变动这一知识点的考查主要从近代西方列强入侵中国这一背景切入。本题从近代中国传统经济结构解体的动力源出发考查列强侵略对近代中国经济的影响。本题从经济角度入手考查考生对历史发展规律的认识,引导考生理解近代中国经济受到世界市场冲击后迎合世界市场主动变化的动态过程,渗透唯物史观素养。从材料信息来看,其意在强调中国传统经济结构的解体是在西方商品的冲击下进行的,并逐渐促使部分农产品出现市场化趋势,故选B项;材料不能体现传统社会向近代转型的必然趋势,故排除A项;由材料看不出对外贸易发展和半殖民地化的关系,故排除C项;从材料信息来看,中国近代的农产品商品化程度不是日益降低,故排除D项。6.C【解析】高考注重综合考查中国近代的民主革命,侧重选取新史料创设新情境并结合政治、经济、思想文化来考查。本题以1862年马克思在《中国记事》中的言论为依托,要求考生分析太平天国运动,考查考生对有效信息进行完整、准确、合理解读,理解历史叙述与历史结论的能力。结合材料信息“1862年”“这种现象本身并不是什么特殊的东西”以及“社会基础不动而夺取到政治上层建筑……更迭的情形”等,可以判断出马克思认为中国的太平天国运动是在经济基础没有发生变化的前提下进行的上层建筑变革运动,旨在推翻清政府,建立以小农社会为基础的人间天国,马克思认为这并不合适,故选C;材料不涉及马克思对太平天国运动反侵略斗争的评价,排除A;从材料“本身并不是什么特殊的东西”“更迭的情形”等可以看出马克思的态度是否定而不是同情,排除B;D与材料主旨不符。7.C【解析】高考对五四运动的考查主要侧重于五四运动的特点、五四运动后中国社会的变化、五四运动与辛亥革命的比较等。本题以五四运动在思想上和实际行动上的比较为依托,要求考生分析出五四运动是划时代的人民群众救国运动,考查考生调用所学知识的能力。结合材料信息可知,该学者认为五四运动没有在思想上“从批判旧世界中找出新世界”,但是在实际行动上“对中国近代革命历史做了惩前毖后与承先启后的表示”,由此可以看出该学者主要强调的是五四运动在实际行动上的反帝反封建价值,而不是其思想解放的作用,故C项正确,D项错误;A、B项不符合材料的主旨,故排除。【备注】2019年是五四运动爆发100周年,本题很好地契合了周年纪念这一热点,具有很强的预测性。8.D【解析】本题以中国粮食出口量、进口量和净出口量统计表为依托,要求考生分析新中国成立后政府如何应对饥荒问题,考查考生数据分析的能力和对历史阶段特征的掌握情况。根据表格的时间信息1959—1963年并结合所学知识可以看出粮食净出口量减少主要是由于党和政府采取措施应对饥荒,故选D;外交事业和表格信息关系不大,故排除A;农业生产获得长足发展和材料信息中粮食净出口量减少不一致,故排除C;由材料信息不能看出当时中国对外贸易情况,材料仅提供了中国粮食出口量和进口量的统计数据,故排除B。9.B【解析】罗马法是高考的常考考点,高考侧重对其形成过程、特点、影响等的考查。本题以罗马法对占有的保护措施为依托,要求考生分析罗马法的特征,考查考生分析问题的能力。试题考查罗马法的特征,要求考生通过现有史料,形成对历史的正确、客观认识,渗透史料实证、历史解释素养。自力救济是指纠纷主体在没有中立的第三方介入的情形下,依靠自己的力量捍卫自己权利的行为。由材料“罗马法对占有的保护措施主要是占有令状”“自力救济解决”等可知,罗马法有法律约束与社会自我调节相结合的特征,B项正确。从材料看不出奴隶主私有财产神圣不可侵犯的信息,故排除A项;占有令状和自力救济应该是相互补充的,而不是相互冲突的,故排除C项;从材料看不出罗马法强化社会自力救济解决财产纠纷的信息,故排除D项。10.D【解析】根据材料信息“全部的力量共同置于公意的最高指导之下”“克服了私利的全体公民”“伦理对自然法的超越”等并结合所学知识可以推知,社会公约的实质是公民的道德共同体即统一的公意代替人的自然状态,故选D项;A项误读材料,故排除A项;结合材料和所学知识可知,卢梭主张将全部权力让渡给一个“公意机关”,由这个机关代人民行使权力,故排除C项;B项材料无法体现,故排除。11.B【解析】本题主要考查苏联的社会主义建设,近几年高考试题加强了对苏联社会主义建设史的考查,建议考生加强关注。1935年斯达汉诺夫在一班工作时间内采煤一百零二吨,超过普通采煤定额十三倍,这一榜样有利于促成工人和集体农庄庄员提高生产定额、进一步提高劳动生产率的群众运动的诞生,这是苏联提倡群众首创精神的体现,故B正确。12.B【解析】本题以学者观点为依托,要求考生分析世界格局的发展趋势,考查考生在具体的情境之下分析材料的能力。本题考查国际秩序的有关知识,意在引导考生了解世界历史发展的多样性,形成国际视野,树立正确的世界观,树立中国特色社会主义道路自信、理论自信、制度自信、文化自信,渗透家国情怀素养。从材料信息来看,21世纪,世界格局正处于单极向多极过渡的过程中,并且产生多个力量中心,且这一过渡不大会包含爆发与前两次世界大战相似的军事冲突的风险,据此可知该学者意在强调未来世界应是多极国际秩序中的合作性国际关系,故选B项;从材料信息看不出经济全球化的相关信息,故排除A项;由材料信息不能得出“混乱状态”,故排除C项;“主导地位”一词说法不合适,故排除D项。13.【答案】(1)原因:经济危机爆发,英国急需扩大出口和恢复经济;国际环境较为平稳,美国和欧洲各国都致力于研究机器;自由主义盛行,政府减少了对贸易的干预;工业革命开展,英国已经确立了产业优势。(2)影响:改变了制茶业的地域分布,印度制茶行业迅速崛起;降低了茶叶价格,喝茶更加流行;改变了社会风俗,穷人和富人一样喝茶,有利于社会平等;加剧了国际市场的竞争,不利于中国茶叶出口。启发:在激烈的国际竞争中,要扶持本国的支柱产业和优势产业;要学习他国的先进技术和产业经验;要保护知识产权。【解析】高考要求考生具备广阔的视野。经常围绕某一主题,古今结合、中外联系,要求考生能够分析材料,运用所学知识解决问题。高考所选择的主题,往往呼应了当前社会的重大问题;在设问方面,一般要求概括内容或特点,分析原因或影响,比较异同或变化。本题主题是技术传播和贸易政策,这不仅与当前的中美贸易冲突有关,而且关系到“中国制造2025”,属于当前社会的重大问题。在设问上,要求考生能够分析政策变化的原因,评价技术扩散的影响,探索对后世的启发。试题以英国工业革命技术发展与出口贸易等切入,引导考生揭示人类社会发展规律,涉及唯物史观等素养。第(1)问,根据材料一“第一次资本主义经济危机在英国爆发”“英国不断降低关税和减少出口限制,成为实行自由贸易政策的国家”等并结合历史背景进行分析。第(2)问,第一小问要抓住材料信息“印度的制茶行业迅速崛起”“将喝茶的权利带给富人和穷人”等并结合所学进行分析。第二小问,可从国际竞争、先进技术等方面分析,言之成理即可。14.【答案】示例 情节:老工人莱特工作辛苦,从事商用轮盘修造工作。历史现象:英国工业革命的开展和资本家雇工人工作。概述和评价:工业革命中使用大机器生产,提高了生产力水平,使英国逐步成为“世界工厂”,促进世界市场的发展。社会中的上层人士认同工业主义理念,投资工业生产,变成资本家,积累了巨额财富。工人工作环境恶劣,生活条件差,社会贫富差距扩大,阶级矛盾尖锐。【解析】本题是开放性试题,考生先阅读材料提取一个情节,指出它所反映的重大历史现象,如“1761年,布里奇沃特公爵在高尔伯爵贷款的支持下开凿了一条10英里左右的运河用以运输煤炭”等反映出社会上层人士投资工业生产,认可工业主义理念;“我们让一个名字叫莱特的老工人不停地干活儿,他是个商用轮盘修造者,我们付给他的工资是按周计算的”反映了资本主义雇佣关系。然后,结合世界史中的工业革命的相关内容,对历史现象进行概述和评价。15.【答案】(1)原因:东汉沿用察举制,但是缺乏客观的选拔标准;世家大族等利益集团干涉察举,不利于选拔真正的人才;左雄担任尚书令,主持改革。(2)影响:选拔了大量人才,有利于肃清吏治;使选官制度从地方官员推荐制度向中央考试制度过渡;传播了儒家思想,改良了社会风气;不能从根本上解决选官不公平的问题。启示:改革既要除旧又要布新,不可偏废;除旧弊难免触及多方利益;改革需要勇气和毅力;改革需要强有力的领导。【解析】高考中的改革类非选择题一般选择中国古代、中国近现代历史中的重要改革,在设问中经常出现原因、内容、特点、影响、启示等设问词,考查考生从材料中提取信息、分析问题的能力。本题涉及东汉察举制的改革,重点考查考生提取材料信息,分析解决历史问题的能力。第(1)问,根据材料“对推举人和被举人双方都没有严格的制度规范”“请托、贿赂之风盛行,高门子弟即使无才无德也能被推荐,一般士人则入仕无门”“左雄担任尚书令,对察举制度进行改革”等信息并结合所学进行分析。第(2)问,根据材料信息并结合所学从选拔人才、考试制度、改革的局限性等方面分析影响;从除旧布新、改革需要强有力的领导等方面分析启示,言之成理即可。16.【答案】(1)充分利用科技革命的成果;以内燃机技术为核心;技术、作战理论、战术相结合。(2)使同盟国逐渐扭转了不利的局面;增强了世界反法西斯力量,客观上加速了世界反法西斯战争胜利的进程。【解析】本题主要考查第二次世界大战时期军事技术的发展及其影响。第(1)问,可依据材料“迅速发展以内燃机技术为核心的军事技术群”“大力研究与之相应的作战理论和战术”“雷达、声呐及其他电子通信器材的改进与应用”等并结合所学知识,从充分利用科技革命成果、以内燃机技术为核心、技术与作战理论及战术相结合等角度作答。第(2)问,根据材料“因此战争初期德军能在17天内消灭波兰,15天内击败英法联军、打到英吉利海峡,仅用三个星期便迫使法国投降”“原子弹在广岛和长崎的爆炸并没有改变战争的结局”“它在一定程度上起到了加快日本无条件投降的作用”等信息并结合所学知识,从扭转不利局面、加速世界反法西斯战争胜利进程等角度分析。17.【答案】(1)定位 丘吉尔:英国是一个世界大国,不直接参与欧洲联合的进程。戴高乐:法国应当成为欧洲联合的倡导者和引领者。实质:都是为维持本国的地区或世界霸权服务。(2)作用:提升了法国在欧洲联合进程中的地位,扩大了法国的影响;促成法德和解,有利于欧洲和世界的和平,加快了欧洲联合的进程;欧洲联合使欧洲成为美苏两极之外的重要政治力量,促进了世界政治多极化趋势。【解析】第(1)问,第一小问根据材料信息“丘吉尔认为,英国不仅仅是一个欧洲国家,而且是版图遍及全世界的大英帝国的首脑”“法国应该起中流砥柱的作用”等进行概括。第二小问从国家利益的角度进行分析。第(2)问,联系法国在欧洲联合中的实际行动与效果进行回答即可。
相关试卷
这是一份【高考历史模拟】高考名校仿真模拟联考试题(新课标全国卷)(10),文件包含高考历史模拟高考名校仿真模拟联考试题新课标全国卷答案10doc、高考历史模拟高考名校仿真模拟联考试题新课标全国卷10doc等2份试卷配套教学资源,其中试卷共12页, 欢迎下载使用。
这是一份【高考历史模拟】高考名校仿真模拟联考试题(新课标全国卷)(07),文件包含高考历史模拟高考名校仿真模拟联考试题新课标全国卷07doc、高考历史模拟高考名校仿真模拟联考试题新课标全国卷答案07doc等2份试卷配套教学资源,其中试卷共11页, 欢迎下载使用。
这是一份【高考历史模拟】高考名校仿真模拟联考试题(新课标全国卷)(06),文件包含高考历史模拟高考名校仿真模拟联考试题新课标全国卷06doc、高考历史模拟高考名校仿真模拟联考试题新课标全国卷答案06doc等2份试卷配套教学资源,其中试卷共11页, 欢迎下载使用。