专题16 磁场与重力场复合场模型-高考物理磁场常用模型最新模拟题精练
展开高考物理《磁场》常用模型最新模拟题精练
专题16. 磁场与重力场复合模型
1. (2023湖北六校期中联考) 如图所示,空间有一垂直纸面向外、磁感应强度为0.5T的匀强磁场,一质量为0.2kg且足够长的绝缘木板静止在光滑水平面上,在木板左端无初速放置一质量为0.1kg、电荷量q=+0.2C的滑块,滑块与绝缘木板之间的动摩擦因数为0.5,滑块受到的最大静摩擦力可认为等于滑动摩擦力。t=0时对木板施加方向水平向左,大小为0.6N的恒力F,g=10m/s2。则( )
A. 木板和滑块一直做加速度为2m/s2的匀加速运动
B. 滑块最后做速度为10m/s的匀速运动
C. 木板最后做加速度为3m/s2的匀加速运动
D. 5s末滑块开始做匀速运动
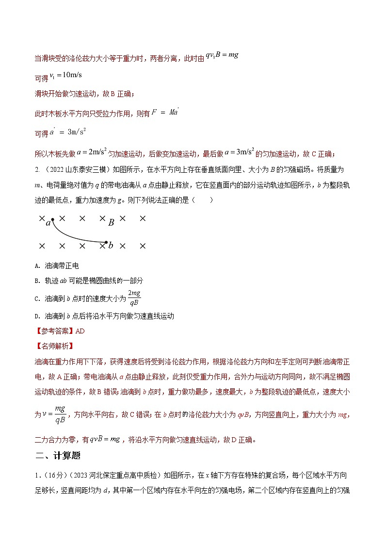
2. (2022山东泰安三模)如图所示,在水平方向上存在垂直纸面向里、大小为B的匀强磁场。将质量为m、电荷量绝对值为q的带电油滴从a点由静止释放,它在竖直面内的部分运动轨迹如图所示,b为整段轨迹的最低点,重力加速度为g。则下列说法正确的是( )
A. 油滴带正电
B. 轨迹ab可能是椭圆曲线一部分
C. 油滴到b点时的速度大小为
D. 油滴到b点后将沿水平方向做匀速直线运动
二、计算题
1.(16分)(2023河北保定重点高中质检)如图所示,在x轴下方存在特殊的复合场,每个区域水平方向足够长,竖直间距均为d,其中第一个区域内存在水平向左的匀强电场,第二个区域内存在竖直向上的匀强电场和垂直于纸面向里的匀强磁场,第三个区域内只有重力场,往下重复二、三区域场,把第二个区域称为第一个p区,第四个区域称为第二个p区,以此类推。现将一质量为m、电荷量为q的带正电小球从y轴上某点水平向右抛出,小球运动到x轴时速度方向与x轴正方向的夹角为45°,小球进入第一个p区时速度方向恰好竖直向下,进入第n个p区后恰好不能从该区域的下边界离开,不考虑小球回到第一象限之后的运动。已知各区域内电场的电场强度大小均为,磁场的磁感应强度大小均为B,重力加速度大小为g。求:
(1)小球抛出点的纵坐标;
(2)小球抛出时的初速度大小;
(3)磁感应强度大小B与n之间满足的关系。
2.(16分)(2021湖南永州二模)如图所示,在无重力场的宇宙空间平面内,有一xOy直角坐标系,在y轴右侧存在垂直于纸面向里的匀强磁场,磁感应强度B=5.0×10-2T。有一轻质绝缘光滑细杆处于y轴上,其下端在O点处,细杆长度h=0.1m,细杆的顶端放有一带负电的小球其质量m=1.0×10-5kg,电荷量q=1.0×10-3C。在x轴下方有一平行于y轴的挡板PQ(足够长),P点处于x轴上,且OP=m,若不计一切摩擦,计算结果均保留两位有效数字。问:
(1)若小球以v0=4.0m/s的速度垂直磁场方向进入第I象限,求小球在磁场中运动的轨道半径;
(2)若小球套在轻质细杆的顶端,且可以在细杆上自由滑动,在水平外力F作用下,细杆以速度v1=1.0m/s沿x轴正方向匀速运动,求小球从开始运动到脱离细杆时水平外力F做的功及小球的速度v;
(3)若小球套在轻质细杆的顶端,且可以在细杆上自由滑动,要使小球能击中挡板左侧,求细杆沿x轴正方向匀速运动的速度大小范围。
3.(10 分)(2021江西南昌重点高中质检)如图所示,带电荷量为+q、质量为 m 的物块从倾角为θ=37°的光滑绝缘斜面顶端由 静止开始下滑,磁感应强度为 B 的匀强磁场垂直纸面向外,重力加速度为 g,求物块在斜面上滑行 的最大速度和在斜面上运动的最大位移.(斜面足够长,取 sin 37°=0.6,cos 37° =0.8)
3.(2020·浙江猜题卷)如图所示,直角坐标系xOy位于竖直平面内,在水平的x轴下方存在匀强磁场和匀强电场,磁场的磁感应强度为B,方向垂直xOy平面向里,电场线平行于y轴.一质量为m、电荷量为q的带正电荷的小球,从y轴上的A点水平向右抛出.经x轴上的M点进入电场和磁场,恰能做匀速圆周运动,从x轴上的N点第一次离开电场和磁场,MN之间的距离为L,小球过M点时的速度方向与x轴正方向夹角为θ.不计空气阻力,重力加速度为g,求:
(1)电场强度E的大小和方向;
(2)小球从A点抛出时初速度v0的大小;
(3)A点到x轴的高度h.
4.(16分) (2020山东潍坊质检)如图所示,在竖直平面内的直角坐标系中,以足够长的轴为水平边界的上方充满方向与轴的夹角斜向上、电场强度大小为E1(未知)的匀强电场;轴下方充满正交的匀强电场和匀强磁场,电场的电场强度大小为E2(未知)、方向竖直向上,磁场方向水平向外。一质量为m、电荷量为q的带正电小球(视为质点)从y轴上到原点O距离为L的A点由静止释放,释放后小球沿AP方向做直线运动,从P点进入第Ⅳ象限后做匀速圆周运动且恰好经过原点O。已知AP与轴的夹角也为,取sin37°=0.6,cos37°=0.8,空气阻力不计,重力加速度大小为g。
(1)求小球经过P点时的速度大小v;
(2)求以及磁场的磁感应强度大小B;
(3)若小球从P点进入第Ⅳ象限后,立即改变轴上方的匀强电场,使得小球通过原点O时所受合力与小球速度方向垂直,求改变后的匀强电场的电场强度最小时电场强度的方向和电场强度的最小值以及改变电场后小球第一次经过坐标轴上的位置到P点的距离s。
3如图所示,空间中存在着水平向右的匀强电场,电场强度大小E=5 N/C,同时存在着垂直纸面向里的匀强磁场,其方向与电场方向垂直,磁感应强度大小B=0.5 T.有一带正电的小球,质量m=1×10-6 kg,电荷量q=2×10-6 C,正以速度v在图示的竖直面内做匀速直线运动,当经过P点时撤掉磁场(不考虑磁场消失引起的电磁感应现象),取g=10 m/s2,求:
(1)小球做匀速直线运动的速度v的大小和方向;
(2)从撤掉磁场到小球再次穿过P点所在的这条电场线经历的时间t.
4.(19分)(2019湖北黄冈三模)如图所示,空间存在着方向竖直向上的匀强电场和方向垂直于纸面向内、磁感应强度大小为B的匀强磁场,带电荷量为+q、质量为m的小球Q静置在光滑绝缘的水平高台边缘,另一质量为m、不带电的绝缘小球P以水平初速度v0向Q运动,,两小球P、Q可视为质点,正碰过程中没有机械能损失且电荷量不发生转移。已知匀强电场的电场强度,水平台面距地面高度,重力加速度为g,不计空气阻力。
(1)求P、Q两球首次发生弹性碰撞后小球Q的速度大小;
(2)P、Q两球首次发生弹性碰撞后,经过多少时间小球P落地?落地点与平台边缘间的水平距离多大?
(3)若撤去匀强电场,并将小球Q重新放在平台边缘、小球P仍以水平初速度向Q运动,小球Q的运动轨迹如图2所示(平台足够高,小球Q不与地面相撞)。求小球Q在运动过程中的最大速度和第一次下降的最大距离H。
5.(2019四川广元三模)如图所示,在平面直角坐标系中,AO是∠xOy的角平分线,x轴上方存在水平向左的匀强电场,下方存在竖直向上的匀强电场和垂直纸面向里的匀强磁场,两电场的电场强度大小相等.一质量为m、电荷量为+q的质点从OA上的M点由静止释放,质点恰能沿AO运动且通过O点,经偏转后从x轴上的C点(图中未画出)进入第一象限内并击中AO上的D点(图中未画出).已知OM的长度m,匀强磁场的磁感应强度大小为B=(T),重力加速度g取10m/s2.求:
(1)两匀强电场的电场强度E的大小;
(2)OC的长度L2;
(3)质点从M点出发到击中D点所经历的时间t.
6.(15分)(2018苏州调研)如图所示,在竖直平面内建立平面直角坐标系xOy,y轴正方向竖直向上。在第一、第四象限内存在沿x轴负方向的匀强电场,其大小;在第二、第三象限内存在着y轴正方向 的匀强电场和垂直于xOy平面向外的匀强磁场,电场强度大小,磁感应强度大小B。现将一质量为m、电荷量为q的带正电小球从x轴上距坐标原点为d的P点由静止释放。
(1)求小球从P点开始运动后,第一次经过y轴时速度的大小;
(2)求小球从P点开始运动后,第二次经过y轴时的坐标;
(3)若小球第二次经过y轴后,第一、第四象限内的电场强度变为,求小球第三次经过y轴时的坐标。
7.如图所示,在地面附近平面内(轴水平, 轴竖直),有沿方向的匀强电场和垂直于平面向外的匀强磁场,电场强度大小,磁感应强度大小.一质量,电荷量的带电小球从坐标原点射入第一象限,恰好做匀速直线运动. 取.
(1)求该小球的速度;
(2)若把匀强电场的方向改为沿方向,其他条件不变,则小球从坐标原点射入第一象限后,经过多长时间能再次返回到点?
(3)设粒子在时射入,当时撤去磁场,求小球在轴上方运动过程中,距离轴最远时的坐标.
专题17 磁场与电场复合模型-2023年高考物理磁场常用模型最新模拟题精练(原卷版): 这是一份专题17 磁场与电场复合模型-2023年高考物理磁场常用模型最新模拟题精练(原卷版),共9页。试卷主要包含了 磁场与电场复合模型等内容,欢迎下载使用。
专题17 磁场与电场复合模型-2023年高考物理磁场常用模型最新模拟题精练(解析版): 这是一份专题17 磁场与电场复合模型-2023年高考物理磁场常用模型最新模拟题精练(解析版),共16页。试卷主要包含了 磁场与电场复合模型等内容,欢迎下载使用。
专题18 电场磁场与重力场复合场模型-高考物理磁场常用模型最新模拟题精练: 这是一份专题18 电场磁场与重力场复合场模型-高考物理磁场常用模型最新模拟题精练,文件包含专题18电场磁场和重力场复合场模型解析版docx、专题18电场磁场和重力场复合场模型原卷版docx等2份试卷配套教学资源,其中试卷共51页, 欢迎下载使用。

