还剩8页未读,
继续阅读
所属成套资源:2023宣城高二上学期期末考试(新)及答案(九科)
成套系列资料,整套一键下载
- 2023宣城高二上学期期末政治试题含答案 试卷 0 次下载
- 2023宣城高二上学期期末地理试题含答案 试卷 0 次下载
- 2023宣城高二上学期期末考试生物含解析 试卷 0 次下载
- 2023宣城高二上学期期末考试物理含解析 试卷 0 次下载
- 2023宣城高二上学期期末化学试题含答案 试卷 0 次下载
2023宣城高二上学期期末历史试题含答案
展开
这是一份2023宣城高二上学期期末历史试题含答案,共11页。
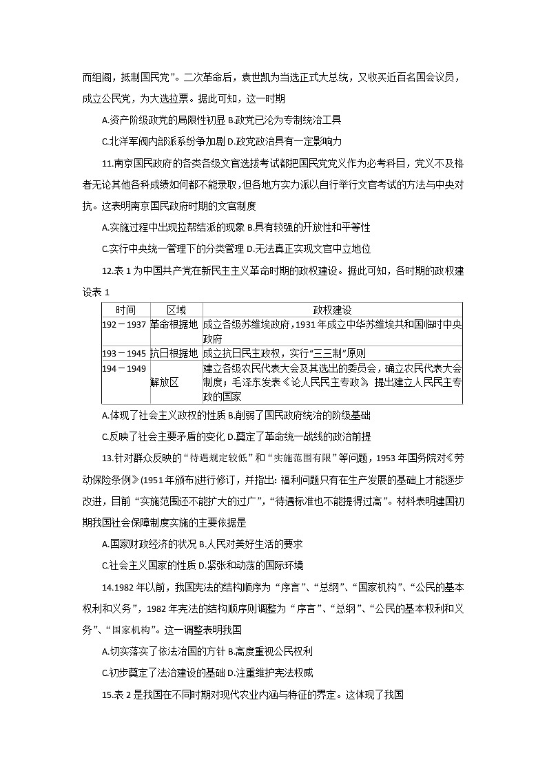
相关试卷
2023-2024学年安徽省宣城市高二上学期期末考试历史试题含答案:
这是一份2023-2024学年安徽省宣城市高二上学期期末考试历史试题含答案,共10页。试卷主要包含了 乾隆时刘汶《种烟行》一诗说道等内容,欢迎下载使用。
2023宣城高二下学期期末历史试题含解析:
这是一份2023宣城高二下学期期末历史试题含解析,文件包含安徽省宣城市2022-2023学年高二下学期期末考试历史试题含解析docx、安徽省宣城市2022-2023学年高二下学期期末考试历史试题无答案docx等2份试卷配套教学资源,其中试卷共19页, 欢迎下载使用。
2022-2023学年安徽省宣城市高二上学期期末考试历史试题含解析:
这是一份2022-2023学年安徽省宣城市高二上学期期末考试历史试题含解析,共20页。试卷主要包含了选择题,非选择题等内容,欢迎下载使用。

