江西省九校2023届高三生物上学期第一次联考试卷(Word版附解析)
展开
这是一份江西省九校2023届高三生物上学期第一次联考试卷(Word版附解析),共9页。试卷主要包含了选择题等内容,欢迎下载使用。
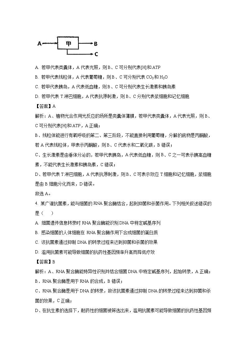
江西省九校2023届高三第一次联考理综生物试卷一、选择题1. 关于组成细胞的物质,下列叙述错误的是( )A. 水和无机盐是细胞结构的组成成分 B. 遗传信息的表达离不开核酸和蛋白质C. 脂肪和蛋白质是组成生物膜的主要成分 D. 蛋白质纤维是构成细胞骨架的主要成分【答案】C解析:A、结合水是细胞和生物体的重要组成成分,有些无机盐是某些大分子化合物的组成成分,A正确;B、遗传信息的表达包括转录和翻译两部分,需要蛋白质和核酸,B正确;C、生物膜的主要成分为磷脂和蛋白质,C错误;D、蛋白质纤维是构成细胞骨架的主要成分,D正确。故选C。2. 下列有关生物学实验的叙述,正确的是( )A. 用溴麝香草酚蓝溶液可以检测酵母菌无氧呼吸是否产生酒精B. 用健那绿给线粒体染色时,先用15%盐酸处理口腔上皮细胞C. 探究温度对酶活性的影响,不宜选择过氧化氢溶液作为底物D. 做光合色素提取和分离实验时只得到两条色素带,是研磨时未加二氧化硅【答案】C解析:A、在探究酵母菌细胞呼吸的方式实验中,CO2可使溴麝香草酚蓝溶液由蓝变绿再变黄,故可用溴麝香草酚蓝溶液检测培养液中CO2的产生情况,检测酒精的产生情况应用酸性重铬酸钾,A错误;B、健那绿是活体染色剂,盐酸会导致细胞死亡,应使用生理盐水处理口腔上皮细胞,B错误;C、由于过氧化氢在高温条件下更易分解,因此不能用作探究温度对酶活性的影响实验的材料,C正确;D、进行光合色素提取与分离实验,二氧化硅的作用是使研磨充分,而若研磨时未加碳酸钙,叶绿素被破坏,色素带只有两条,D错误。故选C。3. 下图是某生命活动的模型,有关叙述正确的是( )A. 若甲代表类囊体,A代表光照,则B、C可分别代表[H]和ATPB. 若甲代表线粒体,A代表葡萄糖,则B、C可分别代表CO2和H2OC. 若甲代表胰岛,A代表低血糖,则B、C可分别代表生长激素和胰岛素D. 若甲代表T淋巴细胞,A代表抗原刺激,则B、C分别代表浆细胞和记忆细胞【答案】A解析:A、植物光合作用光反应的场所是类囊体薄膜,若甲代表类囊体,A代表光照,则B、C可分别代表[H]和ATP,A正确;B、线粒体能进行有氧呼吸的第二、第三阶段,不能直接利用葡萄糖,分解的底物是丙酮酸,若A代表线粒体,甲表示丙酮酸,则B、C代表水和二氧化碳,B错误;C、生长激素是由垂体分泌的,若甲代表胰岛,A代表低血糖,则B、C之一可表示胰高血糖素,不能代表生长激素和胰岛素,C错误;D、若甲代表T淋巴细胞,A代表抗原刺激,则B、C可表示效应T细胞和记忆细胞,浆细胞是由B细胞分化而来,D错误。故选A。4. 某广谱抗菌素,能与细菌的RNA聚合酶结合,起到抑菌和杀菌作用。下列相关叙述错误的是( )A. 细菌遗传信息转录时RNA聚合酶能识别DNA中特定碱基序列B. 感染细菌的人体细胞在 RNA聚合酶作用下合成细菌的蛋白质C. 该抗菌素通过抑制DNA的转录过程来达到抑菌和杀菌的效果D. 滥用抗菌素可能导致细菌的抗药性基因频率升高而降低疗效【答案】B解析:A、RNA聚合酶能特异性识别并结合细菌DNA中特定碱基序列,起始转录,A正确;B、RNA聚合酶是用于RNA的合成,B错误;C、RNA聚合酶是用于DNA的转录,故该抗菌素通过抑制DNA的转录过程来达到抑菌和杀菌的效果,C正确;D、在抗生素的选择下,耐药性的细菌被筛选出来,滥用抗菌素可能导致细菌的抗药性基因频率升高而降低疗效,D正确。故选B。5. 反馈调节是生命系统中普遍存在的调节机制,它对于各层次生命系统稳态的维持都具有重要意义。下列过程不符合负反馈调节机制的是( )A. 江河中N、P超标后引起水华B. 猞猁与雪兔捕食关系造成的数量变化C. 抗利尿激素调节渗透压的过程D. 胰岛素和胰高血糖素调节血糖的过程【答案】A解析:A、江河中N、P超标后引起藻类大量繁殖,造成水华,使水体溶解氧下降,进一步导致水生动物死亡,加剧水华,属于正反馈,A错误;B、猞猁与雪兔属于捕食关系,其造成的数量变化属于负反馈调节,B正确;C、抗利尿激素调节渗透压的过程,属于激素调节具有负反馈调节的特点,C正确;D、胰岛素和胰高血糖素调节血糖的过程,属于激素调节具有负反馈调节的特点,D正确。故选A。6. SRY 基因为雄性的性别决定基因。只位于Y染色体上。近期我国科学家发现X染色体上的SDX基因突变后,25%的雄鼠会发生性逆转,转变为可育雌鼠,其余为精子生成缺陷雄鼠。无X染色体的胚胎无法发育。下列相关说法错误的是( )A. 可育雌性小鼠的性染色体组成可能为XX或XYB. SRY基因与SDX基因不是同源染色体上的等位基因C. SDX蛋白促进SRY基因表达可以解释SDX基因突变雄鼠的异常表型D. 若发生性逆转的雄鼠与野生型雄鼠杂交,子代小鼠的雌雄比为2:1【答案】D解析:A、由于X染色体上SDX基因突变后,25%的雄鼠会发生性逆转,转变为可育雌鼠,所以可育雌性小鼠的性染色体组成可能为XX或XY,A正确;B、SRY基因为雄性的性别决定基因,只位于Y染色体上,所以该基因不含等位基因,那么SRY基因与SDX基因是同源染色体上的非等位基因,B正确;C、因为SRY基因为雄性的性别决定基因,只位于Y染色体上,正常雄鼠的性染色体组成为XY,并且此时X染色体上存在SDX基因,而当SDX基因突变后雄鼠性逆转成雌鼠,性逆转雌鼠的性染色体中包括正常的SRY基因和发生突变的SDX基因,所以SDX蛋白促进SRY基因表达可以解释SDX基因突变雄鼠的异常表型,C正确;D、若上述发生性逆转的雄鼠与野生型雄鼠杂交,其亲本染色体组分别为性逆转雌鼠(XY)和正常雄鼠(XY),杂交后代染色体组成为XX:XY:YY=1:2:1。又因为无X染色体的胚胎无法发育,所以正常发育个体中XX:XY=1:2。但由于性逆转雌鼠X染色体存在SDX基因突变的情况,所以子代染色体组成为XY的个体存在两种情况,其一是性逆转雌鼠提供Y,正常雄鼠提供X,此时由于X染色体来自于正常雄鼠,且SDX基因未突变,所以该鼠性别为雄性,占1/2;其二是性逆转雌鼠提供X,正常雄鼠提供Y,此时X染色体来自于性逆转雌鼠,存在SDX突变基因,此时的子代雄鼠中有1/4发生性逆转情况,故结合两种情况分析子代小鼠的雌雄比例不为2:1,D错误。故选D。二、非选择题7. 在冬春季温室蔬菜生产中,低温胁迫和光照不足是影响作物生长的重要因素。研究人员以某品种甜椒为对象,研究LED补光和根区加温对甜椒生物量的影响,结果如下表所示。请回答下列问题:处理株高地上鲜重(g)地上干重(g)根系鲜重(g)根系干重(g)果实数量单果重单株产量(g)CK73.5315.341.130.55.32.8120.1336.3T1678.6332.543.233.75.93.6132.4476.6T202.2351.350.837.38.14.2137.6577.9L76.2321.546.335.86.33.2132.3423.3T16+L80.0335.251.237.57.55.2123.5642.2T20+L86.2390.358.343.68.85.0132.1660.5(注:CK:对照;T16:根区加温16℃;T20:根区加温20℃;L:冠层补光;T16+L:根区加温16℃和冠层补光;T20+L:根区加温20℃和冠层补光)(1)植物根区温度降低主要通过_____来影响根系细胞呼吸,进一步影响根系对矿质养料的吸收,从而影响植物生长。(2)实验结果表明:“T+L”处理能大幅度提高甜椒产量,提高甜椒株产量效果最明显的处理方式是T20+L,试分析原因可能是_____。(3)实际生产中,农民常选择T16+L而不选择T20+L处理的原因可能是_____。【答案】(1)降低(呼吸)酶的活性 (2)在根区加温20℃,植株根部酶活性较高,呼吸速率加快,有利于根生长和吸收无机盐;冠层补光有助于增强光照,提高光合作用的速率 (3)与T16+L相比,T20+L处理对提升甜椒产量效果有限但耗能增加较多1.温度通过影响酶的活性来影响细胞生命活动过程,所以植物根区温度降低主要通过降低酶活性来影响根系细胞呼吸。2.由表格数据可知,T+L处理能大幅度提高甜椒产量,其中T20+L提高的效果更明显,选择T20+L的原因是在根区加温20℃时,植株根部酶的活性较高,呼吸速率加快,促进根的生长,有利于根生长和吸收无机盐;冠层补光有助于增强光照,提高光合作用的速率。3.与T16+L相比,由于T20+L处理对提升甜椒产量效果有限但耗能增加较多,所以在实际生产中,椒农常选择T16+L而不选择T20+L处理。8. 在新冠病毒出现三周年之际,我国的防疫政策出现了新变化,该阶段短时间内感染的人数会有所增加,新冠病毒感染发病期间应该多喝水、多休息并保持好的心态。为揭示口渴解除的机制,有研究者开展了相关实验。(1)新冠病毒感染发病时期有些病人机体大量出汗导致失水较多,刺激渗透压感受器,引起垂体释放_____,继而促进_____,以维持体内的水盐平衡。(2)饮水时,口咽部感受器产生的_____沿着_____到达脑内穹窿下器(SFO),关闭“口渴”信号。(3)研究人员对小鼠进行缺水处理后,分别一次性给予10mL清水和高渗盐水,记录SFO神经元活性,结果如图1.图1结果说明,饮用清水能解除口渴,而摄入高渗盐水只能短暂解除口渴。判断依据是_____。【答案】(1) ①. 抗利尿激素 ②. 肾小管、集合管对水分的重吸收 (2) ①. 兴奋 ②. 神经纤维 (3)摄入高渗盐水引起SFO的相对活性下降,但很快SFO的活性很快又会升高,又会产生口渴的信号,故摄入盐水只能短暂解除口渴1.大量出汗导致失水较多,刺激渗透压感受器,导致下丘脑分泌抗利尿激素,引起垂体释放抗利尿激素,继而促进肾小管和集合管对水的重吸收,减少尿量,降低细胞外液的渗透压。2.因为渴觉产生部位是大脑皮层。所以,饮水时,口咽部感受器产生的兴奋会沿着神经纤维到达脑内穹窿下器(SFO),关闭“口渴”信号。3.根据实验数据可知,摄入高渗盐水引起SFO相对活性下降,但很快SFO的活性很快又会升高,又会产生口渴的信号,故摄入盐水只能短暂解除口渴。9. 果蝇是遗传学研究中常用的实验材料。请回答下列有关果蝇的遗传问题:(1)现有一个果蝇种群,基因型为AA的灰身果蝇占10%。基因型为Aa的灰身果蝇占80%,则其自由交配产生的黑身果蝇的比例为_____,基因型为Aa的灰身果蝇的比例为_____。(2)①在一个果蝇自然种群中,具有另一对控制长翅和残翅的相对性状,某兴趣小组要研究该相对性状长翅与残翅的显隐性关系,操作最简单的方法是_____。②已知长翅为显性,若要通过一次杂交实验探究控制该性状的基因在染色体或是常染色体上,应选择的杂交组合是_____。【答案】(1) ①. 1/4 ②. 1/2 (2) ①. 让长翅和残翅果蝇分开养,看谁的后代发生性状分离 ②. 雌性残翅与雄性长翅1.基因型为AA的灰身果蝇占10%,基因型为Aa的灰身果蝇占80%,则aa为黑身果蝇占10%,该种群产生的配子A:a=1:1,自由交配产生的黑身果蝇(aa)的比例为1/2×1/2=1/4,基因型为Aa的灰身果蝇的比例为2×1/2×1/2=1/2。2.①某兴趣小组要研究控制该果蝇另一对相对性状长翅与残翅的显隐性关系,操作最简单的方法是让长翅和残翅果蝇分开养,看谁的后代发生性状分离。②已知长翅为显性,若要通过一次杂交实验探究控制该性状的基因在X染色体或是常染色体上,应选择的杂交组合是母本为隐性性状,父本为显性性状,即♀残翅×♂长翅,若子代雌性全部为长翅,雄性全部为残翅,则控制翅形的基因位于X染色体上;若雌雄全部为长翅,或雌雄中均有长翅和残翅,则基因位于常染色体上。10. 生态修复是指对生态系统停止人为干扰,利用生态系统的自我恢复能力,辅以人工措施,如增加物质和能量的投入,使遭到破坏的生态系统逐步恢复。通过生态修复,寻乌县成功修复废弃稀土矿山14平方公里,项目区植被覆盖率由10.2%提升至95%,“废弃矿山”重现“绿水青山”。请回答下列问题:(1)物质循环是生态系统的重要功能,在生态修复过程中,废弃矿山在物质上的输入量应_____(填“大于”、“小于”或“等于”)输出量。(2)修复成功的矿山单位面积水土流失量降低了90%,政府在矿山大力发展生态旅游、体育健身等产业,“绿水青山”变“金山银山”。这些体现了生物多样性的_____价值。(3)将一个受损的生态系统恢复到原貌是很困难的,修复成功的标志一般是看该生态系统的_____是否能够保持长期稳定。寻乌县矿山修复过程发生了_____演替,依据的是_____。(4)植物学家进行植物种类监测过程中,发现修复后的矿山最近出现了几株新植物,这是否说明矿山进行了群落演替?请判断并说明理由。_____【答案】(1)大于 (2)直接价值和间接价值 (3) ①. 结构和功能 ②. 次生 ③. 原有土壤条件基本保留,甚至保留了植物的种子或其他繁殖体 (4)不能说明矿山进行了群落演替。因为群落的物种组成没有发生大的改变,群落的结构没有改变。1.生态修复前,矿区土地的水分少、土壤贫瘠、植被少,修复后矿山的结构和功能会恢复,所以修复过程中物质的输入量大于输出量。2.矿山单位面积水土流失量降低了90%体现了生态系统的生态功能,即间接价值。生态旅游、体育健身等产业体现了直接价值。3.修复成功的标志是生态系统的结构和功能恢复到破坏前,且结构和功能能保持长期稳定。矿山修复时原有土壤条件基本保留,甚至保留了植物的种子或其他繁殖体,发生了次生演替。4.修复后的矿山最近出现了几株新植物,但群落的物种组成没有发生明显的变化、群落的种间关系、空间结构等保持不变,没有发生群落演替。11. 厨余废水中脂肪含量高,为了筛选出能快速分解脂肪的微生物。研究人员进行了“厨余废水取样→选择培养→梯度稀释→鉴别培养”系列操作。请回答:(1)选择培养的目的是_______,需制备以_______为唯一碳源的液体培养基,使用液体培养基的优点是_______。(2)采用稀释倍数适宜的培养液进行_______方法接种,目的是在固体培养基上形成_______菌落。培养时需将培养皿倒过来放置,防止_______,以免造成污染。(3)在鉴别培养过程中,向培养基内加入中性红溶液,中性红溶液是一种脂肪水解指示剂,在弱酸性下呈红色,弱碱性下呈黄色。选取_______的菌落,即为目标菌,判断的理由是_______。【答案】 ①. 增加分解脂肪微生物的数量,保证能分离到所需的微生物 ②. 脂肪 ③. 液体培养基营养成分分布均匀,可以与微生物充分接触,微生物繁殖速度快 ④. (稀释)涂布平板法 ⑤. 单个的 ⑥. 培养皿盖上的水珠落入培养基 ⑦. 菌落周围呈红色 ⑧. 目标菌分解脂肪后产生甘油和脂肪酸,其中脂肪酸呈弱酸性使中性红变为红色解析:(1)选择培养的目的是增加分解脂肪微生物的数量或浓度;需要制备以脂肪为唯一碳源的培养基;液体培养基的有点是营养成分分布均匀,可以与微生物充分接触,使微生物的繁殖速度加快;(2)该实验目的是筛选快速分解脂肪的微生物,故采用稀释涂布平板法接种;目的是在固体培养基上形成单个菌落;培养皿需要倒置,防止培养皿盖上的水珠落入培养基;(3)鉴别培养过程中,目标菌落能够使脂肪水解,脂肪水解产生甘油和脂肪酸呈弱酸性,故菌落周围会呈现红色。12. 花是重要的经济作物,多年来由于棉铃虫的危害导致一定程度的减产。科研人员将某细菌的抗虫基因A转入棉花细胞内,成功获得了抗虫转基因棉花。这在一定程度上减少了杀虫剂的使用,提高了棉花的产量和质量。请回答下列问题:(1)与细菌中的A基因相比,从cDNA文库中获取的抗虫基因A不具有_____等组件。(2)利用农杆菌转化法将A基因导入棉花体细胞,需先将A基因插入到质粒的T-DNA中,原因是_____。(3)为培育出抗虫转基因棉花植株,应将_____接种到适宜培养基进行植物组织培养,最后还需在个体水平做_____的接种实验。(4)RT-PCR是以mRNA作为模板扩增得到DNA的技术,与传统PCR相比,进行 RT-PCR时需额外添加的酶是_____。(5)由于科学发展水平的限制,目前对_____及基因的调控机制等都了解得相当有限。因此,在将转基因植物应用于商业化生产之前,必须对其进行安全性评估。【答案】(1)启动子、终止子 (2)农杆菌的Ti质粒上的T-DNA能进入棉花细胞并整合到染色体DNA上,吸引农杆菌对棉花细胞进行侵染 (3) ①. 含有A基因棉花体细胞 ②. 棉铃虫
(4)逆转录酶 (5)基因的结构、基因间的相互作用1.从cDNA文库中获取的抗虫基因A是由mRNA逆转录而来,不具有启动子、终止子等调控基因表达的组件。2.利用农杆菌转化法将A基因导入棉花体细胞,需先将A基因插入到质粒的T-DNA中,原因是农杆菌的Ti质粒上的T-DNA能进入棉花细胞并整合到染色体DNA上,吸引农杆菌对棉花细胞进行侵染。3.为培育出抗虫转基因棉花植株,应将含有A基因的棉花体细胞接种到适宜培养基上。这个细胞先经过脱分化形成愈伤组织,再分化成胚状体,并逐渐发育成完整植物体。验证棉花植株的抗虫性,需要在个体水平上做接种适量棉铃虫的接种实验。4.由RNA到DNA的过程为逆转录,需要逆转录酶的参与。5.目前对基因的结构、基因间的相互作用及基因的调控机制等都了解得相当有限。因此,转基因技术需要进行充分的安全性评估。
相关试卷
这是一份江西省上饶市六校2023—2024学年高三上学期第一次联考生物试题(Word版附解析),文件包含江西省上饶市六校20232024学年高三上学期第一次联考生物试题pdf、生物答案pdf等2份试卷配套教学资源,其中试卷共12页, 欢迎下载使用。
这是一份江西省五市九校协作体2023-2024学年高三上学期第一次联考生物试题(Word版附解析),共25页。试卷主要包含了单项选择题,多项选择题,非选择题等内容,欢迎下载使用。
这是一份江西省五市九校协作体2023-2024学年高三上学期第一次联考生物试题(Word版附解析),共25页。试卷主要包含了单项选择题,多项选择题,非选择题等内容,欢迎下载使用。

