还剩1页未读,
继续阅读
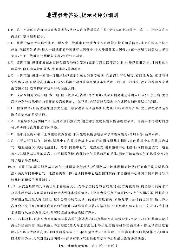
河北省石家庄部分重点高中2022-2023高三下学期3月联考试题地理答案和解析
展开
这是一份河北省石家庄部分重点高中2022-2023高三下学期3月联考试题地理答案和解析,共2页。
相关试卷
2023-2024学年河北省石家庄市部分重点高中高三上学期2月期末地理试题含答案:
这是一份2023-2024学年河北省石家庄市部分重点高中高三上学期2月期末地理试题含答案,文件包含2023-2024学年河北省石家庄市部分重点高中高三上学期2月期末地理试题docx、地理答案pdf等2份试卷配套教学资源,其中试卷共14页, 欢迎下载使用。
2023届河北省衡水市部分重点高中高三二模 地理答案和解析:
这是一份2023届河北省衡水市部分重点高中高三二模 地理答案和解析,共4页。
河北省石家庄部分重点高中2023届高三下学期3月质量检测地理试卷(含答案):
这是一份河北省石家庄部分重点高中2023届高三下学期3月质量检测地理试卷(含答案),共10页。试卷主要包含了单选题等内容,欢迎下载使用。

