高中生物高考解密10 遗传的分子基础(讲义)-【高频考点解密】2021年高考生物二轮复习讲义+分层训练
展开
解密10 遗传的分子基础
高考考点
考查内容
三年高考探源
考查频率
探究遗传物质本质的经典实验
1.掌握DNA是遗传物质的实验证据,理解肺炎双球菌体内转化实验、肺炎双球菌体外转化实验以及噬菌体侵染细菌实验。
2.掌握病毒的遗传物质、生活方式、增殖过程等知识。
3.理解DNA是主要的遗传物质意义
4.掌握DNA分子的双螺旋结构。
5.DNA复制的特点及碱基互补配对原则
6.熟知真核细胞中基因表达的过程以及遵循的原则
7.理解中心法则的意义
8.掌握基因控制性状的过程及实质
2020 天津卷•3
2020 江苏卷•20
2019浙江卷•20
2019 江苏卷•3
2018浙江卷•23
2018全国Ⅲ卷•5
2019浙江卷•24
2019 江苏卷•2
2018浙江卷•22
2018海南卷•15
2019浙江卷•22
2018全国Ⅰ卷•2
2018浙江卷•25
2018江苏卷•3
★★★☆☆
DNA是主要的遗传物质
★★★☆☆
DNA的结构
★★★☆☆
DNA的复制
★★★☆☆
DNA的复制、转录和翻译
★★★☆☆
中心法则及基因与性状的关系
★★★☆☆
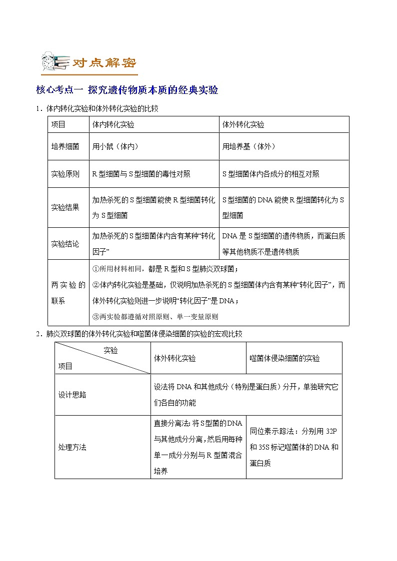
核心考点一 探究遗传物质本质的经典实验
1.体内转化实验和体外转化实验的比较
项目
体内转化实验
体外转化实验
培养细菌
用小鼠(体内)
用培养基(体外)
实验原则
R型细菌与S型细菌的毒性对照
S型细菌体内各成分的相互对照
实验结果
加热杀死的S型细菌能使R型细菌转化为S型细菌
S型细菌的DNA能使R型细菌转化为S型细菌
实验结论
加热杀死的S型细菌体内含有某种“转化因子”
DNA是S型细菌的遗传物质,而蛋白质等其他物质不是遗传物质
两实验的联系
①所用材料相同,都是R型和S型肺炎双球菌;
②体内转化实验是基础,仅说明加热杀死的S型细菌体内含有某种“转化因子”,而体外转化实验则进一步说明“转化因子”是DNA;
③两实验都遵循对照原则、单一变量原则
2.肺炎双球菌的体外转化实验和噬菌体侵染细菌的实验的宏观比较
实验
项目
体外转化实验
噬菌体侵染细菌的实验
设计思路
设法将DNA和其他成分(特别是蛋白质)分开,单独研究它们各自的功能
处理方法
直接分离法:将S型菌的DNA与其他成分分离,然后用每种单一成分分别与R型菌混合培养
同位素示踪法:分别用32P和35S标记噬菌体的DNA和蛋白质
结论
①证明DNA是遗传物质,而蛋白质等物质不是遗传物质;
②说明了遗传物质可发生可遗传的变异
①证明DNA是遗传物质,但不能证明蛋白质不是遗传物质;
②说明DNA能控制蛋白质的合成;
③说明DNA能自我复制
联系
以上两实验都证明了DNA是遗传物质,但不能证明DNA是主要的遗传物质
3.噬菌体侵染细菌实验中上清液和沉淀物放射性分析
(1)32P噬菌体侵染大肠杆菌
(2)35S噬菌体侵染大肠杆菌
【易混易错】
噬菌体侵染细菌实验中不可忽视的2个易混易错点
(1)含放射性标记的噬菌体不能用培养基直接培养,因为病毒营专性寄生生活,故应先培养细菌,再用细菌培养噬菌体。
(2)因噬菌体蛋白质含有DNA没有的特殊元素S,所以用35S标记蛋白质;噬菌体DNA含有蛋白质没有的元素P,所以用32P标记DNA;因DNA和蛋白质都含有C、H、O、N元素,所以此实验不能标记C、H、O、N元素。
考法一 肺炎双球菌转化实验
(2020·浙江高考真题)下列关于“肺炎双球菌转化实验”的叙述,正确的是( )
A.活体转化实验中,R型菌转化成的S型菌不能稳定遗传
B.活体转化实验中,S型菌的荚膜物质使R型菌转化成有荚膜的S型菌
C.离体转化实验中,蛋白质也能使部分R型菌转化成S型菌且可实现稳定遗传
D.离体转化实验中,经DNA酶处理的S型菌提取物不能使R型菌转化成S型菌
【答案】D
【分析】
活体转化实验是以R型和S型菌株作为实验材料进行遗传物质的实验,将活的、无毒的R型(无荚膜,菌落粗糙型)肺炎双球菌或加热杀死的有毒的S型肺炎双球菌注入小白鼠体内,结果小白鼠安然无恙;将活的、有毒的S型(有荚膜,菌落光滑型)肺炎双球菌或将大量经加热杀死的有毒的S型肺炎双球菌和少量无毒、活的R型肺炎双球菌混合后分别注射到小白鼠体内,结果小白鼠患病死亡,并从小白鼠体内分离出活的S型菌。格里菲斯称这一现象为转化作用,实验表明,S型死菌体内有一种物质能引起R型活菌转化产生S型菌。离体转化实验是艾弗里等人从S型活菌体内提取DNA、RNA、蛋白质和荚膜多糖,将它们分别和R型活菌混合培养,结果只有S型菌DNA和R型活菌的混合培养的培养基中既有R型菌,也有S型菌,这就是是一部分R型菌转化产生有毒的、有荚膜的S型菌所致,并且它们的后代都是有毒、有荚膜的。
【详解】
A、 活体转化实验中,小鼠体内有大量 S型菌,说明R型菌转化成的S型菌能稳定遗传,A错误;
B、活体转化实验中,无法说明是哪种物质使R型菌转化成有荚膜的S型菌,B错误;
C、离体转化实验中,只有S型菌的DNA才能使部分R型菌转化成S型菌且可实现稳定遗传,C错误;
D、离体转化实验中,经DNA酶处理的S型菌提取物,其DNA被水解,故不能使R型菌转化成 S型菌,D正确。
故选D。
考法二 遗传经典实验
(2021·浙江高考真题)下列关于遗传学发展史上4个经典实验的叙述,正确的是( )
A.孟德尔的单因子杂交实验证明了遗传因子位于染色体上
B.摩尔根的果蝇伴性遗传实验证明了基因自由组合定律
C.T2噬菌体侵染细菌实验证明了DNA是大肠杆菌的遗传物质
D.肺炎双球菌离体转化实验证明了DNA是肺炎双球菌的遗传物质
【答案】D
【分析】
1、肺炎双球菌转化实验包括活体细菌转化实验和离体细菌转化实验,其中活体细菌转化实验证明S型细菌中存在某种“转化因子”,能将R型细菌转化为S型细菌;离体细菌转化实验证明DNA是遗传物质。
2、T2噬菌体侵染细菌的实验步骤:标记噬菌体→标记的噬菌体与大肠杆菌混合培养→在搅拌器中搅拌,然后离心,检测上清液和沉淀物中的放射性物质。该实验证明DNA是遗传物质。
3、萨顿提出基因在染色体上的假说,摩尔根通过果蝇伴性遗传实验证明了基因位于染色体上。
【详解】
A、孟德尔的单因子杂交实验没有证明遗传因子位于染色体上,当时人们还没有认识染色体,A错误;
B、摩尔根的果蝇伴性遗传实验只研究了一对等位基因,不能证明基因自由组合定律,B错误;
C、T2噬菌体侵染细菌实验证明了DNA是噬菌体的遗传物质,C错误;
D、肺炎双球菌离体转化实验证明了DNA是转化因子,即DNA是肺炎双球菌的遗传物质,D正确。
故选D。
1.下列关于病毒的叙述,错误的是
A.从烟草花叶病毒中可以提取到RNA
B.T2噬菌体可感染肺炎双球菌导致其裂解
C.HIV可引起人的获得性免疫缺陷综合征
D.阻断病毒的传播可降低其所致疾病的发病率
【答案】B
【解析】
【分析】本题以“病毒”为情境,考查了几种常见的DNA病毒和RNA病毒及其宿主等相关内容,选项命题角度新颖,试题较易。
【详解】烟草花叶病毒的遗传物质是RNA,因此从烟草花叶病毒中可以提取到RNA,A正确;T2噬菌体是一种寄生在大肠杆菌体内的病毒,可见,T2噬菌体可感染大肠杆菌导致其裂解,B错误;艾滋病的全称是获得性免疫缺陷综合征,其发病机理是HIV病毒主要侵染T细胞,使机体几乎丧失一切免疫功能,C正确;阻断病毒的传播,是保护易感人群的有效措施之一,可降低其所致疾病的发病率,D正确。
2.为研究R型肺炎双球菌转化为S型肺炎双球菌的转化物质是DNA还是蛋白质,进行了肺炎双球菌体外转化实验,其基本过程如图所示:
下列叙述正确的是
A.甲组培养皿中只有S型菌落,推测加热不会破坏转化物质的活性
B.乙组培养皿中有R型及S型菌落,推测转化物质是蛋白质
C.丙组培养皿中只有R型菌落,推测转化物质是DNA
D.该实验能证明肺炎双球菌的主要遗传物质是DNA
【答案】C
【分析】
艾弗里的肺炎双球菌体外转化实验中,将S型菌的DNA、蛋白质和荚膜等物质分离开,与R型菌混合培养,观察S型菌各个成分所起的作用。最后再S型菌的DNA与R型菌混合的培养基中发现了新的S型菌,证明了DNA是遗传物质。
【详解】
甲组中培养一段 时间后可发现有极少的R型菌转化成了S型菌,因此甲组培养皿中不仅有S型菌落也有R型菌落,A选项错误;乙组培养皿中加入了蛋白质酶,故在乙组的转化中已经排除了蛋白质的干扰,应当推测转化物质是DNA,B选项错误;丙组培养皿中加入了DNA酶,DNA被水解后R型菌便不发生转化,故可推测是DNA参与了R型菌的转化,C选项正确;该实验只能证明肺炎双球菌的遗传物质是DNA,无法证明还有其他的物质也可做遗传物质,D选项错误。
3.赫尔希和蔡斯的T2噬菌体侵染大肠杆菌实验证实了DNA是遗传物质,下列关于该实验的叙述正确的是
A.实验中可用15N代替32P标记DNA
B.噬菌体外壳蛋白是大肠杆菌编码的
C.噬菌体DNA的合成原料来自大肠杆菌
D.实验证明了大肠杆菌的遗传物质是DNA
【答案】C
【分析】
T2噬菌体侵染细菌的实验步骤:分别用35S或32P标记噬菌体→噬菌体与大肠杆菌混合培养→噬菌体侵染未被标记的大肠杆菌→用搅拌器搅拌,然后离心,检测上清液和沉淀物中的放射性物质分布情况。实验结论:DNA是遗传物质。
【详解】
N是蛋白质和DNA共有的元素,若用15N代替32P标记噬菌体的DNA,则其蛋白质也会被标记,不能区分噬菌体的蛋白质和DNA,A错误;噬菌体的蛋白质外壳是由噬菌体的DNA做模板,利用大肠杆菌体内的原料编码合成,B错误;子代噬菌体DNA合成的模板来自于亲代噬菌体自身的DNA,而合成的原料来自于大肠杆菌,C正确;该实验证明了噬菌体的遗传物质是DNA,D错误。
4.下列关于探索DNA 是遗传物质的实验,叙述正确的是
A.格里菲思实验证明DNA 可以改变生物体的遗传性状
B.艾弗里实验证明从S 型肺炎双球菌中提取的DNA 可以使小鼠死亡
C.赫尔希和蔡斯实验中离心后细菌主要存在于沉淀中
D.赫尔希和蔡斯实验中细菌裂解后得到的噬菌体都带有32P 标记
【答案】C
【解析】
格里菲思证明了S型菌中存在转化因子,能够使R型菌转化为S型菌,但没有提出转化因子是什么,A错误;艾弗里没有利用小鼠,是将肺炎双球菌在培养基中培养,根据菌落特征进行判断,证明了DNA是遗传物质,B错误;赫尔希和蔡斯实验中离心的目的是让上清液析出重量较轻的T2噬菌体颗粒,沉淀物中留下被感染的细菌,C正确; 32P标记亲代噬菌体的DNA,复制形成的子代噬菌体中有的带有32P标记,有的不带有32P标记,D错误。
5.肺炎双球菌转化实验的部分过程如图所示。下列叙述正确的是
A.S型肺炎双球菌的菌落为粗糙的,R型肺炎双球菌的菌落是光滑的
B.S型菌的DNA经加热后失活,因而注射S型菌后的小鼠仍存活
C.从病死小鼠中分离得到的肺炎双球菌只有S型菌而无R型菌
D.该实验未证明R型菌转化为S型菌是由S型菌的DNA引起的
【答案】D
【解析】
S型肺炎双球菌的菌落为光滑的,R型肺炎双球菌的菌落是粗糙的,A错误;S型菌的蛋白质经过加热后已经失活,但其DNA经加热后没有失去活性,B错误;S型细菌中的DNA能将部分R性细菌转化为S型细菌,因此从病死小鼠中分离得到的肺炎双球菌有S型菌和R型菌,C错误;该实验证明S型细菌中存在某种转化因子,能将R型细菌转化为S型细菌,但不能证明R型菌转化为S型菌是由S型菌的DNA引起的,D正确。
核心考点二 DNA是主要的遗传物质
1.烟草花叶病毒感染烟草实验(HRV:车前草病毒;TMV:烟草花叶病毒)
实验过程
用HRV病毒的核酸与TMV病毒的蛋白质外壳重新组成一种病毒去感染烟草时,烟叶上的病斑与HRV病毒感染时一样,再从烟叶病斑中提取的病毒颗粒都是HRV类型
实验图解
实验结论
在没有DNA的生物中,RNA是决定生物性状的物质,也就是说RNA是这些生物的遗传物质
2.不同生物的遗传物质
不同生物的遗传物质如下表
生物类型
病毒
原核生物
真核生物
体内核酸种类
DNA或
RNA
DNA和
RNA
DNA和
RNA
体内碱基种类
4种
5种
5种
体内核苷酸种类
4种
8种
8种
遗传物质
DNA或RNA
DNA
DNA
实例
噬菌体或
烟草花叶病毒
乳酸菌、
蓝藻
玉米、
小麦、人
考法一 DNA是遗传物质实验
(2018·浙江高考真题)下列关于“核酸是遗传物质的证据”的相关实验的叙述,正确的是:
A.噬菌体侵染细菌实验中,用32P标记的噬菌体侵染细菌后的子代噬菌体多数具有放射性
B.肺炎双球菌活体细菌转化实验中,R型肺炎双球菌转化为S型菌是基因突变的结果
C.肺炎双球菌离体细菌转化实验中,S型菌的DNA使R型菌转化为S型菌,说明DNA是遗传物质,蛋白质不是遗传物质
D.烟草花叶病毒感染和重建实验中,用TMV A的RNA和TMV B的蛋白质重建的病毒感染烟草叶片细胞后,可检测到A型病毒,说明RNA是TMV A的遗传物质
【答案】D
【详解】
A、噬菌体侵染细菌的实验中,用32P标记的是噬菌体的DNA,而DNA进行半保留复制,因此子代噬菌体极少数具有放射性,A错误;
B、肺炎双球菌活体细菌转化实验中,R型肺炎双球菌转化为S型菌是基因重组的结果,B错误;
C、肺炎双球菌离体细菌转化实验中,S型菌的DNA使R型菌转化为S型菌,说明DNA是遗传物质,C错误;
D、烟草花叶病毒感染和重建实验中,用TMV A的RNA和TMV B的蛋白质重建的病毒感染烟草叶片细胞后,可检测到A型病毒,说明RNA是TMV A的遗传物质,D正确。
故选D。
考法二 同位素追踪法
(2020·江苏高考真题)同位素可用于追踪物质的运行和变化规律。在生物科学史中,下列科学研究未采用同位素标记法的是( )
A.卡尔文(M. Calvin)等探明CO2中的碳在光合作用中的转化途径
B.赫尔希(A. D. Hershey)等利用T2噬菌体侵染大肠杆菌证明DNA是遗传物质
C.梅塞尔森(M. Meselson)等证明DNA进行半保留复制
D.温特(F. W. Went)证明胚芽鞘产生促进生长的化学物质
【答案】D
【分析】
同位素标记法:同位素可用于追踪物质的运行和变化规律。用同位素标记的化合物,化学性质不会改变。科学家通过追踪同位素标记的化合物,可以弄清化学反应的详细过程。
【详解】
A、卡尔文用同位素标记法探明了CO2中的碳在光合作用中转化途径,A错误;
B、利用T2噬菌体侵染大肠杆菌实验中用了同位素标记法,B错误;
C、证明DNA的半保留复制的实验中用了同位素标记法,C错误;
D、温特证明胚芽鞘产生促进生长的化学物质的实验中未采用同位素标记法,D正确。
故选D。
6.下列有关遗传物质的说法中正确的有
①基因均位于染色体上;②DNA和基因是同一概念;③DNA是染色体的主要成分;④基因是4种碱基对的随机排列;⑤每条染色体上总是只含一个DNA分子;⑥DNA是遗传物质,遗传物质是DNA;⑦等位基因位于一对姐妹染色单体的相同位置上;⑧DNA指纹技术的原理是DNA的多样性
A.四项 B.三项 C.两项 D.一项
【答案】D
【分析】
基因是有遗传效应的DNA片段,DNA的主要载体是染色体,其基本单位是脱氧核苷酸。
【详解】
基因的载体有染色体、线粒体和叶绿体等,①错误;基因是有遗传效应的DNA片段,二者有区别,②错误;DNA是染色体的主要成分,③正确;一个基因有特定的碱基排列顺序,④错误;一条染色体上含有1个或2个DNA分子,⑤错误;DNA是遗传物质,遗传物质是DNA或RNA,⑥错误;等位基因位于同源染色体的相同位置上,⑦错误;DNA指纹技术的原理是DNA的特异性,⑧错误。综上所述,ABC不符合题意,D符合题意。故选D。
7.下列有关“DNA是生物的主要遗传物质”的叙述,正确的是( )
A.所有生物的遗传物质都是DNA
B.真核生物、原核生物、部分病毒的遗传物质是DNA,少部分病毒的遗传物质是RNA
C.动物、植物、真菌的遗传物质是DNA,除此之外的其他生物的遗传物质是RNA
D.真核生物、原核生物的遗传物质是DNA,其他生物的遗传物质是RNA
【答案】B
【分析】
本题考查生物的遗传物质。细胞类生物(真核生物和原核生物)都含有DNA和RNA两种核酸,但它们的遗传物质均为DNA;病毒只含有一种核酸(DNA或RNA),因此其遗传物质是DNA或RNA。
【详解】
A、所有有细胞结构的生物的遗传物质都是DNA,A错误;
B、真核生物、原核生物的遗传物质是DNA,病毒的遗传物质是DNA或RNA,B正确;
C、除了少数病毒的遗传物质是RNA,其余生物的遗传物质均为DNA,C错误;
D、绝大多数病毒的遗传物质也是DNA,D错误。
故选B。
8.DNA是主要的遗传物质,下列有关DNA的说法正确的是( )
A.摩尔根证明了DNA是遗传物质,并且发明了基因位置测定的方法
B.沃森和克里克提出了DNA双螺旋结构模型,并提出了半保留复制
C.DNA是真核生物的遗传物质,RNA是原核生物及病毒的遗传物质
D.DNA复制与RNA逆转录产物相同,碱基互补配对方式也相同
【答案】B
【详解】
A、摩尔根通过实验证明了基因在染色体上,并且发明了基因位置测定的方法,A项错误;
B、沃森和克里克构建了DNA双螺旋结构模型,并提出了DNA半保留复制的假说,B项正确;
C、DNA是真核生物和原核生物的遗传物质,RNA是某些病毒的遗传物质,C项错误;
D、DNA复制与RNA逆转录产物相同,都是DNA,但碱基互补配对方式不完全相同,DNA复制时的碱基互补配对方式为T-A、A-T 、C-G、G-C,逆转录时的碱基互补配对方式为U-A、G-C、C-G、A-T,D项错误。
故选B。
9.下列关于生物遗传物质的说法,正确的是
A.蓝藻和绿藻都属于真核生物,它们的遗传物质均为DNA
B.大肠杆菌的拟核内所含有的遗传物质为DNA,该DNA分子呈环状
C.HIV所含有的遗传物质为DNA或RNA
D.真核生物细胞内含有的核酸有DNA和RNA,它们都是遗传物质
【答案】B
【分析】
原核细胞和真核细胞均含有DNA和RNA,并以DNA为遗传物质,RNA作为遗传信息表达的工具或媒介。病毒只含有一种核酸DNA或RNA,遗传物质为DNA或RNA。
【详解】
A、蓝藻属于原核生物,A项错误;
B、大肠杆菌的拟核由一个环状的DNA分子组成,该DNA是大肠杆菌的遗传物质,B项正确;
C、HIV的遗传物质为RNA,C项错误;
D、真核细胞内含有的遗传物质只有DNA,D项错误。
故选B。
10.下列关于“DNA是主要的遗传物质”的叙述中,正确的是( )
A.细胞核遗传的遗传物质是DNA,细胞质遗传的遗传物质是RNA
B.“肺炎双球菌的转化实验”和“噬菌体侵染细菌的实验”都证明了DNA是主要的遗传物质
C.真核生物、原核生物、大部分病毒的遗传物质是DNA,少数病毒的遗传物质是RNA
D.细胞生物的遗传物质是DNA,非细胞生物的遗传物质是RNA
【答案】C
【详解】
凡是有细胞结构的生物体遗传物质都是DNA,A错误;
肺炎双球菌转化实验证明DNA是遗传物质,多糖、蛋白质等不是遗传物质;噬菌体侵染细菌实验证明DNA是遗传物质,二者均不能证明DNA是主要的遗传物质,B错误;
细胞类生物的遗传物质都是DNA,病毒的遗传物质是DNA或RNA,如噬菌体的遗传物质是DNA,烟草花叶病毒的遗传物质是RNA,C正确、D错误。
核心考点三 DNA的结构
1.两种DNA结构模型解读
(1)由图1可解读以下信息:
(2)图2是图1的简化形式,其中①是磷酸二酯键,③是氢键。解旋酶作用于③部位,限制性核酸内切酶和DNA连接酶作用于①部位。
2.由碱基种类及比例可分析判断核酸的种类
(1)若有U无T,则该核酸为RNA。
(2)若有T无U,且A=T,G=C,则该核酸一般为双链DNA。
(3)若有T无U,且A≠T,G≠C,则该核酸为单链DNA。
3.DNA分子中的碱基计算的常用方法
(1)互补的两个碱基数量相等,即A=T,C=G。
(2)任意两个不互补的碱基数量之和占总碱基数的50%,即A+G=T+C=A+C=T+G=(A+T+C+G)×50%,==1。
(3)一条链中互补的两种碱基的和等于另一条链中这两种碱基的和,即A1+T1=A2+T2,G1+C1=G2+C2(1、2分别代表DNA分子的两条链,下同)。
(4)一条链中互补的两种碱基数量之和占该单链碱基数的比例等于DNA分子两条链中这两种碱基数量之和占总碱基数的比例,即
==,
==。
(5)一条链中两种不互补碱基之和的比值,与另一条链中该比值互为倒数,即若一条链中(或)=K,则另一条链中(或)=。
【特别提醒】
DNA分子的共性与特异性
(1)共性:、、或在不同DNA分子中无特异性(均相同);
(2)特异性:在不同DNA中可不相同,代表DNA分子特异性(但DNA分子特异性还有碱基排列顺序)。
注:即使两个DNA分子中数量相同,其碱基对排列顺序也可能是不同的,只有同1个DNA分子复制得到的子代之间才会拥有种类、数量、排列顺序均相同的碱基对。
考法一 DNA分子结构成分
(2020·浙江高考真题)某DNA片段的结构如图所示。下列叙述正确的是( )
A.①表示胞嘧啶
B.②表示腺嘌呤
C.③表示葡萄糖
D.④表示氢键
【答案】D
【分析】
题图是DNA的结构图,DNA分子的基本单位是脱氧核苷酸,含有A、T、C、G四种碱基;DNA由两条长链按反向平行方式盘旋成双螺旋结构,每条链上的一个核苷酸以脱氧核糖与另一个核苷酸上的磷酸基团结合,形成主链的基本骨架,并排列在主链外侧,碱基位于主链内侧;DNA一条链上的核苷酸碱基与另一条链上的核苷酸碱基按碱基互补配对原则进行配对,由氢键连接。
【详解】
A、分析图示可知,A(腺嘌呤)与①配对,根据碱基互补配对原则,则①为T(胸腺嘧啶),A错误;
B、②与G(鸟嘌呤)配对,则②为C(胞嘧啶),B错误;
C、DNA分子中所含的糖③为脱氧核糖,C错误;
D、DNA两条链中配对的碱基通过④氢键相连,D正确。
故选D。
考法二 DNA分子结构功能
(2017·浙江高考真题)某真核生物DNA片段的结构示意图如下,下列叙述正确的是
A.①的形成需要DNA聚合酶催化
B.②表示腺嘌呤脱氧核苷酸
C.③的形成只能发生在细胞核
D.若a链中A+T占48%,则DNA分子中G占26%
【答案】D
【分析】
分析题图:图示为某真核生物DNA片段的结构示意图,其中①为氢键,②为腺嘌呤, ③是磷酸二酯键,④是脱氧核糖。
【详解】
A、①是氢键,不需要酶的催化,A错误;
B、图中②与A配对,表示腺嘌呤,B错误;
C、③是DNA分子复制过程中形成的磷酸二酯键,DNA复制可以发生在细胞核、线粒体和叶绿体中,C错误;
D、若a链中A+T占48%,则整个DNA分子中A+T=48%,因此G+C=52%,又因为G=C,所以G占26%,D正确。
故选D。
11.下图表示生物体内两种重要化合物的化学组成关系,下列叙述中正确的是()
A.上图中大分子B呈双螺旋结构
B.a的种类约20种,b的种类为8种
C.a与a之间通过“-NH-COOH-”相连接,b与b之间通过磷酸二酯键相连接
D.HIV的遗传信息储存在大分子B中
【答案】D
【分析】
根据题意和图示分析可知,HIV是RNA病毒,小分子a是氨基酸,小分子b是核糖核苷酸,大分子A是蛋白质,大分子B是RNA,据此分析。
【详解】
A. 图中大分子B是RNA,是单链结构,A错误;
B. 构成生物体的氨基酸a的种类约20种,小分子b是核糖核苷酸,有4种,B错误;
C. 氨基酸之间以“-CO-NH-”相连,C错误;
D. HIV的遗传物质是RNA,遗传信息储存在大分子B中,D正确。
12.多个核苷酸通过脱水连接成一条核苷酸链,而多核苷酸链中含有一条由五碳糖和磷酸交替排列构成的主链(如图)。下列相关叙述中正确的是:
A.该多核苷酸链由磷酸、脱氧核糖和5种碱基组成
B.主链的元素组成有: C、H、O、N和P
C.一个五碳糖只与一个磷酸相连
D.该核苷酸链中只有4种核苷酸
【答案】D
【分析】
图示部分有碱基T,可以判断此多核苷酸链为DNA的一条链。主链只包括五碳糖和磷酸,也就是DNA的基本骨架,不包括含氮碱基。
【详解】
该多核苷酸链由磷酸、脱氧核糖和4种碱基组成,A错误;主链的元素组成有: C、H、O、P,B错误;末端的五碳糖只与一个磷酸相连,但中间的五碳糖与两个磷酸相连,C错误;该核苷酸链中只有4种核苷酸,D正确。
13.下列关于DNA分子结构和DNA复制的说法,正确的是( )
A.DNA分子的每个脱氧核糖上均连着两个磷酸和一个含氮碱基
B.若DNA分子的一条链中(A+G)/(T+C)<1,则其互补链中该比例大于1
C.DNA分子的双链需要由解旋酶完全解开后才能开始进行DNA复制
D.一个用15N标记的DNA在含l4N的环境中复制4次后,含15N的DNA数与含14N的DNA数之比为1:4
【答案】B
【分析】
DNA分子中,两个脱氧核苷酸之间通过磷酸与脱氧核糖之间形成的磷酸二酯键,但是DNA分子两条链中各有一端只连着一个磷酸;根据碱基互补配对原则,DNA分子一条链中(A+G)/(T+C)的比值与互补链中的该种碱基的比值互为倒数,若DNA分子一条链中(A+G)/(T+C)的比值为m,则另一条链中(A+G)/(T+C)的比值为1/m;DNA复制过程为边解旋边复制,复制特点为半保留复制。
【详解】
A.DNA分子中大多数脱氧核糖上连着两个磷酸和一个碱基,但2条链各有一个末端的脱氧核糖只连接一个磷酸和一个碱基,A错误;
B. DNA分子一条链中(A+G)/(T+C)的比值与互补链中的该种碱基的比值互为倒数,若DNA分子的一条链中(A+G)/(T+C)<1,则其互补链中该比例大于1,B正确;
C. DNA分子的复制过程是边解旋边复制,C错误;
D. DNA复制为半保留复制,不管复制几次,最终子代DNA都保留亲代DNA的2条母链,故最终有2个子代DNA含15N,而含有14N的DNA分子为24=16个,含15N的DNA数与含14N的DNA数之比为2/24=1/8,D错误。
14.现有DNA分子的两条单链均只含有14N(表示为14N14N)的大肠杆菌,若将该大肠杆菌在含有15N的培养基中繁殖两代,再转到含有14N的培养基中繁殖一代,则理论上DNA分子的组成类型和比例分别是( )
A.有15N14N和14N14N两种,其比例为1:3
B.有15N15N和14N14N两种,其比例为1:1
C.有15N15N和14N14N两种,其比例为3:1
D.有15N14N和14N14N两种,其比例为3:1
【答案】D
【分析】
本题考查DNA复制的相关知识,要求考生识记DNA分子复制的特点,掌握DNA分子半保留复制的探索历程,能结合所学的知识准确答题。
【详解】
DNA分子的两条单链均只含有14N,该大肠杆菌在含有 15N 的培养基中繁殖两代,形成4个DNA,其中2个DNA为15N14N,另外2个DNA为15N15N。;再转到含有 14N 的培养基中繁殖一代,DNA为15N14N形成的子代DNA中,一个DNA为15N14N,另外1个DNA为 14N14N;而DNA为 15N15N 形成的2个子代DNA都为 15N14N;因此理论上 DNA 分子的组成类有 15N14N 和 14N14N 两种,其比例为 3:1。 故选D。
15.一个用15N标记的DNA分子含120个碱基对,其中腺嘌呤有50个。在不含15N的培养基中经过n次复制后,不含15N的DNA分子总数与含15N的DNA分子总数之比为7∶1,复制过程共需游离的胞嘧啶脱氧核苷酸m个,则n、m分别是
A.3、490 B.3、560
C.4、1 050 D.4、1 120
【答案】C
【分析】
DNA分子中,两条链的碱基之间通过氢键互补配对,根据碱基互补配对原则,知道DNA中碱基种数和其中一种碱基的数目,即可确定其他碱基数目。DNA复制过程中,以解旋后的每一条母链为模板,按照碱基互补配对原则合成子链。
【详解】
DNA复制n次后含有15 N的DNA有2个,不含15N的DNA有2n-2个,又因为不含15N的DNA分子总数与含15N的DNA分子总数之比为7∶1,所以解得n=4.即DNA复制了4次;由于用15N标记的DNA分子含120个碱基对,根据碱基互补配对原则可知胞嘧啶的个数是120-50=70(个),复制4次,得到16个DNA分子,相当于增加了15个子代DNA,所以复制过程需要的游离的胞嘧啶脱氧核苷酸70×15=1 050(个),C正确,ABD错误。
故选C。
核心考点四 DNA的复制
1.有关DNA复制的几个问题
(1)复制的场所:主要场所是细胞核,但在拟核、线粒体、叶绿体、细胞质基质(如质粒)中也可进行DNA复制。
(2)外界条件对DNA复制的影响:在DNA复制的过程中,需要酶的催化和ATP供能,凡是影响酶活性的因素和影响细胞呼吸的因素,都会影响DNA的复制。
(3)复制方式:半保留复制。新合成的每个DNA分子中,都保留了原来DNA分子中的一条链(模板链)。
(4)过程特点:边解旋边复制;多点解旋和复制。
(5)DNA复制的准确性
①一般情况下,DNA分子能准确地进行复制。原因:DNA具有独特的双螺旋结构,能为复制提供精确的模板;通过碱基互补配对,保证了复制能够准确地进行。
②在特殊情况下,在外界因素和生物内部因素的作用下,可能造成碱基配对发生差错,引发基因突变。
2.DNA半保留复制的相关计算方法
(1)将用15N标记的DNA分子放入含14N的培养基中连续培养n代,其后代DNA分子的情况分析如下
复制代数
DNA分子
分子数
只含15N
只含14N
含15N
含14N
亲代
1
1
0
1
0
1
2
0
0
2
2
2
4
0
2
2
4
n
2n
0
2n-2
2
2n
规律
繁殖n代后,含15N的DNA分子只有2个;所有子代DNA分子中都有含14N的单链;含15N的DNA分子占全部DNA分子的比为2/2n=1/2n-1
分析表格可得:
①子代DNA分子中,含14N的有2n个,只含14N的有(2n-2)个,做题时应看准是“含”还是“只含”。
②无论复制多少次,含15N的子代DNA分子始终只有2个。
③子代DNA分子的总链数为2n×2=2n+1(条)。无论复制多少次,含15N的链始终有2条,占总链数的比例为2/2n+1=1/2n。做题时,应看准是“DNA分子数”还是“链数”。
(2)DNA复制过程中消耗的脱氧核苷酸数的计算
设某双链DNA分子中含某种碱基a个:
①复制n次需要含该碱基的脱氧核苷酸数为a·(2n-1)个。如图所示。
②第n次复制需要含该碱基的脱氧核苷酸数为a·2n-1个。由上图可以看出,复制的结果是形成两个一样的DNA分子,所以一个DNA分子复制n次后,得到的DNA分子数为2n个,复制(n-1)次后得到的DNA分子数为2n-1个。第n次复制增加的DNA分子数为2n-2n-1=2n-1(个),需要含该碱基的脱氧核苷酸数为a·2n-1个。
3.DNA复制与细胞分裂的模型构建
这样看来,最后形成的4个子细胞有3种情况:第一种情况是4个细胞都是;第二种情况是2个细胞是,1个细胞是,1个细胞是;第三种情况是2个细胞是,另外2个细胞是。
【易混易错】
(1)运用DNA半保留复制特点,分析被标记DNA分子的比例时,应注意求的是DNA分子数,还是脱氧核苷酸链数;还应注意培养液中化学元素的转换。
(2)运用DNA半保留复制特点,解决消耗某种脱氧核苷酸数量问题时,应注意亲代DNA分子的两条母链被保留下来,不需消耗原料。
(3)在计算消耗游离的脱氧核苷酸数时要明确是“经过n次复制”还是“第n次复制”。
考法一 同位素标记对DNA复制的研究
(2019·天津高考真题)用3H标记胸腺嘧啶后合成脱氧核苷酸,注入真核细胞,可用于研究
A.DNA复制的场所 B.mRNA与核糖体的结合
C.分泌蛋白的运输 D.细胞膜脂质的流动
【答案】A
【分析】
本题利用同位素标记法对DNA的复制、蛋白质的合成和运输及细胞膜的结构和功能等有关知识进行综合考查。DNA复制需要脱氧核苷酸作为原料;mRNA与核糖体结合,翻译形成蛋白质;分泌蛋白的运输需要内质网和高尔基体形成囊泡运输;细胞膜脂质的流动与物质跨膜运输有关。
【详解】
胸腺嘧啶为DNA特有的碱基,将其标记后合成的脱氧核苷酸是DNA复制的原材料,故可利用其研究DNA复制的场所,A正确;mRNA的基本单位是核糖核苷酸,故用标记的脱氧核苷酸不能研究 mRNA与核糖体的结合,B错误;分泌蛋白的需要内质网的加工,形成囊泡运到高尔基体,加工、分类和包装,形成分泌小泡,通过细胞膜胞吐运出,与脱氧核苷酸无关,C错误;细胞膜中的脂质不含脱氧核苷酸,其流动与脱氧核苷酸无关,D错误。因此,本题答案选A。
考法二 DNA复制方式
(2019·浙江高考真题)在含有BrdU的培养液中进行DNA复制时,BrdU会取代胸苷掺入到新合成的链中,形成BrdU标记链。当用某种荧光染料对复制后的染色体进行染色,发现含半标记DNA(一条链被标记)的染色单体发出明亮荧光,含全标记DNA(两条链均被标记)的染色单体荧光被抑制(无明亮荧光)。若将一个细胞置于含BrdU的培养液中,培养到第三个细胞周期的中期进行染色并观察。下列推测错误的是
A.1/2的染色体荧光被抑制 B.1/4的染色单体发出明亮荧光
C.全部DNA分子被BrdU标记 D.3/4的DNA单链被BrdU标记
【答案】D
【分析】
DNA的复制方式为半保留复制。根据题意分析,复制到第三个细胞周期的中期时,共有4个细胞,以第一代细胞中的某一条染色体为参照,含半标记DNA的染色单体共有2条,含全标记DNA的染色单体共有6条。
【详解】
根据题意可知,在第三个细胞周期中期时,含半标记DNA的染色单体分别在两个细胞中,故有两个细胞的两条染色单体荧光全被抑制,有两个细胞中的一条染色单体发出明亮荧光,一条染色单体荧光被抑制,故A、B选项正确;一个DNA分子中有两条脱氧核苷酸链,由于DNA为半保留复制,故不含BrdU标记的两条脱氧核苷酸链分别位于两个DNA分子中,新复制得到的脱氧核苷酸链必然含BrdU标记,故所有DNA分子都被BrdU标记,C选项正确;以第一代细胞中的某一条染色体为参照,在第三个细胞周期中期时一共有16条DNA单链,含BrdU标记的有14条,故有的DNA单链被BrdU标记,D选项错误。
16.某种物质可插入DNA分子两条链的碱基对之间,使DNA双链不能解开。若在细胞正常生长的培养液中加入适量的该物质,下列相关叙述错误的是
A.随后细胞中的DNA复制发生障碍
B.随后细胞中的RNA转录发生障碍
C.该物质可将细胞周期阻断在分裂中期
D.可推测该物质对癌细胞的增殖有抑制作用
【答案】C
【解析】
某物质可插入DNA分子两条链的碱基对之间,使DNA双链不能打开,说明该物质会阻碍DNA分子的解旋,因此会阻碍DNA分子的复制、转录和抑制细胞增殖,A、B、D三项均正确;因DNA分子的复制发生在间期,所以该物质可将细胞周期阻断在分裂间期,C项错误。
考点:本题考查遗传信息的传递和表达、细胞增殖的相关知识,意在考查学生能从课外材料中获取相关的生物学信息,并能运用这些信息,结合所学知识解决相关的生物学问题的能力。
17.下列人体内有关生理过程的描述,错误的是
A.甲、乙、丙三个过程均有氢键的破坏也有氢键的形成
B.甲、乙、丙三个过程中只有一个过程能在胰岛β 细胞核内进行
C.图乙表示翻译,通过多个核糖体的工作,细胞可在短时间内合成多条肽链
D.图甲表示DNA 的复制,通过增加复制起始点,细胞可在短时间内复制出大量的DNA
【答案】D
【分析】
分析图示:图甲中进行多起点复制,表示DNA复制;图乙以mRNA为模板合成蛋白质,表示翻译过程;图丙以DNA的一条链为模板合成mRNA,表示转录过程。
【详解】
A.甲表示DNA复制过程,该过程涉及氢键的破坏和形成;乙为翻译过程,存在氢键的破坏和形成;丙过程为转录形成RNA的过程,该过程存在DNA的解旋,存在碱基之间互补配对形成氢键的过程,A正确;
B.胰岛B细胞没有增殖能力,故没有DNA复制过程,但可进行转录和翻译,转录在细胞核内完成翻译在细胞质的核糖体上完成,B正确;
C.图乙表示翻译,通过多个核糖体的工作,细胞可在短时间内合成多条肽链,C正确;
D.图甲表示DNA的复制,通过增加复制起始点,细胞可缩短DNA复制的时间而不是短时间内复制出大量的DNA,D错误;
因此,本题答案选D。
18.将某一细胞中的一条染色体上的DNA用14C充分标记,其同源染色体上的DNA用32P充分标记,置于不含放射性的培养液中培养,经过连续两次细胞分裂(不考虑交叉互换)。下列说法中正确的是
A.若进行减数分裂,则四个细胞中均含有14C和32P
B.若进行有丝分裂,某一细胞中含14C的染色体可能是含32P染色体的两倍
C.若进行有丝分裂,则四个细胞中可能三个有放射性,一个没有放射性
D.若进行减数分裂,则四个细胞中可能两个有放射性,两个没有放射性
【答案】C
【分析】
有丝分裂过程中,染色体复制一次,细胞分裂一次,最终子细胞中染色体数目与体细胞染色体数目相等。在减数分裂过程中,染色体只复制一次,而细胞分裂两次,减数分裂的结果是,成熟生殖细胞中的染色体数目比原始生殖细胞的减少一半。
【详解】
若进行减数分裂,同源染色体会分开,因此四个细胞中有两个细胞都含有14C,另外两个细胞都含有32P,A错误;若进行有丝分裂,某一细胞中可能含14C的染色体和含32P染色体相等,也可能只含14C,也可能只含32P,可能不含14C和32P,B错误;若进行有丝分裂,细胞分裂两次,DNA复制两次,由于有丝分裂后期,姐妹染色体分开后形成的子染色体移向细胞两极是随机的,因此,四个细胞中可能三个有放射性,一个没有放射性,C正确;若进行减数分裂,DNA只复制一次,但细胞分裂两次,因此,四个细胞中都有放射性,D错误;本题答案选C。
19.下图所示为细胞中遗传信息的传递和表达过程,相关叙述正确的是
A.①是DNA的复制、②是转录,③是翻译,三个过程中碱基配对情况不完全相同
B.②③过程发生的场所可能相同,③是以DNA为模板合成一定氨基酸顺序的蛋白质
C.①②过程所需要的原料相同
D.③过程中不同核糖体合成的是同一种蛋白质,核糖体的移动方向是由右向左
【答案】A
【分析】
据图分析,①表示DNA复制,②表示转录,③表示翻译,a表示转录的非模板链,b表示转录的模板链,c表示mRNA,d、e、f表示三个核糖体翻译形成的肽链,是相同的。
【详解】
根据以上分析已知,①表示DNA复制,②表示转录,③表示翻译,三个过程都遵循碱基互补配对原则,但是碱基配对情况不完全相同,A正确;转录主要发生在细胞核,翻译发生在细胞质中的核糖体,且翻译是以mRNA为模板合成具有一定氨基酸顺序的蛋白质的过程,B错误;DNA复制的原料是四种脱氧核苷酸,而转录的原料是四种核糖核苷酸,C错误;③过程中不同核糖体合成的是同一种蛋白质,根据肽链的长度可知核糖体的移动方向是由左向右,D错误。
20.在氮源为14N或15N的培养基上生长的大肠杆菌,其DNA分子分别为14N-DNA(相对分子质量为a)或15N-DNA(相对分子质量为b)。将亲代大肠杆菌转移到含14N的培养基上,连续繁殖两代(Ⅰ和Ⅱ),用离心方法分离提取到的大肠杆菌的DNA,得到的结果如图所示。下列对此实验的叙述错误的是
A.Ⅰ代大肠杆菌DNA分子中一条链含14N,另一条链含15N
B.Ⅱ代大肠杆菌含15N的DNA分子占全部DNA分子的1/4
C.预计Ⅲ代大肠杆菌DNA分子的平均相对分子质量为7a+b/8
D.上述实验的结果能证明DNA的复制方式为半保留复制
【答案】B
【分析】
据图可知,14N-DNA相对分子质量较小,离心后位于试管中轻带的位置,15N-DNA相对分子质量较大,离心后位于试管中重带的位置,Ⅰ代大肠杆菌DNA离心后位于中带的位置,推测其分子中一条链含14N,另一条链含15N。
【详解】
A、Ⅰ代大肠杆菌DNA分子中一条链含14N,另一条链含15N,A正确;
B、Ⅱ代大肠杆菌含15N的DNA分子有2个,占全部(4个)DNA分子的1/2,B错误;
C、由于1个含有14N的DNA分子相对分子质量为a,则每条链的相对分子质量为a/2;1个含有15N的DNA分子的相对分子质量为b,则每条链的相对分子质量为b/2;将亲代大肠杆菌转移到含14N的培养基上,连续繁殖三代,共得到8个DNA分子,这8个DNA分子共16条链,其中有2条链含15N,14条链含14N,因此总相对分子质量为b/2×2+ a/2×14=b+7a,所以每个DNA分子的平均相对分子质量为7a+b/8,C正确;
D、该实验的结果能证明DNA的复制方式为半保留复制,D正确。
故选B。
核心考点五 DNA的复制、转录和翻译
1.DNA复制、转录和翻译的比较
比较项目
DNA复制
转录
翻译
场所
真核细胞主要在细胞核中
真核细胞主要在细胞核中
细胞质中的核糖体
模板
DNA的两条单链
DNA的一条链
mRNA
原料
4种脱氧核苷酸
4种核糖核苷酸
20种氨基酸
条件
ATP、酶(解旋酶、DNA
聚合酶)
酶(RNA聚合酶)、ATP
酶、ATP、tRNA
产物
2个双链DNA
一个单链RNA(mRNA、tRNA、rRNA)
多肽链
特点
①半保留复制
②边解旋边复制
③多起点复制
边解旋边转录,DNA双链全保留
一条mRNA上可相继结合多个核糖体,同时合成多条肽链
信息传递
DNA→DNA
DNA→RNA
mRNA→蛋白质
【特别提醒】
从核糖体上脱离下来的只是多肽链,多肽链往往还要在相应的细胞器(内质网、高尔基体)内加工,最后才形成具有一定空间结构和特定功能的蛋白质。
2.图说两种翻译过程模型
(1)图甲翻译模型分析
①Ⅰ、Ⅱ、Ⅲ、Ⅳ分别为tRNA、核糖体、mRNA、多肽链。
②一个核糖体与mRNA的结合部位形成2个tRNA结合位点。
③翻译起点:起始密码子决定的是甲硫氨酸或缬氨酸。
④翻译终点:识别到终止密码子(不决定氨基酸)翻译停止。
⑤翻译进程:核糖体沿着mRNA移动,mRNA不移动。
(2)图乙翻译模型分析
①图乙中,1、2、3分别为mRNA、核糖体、多肽链。
②数量关系:一个mRNA可同时结合多个核糖体,形成多聚核糖体。
③意义:少量的mRNA分子可以迅速合成出大量的蛋白质。
④方向:从左向右,判断依据是多肽链的长短,长的翻译在前。
⑤结果:合成多个氨基酸序列完全相同的多肽,因为模板mRNA相同。
3.辨析遗传信息、密码子与反密码子
遗传信息
密码子
反密码子
存在位置
在DNA上,是基因中脱氧核苷酸的排列顺序
在RNA上,是mRNA上决定1个氨基酸的3个相邻碱基
在tRNA上,是与密码子互补配对的3个碱基
作用
决定蛋白质中氨基酸的排列顺序
直接决定蛋白质分子中氨基酸的排列顺序
与mRNA上3个碱基互补,以确定氨基酸在肽链上的位置
对应关系
【易混易错】
辨析DNA复制、转录和翻译过程中的3个易错点
(1)DNA复制的模板是DNA的两条链,转录的模板是DNA的一条链。
(2)mRNA直接决定氨基酸的排列顺序,DNA间接决定氨基酸的排列顺序。
(3)原核生物的转录、翻译同时同地进行,边转录边翻译;真核生物的转录主要在细胞核,翻译在细胞质中,核基因先转录后翻译。
考法一 核糖体合成
(2020·天津高考真题)完整的核糖体由大、小两个亚基组成。下图为真核细胞核糖体大、小亚基的合成、装配及运输过程示意图,相关叙述正确的是( )
A.上图所示过程可发生在有丝分裂中期
B.细胞的遗传信息主要储存于rDNA中
C.核仁是合成rRNA和核糖体蛋白的场所
D.核糖体亚基在细胞核中装配完成后由核孔运出
【答案】D
【分析】
图中显示出了核糖体的合成过程,位于核仁中的rDNA经过转录形成了rRNA前体物质,核糖体蛋白从核孔进入细胞核后,和rRNA前体结合,一部分生成了核糖体小亚基,另一部分和核仁外DNA转录形成的5S rRNA结合生成核糖体大亚基,都从核孔进入细胞质。
【详解】
A、有丝分裂中核膜、核仁已经在前期解体,该过程不可能发生在有丝分裂中期,A错误;
B、rDNA上的信息主要与核糖体合成有关,不是细胞的遗传信息的主要储存载体,B错误;
C、从图中看出核仁是合成rRNA的场所,而核糖体蛋白的合成场所在核糖体,C错误;
D、从图中看出,细胞核装配好核糖体亚基后从核孔中运出,D正确。
故选D。
考法二 遗传信息表达
(2019·浙江高考真题)下列关于遗传信息表达过程的叙述,正确的是
A.一个DNA分子转录一次,可形成一个或多个合成多肽链的模板
B.转录过程中,RNA聚合酶没有解开DNA双螺旋结构的功能
C.多个核糖体可结合在一个mRNA分子上共同合成一条多肽链
D.编码氨基酸的密码子由mRNA上3个相邻的脱氧核苷酸组成
【答案】A
【分析】
遗传信息的表达主要包括复制、转录和翻译,基因控制蛋白质的合成包括转录和翻译两个过程,以DNA分子的一条链作为模板合成RNA,在真核细胞中主要在发生细胞核中。翻译是以mRNA为模板合成蛋白质的过程,场所为核糖体。
【详解】
一个DNA分子转录一次,形成的mRNA需要进行剪切加工,可能合成一条或多条模板链,A选项正确;转录过程中,RNA聚合酶兼具解旋功能故不需要DNA解旋酶参与转录,B选项错误;在转录过程中,mRNA上可附着多个核糖体进行翻译,得到数条相同的mRNA,而不是共同合成一条多肽链,C选项错误;mRNA由核糖核苷酸构成,不具有脱氧核苷酸,D选项错误。
21.如图所示为人体内基因对性状的控制过程,下列叙述正确是
A.①②或⑥⑦都表示基因的表达过程,但发生在不同细胞中
B.基因1和基因2的遗传一定遵循基因的自由组合定律
C.生物体中一个基因只能决定一种性状
D.⑦→⑥→⑤过程说明基因可通过控制酶的合成,直接控制生物的性状
【答案】A
【解析】
由图可知①和⑦表示转录,②和⑥表示翻译,基因的表达包括转录和翻译,而图中的血红蛋白的形成只发生在红细胞中,酪氨酸酶在皮肤和眼睛等细胞中表达,A正确。基因1和基因2的遗传不一定遵循基因的自由组合定律,因为不明确这两个基因是否位于同一对同源染色体上,B错误。生物体中一个基因可以参与多种性状的控制,C错误。⑦→⑥→⑤过程说明基因可通过控制酶的合成,间接控制生物的性状,D错误。
点睛:在一个个体中除了哺乳动物成熟的红细胞中,所有个体都含有该个体的全部基因,但这些基因在细胞中不是全部都表达的,有的基因只在特定的细胞中表达,即细胞分化的实质基因的选择性表达;基因控制生物体的性状有直接和间接两种途径,且基因和性状之间并不都是一一对应的关系。
22.古比鱼尾形由位于常染色体上的三对独立遗传的基因决定,相关基因、酶以及尾形关系如图示,据此推测错误的是
A.由图可知基因可通过控制酶的合成影响代谢过程,从而控制生物的性状
B.基因型相同的杂合三角尾鱼相互交配,子一代的基因型最少3种、最多27种
C.圆尾鱼与扇尾鱼杂交,子—代中圆尾:扇尾:三角尾数量比可能出现2:1:1
D.让圆尾鱼相互交配,子一代中出现其它尾形的原因可能是由于基因重组所致
【答案】D
【解析】
由图可知基因可通过控制酶的合成影响代谢过程,从而控制生物的性状,A项正确;根据图解可知三角尾鱼的大致的基因型为_ _ _ _D_、A_bb_ _,基因型相同的杂合三角尾鱼相互交配,如aabbDd×aabbDd、AabbDD×AabbDD和Aabbdd×Aabbdd的子一代基因型都最少,有3种。而AaBbDd×AaBbDd的子一代基因型最多,有3×3×3=27种,故B项正确;根据图解可知圆尾鱼的大致的基因型为aa_ _dd,扇尾鱼的大致的基因型为A_B_dd,当圆尾鱼的基因型为aabbdd、扇尾鱼的基因型为AaBbdd时,二者杂交获得的子一代的基因型及比例为1/4AaBbdd(扇尾)、1/4Aabb(三角尾)、1/4aaBb(圆尾)、1/4aabb(圆尾),则子一代中圆尾∶扇尾∶三角尾=2∶1∶1,C项正确;圆尾鱼的大致的基因型为aa_ _dd,让圆尾鱼相互交配,子一代中全部是圆尾鱼,一般不会出现其它尾形,如果子一代中出现其它尾形,则可能是基因突变所致,D项错误。
23.某哺乳动物的毛色由位于常染色体上、独立遗传的3对等位基因控制,其控制过程如下图所示。下列分析正确的是( )
A.发生一对同源染色体之间的交叉互换,一个基因型为ddAaBb的精原细胞可产生4种精子
B.基因型为ddAaBb的雌雄个体相互交配,子代的表现型及比例为黄色:褐色=13:3
C.图示说明基因通过控制酶的合成来控制该生物的所有性状
D.图示说明基因与性状之间是一一对应的关系
【答案】A
【解析】
由于某哺乳动物的毛色由位于常染色体上、独立遗传的3对等位基因控制,因此其遗传遵循孟德尔的自由组合定律,一个基因型为ddAaBb的精原细胞如果不发生交叉互换可产生dAB、dab(或daB、dAb)两种类型的精子,如果发生一对同源染色体之间的交叉互换,会产生dAB、dAb、daB、dab四种类型的精子,A正确;由控制色素合成的图解可知,体色为黄色的个体的基因型为D_、ddaaB_、ddaabb,体色为褐色的个体的基因型为ddA_bb,体色为黑色的个体的基因型为ddA_B_。基因型为ddAaBb的雌雄个体相互交配,其后代的基因型及比例为ddA_B_:ddA_bb:ddaaB_:ddaabb=9:3:3:1,其中基因型为ddA_B_的个体表现为黑色,基因型为aaA_bb表现为褐色,基因型为ddaaB_、ddaabb的个体均表现为黄色,因此基因型为ddAaBb的雌雄个体相互交配,子代的表现型及比例为黑色:褐色:黄色=9:3:4;B错误;基因对性状的控制方式包括:基因通过控制蛋白质分子结构来直接控制性状;基因通过控制酶的合成来影响细胞代谢,进而间接控制生物的性状,因此图示只是基因控制性状的方式之一,并不能控制生物的所有性状,C错误;基因与性状之间并不是简单的一一对应关系,有些性状是由多个基因共同决定的,有的基因可决定或影响多种性状,图示说明动物的体色由三对等位基因控制,D错误。
24.某植物体内合成营养物质A、B和C的控制流程如图所示(注:没有相应的酶时,营养物质的合成速率较慢,即对应的营养物质的含量低)。已知隐性基因a、b和c控制合成的酶没有活性,三对基因之间不存在相互抑制现象。若A-a、B-b 和C-c三对基因遵循自由组合定律,则下列相关叙述,错误的是
A.图示反映出基因可间接控制生物性状以及基因与性状是一一对应关系
B.基因型为AaBbCc植株自交,子代中营养物质C含量高的个体占27/64
C.该三对等位基因可构成27种基因型,所控制的表现型却只有4种
D.基因型为AaBBCc植株与aabbcc植株进行测交,子代性状比为2:1:1
【答案】A
【分析】
基因对性状的控制方式:①基因通过控制酶的合成来影响细胞代谢,进而间接控制生物的性状;②基因通过控制蛋白质分子结构来直接控制性状。依据题干信息,营养物质C含量最高的基因型是A B C 。
【详解】
生物体的性状是基因与环境共同作用的结果,A项错误。基因型为AaBbCc植株自交,子代中营养物质C含量高的个体基因型应是A B C ,占3/4×3/4×3/4=27/64,B项正确。每对等位基因都可以构成三种基因型,故三对等位基因可以构成3×3×3=27种基因型,表现型有:三种营养物质都不含、营养物质A含量高、营养物质B含量高、营养物质C含量高,共4种表现型,C项正确。基因型为AaBBCc植株与aabbcc植株进行测交,子代基因型有AaBbCc(营养物质C含量高)、AaBbcc(营养物质B含量高)、aaBbCc(三种营养物质都不含)、aaBbcc(三种营养物质都不含),表现型比例为:三种营养物质都不含:营养物质C含量高:营养物质B含量高=2:1:1,D项正确,故选A。
25.如图是某逆转录病毒增殖过程的部分示意图,①~⑥代表相关过程,下列叙述错误的是
A.图示反映出RNA也能携带生物的遗传信息
B.过程①所需的酶在宿主细胞的核糖体上合成
C.将DNA某片段经过程②整合于宿主细胞DNA一般属于基因重组
D.若该病毒为HIV,则其主要通过侵染人体生殖细胞从而遗传给子代
【答案】D
【分析】
图示为某RNA病毒侵染宿主细胞后的增殖过程,其中①表示以病毒RNA为模板逆转录合成DNA;③表示转录过程;⑤表示翻译过程,⑥表示最后组装形成新的病毒。
【详解】
根据题意,RNA是亲代逆转录病毒的遗传物质,因此RNA也能携带生物的遗传信息,A正确;过程①所需的酶为逆转录酶,在宿主细胞的核糖体上合成,B正确;将DNA某片段经过程②整合于宿主细胞DNA—般属于基因重组,C正确;艾滋病病毒主要攻击人体T淋巴细胞,D错误
核心考点六 中心法则及基因与性状的关系
1.中心法则的内容与各种生物的信息传递
(1)中心法则的内容
(2)中心法则体现了DNA的两大基本功能
①信息传递功能:Ⅰ过程体现了遗传信息的传递功能,它是通过DNA复制完成的,发生于亲代产生子代的生殖过程或细胞增殖过程中;Ⅳ过程表示以RNA作为遗传物质的生物亲代与子代之间遗传信息的传递功能。
②信息表达功能:Ⅱ(转录)、Ⅲ(翻译)过程共同体现了遗传信息的表达功能,发生在个体发育过程中;V过程表示了部分以RNA作为遗传物质的病毒的逆转录过程,是RNA中遗传信息表达的首要步骤。此类生物专营寄生生活,必须在宿主细胞中完成其遗传物质中信息的表达,所以需先通过逆转录过程形成DNA,整合在宿主DNA中,再进行Ⅱ、Ⅲ过程。
2.不同类型生物遗传信息的传递
(1)以DNA为遗传物质的生物
(2)具有RNA复制功能的RNA病毒(如烟草花叶病毒)。
(3)具有逆转录功能的RNA病毒(如艾滋病病毒)。
3.基因对性状的控制
(1)控制途径
直接途径
间接途径
方式
基因通过控制“蛋白质的结构”直接控制生物性状
基因通过控制“酶或激素”的合成进而影响代谢过程而控制生物性状
图解
举例
①镰刀型细胞贫血症:血红蛋白基因突变→血红蛋白结构异常→红细胞呈镰刀状
②囊性纤维病:CFTR基因缺失3个碱基→CFTR蛋白结构异常→功能异常
①豌豆粒型:豌豆淀粉分支酶基因异常(插入外来核苷酸序列)→不能正常合成淀粉分支酶→淀粉少、蔗糖多→水分保留少→皱粒
②白化病:酪氨酸酶基因异常→缺少酪氨酸酶→制约酪氨酸转化为黑色素→白化病
(2)基因与生物性状的关系
①生物体的一个性状有时受多个基因的影响,如玉米叶绿素的形成至少与50多个不同基因有关。
②一般而言,一个基因只决定一种性状。
③环境因素会影响生物性状,如人类身高不完全取决于基因,可受后天营养及锻炼状况影响。
4.基因表达过程的相关计算方法
(1)基因表达过程中的数量关系
转录、翻译过程中DNA(基因)的碱基数∶mRNA的碱基数∶多肽链的氨基酸数=6∶3∶1,参考图解如下:
(2)基因表达过程中的直观作图法
这种方法一般可以分为3个步骤。
第一步:作图。通常只要画出图甲,当涉及转录、逆转录、翻译时还要画出图乙。
说明:①上述图甲代表的是一个DNA分子,α、β代表它的两条脱氧核苷酸链;图乙代表的是以该DNA分子的α链为模板转录出的一个RNA分子。
②上述图甲中的A、G、C、T代表4种脱氧核苷酸(或碱基),x、y、z、w代表数量;图乙中的U、C、G、A代表4种核糖核苷酸(或碱基),x、y、z、w代表数量。
第二步:转换。即根据第一步作出的图,把题干给出的条件转换成数学等式。
第三步:计算。即根据题干的要求,结合第二步中的数学等式,求出相应的数值。
考法一 中心法则遗传传递方向
(2020·浙江高考真题)遗传信息传递方向可用中心法则表示。下列叙述正确的是
A.劳氏肉瘤病毒的RNA可通过逆转录合成单链DNA
B.烟草花叶病毒的RNA可通过复制将遗传密码传递给子代
C.果蝇体细胞中核DNA分子通过转录将遗传信息传递给子代
D.洋葱根尖细胞中DNA聚合酶主要在期通过转录和翻译合成
【答案】A
【分析】
中心法则可表示的遗传信息的传递方向如下:
①DNA→DNA:DNA的复制过程;
②DNA→RNA→蛋白质:DNA的转录、翻译过程;
③RNA→RNA:RNA的复制过程;
④RNA→DNA:逆转录过程;
其中,①②过程是真核生物、原核生物和DNA病毒的遗传信息传递过程,③④为某些RNA病毒的遗传信息传递过程。
【详解】
A、劳氏肉瘤病毒是逆转录病毒,其RNA可通过逆转录合成单链DNA,A正确;
B、烟草花叶病毒的RNA可通过复制将遗传信息传递给子代,B错误;
C、果蝇体细胞中核DNA分子通过复制将遗传信息传递给子代,C错误;
D、洋葱根尖细胞中DNA聚合酶主要在G1期通过转录和翻译合成,D错误。
故选A。
考法二 中心法则图示
(2015·重庆高考真题)结合图示分析,下列叙述错误的是( )
A.生物的遗传信息储存在DNA或RNA的核苷酸序列中
B.核苷酸序列不同的基因可表达出相同的蛋白质
C.遗传信息传递到蛋白质是表现型实现的基础
D.编码蛋白质的基因含遗传信息相同的两条单链
【答案】D
【解析】
生物的遗传物质是DNA或RNA,因此生物的遗传信息储存在DNA或RNA的核苷酸序列中,A正确;由于密码子具有简并性,因此核苷酸序列不同的基因可表达出相同的蛋白质,B正确;蛋白质是生命活动的主要承担者,因此遗传信息传递到蛋白质是表现型实现的基础,C正确;编码蛋白质的基因含两条单链,但其碱基序列互补,因而遗传信息不同,D错误。
26.关于如图所示的过程,下列说法错误的是( )
A.正常情况下,③、④、⑥在动植物细胞中都不可能发生
B.①、③过程的产物相同,催化的酶也相同
C.①、②进行的场所有细胞核、线粒体、叶绿体,⑤进行的场所为核糖体
D.①、②、⑤所需的原料分别为脱氧核苷酸、核糖核苷酸、氨基酸
【答案】B
【分析】
据图分析,①表示DNA的复制、②表示转录、③表示逆转录、④表示RNA的复制、⑤表示翻译。
【详解】
A. 正常情况下,动植物细胞通过DNA的复制来传递遗传信息,通过转录、翻译形成蛋白质来表达遗传信息,即动植物细胞中可发生①②⑤,所以正常情况下动植物细胞中都不可能发生的是③④⑥,A正确;
B. ①③过程的产物都是DNA,①过程需要解旋酶和DNA聚合酶,③过程需要逆转录酶,B错误;
C. ①DNA复制、②转录进行的场所有细胞核、线粒体、叶绿体,⑤翻译的场所为核糖体,C正确;
D. ①是DNA复制,原料为脱氧核苷酸,②是转录,原料是核糖核苷酸,⑤是翻译,原料是氨基酸,D正确。
27.2019年12月开始爆发的新冠肺炎(COVID-19)是由一种新型冠状病毒引起的,该病毒为单股正链RNA病毒,用(+)RNA表示,下图表示冠状病毒的增殖和表达过程。冠状病毒的S蛋白是入侵细胞的关键,其能与肺部等细胞表面的受体血管紧张转化素Ⅱ(ACE2)结合,让病毒与细胞相连。同时,在一些蛋白酶的作用下,S蛋白的特定位点会被切开,促进病毒包膜与细胞膜的融合,从而让病毒进入细胞。下列关于该病毒的说法错误的是( )
A.病毒的RNA侵入细胞后可以作为模板翻译出RNA复制酶,催化RNA的复制
B.病毒包膜与细胞膜的融合表明,冠状病毒侵入细胞的过程类似于胞吞
C.病毒侵入机体后,机体必须依赖细胞免疫才能彻底清除病毒
D.S蛋白与细胞表面的受体结合具有特异性,体现了细胞间的信息交流
【答案】D
【分析】
病毒是一类没有细胞结构的特殊生物,只有蛋白质外壳和内部的遗传物质构成,不能独立的生活和繁殖,只有寄生在其他生物的活细胞内才能生活和繁殖,一旦离开了活细胞,病毒就无法进行生命活动。
【详解】
A、由图中信息可知,病毒的RNA可以直接作为翻译的模板,翻译出的酶催化RNA的复制,A正确;
B、病毒侵入细胞的过程有“病毒包膜与细胞膜的融合”,这和胞吞过程膜的融合类似,B正确;
C、病毒侵入细胞后,必须由细胞免疫裂解靶细胞释放出病毒后,机体才能彻底清除病毒,C正确;
D、S蛋白与细胞表面的受体结合具有特异性,但是病毒不是细胞结构的生物,没有体现细胞间的信息交流,D错误。
故选D。
28.如图表示生物体内遗传信息的传递和表达过程。下列相关叙述不正确的是
A.图中①过程中,将含14N的DNA放在含15N的培养液中复制2代,子代含15N的DNA单链占总链的3/4
B.图中③过程中一条mRNA链上,可同时结合多个核糖体翻译出多条相同的肽链
C.图中①②过程需要的原料和酶均不同
D.图中过程④、①、②一般发生于烟草花叶病毒的体内
【答案】D
【解析】
把DNA放在含15N的培养液中复制2代,根据DNA复制的半保留特点进行计算,则子代中含15N的DNA单链占全部单链的比例为(22×2−2)÷(22×2)=3/4,A正确;一条mRNA链上可同时结合多个核糖体,因为是同一条mRNA,故可以翻译出多条相同肽链,B正确;①②过程所需的原料分别是脱氧核苷酸、核糖核苷酸,①过程需要解旋酶和DNA聚合酶,②过程需要RNA聚合酶,C正确;烟草花叶病毒属于RNA病毒,但该病毒不会发生过程④所示的逆转录,D错误。
29.埃博拉病毒(EBV)为单股负链(—RNA)病毒,其蛋白质外壳内包裹有RNA依赖性RNA聚合酶。该病毒侵入人体细胞后,在细胞质中复制、装配,以出芽方式释放,如图所示。相关叙述错误的是
A.过程①、②需要RNA依赖性RNA聚合酶和核糖核苷酸
B.RNA依赖性RNA聚合酶是在埃博拉病毒内合成的
C.+RNA为mRNA,能指导EBV蛋白质的合成
D.过程①所需的嘌呤比例与过程②所需的嘧啶比例相同
【答案】B
【分析】
本题考查基因的表达,考查对基因表达过程的理解。图中过程①、②为RNA的复制过程,③为翻译过程。
【详解】
RNA复制过程需要RNA依赖性RNA聚合酶和核糖核苷酸,A项正确;RNA依赖性RNA聚合酶的化学本质是蛋白质,在核糖体上合成,病毒没有核糖体,B项错误;据图可知,+RNA可直接指导EBV蛋白质的合成,C项正确;-RNA和+RNA之间存在碱基互补配对关系,过程①所需的嘌呤比例与过程②所需的嘧啶比例相同,D项正确。
30.下列关于中心法则的叙述,一定正确的是
A.肽链的合成一定以RNA为模板,以氨基酸为原料
B.酶的合成一定以RNA为模板,以氨基酸为原料
C.RNA的合成一定以DNA为模板,以核糖核苷酸为原料
D.DNA的合成一定以DNA为模板,脱氧核苷酸为原料
【答案】A
【解析】肽链是以mRNA为模板、氨基酸为原料,经过翻译过程形成的,A正确;大多数酶的化学本质是蛋白质,是以mRNA为模板、以氨基酸为原料合成的,少数酶的化学本质是RNA,是以DNA为模板、核糖核苷酸为原料合成的,B错误;RNA的合成原料一定是核糖核苷酸,而合成的模板可以是DNA或RNA,C错误;DNA合成的原料一定是脱氧核苷酸,而合成的模板可以是DNA或RNA,D错误。

