


江苏省镇江市五校2021-2022学年高二下学期期末考试 政治 Word版含解析
展开江苏省镇江市2023-2024学年高一(上)期末考试政治试题(含解析): 这是一份江苏省镇江市2023-2024学年高一(上)期末考试政治试题(含解析),共25页。试卷主要包含了01,25个百分点等内容,欢迎下载使用。
2021-2022学年江苏省南京、镇江市部分名校高二下学期期中学情调查考试政治试题含解析: 这是一份2021-2022学年江苏省南京、镇江市部分名校高二下学期期中学情调查考试政治试题含解析,共23页。试卷主要包含了单项选择题,非选择题等内容,欢迎下载使用。
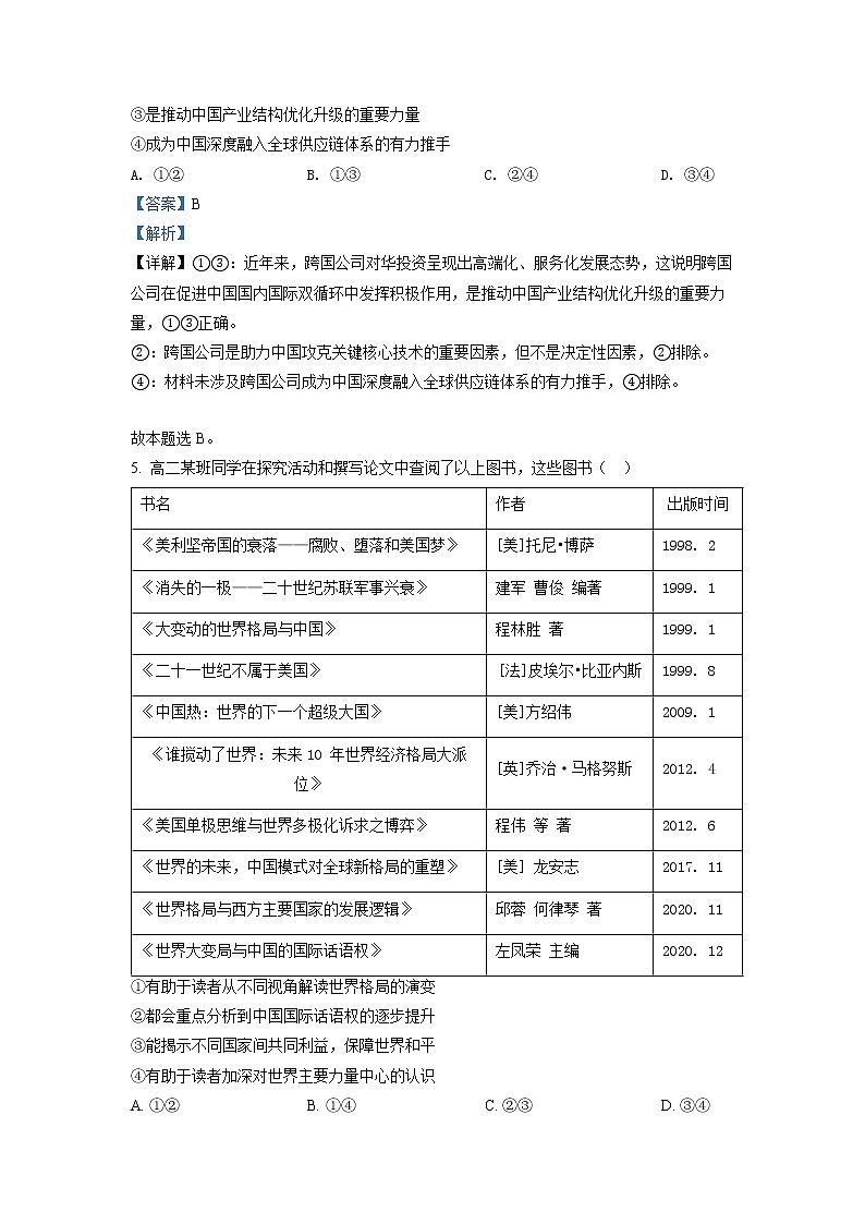
2021-2022学年江苏省常州市八校高二下学期期中调研政治试题含解析: 这是一份2021-2022学年江苏省常州市八校高二下学期期中调研政治试题含解析,共26页。试卷主要包含了单项选择题,非选择题等内容,欢迎下载使用。