


高中生物高考专题16 种群、群落-2021年高考生物真题与模拟题分类训练(教师版含解析)
展开专题16 种群、群落
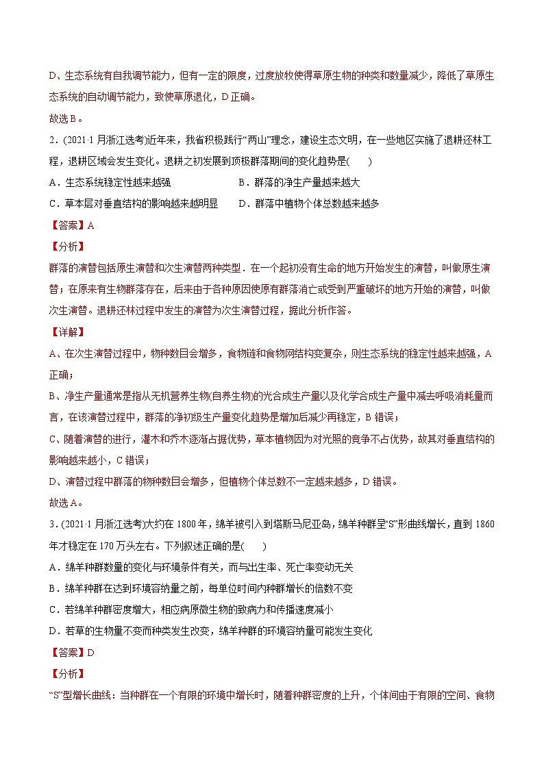
1.(2021·湖南高考真题)某草原生态系统中植物和食草动物两个种群数量的动态模型如图所示。下列叙述错误的是( )
A.食草动物进入早期,其种群数量增长大致呈“J”型曲线
B.图中点a的纵坐标值代表食草动物的环境容纳量
C.该生态系统的相对稳定与植物和食草动物之间的负反馈调节有关
D.过度放牧会降低草原生态系统的抵抗力稳定性
【答案】B
【分析】
1、分析图形:食草动物与植物属于捕食关系,根据被捕食者(先增加着先减少)、捕食者(后增加者后减少)进行判断:二者的食物链之间的关系为:植物→食草动物。
2、态系统具有一定的自我调节能力,而这种能力受生态系统中生物的种类和数量所限制,生态系统中的组成成分越多,营养结构就越复杂,生态系统的自动调节能力就越强,其抵抗力稳定性就越强,相反的其恢复力稳定性就越弱。
【详解】
A、早期食草动物进入草原生态系统,由于空间、资源充足,又不受其他生物的制约,所以食草动物的种群数量的增长大致呈“J”型曲线增长,A正确;
B、环境容纳量是指在相当长一段时间内,环境所能维持的种群最大数量,即该种群在该环境中的稳定平衡密度。而图中a点的纵坐标对应的数量为该食草动物的最大数量,所以环境容纳量应小于a,B错误;
C、从图中可以看出,食草动物过多会导致植物数量的下降,食草动物数量的下降又会导致植物数量的增多,属于典型的负反馈调节, C正确;
D、生态系统有自我调节能力,但有一定的限度,过度放牧使得草原生物的种类和数量减少,降低了草原生态系统的自动调节能力,致使草原退化,D正确。
故选B。
2.(2021·1月浙江选考)近年来,我省积极践行“两山”理念,建设生态文明,在一些地区实施了退耕还林工程,退耕区域会发生变化。退耕之初发展到顶极群落期间的变化趋势是( )
A.生态系统稳定性越来越强 B.群落的净生产量越来越大
C.草本层对垂直结构的影响越来越明显 D.群落中植物个体总数越来越多
【答案】A
【分析】
群落的演替包括原生演替和次生演替两种类型.在一个起初没有生命的地方开始发生的演替,叫做原生演替;在原来有生物群落存在,后来由于各种原因使原有群落消亡或受到严重破坏的地方开始的演替,叫做次生演替。退耕还林过程中发生的演替为次生演替过程,据此分析作答。
【详解】
A、在次生演替过程中,物种数目会增多,食物链和食物网结构变复杂,则生态系统的稳定性越来越强,A正确;
B、净生产量通常是指从无机营养生物(自养生物)的光合成生产量以及化学合成生产量中减去呼吸消耗量而言,在该演替过程中,群落的净初级生产量变化趋势是增加后减少再稳定,B错误;
C、随着演替的进行,灌木和乔木逐渐占据优势,草本植物因为对光照的竞争不占优势,故其对垂直结构的影响越来越小,C错误;
D、演替过程中群落的物种数目会增多,但植物个体总数不一定越来越多,D错误。
故选A。
3.(2021·1月浙江选考)大约在1800年,绵羊被引入到塔斯马尼亚岛,绵羊种群呈“S”形曲线增长,直到1860年才稳定在170万头左右。下列叙述正确的是( )
A.绵羊种群数量的变化与环境条件有关,而与出生率、死亡率变动无关
B.绵羊种群在达到环境容纳量之前,每单位时间内种群增长的倍数不变
C.若绵羊种群密度增大,相应病原微生物的致病力和传播速度减小
D.若草的生物量不变而种类发生改变,绵羊种群的环境容纳量可能发生变化
【答案】D
【分析】
“S”型增长曲线:当种群在一个有限的环境中增长时,随着种群密度的上升,个体间由于有限的空间、食物和其他生活条件而引起的种内斗争必将加剧,以该种群生物为食的捕食者的数量也会增加,这就会使这个种群的出生率降低,死亡率增高,从而使种群数量的增长率下降。当种群数量达到环境条件所允许的最大值时,种群数量将停止增长,有时会在K值保持相对稳定。
【详解】
A、绵羊种群数量除与环境条件有关外,出生率和死亡率也会影响种群数量的变化:出生率大于死亡率种群数量增加,而死亡率大于出生率种群数量减少,A错误;
B、绵羊种群呈“S”形曲线增长,种群在达到环境容纳量之前,增长率一直下降,故每单位时间内种群增长倍数一直减小,B错误;
C、病原微生物的致病力和传播速度会随着绵羊种群密度的增加而增加,C错误;
D、若草的生物量不变而种类发生改变,则绵羊的食物来源可能会受影响,故绵羊种群的环境容纳量可能发生变化,D正确。
故选D。
4.(2021·广东高考真题)图示某S形增长种群的出生率和死亡率与种群数量的关系。当种群达到环境容纳量(K值)时,其对应的种群数量是( )
A.a B.b C.c D.d
【答案】B
【分析】
1、环境容纳量是指在自然环境不受破坏的情况下,一定空间中所能容纳的种群数量的最大值。
2、当出生率大于死亡率时,种群密度增加;当出生率等于死亡率时,种群密度保存稳定;当出生率小于死亡率时,种群密度降低。
【详解】
分析题图可知,在b点之前,出生率大于死亡率,种群密度增加;在b点时,出生率等于死亡率,种群数量不再增加,表示该种群数量已达到环境容纳量(K值),B正确。
故选B。
5.(2021·全国甲卷高考真题)群落是一个不断发展变化的动态系统。下列关于发生在裸岩和弃耕农田上的群落演替的说法,错误的是( )
A.人为因素或自然因素的干扰可以改变植物群落演替的方向
B.发生在裸岩和弃耕农田上的演替分别为初生演替和次生演替
C.发生在裸岩和弃耕农田上的演替都要经历苔藓阶段、草本阶段
D.在演替过程中,群落通常是向结构复杂、稳定性强的方向发展
【答案】C
【分析】
1、群落演替:随着时间的推移,一个群落被另一个群落代替的过程。
2、群落演替的原因:生物群落的演替是群落内部因素(包括种内关系、种间关系等)与外界环境因素综合作用的结果。
3、初生演替:是指一个从来没有被植物覆盖的地面,或者是原来存在过植被,但是被彻底消灭了的地方发生的演替;次生演替:原来有的植被虽然已经不存在,但是原来有的土壤基本保留,甚至还保留有植物的种子和其他繁殖体的地方发生的演替。
【详解】
A、人类活动可以影响群落演替的方向和速度,退湖还田、封山育林、改造沙漠、生态农业等相关措施都能促进群落良性发展,A正确;
BC、发生在裸岩上的演替是初生演替,依次经过:地衣阶段→苔藓阶段→草本阶段→灌木阶段→森林阶段,弃耕农田的演替为次生演替,自然演替方向为草本阶段→灌木阶段→乔木阶段,B正确,C错误;
D、一般情况下,演替过程中生物生存的环境逐渐改善,群落的营养结构越来越复杂,抵抗力稳定性越来越高,恢复力稳定性越来越低,D正确。
故选C。
6.(2021·河北高考真题)烟粉虱为害会造成番茄减产。研究者对番茄单作、番茄玫瑰邻作(番茄田与玫瑰田间隔1m)模式下番茄田中不同发育阶段的烟粉虱及其天敌进行了调查,结果见下表。下列叙述错误的是( )
种植模式
番茄植株不同部位成虫数量(头叶)
若虫
(头叶)
天敌昆虫
多样性指数
上部叶
中部叶
下部叶
番茄单作
22.7
3.2
0.8
16.5
1.2
番茄玫瑰邻作
1.4
0.2
0.1
1.8
2.2
A.由单作转为邻作,烟粉虱种群的年龄结构改变
B.由单作转为邻作,烟粉虱种群中成虫的空间分布类型改变
C.由单作转为邻作,群落的水平结构改变
D.玫瑰吸引天敌防治害虫,体现了生态系统信息调节生物种间关系的功能
【答案】B
【分析】
分析表格数据可知,由番茄单作转为番茄玫瑰邻作,可以显著降低番茄植株不同部位烟粉虱成虫数量,降低烟粉虱若虫的数量,同时增大天敌昆虫的多样性指数。
【详解】
A、由单作转为邻作,烟粉虱的若虫与成虫的比值由16.5:26.7变为1.8:1.7,年龄结构发生改变,A正确;
B、由单作转为邻作,烟粉虱种群中成虫在番茄植株不同部位的分布比例并无变化,仍然是上部叶最多,中部叶次之,下部叶最少,所以空间分布类型没有改变,B错误;
C、由单作转为邻作,增加了玫瑰,群落的水平结构发生改变,C正确;
D、生态系统的信息传递可发生在同种生物的不同个体之间或发生在不同物种之间,玫瑰吸引天敌防治害虫,体现了生态系统信息调节生物种间关系的功能,D正确。
故选B。
【点睛】
7.(2021·湖南高考真题)某林场有一片约2公顷的马尾松与石栎混交次生林,群落内马尾松、石栎两个种群的空间分布均为随机分布。为了解群落演替过程中马尾松和石栎种群密度的变化特征,某研究小组在该混交次生林中选取5个固定样方进行观测,每个样方的面积为0.04公顷,某一时期的观测结果如表所示。
树高X(m)
马尾松(株)
石栎(株)
样方1
样方2
样方3
样方4
样方5
样方1
样方2
样方3
样方4
样方5
x≤5
8
9
7
5
8
46
48
50
47
45
5
27
30
28
30
30
25
28
26
27
10
29
30
36
35
2
3
5
4
3
x>15
13
16
14
15
12
3
2
1
2
2
合计
80
81
81
84
85
81
78
84
79
77
注:同一树种的树高与年龄存在一定程度的正相关性;两树种在幼年期时的高度基本一致。
回答下列问题:
(1)调查植物种群密度取样的关键是_________ ;根据表中调查数据计算,马尾松种群密度为_________。
(2)该群落中,马尾松和石栎之间的种间关系是_________。马尾松是喜光的阳生树种,石栎是耐阴树种。根据表中数据和树种的特性预测该次生林数十年后优势树种是_________,理由是_________。
【答案】随机取样 2055株/公顷 竞争 马尾松 马尾松的成年树大于石栎,且马尾松是喜光的阳生树种,石栎是耐阴树种,在二者的竞争中马尾松具有优势,石栎会由于被马尾松遮光而处于劣势
【分析】
种群应指一定区域内同种生物所有个体的总和,调查种群密度应调查同一区域内同一物种的所有个体。
【详解】
(1)调查植物种群密度取样的关键是随机取样,以避免人为因素的影响;根据表中调查数据计算,马尾松种群密度为 (80+81+81+84+85)÷5÷0.04=2055株/公顷。
(2)该群落中,马尾松和石栎生活在同一区域,会争夺光照、水和无机盐,二者之间的种间关系是竞争,马尾松是喜光的阳生树种,石栎是耐阴树种。表格中树高可代表树龄,根据表中数据可知,虽然马尾松幼苗数低于石栎,但马尾松的成年树大于石栎,且马尾松是喜光的阳生树种,石栎是耐阴树种,在二者的竞争中马尾松具有优势,石栎会由于被马尾松遮光而处于劣势,预测该次生林数十年后马尾松将成为优势树种。
【点睛】
最后一问的作答应根据题目要求,结合表中数据和树种特性进行分析,只考虑树种特性的答案是不完整的。
8.(2021·吉林长春市·长春外国语学校高二月考)在自然界中,竞争是一个非常普遍的现象。回答下列问题:
(1)竞争排斥原理是指在一个稳定的环境中,两个或两个以上受资源限制的,但具有相同资源利用方式的物种不能长期共存在一起。为了验证竞争排斥原理,某同学选用双小核草履虫和大草履虫为材料进行实验,选择动物所遵循的原则是______________。该实验中需要将两种草履虫放在资源______________(填“有限的”或“无限的”)环境中混合培养。当实验出现______________的结果时即可证实竞争排斥原理。
(2)研究发现,以同一棵树上的种子为食物的两种雀科鸟原来存在竞争关系,经进化后通过分别取食大小不同的种子而能长期共存。若仅从取食的角度分析,两种鸟除了因取食的种子大小不同而共存,还可因取食的______________(答出1点即可)不同而共存。
(3)根据上述实验和研究,关于生物种间竞争的结果可得出的结论是______________。
【答案】形态和习性上很接近(或具有相同的资源利用方式) 有限的 一方(双小核草履虫)存活,另一方(大草履虫)死亡 部位、时间等(合理即可) 有相同资源利用方式的物种竞争排斥,有不同资源利用方式的物种竞争共存
【分析】
竞争指两种或两种以上生物相互争夺资源和空间等。竞争的结果常表现为相互抑制,有时表现为一方占优势,另一方处于劣势甚至死亡。
【详解】
(1)为了验证竞争排斥原理,某同学选用双小核草履虫和大草履虫为材料进行实验,选择动物所遵循的原则是形态和习性上很接近,或相同的资源利用方式。竞争排斥原理是指在一个稳定的环境中,两个或两个以上受资源限制的,但具有相同资源利用方式的物种不能长期共存在一起,因此,该实验中需要将两种草履虫放在资源有限的环境中混合培养。当实验出现一方(双小核草履虫)存活,另一方(大草履虫)死亡的结果时即可证实竞争排斥原理。
(2)研究发现,以同一棵树上的种子为食物的两种雀科鸟原来存在竞争关系,经进化后通过分别取食大小不同的种子而能长期共存。若仅从取食的角度分析,两种鸟除了因取食的种子大小不同而共存,还可因取食的部位、时间等(合理即可)不同而共存。
(3)根据上述实验和研究,关于生物种间竞争的结果可得出的结论是有相同资源利用方式的物种竞争排斥,有不同资源利用方式的物种竞争共存。
【点睛】
解答本题的关键是明确种间竞争概念,竞争导致的两种不同结果,以及竞争排斥和竞争共存的区别。
1.(2020·永寿县中学高三开学考试)利用标志重捕法调查某丘陵地区4km2区域中刺猬的种群密度,第一次捕获并标记50只刺猬,第二次捕获40只刺猬,其中有标记的5只,不正确的说法是( )
A.所用标记不能影响到刺猬的生命活动
B.迁入率和迁出率会影响该种群数量变化
C.标记符号过分醒目可能增大刺猬被天敌捕食的概率
D.该种群的密度大约是400只/km2
【答案】D
【解析】
标记物不能影响动物的正常生命活动,也不能导致其发生疾病和感染,标记物必须保持一定的时间,至少在调查期间不能脱落,A正确;迁入率和迁出率是影响种群数量变化的因素之一,B正确;标记符号过分醒目会破坏刺猬的保护色,可能会增大刺猬被天敌捕食的概率,C正确;4km2区域中刺猬个体数=第一次捕获数×第二次捕获数÷重捕中标记个体数=50×40÷5=400只,该种群的密度大约是400÷4=100只/km2,D错误。
【点睛】本题考查标志重捕法,意在考查学生的识记和理解能力。注意D选项中种群密度,必需除以面积。
2.(2020·陕西莲湖西安一中高三其他)某草原环颈雉的数量急剧下降,濒临灭绝。为了保护环颈雉,人们进行了科研调查,下表为环颈雉14年间的种群增长速率,如下表所示。下列说法错误的是( )
时间(年)
2
4
6
8
10
12
14
增长速率(万只/年)
0.6
1.46
2.3
3.0
2.3
0.6
0
A.应采用标志重捕法调查环颈雉的种群密度
B.在调查的14年间,环颈雉的种群数量呈S型增长
C.环颈雉的种群数量在第8年达到最大值
D.在调查的14年间,种群的出生率降低,死亡率增高
【答案】C
【解析】
【分析】
估算种群密度时,常用样方法和标记重捕法,其中样方法适用于调查植物或活动能力弱,活动范围小的动物,而标记重捕法适用于调查活动能力强,活动范围大的动物。
分析表格可知:环颈雉种群的增长速率先增加后降低,符合S型曲线的变化趋势,在第14年增长速率为0,达到最大值。
【详解】
A、由于环颈雉活动能力强,活动范围大,应采用标志重捕法调查种群密度,A正确;
B、据表可知,环颈雉种群的增长速率先增加后降低,符合 S型曲线的变化趋势,B正确;
C、环颈雉的种群数量在第14年达到最大值,C错误;
D、对于S型曲线,种群的出生率降低,死亡率增高,当出生率和死亡率相等时,种群数量达到最大值,D正确。
故选C。
3.(2020·湖北武汉高三开学考试)为了监测和预报某草原鼠害的发生情况,对该地区田鼠种群的数量进行了调查,发现在最初的一个月内,种群数量每天比前一天增加1.5%,下列分析错误的是( )
A.研究者可采用标志重捕法估算该地区田鼠的种群数量
B.推测最初一个月内田鼠的生存环境是空间条件充裕、食物充足
C.最初一个月内田鼠种群增长模型可构建为Nt=N0λt,其中λ=1.015
D.数月之后当田鼠种群的出生率等于死亡率时,是防治鼠害的最佳时期
【答案】D
【解析】
【分析】
本题考查种群的数量变化相关知识,要求考生掌握种群密度的调查方法,明确“S”型曲线与“J”型曲线的差异以及建立数学模型的方法,然后根据选项描述进行判断。
【详解】
A、田鼠活动能力强、活动范围大,可采用标志重捕法估算该地区田鼠的种群数量,A正确;
B、由题干信息可知,在最初的一个月内,种群数量每天比前一天增加1.5%,种群增长较快,说明最初一个月内田鼠的生存环境是空间条件充裕、食物充足,属于理想条件,田鼠种群数量呈“J”型曲线,B正确;
C、最初一个月内田鼠种群增长模型可构建为Nt=N0λt,其中λ=1.015,表示种群数量每天以1.015的倍数增长,C正确;
D、数月之后,当田鼠种群的出生率等于死亡率时,种群数量达到最大值,不是防治鼠害的最佳时期,有害动物的防治应越早越好,D错误。
故选D。
4.(2020·全国高三开学考试)下列有关生物种群与群落的叙述,正确的是( )
A.花博园中的滁菊高低错落有致,体现了群落的垂直结构
B.土壤小动物丰富度统计的方法是取样器取样法
C.可用标志重捕法调查作物植株上蚜虫的种群密度
D.自然环境中增加某种群的天敌数量可能影响其K值
【答案】D
【解析】
【分析】
1、种群的特征包括种群的数量特征和空间特征,种群的数量特征有种群密度、年龄组成、性别比例、迁入和迁出率、出生率和死亡率等,空间特征有均匀分布、随机分布和集群分布等。
2、群落的空间结构分为垂直结构和水平结构:(1)群落的垂直结构指群落在垂直方面的配置状态,其最显著的特征是分层现象,即在垂直方向上分成许多层次的现象。(2)群落水平结构:在水平方向上,由于地形的起伏、光照的阴暗、湿度的大小等因素的影响,不同地段往往分布着不同的种群,种群密度也有差别。
【详解】
A、群落的空间结构包括垂直结构和水平结构,在群落中各个生物种群分别占据了不同的空间,使群落形成一定的空间结构。滁菊高低错落有致,但只有一个种群,不能构成群落,A错误;
B、土壤小动物丰富度统计的方法有记名计算法和目测估计法,而取样器取样法是调查土壤小动物丰富度的采集方法,B错误;
C、标志重捕法适用于活动能力强、活动范围大的动物,应用样方法调查作物植株上蚜虫的种群密度,C错误;
D、K值是指在环境条件不变的情况下,环境中所能维持的种群最大数量,增加某种群的天敌数量可能影响其K值,D正确。
故选D。
5.(2020·河北邯郸高三开学考试)下表为某研究团队对某一海拔区坡内鸟类分层情况的研究结果,有关叙述错误的是( )
植物群落分层情况
鸟种
食物或栖息地
上层
一种雀鸟
以高大乔术的种子为食
中层
煤山雀.黄腰柳莺、橙红鹤
营果
草本层
血雉、白尾梢虹雉
以种子、幼嫩植物体、苔藓或昆虫为食
A.在水平方向上,生物种类分布也存在差异
B.该海拔区域内的植物在垂直方向上分层
C.该海拔区域内,鸟的全部个体形成种群
D.煤山雀、黄腰柳莺和橙红鹤具有竞争关系
【答案】C
【解析】
【分析】
群落的空间结构包括了垂直结构和水平结构,在垂直结构上具有分层现象,植物群落垂直分层现象与光照有关,动物群落垂直分层现象与食物和栖息场所有关。根据表格分析可知,植物群落分层情况不同,鸟类的种类也不同。
【详解】
A、群落的结构特征不仅表现在垂直方向上,也表现在水平方向上,A正确;
B、群落中植物为动物创造了多种多样的栖息空间和食物条件,因此,由鸟类的分层现象可以反推群落中植物也有类似的分层现象,B正确;
C、此区域中的所有鸟不是同一物种,不仅构成一个种群,C错误;
D、煤山雀、黄腰柳莺和橙红鹤均在植物群落的中层营巢,因此它们之间具有竞争关系,D正确。
故选C。
6.(2020·安徽高三其他)农田是人工管理的特殊生态系统,下列相关叙述正确的是( )
A.一块长势整齐的玉米田,不存在群落的水平结构和垂直结构
B.一块弃耕的农田在进行演替时,新生物的出现来自外界的迁入
C.一块农田中不会同时存在捕食、竞争和寄生这三种种间关系
D.调查一块农田中土壤小动物类群丰富度时,常采用目测估计法
【答案】B
【解析】
【分析】
种群水平研究的问题有:种群密度、出生率、死亡率、年龄组成和性别比例、种群的数量变化等;群落水平上研究的问题有群落的丰富度、群落的优势种、种间关系、空间结构范围和边界以及群落演替等。
【详解】
A、农田生态系统中群落有水平结构和垂直结构,A错误;
B、一块弃耕的农田在进行次生演替时,新生物不可能在短时间内进化出来,而是由外界迁入进来的,B正确;
C、一块农田中有生产者、消费者和分解者,捕食、竞争和寄生这三种种间关系都可以存在,C错误;
D、目测估计法是统计土壤小动物类群丰富度的方法,而调查土壤小动物类群丰富度的方法是取样器取样法,D错误。
故选B。
7.(2020·广东广州高三其他)科学家研究某区域中田鼠的种群数量变化,得到该种群在数年内的出生率和死亡率的比值曲线,如下图所示(其中R=出生率/死亡率)。在不考虑迁入迁出的情况下,下列说法正确的是( )
A.该区域中田鼠存在水平结构分布
B.该田鼠种群增长方式为“S”型增长,c点时种群密度最小
C.田鼠种群数量在a~d之间经历了先上升后下降,其中c~d期间一直在下降
D.若不考虑其他因素,仅由图可知,a、b两点时对应的种群的年龄组成分别为增长型和衰退型
【答案】C
【解析】
【分析】
题意分析:出生率/死亡率的比值等于1时,种群的出生率等于死亡率,意味着种群数量处于稳定状态;当出生率/死亡率的比值大于1时,种群数量增长;出生率/死亡率的比值小于1时,种群数量下降。
【详解】
A、田鼠属于一个种群,而水平结构属于群落的特征,A错误;
B、据图分析:种群的出生率和死亡率的比值先大于1后小于1,说明种群数量先增加后减少,则d点时种群密度最小,B错误;
C、根据以上分析可知,田鼠种群数量在a~d之间经历了先上升后下降,其中c~d期间R<1,种群数量一直在下降,C正确;
D、a、b两点时种群数量都在增长,若不考虑其他因素,仅由图可知,a、b两点时对应的种群的年龄组成均为增长型,D错误。
故选C。
8.(2020·湖南高三其他)如图表示巴西龟迁入一生态系统后,种群数量增长速率随时间变化的曲线,下列相关叙述不正确的是( )
A.在t0~t2时间内,种群数量呈“S”型增长
B.在t0~t2时间内,该鱼的种群数量呈增加趋势
C.捕获该鱼的最佳时期为t1时
D.若在t2时种群数量为K,则在t1时种群数量为K/2
【答案】C
【解析】
【分析】
分析曲线图:t0时,种群数量增长速率为0;t0-t1时,种群数量增长速率逐渐升高,种群数量增长加快;t1时,种群数量增长速率最大,此时种群数量增长最快;t1-t2时,种群数量增长速率逐渐降低,种群数量增长减慢;t2时,种群数量增长速率为0,此时种群数量达到最大值,即K值。
【详解】
A、在t0~t2时间内,种群增长速率先增加后减少,种群数量呈“S”型增长,A正确;
B、在t1~t2时间内,该鱼的种群增长速率下降,但出生率仍然大于死亡率,种群数量呈上升趋势,B正确;
C、捕获该鱼的最佳时期为t1之后,年龄组成为增长型,而且捕获后种群的增长速率能保持最大,不会影响该鱼类资源的再生,C错误;
D、在t2时种群数量增长速率为0,此时种群数量K为最大值,t1时种群增长速率最大,此时种群数量为K/2,D正确。
故选C。
9.(2020·湖南长沙长郡中学高三月考)下图中,曲线Ⅰ表示某种田鼠迁入某草原后的种群数量变化曲线,曲线Ⅱ是a时期引入的某种生物的种群数量变化曲线。下列说法不正确的是( )
A.防止鼠害,在a时间点引入某种生物不是最合适的时期
B.生物防治既能控制鼠害虫害,又能保护生物的多样性
C.图中DE段鼠群的数量即是鼠群最小的K值
D.引入的生物与鼠的种间关系为捕食关系
【答案】C
【解析】
【分析】
图中曲线Ⅰ表示某种田鼠迁入某草原后的种群数量变化曲线,为S型曲线,田鼠种群有两个K值,一是引入某种生物之前即DE段对应的田鼠种群数量(K1),二是引入某种生物后,田鼠种群数量明显下降,且在一定范围内波动时的K值(K2)。
【详解】
A、防止鼠害最好是在K/2前采取合适措施,显然,在a时间点引入某种生物不是最合适的时期,A正确;
B、由图可知,a时刻引入某种动物后,能使田鼠数量控制到一定程度且不会使其灭绝,B正确;
C、由分析可知,田鼠种群有两个K值,图中DE段鼠群的数量即是鼠群最大的K值,C错误;
D、由图可知,a时刻引入某种动物后,田鼠的种群数量开始下降,引入动物种群数量不断增加,增加到一定程度后又下降,引入动物种群数量下降后,田鼠的种群数量又增加,可见引入动物的关系最可能是捕食关系,D正确。
故选C。
10.(2020·五华云南师大附中高三月考)下列与调查方法有关的叙述,不正确的是( )
A.可用标志重捕法调查草原上某种田鼠的丰富度
B.某些动物的种群密度也可用样方法进行调查
C.黑光灯诱捕法可用于调查某农田中趋光性昆虫的物种数目
D.可用抽样检测法调查培养液中酵母菌种群数量的变化
【答案】A
【解析】
【分析】
估算种群密度时,常用样方法和标记重捕法,其中样方法适用于调查植物或活动能力弱,活动范围小的动物,而标记重捕法适用于调查活动能力强,活动范围大的动物。
【详解】
A、丰富度是指群落中物种数目的多少,可用标志重捕法调查某种田鼠的种群密度,A错误;
B、某些动物的种群密度也可用样方法进行调查,例如蚜虫和跳蝻,B正确;
C、黑光灯诱捕法可用于调查某农田中趋光性昆虫的物种数目,C正确;
D、可用抽样检测法调查培养液中酵母菌种群数量的变化,D正确。
11.(2020·湖南高三其他)某湖泊中某种鱼的幼鱼和成年鱼具有不同食性,幼鱼主要以浮游生物为食,成年鱼主要以小鱼、小虾为食。下列相关叙述正确的是( )
A.若湖泊不存在该种鱼的天敌,则该种鱼的种群数量呈“J”型增长
B.若引入天敌后,该种鱼种群数量的环境容纳最会降低
C.成年鱼与幼鱼生活在不同水层,体现了群落的垂直结构
D.大量投放该种鱼到湖泊后,不会影响群落演替的方向和速度
【答案】B
【解析】
【分析】
根据题意,成年鱼主要以小鱼、小虾为食,故成年鱼和小鱼之间存在捕食关系,而它们又要竞争生存空间的环境资源,故又存在竞争关系。
【详解】
A、由于湖泊中多种因素的制约,该种鱼的种群数量呈“S”型增长,A错误;
B、引入天敌后,由于捕食作用,该种鱼种群数量的环境容纳量会降低,B正确;
C、群落的垂直结构指的是群落中不同的生物种群在垂直方向上有分层现象,C错误;
D、大量投放该种鱼到湖泊后,该种鱼在竞争中处于优势,可能会影响群落演替的方向和速度,D错误。
故选B。
12.(2020·全国高三开学考试)群落的结构广义上包括群落的种类组成、种群的数量特征、物种多样性、种间关系、群落的空间结构和时间结构。群落的垂直结构是指群落在垂直方向的配置状态,最显著的特征是分层现象;水平结构是指群落在水平方向上的配置状况或配置格局;而群落的时间结构是指群落结构在时间上的分化或配置。下列说法错误的是( )
A.春季乔木、灌木开始萌动;秋末植物干枯,草本层消失,这不属于群落结构的范畴
B.竞争、捕食等种间关系,以及人为干扰,在生物群落结构的形成中起着重要作用
C.当生物群落演替到顶极群落时,群落的物种组成、空间结构相对稳定
D.群落演替过程中,群落的结构会发生相应变化
【答案】A
【解析】
【分析】
据题干信息:群落的结构广义上包括群落的种类组成、种群的数量特征、物种多样性、种间关系、群落的空间结构和时间结构。据此结合所学知识分析作答。
【详解】
A、根据题干信息可知,群落的结构包括空间结构和时间结构,故春季乔木、灌木开始萌动;秋末植物干枯,草本层消失属于群落结构的范畴,A错误;
B、由于对光的竞争,植物有分层现象,由于食物的选择作用,动物有分层现象,人为因素的选择作用让水平方向上各种生物的分布不相同,B正确;
C、当生物群落演替到顶极群落时,群落的物种组成、空间结构和种间关系等达到相对稳定,C正确;
D、群落演替过程中,生物群落中物种的组成、群落的结构都会发生相应改变,D正确。
故选A。
13.(2020·广东深圳高三其他)种植过大片草莓的农田。闲置多年后,被木本植物覆盖。成片的草莓不见了。有关说法正确的是( )
A.该农田朝着木本植物方向进行初生演替
B.光照在该农田的演替过程中起着重要作用
C.演替就是一种生物替代另一种生物的过程
D.草莓消失的主要原因是被次级消费者捕食
【答案】B
【解析】
【分析】
演替是指生物群落随着时间的推移,一个群落被另一个群落代替的过程。次生演替:原来有的植被虽然已经不存在,但是原来有的土壤基本保留,甚至还保留有植物的种子和其他繁殖体的地方发生的演替。
【详解】
A、草莓农田闲置后基本保留了原有的土壤条件,该农田朝着木本植物方向进行次生演替,A错误;
B、木本植物争夺阳光的能力更强,光照在该农田的演替过程中起着重要作用,B正确;
C、演替是指生物群落随着时间的推移,一个群落被另一个群落代替的过程,C错误;
D、草莓消失的主要原因是与木本植物在争夺阳光、空间的竞争中处于劣势地位而逐渐被淘汰,D错误。
14.(2020·安徽高三其他)森林分为热带雨林、常绿阔叶林、寒带针叶林等,下列关于森林群落叙述错误的是( )
A.植物类群的差异是区分不同森林群落的重要特征
B.森林群落的形成速度受土壤、气候和物种迁移影响
C.适度砍伐森林可改变群落的垂直结构和水平结构
D.人类活动影响森林群落演替速度但不会改变演替的方向
【答案】D
【解析】
【分析】
1、群落的结构:
(1)垂直结构:在垂直方向上,大多数群落(陆生群落、水生群落)具有明显的分层现象,植物主要受光照、温度等的影响,动物主要受食物的影响。
(2)水平结构:由于不同地区的环境条件不同,即空间的非均一性,使不同地段往往分布着不同的种群,同一地段上种群密度也有差异,形成了生物在水平方向上的配置状况。
2、群落演替:随着时间的推移,一个群落被另一个群落代替的过程;主要类型:初生演替和次生演替。
【详解】
A、区分不同森林群落的重要特征是植物类群的差异,A正确;
B、森林群落的形成速度受土壤、气候和物种迁移等因素的影响,B正确;
C、群落的结构包括垂直结构和水平结构,适度砍伐森林可改变群落的垂直结构和水平结构,C正确;
D、人类活动往往会使森林群落演替朝着不同于自然演替的方向和速度进行,D错误。
故选D。
15.(2020·西藏昌都市第一高级中学高三开学考试)2019年7月以来,澳大利亚多地林火肆虐,过火面积超过1000万公顷。持续数月的大火,已造成包括澳大利亚国宝考拉在内的超过10亿只野生动物丧生。下列说法正确的是( )
A.对受灾的考拉应采取就地保护的措施
B.单位面积生态系统多样性的价值最高的是森林
C.火灾会改变当地群落演替的速度和方向
D.火灾过后地区进行的是次生演替,很快能恢复到原来的生态系统
【答案】C
【解析】
【分析】
演替的概念:随着时间的推移,一个群落被另一个群落代替的过程
类型
项目
初生演替
次生演替
起点
在一个从来没有被植物覆盖的地面,或者是原来存在过植被、但被
彻底消灭了的地方
在原有植被虽已不存在,但原有土壤条件基本保留,甚至还保留了植物的种子或其他繁殖体的地方
时间
经历的时间漫长
经历的时间短
影响因素
自然因素
人类活动较为关键
实例
裸岩、冰川泥、火山岩上的演替
火灾后的草原、弃耕农田上的演替
【详解】
A、由于栖息地遭受火灾,因此对受灾的考拉应采取迁地保护的措施,A错误;
B、物种多样性直接对生态系统多样性价值起主要作用,而森林与其他生态系统相比,物种多样性未必是最高的,故单位面积生态系统多样性的价值最高的未必是森林,B错误;
C、火灾作为自然因素,改变了当地群落演替的速度和方向,C正确;
D、火灾过后地区进行的是次生演替,与初生演替相比演替的速度快,演替过程中群落的物种组成会发生变化,故未必是原来的生态系统,D错误。
故选C。
16.(2020·江西昌江景德镇一中高三月考)下图表示两个群落演替过程中物种丰富度的变化,下列叙述不正确的是
A.甲可表示在火灾后森林中进行的演替
B.甲的演替速度比乙快、历时短
C.甲中①、②处的物种组成相同
D.若气候条件适宜,甲乙均可演替成森林
【答案】C
【解析】
【分析】
分析题图:群落演替分为初生演替和次生演替,甲开始时物种丰富度较高,因此甲群落发生的演替属于次生演替,如火灾后森林上进行的也是此时演替;乙开始时物种丰富度为0,因此乙群落发生的演替属于次生演替.在适宜条件下,演替的最终结果是形成森林。
【详解】
A、甲群落发生的演替属于次生演替,火灾后森林上进行的也是次生演替,因此甲可表示在火灾后森林上进行的演替,A正确;
B、甲属于次生演替、乙属于初生演替,次生演替的速度比初生演替快,B正确;
C、随着演替的进行,群落的物种在不断发生改变,甲中①、②处的物种数目相同,但物种组成不同,C错误;
D、在适宜条件下,演替的最终结果是形成森林,D正确.
故选C。
17.(2020·昌吉市第九中学高三开学考试)有关种群和群落的说法错误的是( )
A.稻田中秧苗的均匀分布有利于产量提高
B.池塘养鱼过程中为保持鲫鱼种群持续增长需定期投放饵料等
C.在海拔高度不同的山坡上分布着不同的植物类群, 说明了群落具有一定的垂直结构
D.自然条件下种群增长曲线一般呈“S”型,且种群数量往往在K值附近波动
【答案】C
【解析】
【分析】
1、在环境条件不受破坏的情况下,一定空间中所能维持的种群最大数量称为环境容纳量,又称为K值。
2、同一种生物的K值不是固定不变的,会受到环境的影响,当生物生存的环境改善,K值会上升。
3、群落的垂直结构指群落在垂直方面的配置状态,其最显著的特征是分层现象,即在垂直方向分成许多层次的现象。群落的水平结构指群落的水平配置状况或水平格局,其主要表现特征是镶嵌性。
【详解】
A、稻田中秧苗的均匀分布减少了种内斗争,有利于产量提高,A正确;
B、池塘养鱼过程中为保持鲫鱼种群持续增长需定期投放饵料等增大环境容纳量,B正确;
C、在海拔高度不同的山坡上分布着不同的植物类群,体现的是群落的水平结构,C错误;
D、自然条件下种群增长曲线一般呈“S"型,且种群数量往往在K值的一定范围内波动,D正确。
故选C。
18.(2020·唐山市第十一中学高三开学考试)下图表示某动物种群增长速率与种群数量的关系。有关分析错误的是( )
A.用标志重捕法调查种群密度时,若标记个体更易被捕食,则调查值偏高
B.a点时种群的年龄组成是增长型,c点时年龄组成为衰退型
C.c点时种群数量未达到K值,其增长速率与a点相同
D.若该种群为某海洋鱼类,要获得最大持续捕捞量,捕捞后种群数量应处于b点
【答案】B
【解析】
【分析】
识图分析可知,该图为种群增长速率变化曲线图,种群的增长速率先增大后减小,故该种群以S型曲线增长,且b点对应于种群的K/2值。
【详解】
A、由标志重捕法的计算公式: ,可得
,若标记个体更易于被捕食,则第二次捕获中被标志的个体数减小,故种群密度的估计值会偏高,A正确;
B、只要是种群增长速率大于0,种群数量就在增加着,故a点、c点时,种群数量都是增长型,B错误;
C、K值时,出生率和死亡率相等,种群增长速率为0,c点时种群数量未达到K值,看图可知,c点增长速率与a点相同,C正确;
D、要获得最大持续捕捞量,应使种群的增长速率维持在最大,故捕捞后种群数量应处于b点,D正确。
故选B。
19.(2020·云南红河高三一模)下列关于种群和群落的说法,正确的是( )
A.某群落中所有的树是一个种群
B.传染病对种群数量的影响与种群密度有关
C.某种群以“S”型曲线增长的过程中,在K/2之后出现环境阻力,导致增长速率下降
D.在同一地段上植物呈镶嵌分布属于种群的空间特征
【答案】B
【解析】
【分析】
在一定自然区域内,同种生物的全部个体形成种群。种群的数量特征包括:种群密度、出生率和死亡率、迁入率和迁出率、年龄组成、性别比例。种群的空间结构包括集群分布、随机分布、均匀分布等。
同一时间内聚集在一定区域中各种生物种群的集合叫作群落。群落的空间结构包括垂直结构和水平结构。垂直结构是指在垂直方向上大多数群落都具有明显的分层现象;水平结构是指由于地形的变化、土壤湿度和盐碱度的差异、光照强度的不同等,不同地段分布着不同的种群,同一地段上种群密度也有差别,常呈镶嵌分布。
【详解】
A、种群是指生活在一定区域中的同种生物个体的总和,而一个群落中的所有树不只一个物种,故不是一个种群,A错误;
B、传染病的流行程度会随种群密度的增大而增大,因此传染病对种群数量的影响程度随种群密度的增大而增大,B正确;
C、环境阻力在种群的增长过程一直存在,且随着种群数量的增长而逐渐增大,C错误;
D、同一地段上的植物包括不同种群,各种植物呈镶嵌分布属于群落的水平结构,D错误。
故选B。
20.(2020·韩城市象山中学高三月考)某地山火使原有的优势物种多年生草本植物被野燕麦、毛雀麦等一年生草本植物所取代,下列分析正确的是( )
A.失火前后的草原生态系统均存在垂直结构和水平结构
B.该草原生态系统一定能演替成森林
C.失火前后的优势种均为草本植物,故没有发生群落演替
D.演替过程中后一阶段优势种的兴起,一般会造成前一阶段优势种的消亡
【答案】A
【解析】
【分析】
失火后的草原生态系统发生的演替为次生演替,最终不一定能演替成森林,不同阶段的优势取代,并非取而代之。
【详解】
每个生态系统都有垂直结构和水平结构,因此,失火前后的草原生态系统均存在垂直结构和水平结构,A正确;该草原生态系统不一定能演替成森林,B错误;失火前后的优势种虽然均为草本植物,但物种不同,故发生了群落演替,C错误;演替过程中后一阶段优势种的兴起,只是优势取代,而非取而代之,D错误;综上所述,选A项。
【点睛】
随着时间的推移,一个群落被另一个群落代替的过程,就叫做演替。群落发生演替的主要标志:群落在物种组成上发生了变化,或者是在一定区域内一个群落逐步被另一个群落替代。演替的最高阶段受无机环境的限制。恶劣的条件下,群落的演替不一定能达到最高的森林阶段
21.(2020·首都师范大学附属中学高三开学考试)崇明东滩鸟类国家级自然保护区,是以迁徙鸟类为主要保护对象的湿地类型自然保护区,位于长江入海口,生物多样性极为复杂与独特。下列说法不正确的是( )
A.食性相同的异种鸟类分布在不同位置能有效减少竞争
B.保护区的建立会影响到该湿地演替的速度和方向
C.可以用标志重捕法调查该保护区内东方白鹳的丰富度
D.该湿地生态系统有利于维持迁徙鸟类的种群密度
【答案】C
【解析】
【分析】
1、人类的活动往往会使群落演替按照不同于自然演替的速度和方向进行。
2、丰富度是指群落中物种数目的多少。
【详解】
A、食性相同的异种鸟类会因争夺食物发生种间竞争,分布在不同位置能有效减少竞争,A正确;
B、人为建立自然保护区,会影响到该湿地演替的速度和方向,B正确;
C、可以用标志重捕法调查该保护区内东方白鹳的种群数量,C错误;
D、该湿地生态系统自然保护区的建立,有利于维持迁徙鸟类的物种多样性和种群密度,D正确。
故选C。
【点睛】
本题通过崇明东滩鸟类国家级自然保护区的建立,考查种间关系、群落演替、种群特征的相关知识,旨在考查对相关知识的理解和运用能力。
22.(2020·全国高三开学考试)如图所示为酵母菌在固定容器中140小时内不同条件下的数量增长曲线,其中对照组曲线为正常条件下不更换培养液情况下的数量增长曲线,下列说法正确的是( )
A.曲线甲表示种群增长所需营养物质条件基本不受限制
B.在60-140小时范围内,曲线丙所示酵母菌数量呈指数增长
C.曲线甲对应的种群增长率大于曲线乙对应的种群增长率
D.若实验继续进行一段时间,曲线丁对应的种群数量会下降
【答案】ACD
【解析】
【分析】
“J”型曲线:指数增长,在食物充足,无限空间,无天敌的理想条件下生物无限增长的情况。自然界的资源和空间总是有限的,当种群密度增大时,种内竞争就会加剧,以该种群为食的动物的数量也会增加,这就使种群的出生率降低,死亡率增高,稳定在一定的水平,形成“S”型增长曲线。
【详解】
A、曲线甲呈J型,所以曲线甲表示种群增长所需营养物质条件基本不受限制,A正确;
B、指数增长是在理想条件下,种群按一定的倍数持续增长,曲线呈J型,而曲线丙在该范围内,呈直线,不是指数增长,B错误;
C、在相同的时间内,甲曲线达到的种群数量远远大于乙曲线,甲曲线的种群增长率大于乙曲线,C正确;
D、曲线丁不更换培养液,培养液中营养物质减少,代谢废物积累,pH发生改变,一段时间后,种群数量会下降,D正确。
23.(2020·广东珠海高三其他)拉关木是真红树植物的一种,广泛分布于南美、西非等地,1999年从墨西哥被引入海南东寨港,2007 年从海南东寨港引种至珠海淇澳岛红树林湿地自然保护区。2017年,研究人员对珠海淇澳岛拉关木人工林群落结构及幼苗扩散现象进行调研发现,拉关木林垂直分布明显, 林下植被主要为本土植物:老鼠簕;拉关木林内、林缘、沟渠、互花米草内均未发现拉关木幼苗。 请结合所学知识回答下列问题。
(1)调查红树林中植物的种群密度时,常用_____法。红树林群落的垂直结构既能提高群落利用_____等环境资源的能力,又为动物的分层提供了_____(答出两点条件)。
(2)研究人员在拉关木林内、林缘、沟渠、互花米草内均未发现拉关木幼苗,表明拉关木在淇澳岛构成生态入侵的可能性较_____(选填“低”或“高”)。
(3)红树植物细胞的渗透压明显高于陆生植物,这一特点的生物学意义是_________________。
【答案】样方法 阳光 栖息环境 低 有利于红树吸收水分,用于生命活动
【解析】
【分析】
1、种群密度的调查方法有样方法和标志重捕法。
2、群落结构包括垂直结构和水平结构。
【详解】
(1)调查植物种群密度时常用样方法;红树林群落的垂直结构能够提高群落利用阳光等环境资源的能力,还能为动物创造多种多样的栖息空间和食物条件。
(2)在拉关木林内、林缘、沟渠、互花米草内均未发现拉关木幼苗,表明拉关木在淇澳岛构成生态入侵的可能性较低。
(3)红树植物细胞的渗透压明显高于陆生植物,有利于红树吸收水分,用于生命活动。
24.(2020·广东高三其他)据环保学家统计,现在地球陆地面积的1/10是沙漠,还有43%面临着荒漠化的威胁。通过努力,中国已成为世界上治沙最多的国家,并为世界治理沙漠提供了宝贵经验。请回答:
(1)治理沙漠过程中会出现群落交错区,即两个或多个群落之间的过渡区域。当在草本和灌木混生阶段,很少有一年生草本植物生长,其原因是 _______________。
(2)我国通过“飞机播种造林”“沙漠边缘人工推进”等方式逐渐控制沙漠的蔓延,甚至减少沙漠的面积,这体现了人类活动往往使群落演替按照不同于自然演替的_______进行。为了解决沙漠治理种子匮乏的难题,有人提议采集各地树种支援沙漠的改造,你______(填“赞同”或“不赞同”),原因是___________________。
(3)沙漠中有一种神奇植物——复活草,即使丧失自身高达98%的水分,仍可顽强生存数十年。沙漠多风的环境可将收缩成球形的复活草散布到沙漠多处,并生存繁殖,同时固定周围沙粒,这体现了_______________________。
【答案】一年生草本在争夺阳光和空间等竞争中被淘汰(灌木比草本植物更高大,在争夺阳光的竞争中更占优势导致一年生草本植物被淘汰) 速度和方向 不赞同(或赞同) 全国各地的植物种类多样,不一定适应沙漠干旱的环境(或可从提供的种子中选育耐干旱、耐高温的沙漠植物) 生物与环境在相互影响中共同进化
【解析】
【分析】
群落演替就是随时间的推移,一个群落被另一个群落代替的过程。人类可以砍伐森林、填湖造地、捕杀动物,也可以封山育林、治理沙漠、管理草原,甚至可以建立人工群落,因此人类活动往往会使群落演替按照不同于自然演替的速度和方向进行。
【详解】
(1)治理沙漠过程中会出现群落交错区,即两个或多个群落之间的过渡区域。当在草本和灌木混生阶段,很少有一年生草本植物生长,其原因是灌木比草本植物更高大,在争夺阳光的竞争中更占优势,会使一年生草本在争夺阳光和空间等竞争中被淘汰。
(2)人类通过人工干预控制了沙漠的蔓延甚至减少了沙漠的面积,这体现了人类活动往往使群落演替按照不同于自然演替的速度和方向进行。为了解决沙漠治理种子匮乏的难题,有人提议采集各地树种支援沙漠的改造,但由于全国各地的植物种类多样,不一定适应沙漠干旱的环境,因此不赞同这一建议,而应该选取耐干旱、耐高温的沙漠植物进行种植改造。
(3)沙漠多风的环境可将收缩成球形的复活草散布到沙漠多处,并生存繁殖,同时固定周围沙粒,该过程环境可影响生物的分布,生物也可改变环境,这体现了生物与环境在相互影响中共同进化。
【点睛】
本题考查群落的演替及生物与环境的关系相关知识,要求考生掌握群落演替的过程及影响因素,明确生物与环境之间的相互影响,并能结合相关知识解释生活中的现象。
25.(2020·浙江高三开学考试)在一个长期稳定的草原生态系统中,科研人员对其中动物A和动物B的种群密度进行了数年的追踪调查,并根据调查的数据构建了两种数学模型图甲和图乙。回答下列问题:
(1)由图甲可知动物A与动物B为捕食关系,其中捕食者是动物______,若动物A为黄鼠,则调查其种群密度的方法常用的是____________。
(2)动物A的种群数量维持一个相对稳定的状态,调节其种群数量的因素包括______调节因素。
(3)在调查的这段时间内动物B的种群数量变化是__________________。
(4)根据图乙可知动物B的K值是______(填图中字母“N1”“N2”“N2”“P1”“P2”“P3”)。图乙坐标曲线图反映了该生态系统存在着______调节机制。
(5)调查该草原生态系统中某种昆虫的种群密度大小的意义有__________________(答出2点即可)
【答案】B 标志重捕法 内源性和外源性 在K值上下波动(或维持相对稳定) P2 负反馈 决定该昆虫的益或害、防治或不防治的依据、检查保护效果或防治效果、进行害虫预测预报及研究种群动态的基础
【解析】
【分析】
分析图甲:数量上呈现出“先增加者先减少,后增加者后减少”的不同步性变化,属于捕食关系。关于捕食坐标曲线中捕食者与被捕食者的判定:a.从最高点判断,捕食者数量少,被捕食者数量多;b.从变化趋势看,先到波峰的为被捕食者,后达到波峰的为捕食者,即被捕食者变化在先,捕食者变化在后。则动物A表示被捕食者,动物B表示捕食者。
图乙分析:该模型是用曲线表示构建的属于数学模型,曲线在高时会调节其值降低,在低时会调节升高,反映了生态系统最基本的负反馈调节机制。物种B的数量在P2处上下波动,物种A的种群密度在N2处上下波动,所以物种B的K值为P2,物种A的K值为N2。
【详解】
(1)据图分析:捕食者数量少,被捕食者数量多先到波峰的为被捕食者,后达到波峰的为捕食者,即被捕食者变化在先,捕食者变化在后,则动物A表示被捕食者,动物B表示捕食者;标志重捕法适用于活动能力强、活动范围大的小动物,故黄鼠的调查方法为标志重捕法。
(2)动物A的种群数量维持一个相对稳定的状态,调节其种群数量的因素包括内源性和外源性调节因素。
(3)据图可知在调查的这段时间内动物B的种群数量变化是:在K值上下波动(或维持相对稳定)。
(4)根据图乙可知动物B在P2左右上下波动,故B的K值是P2;图乙坐标曲线在高时会调节其值降低,在低时会调节升高,反映了生态系统最基本的负反馈调节机制。
(5)调查该草原生态系统中某种昆虫的种群密度大小的意义有:决定该昆虫的益或害、防治或不防治的依据、检查保护效果或防治效果、进行害虫预测预报及研究种群动态的基础。
【点睛】
本题考查种群数量变化和生态系统稳定性等相关知识,意在考查学生的识图和判断能力,要求考生能结合所学知识分析作答。
26.(2020·四川双流棠湖中学高三开学考试)一种当地从未分布的新杂草出现在某农田生态系统中,排挤了原有的杂草而成为主要的杂草种类,对农作物造成了危害。回答下列问题:
(1)当新杂草种群密度处于较长期的相对稳定阶段,表明其种群数量已达到了__________。若连续阴雨和低温的气候变化使该杂草种群数量明显下降,这种调节种群数量的因素属于__________调节因素。
(2)在生物群落的垂直结构中,杂草属于__________层。该农田生态系统的杂草种类发生改变后,生物群落是否发生了演替?__________。为什么?__________ 。
(3)如果要控制该杂草的种群密度,除了人工拔除杂草外,还可采取的化学措施有__________、生物措施有__________。
【答案】环境容纳量 外源性 草本 未发生 因为生物群落类型没有发生改变 施用除草剂 生物防治
【解析】
【分析】
种群是指占有一定空间和时间的同一物种个体的集合体,它由不同性别和不同年龄的个体组成。群落是指在一定空间内所有生物种群的集合体。群落演替是指随着时间的推移一个群落类型被另一个群落类型代替的过程,可分为原生演替与次生演替。群落的空间结构包括垂直结构和水平结构等方面。在垂直方向上,大多数群落都具有明显的分层现象。逻辑斯谛增长是指在资源有限、空间有限和受到其他生物制约条件下的种群增长方式,其增长曲线很像字母S,又称“S”形增长曲线。种群的逻辑斯谛增长总是受到环境容纳量(K)的限制,环境容纳量是指在长时间内环境所能维持的种群最大数量。
【详解】
(1)种群的S型增长总是受到环境容纳量(K)的限制,环境容纳量是指在长时间内环境所能维持的种群最大数量,新杂草种群较长期处于相对稳定阶段,说明其种群数量已经达到环境容纳量(K值)。能够调解种群数量的有外源性因素和内源性因素两大类,前者包括气候、食物、疾病、寄生和捕食等,连续阴雨和低温的气候属于外源性调节因素。
(2)陆生群落的垂直结构从上往下看有树冠层、下木层、灌木层、草本层和地表层,杂草属于草本层。群落演替是指随着时间的推移一个群落类型取代另一个群落类型的过程。该农田生态系统新生了一种杂草,但生物群落类型没有发生改变,因此该群落未发生演替。
(3)要控制该杂草种群的密度,除了人工拔除外,还可进行化学防治,如施用除草剂(化学试剂),也可使用生物方法,如生物防治(如其它生物捕食)。
27.(2020·广东茂名·其他)2020年年初爆发的沙漠蝗虫灾害持续数月,席卷了从西非、东非、西亚至南亚的20多个国家,这轮蝗灾的主角沙漠蝗虫被认为是世界上最具破坏性的迁徙性害虫,严重威胁当地的农业生产和人民生计,导致全球性的粮食危机。请回答下列问题:
(1)调查沙漠蝗虫幼体跳蝻密度常用的方法是___________。
(2)从种群特征的角度分析,沙漠蝗虫迁徙到新环境后种群密度短期内迅速增加的直接原因是_______;若要预测蝗虫种群数量的变化趋势,需要调查蝗虫种群的________。
(3)群居型成熟的沙漠蝗雄成虫会释放出挥发性化合物苯乙腈,驱避同种其他雄虫,以减少求偶竞争,提高交配效率。上述实例体现了生态系统中信息传递的作用是__________。
(4)沙漠蝗虫入侵会极大地降低生物的___________,为了控制蝗灾,可以创造不利于蝗虫生活的生态条件,例如修筑堤坝、疏浚河道、挖排水沟等方法,这是从根本上降低其种群的_____________。采用化学农药防治和生物防治等防治措施可快速有效地控制蝗灾,和前者相比,生物防治的优势是____________。生物防治可以采取的方法有___________(答出两点即可)。
【答案】样方法 出生率大于死亡率、迁入率大于迁出率 年龄组成 有利于种群的繁衍 多样性 环境容纳量 对人类生存环境无污染 引入该生物的捕食者、寄生者和引入有利于人们的该生物的竞争者
【解析】
【分析】
1.种群密度的调查一般有样方法和标志重捕法。样方法的适用范围:植物和活动能力弱,活动范围小的动物的种群密度的调查,如调查植物种群密度,昆虫卵的密度,蚜虫、跳蝻的密度等。标志重捕法适用范围:活动能力强和范围大的动物,如哺乳类、鸟类、爬行类、两栖类、鱼类和昆虫等动物。
2.虫害防治方法可分为化学防治(采用杀虫剂等化学物质)、物理防治(利用光或射线、建造障壁)、生物防治(利用天敌为主)等。
3.生物防治方法主要包括:利用微生物防治;利用寄生性天敌防治;利用捕食性天敌防治。
生物防治优点:对环境污染小,能有效保护天敌,发挥持续控灾作用,成本低、对人畜安全、害虫不易产生抗性、减少化学农药用量、节约能源。
【详解】
(1)调查沙漠蝗虫幼体跳蝻密度常用的方法是样方法,因为跳蝻活动力弱。
(2)从种群特征的角度分析,沙漠蝗虫迁徙到新环境后种群密度短期内迅速增加的直接决定因素是出生率大于死亡率、迁入率大于迁出率;若要预测蝗虫种群数量的变化趋势,需要调查蝗虫种群的年龄组成,因为种群的年龄组成是预测种群数量的重要指标。
(3)群居型成熟的沙漠蝗雄成虫会释放出挥发性化合物苯乙腈,驱避同种其他雄虫,以减少求偶竞争,提高交配效率。该实例说明种群的繁衍离不开生态系统中信息的传递。
(4)沙漠蝗虫入侵会极大地降低生物的多样性,进而可能破坏当地的生态平衡,为了控制蝗灾,可以创造不利于蝗虫生活的生态条件,从而降低蝗虫种群的环境容纳量,如通过修筑堤坝、疏浚河道、挖排水沟等方法,降低其种群的环境容纳量。采用化学农药防治和生物防治等防治措施可快速有效地控制蝗灾,生物防治比化学防治具有明显的优势主要表现在对人类生存环境无污染,能降低生产成本等。生物防治主要采取的方法有引入该生物的捕食者、寄生者和引入有利于人们的该生物的竞争者。
【点睛】
熟知种群的特征以及种群特征对种群密度的影响是解答本题的关键,生物防治和化学防治的优点以及生物防治的方法也是本题的考查点,种群数量的变化曲线也是本题的重要考点。
28.(2020·湖南郴州·其他)当海拔增加到一定限度,直立树木将不能生长,这个限度被称为树线,如图所示。请回答下列问题:
(1)科研人员可以用样方法调查不同样地内的植被类型,样方法调查种群密度时,取样的关键是要做到___________。如果采用样方法调查一定区域内某植物的种群密度,需要先计算出每个样方中该植物的种群密度,再求出___________,作为此区域该植物的种群密度。
(2)树线之上的植被主要为灌丛或草甸,树线之下为森林,这种空间结构属于群落的_____结构。树线之,上和树线之下的动物种类不尽相同,这是由于植被不同,为动物创造的____条件不同。
(3)树线位置上升过程中,群落发生了演替,演替过程中输入该生态系统的总能量_______(填“增加”、“减
少”或“不变”)
【答案】随机取样 所有样方该植物种群密度的平均值(答出平均值给分) 水平 栖息空间和食物 增加
【解析】
【分析】
1、群落的空间结构包括垂直结构和水平结构,垂直结构是指群落在垂直方向上的明显的分层现象,水平结构是指由于地形、土壤湿度、盐碱度的差异、光照的不同生物自身生长特点的不同及任何动物的影响等因素,不同地段分布着不同种群、同一地段上种群密度也有差异的现象。
【详解】
( 1 )植被类型的调查方法是样方法,在调查过程中,取样关键是要做到随机取样,对一定区域内的植物种群密度进行调查时,先计算每个样方的种群密度,再求出平均值作为该区域的植物种群密度;
(2)树线上下植被不同,属于群落的水平结构,由于树线上下植物种类不同,为动物提供的栖息空间和食物不同,使动物也不尽相同;
(3)树线上升过程中,是在已有土壤条件下进行的演替,属于次生演替,在该过程中树木越来越多,输入该生态系统的总能量增加。
【点睛】
本题考查了种群和群落的相关知识,结合题目中给出的树线概率,合理的利用课本知识进行作答。
29.(2020·河北保定·月考)华北明珠白洋淀曾因污染物排入和过度养殖水质恶化,经过生态治理逐渐好转。请回答下列问题:
(1)白洋淀由于污染物排放水质恶化,说明生态系统的_______________。污染物导致藻类大量繁殖,该区域的水流经芦苇田后,藻类数量大大减少。从生态学角度分析,藻类数量减少的原因有______________________________(答出一点即可)。治理前,需要调查淀中各种生物的_______________,为评估污染情况和制定治理方案提供科学依据。
(2)治理过程中,向淀内引入挺水植物和浮叶植物,放养适量的_______________鱼类。治理后淀内物种数量增加明显。根据调查统计后评估该生态系统中的某种鱼的营养级为2.3,请解释原因:_______________。
(3)白洋淀恢复了淀水清、芦苇绿、荷花红、鱼虾肥的胜景。淀内的鱼类呈现一定的分层现象,造成分层现象的主要因素有_____________________。若要预测某种鱼的种群数量变化趋势,则需调查该种群的_______________________________。
【答案】自我调节能力是有一定限度的 芦苇和藻类为竞争关系;藻类被芦苇田中的动物摄食;芦苇田中的微生物等产生杀藻物质 种群密度 植食性(滤食性) 该种鱼在食物网中占据了多个营养级 温度、氧气、食物 年龄组成
【解析】
【分析】
1、生态系统具有保持或恢复自身结构和功能相对稳定的能力叫生态系统的稳定性,生态系统之所以能维持相对稳定,是由于生态系统具有自我调节能力,生态系统自我调节能力的基础是负反馈调节。
2、群落的垂直结构指群落在垂直方面的配置状态,其最显著的特征是成层现象,即在垂直方向分成许多层次的现象。群落的水平结构指群落的水平配置状况或水平格局,其主要表现特征是镶嵌性。
【详解】
(1)白洋淀由于污染物排放水质恶化,生态环境遭到破坏,说明生态系统自我调节(自我修复)能力有限;芦苇和藻类竞争光照,同时吸收大量的N、P等无机盐(动物摄食、微生物等产生杀藻物质)等原因,该区域的水流经芦苇田后,藻类数量大大减少;治理前,为评估污染情况和制定治理方案提供科学依据,通常需要调查该淡水湖中不同种类生物的种群密度。
(2)在生态治理过程中,向该淡水湖引入挺水植物和浮叶植物,并放养适量的植食性(滤食性)鱼类;这样的治理提高了该生态系统的自我调节能力。在食物网中某种鸟占据了多个营养级,平均为2.3,因此评估该系统中的该种鸟的营养级为2.3.
(3)该淡水湖中,造成鱼类分层现象的主要因素有温度、光、氧气和食物;年龄组成可以预测一个种群数量发展的变化趋势。
【点睛】
本题考查群落的结构、生态系统的成分和生态系统的稳定性,意在考查学生对题干信息和基础知识的分析理解能力。熟记相关知识并能准确运用术语作答是解题关键。
高中生物高考专题17 种群、群落-2020年高考真题和模拟题生物分项汇编(教师版含解析): 这是一份高中生物高考专题17 种群、群落-2020年高考真题和模拟题生物分项汇编(教师版含解析),共12页。
高中生物高考专题16 种群、群落-2021年高考生物真题与模拟题分类训练(学生版): 这是一份高中生物高考专题16 种群、群落-2021年高考生物真题与模拟题分类训练(学生版),共12页。试卷主要包含了烟粉虱为害会造成番茄减产等内容,欢迎下载使用。
高中生物高考专题16 种群、群落-2021年高考生物真题与模拟题分类训练(教师版含解析): 这是一份高中生物高考专题16 种群、群落-2021年高考生物真题与模拟题分类训练(教师版含解析),共31页。试卷主要包含了烟粉虱为害会造成番茄减产等内容,欢迎下载使用。