高中生物高考专题05 遗传的基本规律与遗传病-十年(2011-2020)高考真题生物分项详解(解析版)
展开
这是一份高中生物高考专题05 遗传的基本规律与遗传病-十年(2011-2020)高考真题生物分项详解(解析版),共55页。
专题05 遗传的基本规律与人类遗传病
【2020年】
1.(2020·课标Ⅰ)已知果蝇的长翅和截翅由一对等位基因控制。多只长翅果蝇进行单对交配(每个瓶中有1只雌果蝇和1只雄果蝇),子代果蝇中长翅∶截翅=3∶1。据此无法判断的是( )
A. 长翅是显性性状还是隐性性状
B. 亲代雌蝇是杂合子还是纯合子
C. 该等位基因位于常染色体还是X染色体上
D. 该等位基因在雌蝇体细胞中是否成对存在
【答案】C
【解析】由题意可知,长翅与长翅果蝇杂交的后代中出现截翅果蝇,说明截翅是隐性性状,长翅是显性性状。根据截翅为无中生有可知,截翅为隐性性状,长翅为显性性状,A不符合题意;根据杂交的后代发生性状分离可知,亲本雌蝇一定为杂合子,B不符合题意;无论控制翅形的基因位于X染色体上还是常染色体上,后代中均会出现长翅:截翅=3:1的分离比,C符合题意;根据后代中长翅:截翅=3:1可知,控制翅形的基因符合基因的分离定律,故可推测该等位基因在雌蝇体细胞中是成对存在的,D不符合题意。故选C。
2.(2020·山东卷)人体内一些正常或异常细胞脱落破碎后,其DNA会以游离的形式存在于血液中,称为cfDNA;胚胎在发育过程中也会有细胞脱落破碎,其DNA进入孕妇血液中,称为cffDNA。近几年,结合DNA测序技术,cfDNA和cffDNA在临床上得到了广泛应用。下列说法错误的是( )
A. 可通过检测cfDNA中的相关基因进行癌症的筛查
B. 提取cfDNA进行基因修改后直接输回血液可用于治疗遗传病
C. 孕妇血液中的cffDNA可能来自于脱落后破碎的胎盘细胞
D. 孕妇血液中的cffDNA可以用于某些遗传病的产前诊断
【答案】B
【解析】癌症产生的原因是原癌基因和抑癌基因发生突变,故可以通过检测cfDNA中相关基因来进行癌症的筛查,A正确;提取cfDNA进行基因修改后直接输回血液,该基因并不能正常表达,不可用于治疗遗传病,B错误;孕妇血液中的cffDNA,可能来自胚胎细胞或母体胎盘细胞脱落后破碎形成,C正确;提取孕妇血液中的cffDNA,因其含有胎儿的遗传物质,故可通过DNA测序技术检测其是否含有某种致病基因,用于某些遗传病的产前诊断,D正确。故选B。
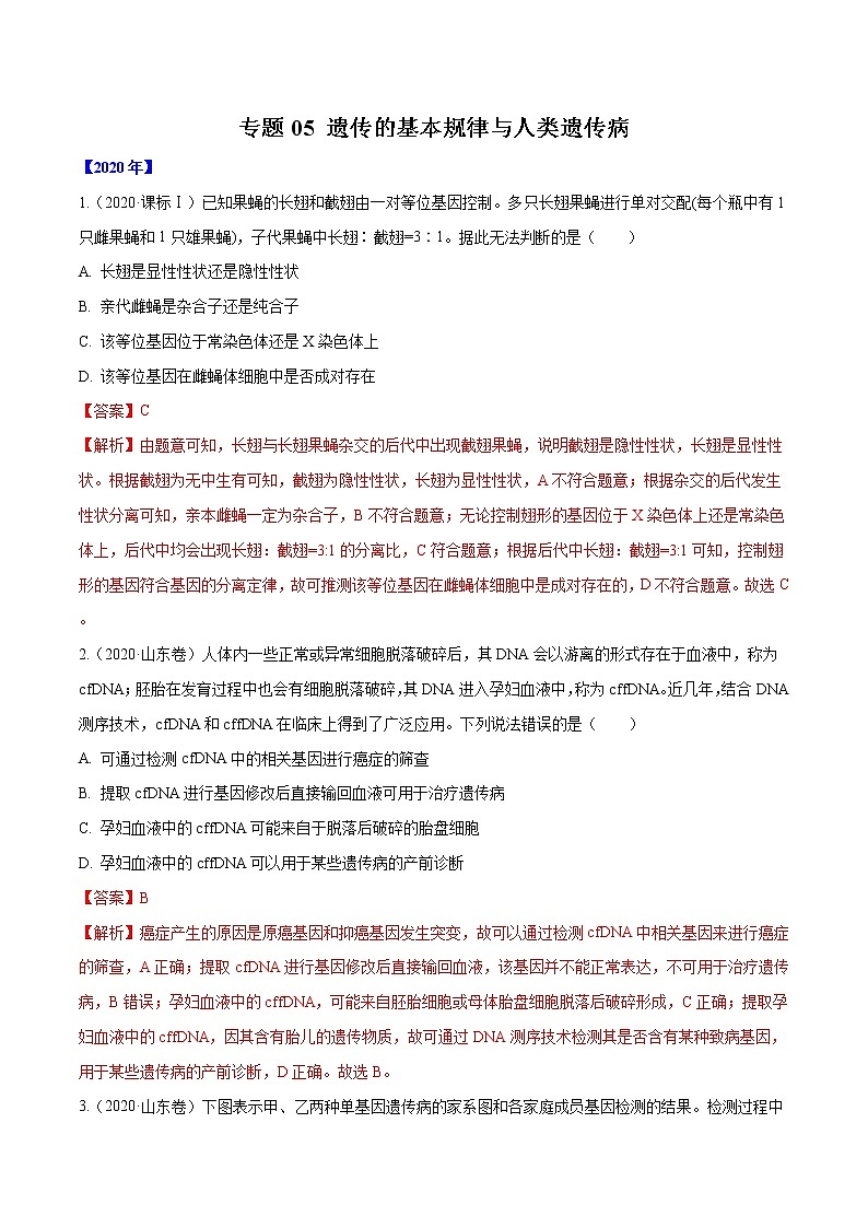
3.(2020·山东卷)下图表示甲、乙两种单基因遗传病的家系图和各家庭成员基因检测的结果。检测过程中用限制酶处理相关基因得到大小不同的片段后进行电泳,电泳结果中的条带表示检出的特定长度的酶切片段,数字表示碱基对的数目。下列说法正确的是( )
A. 甲病的致病基因位于常染色体上,乙病的致病基因位于X染色体上
B. 甲病可能由正常基因发生碱基对的替换导致,替换后的序列可被Mst II识别
C. 乙病可能由正常基因上的两个BamHI识别序列之间发生破基对的缺失导致
D. II4不携带致病基因、II8带致病基因,两者均不患待测遗传病
【答案】CD
【解析】分析甲病家系图可知甲病为常染色体隐性遗传病,分析乙病家系图,再结合DNA电泳图可判断,乙病可能为常染色体隐性遗传病,致病基因也可能位于XY同源染色体上。由II-3患病,而I-1和I-2均正常可知甲病致病基因位于常染色体上,乙病基因可能位于XY同源区段上,也可以位于常染色体上,A错误;根据电泳结果,II-3只有1350一个条带,而I-1和I-2除1350的条带外还有1150和200两个条带,可推知甲病可能由正常基因发生碱基对的替换导致,替换前的序列能被MstII识别,替换后的序列则不能被MstII识别,B错误;I-6为隐性纯合子,故1.0×104为隐性基因的条带,1.4×104为显性基因的条带,所以乙病可能有正常基因上的两个BamHI识别序列之间发生碱基对的缺失导致,C正确;II-4电泳结果只有1150和200两个条带,为显性纯合子,不携带致病基因,II-8电泳结果有两条带,为携带者,二者都不患待测遗传病,D正确。故选CD。
4.(2020·浙江卷)下列关于“肺炎双球菌转化实验”的叙述,正确的是( )
A. 活体转化实验中,R型菌转化成的S型菌不能稳定遗传
B. 活体转化实验中,S型菌的荚膜物质使R型菌转化成有荚膜的S型菌
C. 离体转化实验中,蛋白质也能使部分R型菌转化成S型菌且可实现稳定遗传
D. 离体转化实验中,经DNA酶处理的S型菌提取物不能使R型菌转化成S型菌
【答案】D
【解析】活体转化实验中,小鼠体内有大量 S型菌,说明R型菌转化成的S型菌能稳定遗传,A错误;
活体转化实验中,无法说明是哪种物质使R型菌转化成有荚膜的S型菌,B错误;离体转化实验中,只有S型菌的DNA才能使部分R型菌转化成S型菌且可实现稳定遗传,C错误;离体转化实验中,经DNA酶处理的S型菌提取物,其DNA被水解,故不能使R型菌转化成 S型菌,D正确。故选D。
5.(2020·浙江卷)若某哺乳动物毛发颜色由基因De(褐色)、Df(灰色)、d(白色)控制,其中De和Df分别对d完全显性。毛发形状由基因H(卷毛)、h(直毛)控制。控制两种性状的等位基因均位于常染色体上且独立遗传。基因型为DedHh和DfdHh的雌雄个体交配。下列说法正确的是( )
A. 若De对Df共显性、H对h完全显性,则F1有6种表现型
B. 若De对Df共显性、H对h不完全显性,则F1有12种表现型
C. 若De对Df不完全显性、H对h完全显性,则F1有9种表现型
D. 若De对Df完全显性、H对h不完全显性,则F1有8种表现型
【答案】B
【解析】若De对Df共显性,H对h完全显性,基因型为DedHh和DfdHh雌雄个体交配,毛发颜色基因型有则DeDf、Ded、Dfd和dd四种,表现型4种,毛发形状基因型有HH、Hh和hh三种,表现型2种,则F1有4×2=8种表现型,A错误;若De对Df共显性,H对h不完全显性,基因型为DedHh和DfdHh雌雄个体交配,毛发颜色基因型有则DeDf、 Ded、Dfd和dd四种,表现型4种,毛发形状基因型有HH、Hh和hh三种,表现型3种,则F1有4×3=12种表现型,B正确;若De对Df不完全显性,H对h完全显性,基因型为DedHh和DfdHh雌雄个体交配,毛发颜色基因型有则DeDf、 Ded、Dfd和dd四种,表现型4种,毛发形状基因型有HH、Hh和hh三种,表现型2种,则F1有4×2=8种表现型,C错误;若De对Df完全显性,H对h不完全显性,基因型为DedHh和DfdHh雌雄个体交配,毛发颜色基因型有则DeDf、 Ded、Dfd和dd四种,表现型3种,毛发形状基因型有HH、Hh和hh三种,表现型3种,则F1有3×3=9种表现型,D错误。故选B。
6.(2020·浙江卷)某植物的野生型(AABBcc)有成分R,通过诱变等技术获得3个无成分R的稳定遗传突变体(甲、乙和丙)。突变体之间相互杂交,F1均无成分R。然后选其中一组杂交的F1(AaBbCc)作为亲本,分别与3个突变体进行杂交,结果见下表:
杂交编号
杂交组合
子代表现型(株数)
Ⅰ
F1×甲
有(199),无(602)
Ⅱ
F1×乙
有(101),无(699)
Ⅲ
F1×丙
无(795)
注:“有”表示有成分R,“无”表示无成分R
用杂交Ⅰ子代中有成分R植株与杂交Ⅱ子代中有成分R植株杂交,理论上其后代中有成分R植株所占比例为( )
A. 21/32 B. 9/16 C. 3/8 D. 3/4
【答案】A
【解析】分析题意可知:基因型为AABBcc的个体表现为有成分R,又知无成分R的纯合子甲、乙、丙之间相互杂交,其中一组杂交的F1基因型为AaBbCc且无成分R,推测同时含有A、B基因才表现为有成分R,C基因的存在可能抑制A、B基因的表达,即基因型为A_B_cc的个体表现为有成分R,其余基因型均表现为无成分R。根据F1与甲杂交,后代有成分R:无成分R≈1:3,有成分R所占比例为1/4,可以将1/4分解为1/2×1/2,则可推知甲的基因型可能为AAbbcc或aaBBcc;F1与乙杂交,后代有成分R:无成分R≈1:7,可以将1/4分解为1/2×1/2×1/2,则可推知乙的基因型为aabbcc;F1与丙杂交,后代均无成分R,可推知丙的基因型可能为AABBCC或AAbbCC或aaBBCC。杂交Ⅰ子代中有成分R植株基因型为AABbcc和AaBbcc,比例为1:1,或(基因型为AaBBcc和AaBbcc,比例为1:1,)杂交Ⅱ子代中有成分R植株基因型为AaBbcc,故杂交Ⅰ子代中有成分R植株与杂交Ⅱ子代中有成分R植株相互杂交,后代中有成分R所占比例为:1/2×1×3/4×1+1/2×3/4×3/4×1=21/32,A正确。故选A。
7.(2020·江苏卷)有一观赏鱼品系体色为桔红带黑斑,野生型为橄榄绿带黄斑,该性状由一对等位基因控制。某养殖者在繁殖桔红带黑斑品系时发现,后代中2/3为桔红带黑斑,1/3为野生型性状,下列叙述错误的是( )
A. 桔红带黑斑品系的后代中出现性状分离,说明该品系为杂合子
B. 突变形成的桔红带黑斑基因具有纯合致死效应
C. 自然繁育条件下,桔红带黑斑性状容易被淘汰
D. 通过多次回交,可获得性状不再分离的桔红带黑斑品系
【答案】D
【解析】已知该鱼体色受一对等位基因控制,设为A、a,繁殖桔红带黑斑品系时,后代出现的表现型比例为桔红带黑斑∶橄榄绿带黄斑=2∶1,说明桔红带黑斑为显性性状,且后代存在显性纯合致死情况。由桔红带黑斑品系的后代出现性状分离,说明该品系均为杂合子,A正确;由分析可知,桔红带黑斑为显性性状,则突变形成的桔红带黑斑基因为显性基因,杂合桔红带黑斑鱼(Aa)相互交配,子代表现型比例为2∶1,可推得基因型为AA的个体死亡,即桔红带黑斑基因具有纯合致死效应,B正确;由于桔红带黑斑基因具有纯合致死效应,自然繁育条件下,该显性基因的频率会逐渐下降,则桔红带黑斑性状容易被淘汰,C正确;桔红带黑斑基因显性纯合致死,则无论回交多少次,所得桔红带黑斑品系均为杂合子,D错误。故选D。
8.(2020·江苏卷)家族性高胆固醇血症(FH)是一种遗传病,纯合子患者在人群中出现的频率约1/100000。图是某FH家系的系谱图,下列叙述正确的是( )
A. FH为常染色体显性遗传病
B. FH患者双亲中至少有一人为FH患者
C. 杂合子患者在人群中出现的频率约为1/500
D. Ⅲ6的患病基因由父母双方共同提供
【答案】ABC
【解析】分析系谱图可知:Ⅱ7和Ⅱ8均患病,其后代中出现了正常女儿,说明该病为显性遗传病,Ⅱ8患病,但其女儿正常,可知致病基因位于常染色体上。由分析可知,该病为常染色体显性遗传病,A正确;显性遗传病的患者,其双亲中至少有一个为患者,B正确;已知纯合子患者出现概率为1/1000000,可知显性基因频率为1/1000,则隐性基因频率为999/1000,推知杂合子的概率为2×1/1000×999/1000≈1/500,C正确;Ⅲ6可能为显性纯合子或杂合子,故其患病基因可能由父母双方共同提供,也可能由一方提供,D错误。故选ABC。
【2019年】
1.(2019全国卷Ⅰ·5)某种二倍体高等植物的性别决定类型为XY型。该植物有宽叶和窄叶两种叶形,宽叶对窄叶为显性。控制这对相对性状的基因(B/b)位于X染色体上,含有基因b的花粉不育。下列叙述错误的是
A.窄叶性状只能出现在雄株中,不可能出现在雌株中
B.宽叶雌株与宽叶雄株杂交,子代中可能出现窄叶雄株
C.宽叶雌株与窄叶雄株杂交,子代中既有雌株又有雄株
D.若亲本杂交后子代雄株均为宽叶,则亲本雌株是纯合子
【答案】C
【解析】XY型性别决定的生物中,基因型XX代表雌性个体,基因型XY代表雄性个体,含有基因b的花粉不育即表示雄配子Xb不育,而雌配子Xb可育。由于父本无法提供正常的Xb配子,故雌性后代中无基因型为XbXb的个体,故窄叶性状只能出现在雄性植株中,A正确;宽叶雌株的基因型为XBX-,宽叶雄株的基因型为XBY,若宽叶雌株与宽叶雄株杂交,当雌株基因型为XBXb时,子代中可能会出现窄叶雄株XbY,B正确;宽叶雌株与窄叶雄株,宽叶雌株的基因型为XBX-,窄叶雄株的基因型为XbY,由于雄株提供的配子中Xb不可育,只有Y配子可育,故后代中只有雄株,不会出现雌株,C错误;若杂交后代中雄株均为宽叶,且母本的Xb是可育的,说明母本只提供了XB配子,故该母本为宽叶纯合子,D正确。故选C。
2.(2019全国卷III·6)假设在特定环境中,某种动物基因型为BB和Bb的受精卵均可发育成个体,基因型为bb的受精卵全部死亡。现有基因型均为Bb的该动物1 000对(每对含有1个父本和1个母本),在这种环境中,若每对亲本只形成一个受精卵,则理论上该群体的子一代中BB、Bb、bb个体的数目依次为
A.250、500、0
B.250、500、250
C.500、250、0
D.750、250、0
【答案】A
【解析】双亲的基因型均为Bb,根据基因的分离定律可知:Bb×Bb→1/4BB、1/2Bb、1/4bb,由于每对亲本只能形成1个受精卵,1000对动物理论上产生的受精卵是1000个,且产生基因型为BB、Bb、bb的个体的概率符合基因的分离定律,即产生基因型为BB的个体数目为1/4×1000=250个,产生基因型为Bb的个体数目为1/2×1000=500个,由于基因型为bb的受精卵全部致死,因此获得基因型为bb的个体数目为0。综上所述,BCD不符合题意,A符合题意。故选A。
3.(2019全国卷II·5)某种植物的羽裂叶和全缘叶是一对相对性状。某同学用全缘叶植株(植株甲)进行了下列四个实验。
①植株甲进行自花传粉,子代出现性状分离
②用植株甲给另一全缘叶植株授粉,子代均为全缘叶
③用植株甲给羽裂叶植株授粉,子代中全缘叶与羽裂叶的比例为1∶1
④用植株甲给另一全缘叶植株授粉,子代中全缘叶与羽裂叶的比例为3∶1
其中能够判定植株甲为杂合子的实验是
A.①或②
B.①或④
C.②或③
D.③或④
【答案】B
【解析】由题干信息可知,羽裂叶和全缘叶是一对相对性状,但未确定显隐性,若要判断全缘叶植株甲为杂合子,即要判断全缘叶为显性性状,羽裂叶为隐性性状。根据子代性状判断显隐性的方法:①不同性状的亲本杂交→子代只出现一种性状→子代所出现的性状为显性性状,双亲均为纯合子;②相同性状的亲本杂交→子代出现不同性状→子代所出现的新的性状为隐性性状,亲本为杂合子。让全缘叶植株甲进行自花传粉,子代出现性状分离,说明植株甲为杂合子,杂合子表现为显性性状,新出现的性状为隐性性状,①正确;用植株甲给另一全缘叶植株授粉,子代均为全缘叶,说明双亲可能都是纯合子,既可能是显性纯合子,也可能是隐性纯合子,或者是双亲均表现为显性性状,其中之一为杂合子,另一个为显性纯合子,因此不能判断植株甲为杂合子,②错误;用植株甲给羽裂叶植株授粉,子代中全缘叶与羽裂叶的比例为1∶1,只能说明一个亲本为杂合子,另一个亲本为隐性纯合子,但谁是杂合子、谁是纯合子无法判断,③错误;用植株甲给另一全缘叶植株授粉,子代中全缘叶与羽裂叶的比例为3∶1,说明植株甲与另一全缘叶植株均为杂合子,④正确。综上分析,供选答案组合,B正确,A、C、D均错误。
4.(2019江苏卷·25)下图为某红绿色盲家族系谱图,相关基因用XB、Xb表示。人的MN血型基因位于常染色体上,基因型有3种:LMLM(M型)、LNLN(N型)、LMLN(MN型)。已知I-1、I-3为M型,I-2、I-4为N型。下列叙述正确的是
A.Ⅱ-3的基因型可能为LMLNXBXB
B.Ⅱ-4的血型可能为M型或MN型
C.Ⅱ-2是红绿色盲基因携带者的概率为1/2
D.Ⅲ-1携带的Xb可能来自于I-3
【答案】AC
【解析】红绿色盲为伴X染色体隐性遗传,Y染色体不含有其等位基因;男性的色盲基因来自于母亲,只能遗传给女儿,而女性的色盲基因既可以来自于母亲,也可以来自于父亲,既能遗传给女儿,也能遗传给儿子。在MN血型系统中,M型、N型和MN型的基因型依次为LMLM、LNLN和LMLN。仅研究红绿色盲,依题意和图示分析可知:Ⅱ-1的基因型为XbY,由此推知:Ⅰ-1和Ⅰ-2的基因型分别是XBY和XBXb,Ⅱ-2和Ⅱ-3的基因型及其比例为XBXB∶XBXb=1∶1。仅研究MN血型,Ⅰ-1和Ⅰ-2的基因型分别是LMLM和LNLN,因此Ⅱ-1、Ⅱ-2和Ⅱ-3的基因型均为LMLN。综上分析,Ⅱ-3的基因型为LMLNXBXB或LMLNXBXb,Ⅱ-2是红绿色盲携带者的概率是1/2,A、C正确;Ⅰ-3和Ⅰ-4的基因型分别是LMLM和LNLN,因此Ⅱ-4的基因型为LMLN,表现型为MN型,B错误;Ⅰ-1和Ⅱ-4的基因型均为XBY,因此Ⅲ-1携带的Xb来自于Ⅱ-3,Ⅱ-3携带的Xb来自于Ⅰ-2,即Ⅲ-1携带的Xb可能来自于Ⅰ-2,D错误。
5.(2019浙江4月选考·2)人类某遗传病的染色体核型如图所示。该变异类型属于
A.基因突变
B.基因重组
C.染色体结构变异
D.染色体数目变异
【答案】D
【解析】基因突变是指由于基因内部核酸分子上的特定核苷酸序列发生改变的现象或过程,染色体核型上无法发现基因突变的遗传病,A选项错误;基因重组是指具有不同遗传性状的雌、雄个体进行有性生殖时,控制不同性状的基因重新组合,导致后代不同于亲本类型的现象或过程,染色体核型中没有体现有性生殖的过程,B选项错误;染色体结构变异是指染色体发生断裂后,在断裂处发生错误连接而导致染色体结构不正常的变异,图中的染色体核型未表现出结构变异,C选项错误;染色体数目变异是指生物细胞中染色体数目的增加或减少,图中21号染色体比其他的同源染色体多一条,属于染色体数目变异,D选项正确。
6.(2019浙江4月选考·4)下列关于艾滋病的叙述,正确的是
A.HIV只含有一种蛋白质
B.患者的血液和精液中均含有HIV
C.HIV不会感染脑细胞和巨噬细胞
D.艾滋病是一种先天性免疫缺陷病
【答案】B
【解析】HIV外层脂类膜中含病毒蛋白质,细胞内部含有核心蛋白质,故HIV不止含有一种蛋白质,A选项错误;HIV病毒会入侵人体细胞,借助宿主细胞复制出新的HIV病毒侵染全身各处的细胞,故艾滋病患者的血液和精液中均含有HIV,B选项正确;HIV病毒会感染全身各处的细胞,C选项错误;艾滋病是一种后天获得性免疫缺陷综合征,D选项错误。
7.(2019浙江4月选考·8)下列关于单基因遗传病的叙述,正确的是
A.在青春期的患病率很低
B.由多个基因的异常所致
C.可通过遗传咨询进行治疗
D.禁止近亲结婚是预防该病的唯一措施
【答案】A
【解析】单基因遗传病在新出生婴儿和儿童中很容易表现,在青春期的患病率很低,A选项正确;单基因遗传病是由染色体上单个基因的异常所引起的,B选项错误;遗传咨询可以为遗传病患者或遗传性异常性状表现者及家属做出诊断,估计疾病或异常性状再度发生的可能性,无法对疾病进行治疗,C选项错误;禁止近亲结婚、产前诊断、遗传咨询等方式都能较好地预防该病,D选项错误。
8.(2019浙江4月选考·17)一对表现型正常的夫妇生了一个患半乳糖血症的女儿和一个正常的儿子。若这个儿子与一个半乳糖血症携带者的女性结婚,他们所生子女中,理论上患半乳糖血症女儿的可能性是
A.1/12
B.1/8
C.1/6
D.1/3
【答案】A
【解析】根据题意分析,表现型正常的夫妇生下了患病的后代,则半乳糖血症为隐性遗传,又因为后代中患病的是女儿,则半乳糖血症不可能为伴性遗传,故该病为常染色体隐性遗传病。根据题意分析,半乳糖血症为常染色体隐性遗传病,设该病的致病基因为a,其正常的等位基因为A,则可得儿子的基因型为AA和Aa,该儿子与半乳糖血症的携带者女性结婚,理论上患半乳糖血症的女儿的可能性为为。A选项为正确答案。
9.(2019浙江4月选考·28)下图为甲、乙两种遗传病(其中一种为伴性遗传)的某遗传家系图,家系中无基因突变发生,且Ⅰ4无乙病基因。人群中这两种病的发病率均为1/625。
A.若Ⅳ2的性染色体组成为XXY,推测Ⅲ4发生染色体畸变的可能性大于Ⅲ5
B.若Ⅲ4与Ⅲ5再生1个孩子,患甲病概率是1/26,只患乙病概率是25/52
C.Ⅱ1与Ⅳ3基因型相同的概率是2/3,与Ⅲ5基因型相同的概率是24/39
D.若Ⅱ1与人群中某正常男性结婚,所生子女患病的概率是1/39
【答案】B
【解析】根据题图分析,甲病为常染色体隐性遗传病,乙病为伴Y染色体遗传病。若Ⅳ2的性染色体组成为XXY,则可能是①Ⅲ4生殖细胞在减数第一次分裂后期同源染色体分离时发生异常;②Ⅲ5的生殖细胞在减数第二次分裂后期着丝粒断裂后形成的染色体未分到两个细胞中。两者染色体畸变的可能性相近,A选项错误;设甲病的基因为A、a,乙病的基因为B、b,可得Ⅲ4的基因型为aaXYb,因为人群中这两种病的发病率均为1/625,所以Ⅲ5基因型为Aa的概率为,故Ⅲ4与Ⅲ5再生1个孩子,患甲病的概率为,只患乙病的概率是,B选项正确;因为甲病为常染色体隐性遗传病,故Ⅰ1和Ⅰ2的基因型均为Aa,则Ⅱ1的基因型为AA的概率为,为Aa的概率为,结合B选项的分析可知,Ⅳ3的基因型为AA的概率为,基因型Aa的概率为,Ⅱ1与Ⅳ3基因型相同的概率是2/3,与Ⅲ5基因型相同的概率为,C选项错误;Ⅱ1的基因型为AA的概率为,为Aa的概率为,与正常男性结合,子女只有可能患甲病,该正常男性基因型为Aa的概率为,故子女患病的可能为,D选项错误。
10.(2019全国卷Ⅰ·32)某实验室保存有野生型和一些突变型果蝇。果蝇的部分隐性突变基因及其在染色体上的位置如图所示。回答下列问题。
(1)同学甲用翅外展粗糙眼果蝇与野生型(正常翅正常眼)纯合子果蝇进行杂交,F2中翅外展正常眼个体出现的概率为_________________。图中所列基因中,不能与翅外展基因进行自由组合的是_________________。
(2)同学乙用焦刚毛白眼雄蝇与野生型(直刚毛红眼)纯合子雌蝇进行杂交(正交),则子代雄蝇中焦刚毛个体出现的概率为_____________;若进行反交,子代中白眼个体出现的概率为_____________。
(3)为了验证遗传规律,同学丙让白眼黑檀体雄果蝇与野生型(红眼灰体)纯合子雌果蝇进行杂交得到F1,F1相互交配得到F2。那么,在所得实验结果中,能够验证自由组合定律的F1表现型是_________________,F2表现型及其分离比是_________________;验证伴性遗传时应分析的相对性状是_________________,能够验证伴性遗传的F2表现型及其分离比是_________________。
【答案】(1)3/16 紫眼基因
(2)0 1/2
(3)红眼灰体
红眼灰体∶红眼黑檀体∶白眼灰体∶白眼黑檀体=9∶3∶3∶1
红眼/白眼
红眼雌蝇∶红眼雄蝇∶白眼雄蝇=2∶1∶1
【解析】由图可知,白眼对应的基因和焦刚毛对应的基因均位于X染色体上,二者不能进行自由组合;翅外展基因和紫眼基因位于2号染色体上,二者不能进行自由组合;粗糙眼和黑檀体对应的基因均位于3号染色体上,二者不能进行自由组合。分别位于非同源染色体:X染色体、2号及3号染色体上的基因可以自由组合。(1)根据题意并结合图示可知,翅外展基因和粗糙眼基因位于非同源染色体上,翅外展粗糙眼果蝇的基因型为dpdpruru,野生型即正常翅正常眼果蝇的基因型为:DPDPRURU,二者杂交的F1基因型为:DPdpRUru,根据自由组合定律,F2中翅外展正常眼果蝇dpdpRU_ _出现的概率为:1/4×3/4=3/16。只有位于非同源染色体上的基因遵循自由组合定律,而图中翅外展基因与紫眼基因均位于2号染色体上,不能进行自由组合。(2)焦刚毛白眼雄果蝇的基因型为:XsnwY,野生型即直刚毛红眼纯合雌果蝇的基因型为:XSNWXSNW,后代的雌雄果蝇均为直刚毛红眼:XSNWXsnw和XSNWY,子代雄果蝇中出现焦刚毛的概率为0。若进行反交,则亲本为:焦刚毛白眼雌果蝇XsnwXsnw和直刚毛红眼纯合雄果蝇XSNWY,后代中雌果蝇均为直刚毛红眼(XSNWXsnw),雄性均为焦刚毛白眼(XsnwY)。故子代出现白眼即XsnwY的概率为1/2。(3)控制红眼、白眼的基因位于X染色体上,控制灰体、黑檀体的基因位于3号染色体上,两对等位基因的遗传符合基因的自由组合定律。白眼黑檀体雄果蝇的基因型为:eeXwY,野生型即红眼灰体纯合雌果蝇的基因型为:EEXWXW,F1中雌雄果蝇基因型分别为EeXWXw,EeXWY,表现型均为红眼灰体。故能够验证基因的自由组合定律的F1中雌雄果蝇均表现为红眼灰体,F2中红眼灰体E_XW_:红眼黑檀体eeXW_∶白眼灰体E-XwY∶白眼黑檀体eeXwY =9∶3∶3∶1。因为控制红眼、白眼的基因位于X染色体上,故验证伴性遗传时应该选择红眼和白眼这对相对性状,F1中雌雄均表现为红眼,基因型为:XWXw,XWY,F2中红眼雌蝇∶红眼雄蝇∶白眼雄蝇=2∶1∶1,即雌性全部是红眼,雄性中红眼∶白眼=1∶1。
11.(2019全国卷II·32)某种甘蓝的叶色有绿色和紫色。已知叶色受2对独立遗传的基因A/a和B/b控制,只含隐性基因的个体表现隐性性状,其他基因型的个体均表现显性性状。某小组用绿叶甘蓝和紫叶甘蓝进行了一系列实验。
实验①:让绿叶甘蓝(甲)的植株进行自交,子代都是绿叶
实验②:让甲植株与紫叶甘蓝(乙)植株进行杂交,子代个体中绿叶∶紫叶=1∶3
回答下列问题。
(1)甘蓝叶色中隐性性状是__________,实验①中甲植株的基因型为__________。
(2)实验②中乙植株的基因型为________,子代中有________种基因型。
(3)用另一紫叶甘蓝(丙)植株与甲植株杂交,若杂交子代中紫叶和绿叶的分离比为1∶1,则丙植株所有可能的基因型是________;若杂交子代均为紫叶,则丙植株所有可能的基因型是_______;若杂交子代均为紫叶,且让该子代自交,自交子代中紫叶与绿叶的分离比为15∶1,则丙植株的基因型为________。
【答案】(1)绿色 aabb
(2)AaBb 4
(3)Aabb、aaBb AABB、AAbb、aaBB、AaBB、AABb AABB
【解析】依题意:只含隐性基因的个体表现为隐性性状,说明隐性性状的基因型为aabb。实验①的子代都是绿叶,说明甲植株为纯合子。实验②的子代发生了绿叶∶紫叶=1∶3性状分离,说明乙植株产生四种比值相等的配子,并结合实验①的结果可推知:绿叶为隐性性状,其基因型为aabb,紫叶为A_B_、A_bb和aaB_。(1)依题意可知:只含隐性基因的个体表现为隐性性状。实验①中,绿叶甘蓝甲植株自交,子代都是绿叶,说明绿叶甘蓝甲植株为纯合子;实验②中,绿叶甘蓝甲植株与紫叶甘蓝乙植株杂交,子代绿叶∶紫叶=1∶3,说明紫叶甘蓝乙植株为双杂合子,进而推知绿叶为隐性性状,实验①中甲植株的基因型为aabb。
(2)结合对(1)的分析可推知:实验②中乙植株的基因型为AaBb,子代中有四种基因型,即AaBb、Aabb、aaBb和aabb。(3)另一紫叶甘蓝丙植株与甲植株杂交,子代紫叶∶绿叶=1∶1,说明紫叶甘蓝丙植株基因组成中,有一对为隐性纯合、另一对为等位基因,进而推知丙植株所有可能的基因型为aaBb、Aabb。若杂交子代均为紫叶,则丙植株的基因组成中至少有一对显性纯合的基因,因此丙植株所有可能的基因型为AABB、AABb、AaBB、AAbb、aaBB。若杂交子代均为紫叶,且让该子代自交,自交子代中紫叶∶绿叶=15∶1,为9∶3∶3∶1的变式,说明该杂交子代的基因型均为AaBb,进而推知丙植株的基因型为AABB。
12.(2019全国卷III·32)玉米是一种二倍体异花传粉作物,可作为研究遗传规律的实验材料。玉米子粒的饱满与凹陷是一对相对性状,受一对等位基因控制。回答下列问题。
(1)在一对等位基因控制的相对性状中,杂合子通常表现的性状是___________。
(2)现有在自然条件下获得的一些饱满的玉米子粒和一些凹陷的玉米子粒,若要用这两种玉米子粒为材料验证分离定律。写出两种验证思路及预期结果。
【答案】(1)显性性状
(2)答:思路及预期结果
①两种玉米分别自交,若某些玉米自交后,子代出现3∶1的性状分离比,则可验证分离定律。
②两种玉米分别自交,在子代中选择两种纯合子进行杂交,F1自交,得到F2,若F2中出现3∶1的性状分离比,则可验证分离定律。
③让子粒饱满的玉米和子粒凹陷的玉米杂交,如果F1都表现一种性状,则用F1自交,得到F2,若F2中出现3∶1的性状分离比,则可验证分离定律。
④让子粒饱满的玉米和子粒凹陷的玉米杂交,如果F1表现两种性状,且表现为1∶1的性状分离比,则可验证分离定律。
【解析】(1)在一对等位基因控制的相对性状中,杂合子中存在控制该性状的一对等位基因,其通常表现的性状是显性性状。(2)玉米是异花传粉作物,茎顶开雄花,叶腋开雌花,因自然条件下,可能自交,也可能杂交,故饱满的和凹陷玉米子粒中可能有杂合的,也可能是纯合的,用这两种玉米子粒为材料验证分离定律,首先要确定饱满和凹陷的显隐性关系,再采用自交法和测交法验证。思路及预期结果:①两种玉米分别自交,若某些玉米自交后,子代出现3∶1的性状分离比,则可验证分离定律。②两种玉米分别自交,在子代中选择两种纯合子进行杂交,F1自交,得到F2,若F2中出现3∶1的性状分离比,则可验证分离定律。③让子粒饱满的玉米和子粒凹陷的玉米杂交,如果F1都表现一种性状,则用F1自交,得到F2,若F2中出现3∶1的性状分离比,则可验证分离定律。④让子粒饱满的玉米和子粒凹陷的玉米杂交,如果F1表现两种性状,且表现为1∶1的性状分离比,则可验证分离定律。
13.(2019北京卷·30)油菜是我国重要的油料作物,培育高产优质新品种意义重大。油菜的杂种一代会出现杂种优势(产量等性状优于双亲),但这种优势无法在自交后代中保持,杂种优势的利用可显著提高油菜籽的产量。
(1)油菜具有两性花,去雄是杂交的关键步骤,但人工去雄耗时费力,在生产上不具备可操作性。我国学者发现了油菜雄性不育突变株(雄蕊异常,肉眼可辨),利用该突变株进行的杂交实验如下:
由杂交一结果推测,育性正常与雄性不育性状受_________对等位基因控制。在杂交二中,雄性不育为_________性性状。
②杂交一与杂交二的F1表现型不同的原因是育性性状由位于同源染色体相同位置上的3个基因(A1、A2、A3)决定。品系1、雄性不育株、品系3的基因型分别为A1A1、A2A2、A3A3。根据杂交一、二的结果,判断A1、A2、A3之间的显隐性关系是_________。
(2)利用上述基因间的关系,可大量制备兼具品系1、3优良性状的油菜杂交种子(YF1),供农业生产使用,主要过程如下:
①经过图中虚线框内的杂交后,可将品系3的优良性状与_________性状整合在同一植株上,该植株所结种子的基因型及比例为_________。
②将上述种子种成母本行,将基因型为_________的品系种成父本行,用于制备YF1。
③为制备YF1,油菜刚开花时应拔除母本行中具有某一育性性状的植株。否则,得到的种子给农户种植后,会导致油菜籽减产,其原因是_________。
(3)上述辨别并拔除特定植株的操作只能在油菜刚开花时(散粉前)完成,供操作的时间短,还有因辨别失误而漏拔的可能。有人设想:“利用某一直观的相对性状在油菜开花前推断植株的育性”,请用控制该性状的等位基因(E、e)及其与A基因在染色体上的位置关系展示这一设想。
【答案】(1)①一 显
②A1对A2为显性;A2对A3为显性
(2)①雄性不育 A2A3∶A3A3=1∶1
② A1 A1
③所得种子中混有A3A3自交产生的种子、A2A3与A3A3杂交所产生的种子,这些种子在生产上无杂种优势且部分雄性不育
(3)
【解析】杂交一F2育性正常和雄性不育出现性状分离比为3:1,说明控制雄性不育和育性正常是一对相对性状,由一对等位基因控制,育性正常为显性,雄性不育为隐性。杂交二,亲本雄性不育与品系3杂交,后代全为雄性不育,说明雄性不育为显性,品系3 的性状为隐性。F1雄性不育与品系3杂交,后代育性正常:雄性不育比例为1∶1,属于测交实验。(1)①通过分析可知,育性正常与雄性不育性状受一对等位基因控制;杂交二,雄性不育为显性性状。②品系1、雄性不育株、品系3的基因型分别为A1A1、A2A2、A3A3,通过分析可知,杂交一A1为显性基因,A2为隐性,杂交二A2为显性,A3为隐性,由此推断A1、A2、A3之间的显隐性关系是:A1>A2>A3。(2)①通过杂交二,可将品系3 A3A3的优良性状与雄性不育株A2 A2杂交,得到A2A3,再与A3A3杂交,得到A2A3∶A3A3=1∶1。②将A2A3种植成母本行,将基因型为A1A1的品系1种成父本行,制备YF1即A1A3。③由于A2A3×A1A1杂交后代有A1A3和A1A2两种基因型的可育油菜种子,A1A3自交后代皆可育,但是A1A2自交会出现1/4A2A2雄性不育,而导致减产。(3)将E基因移入A2基因所在的染色体,使其紧密连锁,则表现E基因性状个体为不育,未表现E基因性状个体为可育,这样成功去除A1A2,只留下A1A3。
14.(2019天津卷·10)作物M的F1基因杂合,具有优良性状。F1自交形成自交胚的过程见途径1(以两对同源染色体为例)。改造F1相关基因,获得具有与F1优良性状一致的N植株,该植株在形成配子时,有丝分裂替代减数分裂,其卵细胞不能受精,直接发育成克隆胚,过程见途径2。据图回答:
(1)与途径1相比,途径2中N植株形成配子时由于有丝分裂替代减数分裂,不会发生由 和 导致的基因重组,也不会发生染色体数目 。
(2)基因杂合是保持F1优良性状的必要条件。以n对独立遗传的等位基因为例,理论上,自交胚与F1基因型一致的概率是 ,克隆胚与N植株基因型一致的概率是 。
(3)通过途径 获得的后代可保持F1的优良性状。
【答案】(1)同源染色体非姐妹染色单体交叉互换
非同源染色体自由组合
减半
(2)1/2n
100%
(3)2
【解析】由题意可知,可以通过两条途径获得F1的优良性状,途径1为正常情况下F1自交获得具有优良性状的子代,途径2中先对M植株进行基因改造,再诱导其进行有丝分裂而非减数分裂产生卵细胞,导致其卵细胞含有与N植株体细胞一样的遗传信息,再使得未受精的卵细胞发育成克隆胚,该个体与N植株的遗传信息一致。(1)途径1是通过减数分裂形成配子,而途径2中通过有丝分裂产生配子,有丝分裂过程中不发生基因重组,且子细胞中染色体数不减半,故与途径1相比,途径2中N植株形成配子时不会发生同源染色体非姐妹染色单体的交叉互换和非同源染色体的自由组合,也不会发生染色体数目减半。(2)由题意可知,要保持F1优良性状需要基因杂合,一对杂合基因的个体自交获得杂合子的概率是1/2,若该植株有n对独立遗传的等位基因,根据自由组合定律,杂合子自交子代中每对基因均杂合的概率为1/2n,故自交胚与F1基因型(基因杂合)一致的概率为1/2n。而克隆胚的形成相当于无性繁殖过程,子代和N植株遗传信息一致,故克隆胚与N植株基因型一致的概率是100%。(3)途径1产生自交胚的过程存在基因重组,F1产生的配子具有多样性,经受精作用后的子代具有多样性,不可保持F1的优良性状;而途径2产生克隆胚的过程不存在基因重组,子代和亲本的遗传信息一致,可以保持F1的优良性状。
15.(2019江苏卷·32)杜洛克猪毛色受两对独立遗传的等位基因控制,毛色有红毛、棕毛和白毛三种,对应的基因组成如下表。请回答下列问题:
毛色
红毛
棕毛
白毛
基因组成
A_B_
A_bb、aaB_
aabb
(1)棕毛猪的基因型有_________种。
(2)已知两头纯合的棕毛猪杂交得到的F1均表现为红毛,F1雌雄交配产生F2。
①该杂交实验的亲本基因型为____________。
②F1测交,后代表现型及对应比例为___________。
③F2中纯合个体相互交配,能产生棕毛子代的基因型组合有_________种(不考虑正反交)。
④F2的棕毛个体中纯合体的比例为___________。F2中棕毛个体相互交配,子代白毛个体的比例为___________。
(3)若另一对染色体上有一对基因I、i,I基因对A和B基因的表达都有抑制作用,i基因不抑制,如I_A_B_表现为白毛。基因型为IiAaBb的个体雌雄交配,子代中红毛个体的比例为_____________,白毛个体的比例为_____________。
【答案】(1)4
(2)①AAbb和aaBB ②红毛∶棕毛∶白毛=1∶2∶1 ③4 ④1/3 1/9
(3)9/64 49/64
【解析】由题意:猪毛色受独立遗传的两对等位基因控制,可知猪毛色的遗传遵循自由组合定律。AaBb个体相互交配,后代A_B_∶A_bb∶aaB_∶aabb=9∶3∶3∶1,本题主要考查自由组合定律的应用,以及9∶3∶3∶1变型的应用。(1)由表格知:棕毛猪的基因组成为A_bb、aaB_,因此棕毛猪的基因型有:AAbb、Aabb、aaBB、aaBb 4种。(2)①由两头纯合棕毛猪杂交,F1均为红毛猪,红毛猪的基因组成为A_B_,可推知两头纯合棕毛猪的基因型为AAbb和aaBB,F1红毛猪的基因型为AaBb。②F1测交,即AaBb与aabb杂交,后代基因型及比例为AaBb∶Aabb∶aaBb∶aabb=1∶1∶1∶1,根据表格可知后代表现型及对应比例为:红毛∶棕毛∶白毛=1∶2∶1。③F1红毛猪的基因型为AaBb,F1雌雄个体随机交配产生F2,F2的基因型有:A_B_、A_bb、aaB_、aabb,其中纯合子有:AABB、AAbb、aaBB、aabb,能产生棕色猪(A_bb、aaB_)的基因型组合有:AAbb×AAbb、aaBB×aaBB、AAbb×aabb、aaBB×aabb 共4种。④F2的基因型及比例为A_B_∶A_bb∶aaB_∶aabb=9∶3∶3∶1,棕毛猪A_bb、aaB_所占比例为6/16,其中纯合子为AAbb、aaBB,所占比例为2/16,故F2的棕毛个体中纯合体所占的比例为2/6,即1/3。F2的棕毛个体中各基因型及比例为1/6AAbb、2/6Aabb、1/6aaBB、2/6aaBb。棕毛个体相互交配,能产生白毛个体(aabb)的杂交组合及概率为:2/6Aabb×2/6Aabb+2/6aaBb×2/6aaBb+2/6Aabb×2/6aaBb×2=1/3×1/3×1/4+1/3×1/3×1/4+1/3×1/3×1/2×1/2×2=1/9。(3)若另一对染色体上的I基因对A和B基因的表达有抑制作用,只要有I基因,不管有没有A或B基因都表现为白色,基因型为IiAaBb个体雌雄交配,后代中红毛个体即基因型为ii A_B_的个体。把Ii和AaBb分开来做,Ii×Ii后代有3/4I _和1/4ii,AaBb×AaBb后代基因型及比例为A_B_∶A_bb∶aaB_∶aabb=9∶3∶3∶1。故子代中红毛个体(ii A_B_)的比例为1/4×9/16=9/64,棕毛个体(ii A_bb、iiaaB_)所占比例为1/4×6/16=6/64,白毛个体所占比例为:1-9/64-6/64=49/64。
16.(2019浙江4月选考·31)某种昆虫眼色的野生型和朱红色、野生型和棕色分别由等位基因A、a和B、b控制,两对基因分别位于两对同源染色体上。为研究其遗传机制,进行了杂交实验,结果见下表:
回答下列问题:
(1)野生型和朱红眼的遗传方式为______,判断的依据是______。
(2)杂交组合丙中亲本的基因型分别为______和______,F1中出现白眼雄性个体的原因是______。
(3)以杂交组合丙F1中的白眼雄性个体与杂交组合乙中的雌性亲本进行杂交,用遗传图解表示该过程。
【答案】(1)伴X染色体隐性遗传 杂交组合甲的亲本均为野生型,F1中雌性个体均为野生型,而雄性个体中出现了朱红眼
(2)BbXAXa BbXAY 两对等位基因均为隐性时表现为白色
(3)如图
【解析】根据杂交组合甲分析可得,等位基因A、a位于X染色体上;根据杂交组合乙分析可得,等位基因B、b位于常染色体上;同时结合杂交组合甲、乙、丙分析可知,白眼雄性个体是由于两对等位基因均呈隐性表达时出现。(1)分析杂交组合甲可得,野生型和朱红眼的遗传方式受到性别影响,两个野生型亲本杂交,得到全是野生型的雌性后代和既有野生型又有朱红眼雄性后代,故野生型和朱红眼的遗传方式为伴X染色体隐性遗传。(2)分析可得A、a基因位于X染色体上,后代中雌性无朱红眼,雄性有朱红眼,所以亲本基因型为XAXa和XAY,B、b基因位于常染色体上,后代中出现野生型∶棕眼=3∶1,故亲本基因型为Bb和Bb,因此杂交组合丙中亲本的基因型为BbXAXa和BbXAY;F1中出现白眼雄性个体的原因可以发现是由于A、a基因和B、b基因均呈隐性表达时出现。(3)由于杂交组合丙中亲本的基因型为BbXAXa和BbXAY,故杂交组合丙F1中的白眼雄性个体的基因型为bbXaY,可产生的配子为bXa和bY,比例为1∶1;由于B、b基因位于常染色体上,丙组F1中出现棕眼个体且没有朱红眼个体,故杂交组合乙中的雌性亲本的基因型为BbXAXA可产生的配子为BXA和bXA,比例为1∶1;因此可获得后代基因型有BbXAXa、bbXAXa、BbXAY和bbXAY,且比例满足1∶1∶1∶1,故遗传图解如下:
【2018年】
1.(2018江苏卷,6)一对相对性状的遗传实验中,会导致子二代不符合3∶1性状分离比的情况是( )
A.显性基因相对于隐性基因为完全显性
B.子一代产生的雌配子中2种类型配子数目相等,雄配子中也相等
C.子一代产生的雄配子中2种类型配子活力有差异,雌配子无差异
D.统计时子二代3种基因型个体的存活率相等
【答案】C
【解析】一对相对性状的遗传实验中,若显性基因相对于隐性基因为完全显性,则子一代为杂合子,子二代性状分离比为3:1,A正确;若子一代雌雄性都产生比例相等的两种配子,则子二代性状分离比为3:1,B正确;若子一代产生的雄配子中2种类型配子活力有差异,雌配子无差异,则子二代性状分离比不为3:1,C错误;若统计时,子二代3种基因型个体的存活率相等,则表现型比例为3:1,D正确。
2.(2018全国Ⅲ卷,1)下列研究工作中由我国科学家完成的是( )
A.以豌豆为材料发现性状遗传规律的实验
B.用小球藻发现光合作用暗反应途径的实验
C.证明DNA是遗传物质的肺炎双球菌转化实验
D.首例具有生物活性的结晶牛胰岛素的人工合成
【答案】D
【解析】以豌豆为材料发现性状遗传规律的实验是奥地利科学家孟德尔完成的,A错误;用小球藻发现光合作用暗反应途径的实验是美国科学家卡尔文完成的,B错误;证明DNA是遗传物质的肺炎双球菌转化实验是美国科学家艾弗里完成的,C错误;首例具有生物活性的结晶牛胰岛素的人工合成是我国科学家在1965年完成的,D正确。
3.(2018天津卷,6)某生物基因型为A1A2,A1和A2的表达产物N1和N2可随机组合形成二聚体蛋白,即N1N1、N1N2、N2N2三种蛋白。若该生物体内A2基因表达产物的数量是A1的2倍,则由A1和A2表达产物形成的二聚体蛋白中,N1N1型蛋白占的比例为( )
A.1/3 B.1/4 C.1/8 D.1/9
【答案】D
【解析】基因A1、A2的表达产物N1、N2可随机结合,组成三种类型的二聚体蛋白N1N1、N1N2、N2N2,若该生物体内A2基因表达产物的数量是A1的2倍,则N1占1/3,N2占2/3,由于N1和N2可随机组合形成二聚体蛋白,因此N1N1占1/3×1/3=1/9,D正确。
4.(2018浙江卷,5)一对A血型和B血型的夫妇,生了AB血型的孩子。AB血型的这种显性类型属于( )
A.完全显性 B.不完全显性 C.共显性 D.性状分离
【答案】C
【解析】一对A血型(IA_)和B血型(IB_)的夫妇,生了AB血型(IAIB)的孩子,说明IA基因和IB基因控制的性状在子代同时显现出来,这种显性类型属于共显性,C正确,A、B、D均错误。
5.(2018海南卷,16)一对表现型正常的夫妻,夫妻双方的父亲都是红绿色盲。这对夫妻如果生育后代,则理论上( )
A.女儿正常,儿子中患红绿色盲的概率为1
B.儿子和女儿中患红绿色盲的概率都为1/2
C.女儿正常,儿子中患红绿色育的概率为1/2
D.儿子正常,女儿中患红绿色盲的概率为1/2
【答案】C
【解析】由题意可知,该对夫妻的基因型为XBY和XBXb,他们所生的儿子基因型为XBY、XbY,患红绿色盲的概率为1/2;他们所生的女儿基因型为XBXB、XBXb,全部表现正常,C正确。
6.(2018江苏卷,12)通过羊膜穿刺术等对胎儿细胞进行检查,是产前诊断的有效方法。下列情形一般不需要进行细胞检查的是( )
A.孕妇妊娠初期因细菌感染引起发热
B.夫妇中有核型异常者
C.夫妇中有先天性代谢异常者
D.夫妇中有明显先天性肢体畸形者
【答案】A
【解析】本题考查人类遗传病以及预防遗传病。产前诊断是指在出生前对胚胎或胎儿的发育状态、是否患有疾病等方面进行检测诊断,常见的方法有B超检查、羊膜穿刺和基因诊断等。孕妇妊娠初期因细菌感染引起发热,没有引起遗传物质的改变,不需要进行细胞检查,A正确;夫妇中有核型异常者,则胎儿的核型可能发生了异常,需要通过羊膜穿刺术等对胎儿细胞进行检查,B错误;夫妇中有先天性代谢异常者,可能是遗传物质改变引起的疾病,因此需要进行细胞检查,C错误;夫妇中有明显先天性肢体畸形者,还可能是先天性遗传病,因此需要进行细胞检查,D错误。
7.(2018浙江卷,19)下列关于基因和染色体的叙述,错误的是( )
A.体细胞中成对的等位基因或同源染色体在杂交过程中保持独立性
B.受精卵中成对的等位基因或同源染色体一半来自母方,另一半来自父方
C.减数分裂时,成对的等位基因或同源染色体彼此分离分别进入不同配子
D.雌雄配子结合形成合子时,非同源染色体上的非等位基因自由组合
【答案】D
【解析】等位基因是指位于一对同源染色体的相同位置上、控制相对性状的基因,同源染色体是指形状和大小一般都相同,而且一条来自父方、一条来自母方的两条染色体。可见,体细胞中成对的等位基因或同源染色体在杂交过程中保持独立性,受精卵中成对的等位基因或同源染色体一半来自母方,另一半来自父方,A、B正确;减数分裂时,成对的等位基因随同源染色体的彼此分离而分别进入不同的配子中,C正确;减数分裂形成配子时,非同源染色体上的非等位基因自由组合,D错误。
8.(2018江苏卷,25)下图为一只果蝇两条染色体上部分基因分布示意图,下列叙述正确的是( )
A.朱红眼基因cn、暗栗色眼基因cl为一对等位基因
B.在有丝分裂中期,X染色体和常染色体的着丝点都排列在赤道板上
C.在有丝分裂后期,基因cn、cl、v、w会出现在细胞的同一极
D.在减数第二次分裂后期,基因cn、cl、v、w可出现在细胞的同一极
【答案】BCD
【解析】据图分析,朱红眼基因cn、暗栗色眼基因cl位于同一条常染色体上,辰砂眼基因v和白眼基因w都位于X染色体上。根据以上分析已知,朱红眼基因cn、暗栗色眼基因cl位于同一条常染色体上,而等位基因应该位于同源染色体上,A错误;在有丝分裂中期,所有染色体的着丝点都排列在赤道板上,B正确;在有丝分裂后期,着丝点分裂、姐妹染色单体分离,分别移向细胞的两极,两极都含有与亲本相同的遗传物质,因此两极都含有基因cn、cl、v、w,C正确;在减数第二次分裂后期, X染色体与常染色体可以同时出现在细胞的同一极,因此基因cn、cl、v、w可出现在细胞的同一极,D正确。
9.(2018浙江卷,15)下列关于人类遗传病的叙述,正确的是( )
A.缺乏古洛糖酸内酯氧化酶基因的人,均衡饮食条件下不会患坏血病
B.先天愚型患者第五号染色体上缺失一段染色体片段,患儿哭声似猫叫
C.苯丙酮尿症患者体内缺乏苯丙氨酸羟化酶,导致不能生成苯丙氨酸而患病
D.先天性心脏病是多基因遗传病,个体是否患病与基因有关.与环境因素无关
【答案】A
【解析】坏血病是缺乏维生素C引起,而古洛糖酸内酯氧化酶是合成维生素C所必需的酶,所以缺乏古洛糖酸内酯氧化酶基因的人,均衡饮食条件下,可以获取足够的外源性维生素C,不会患坏血病,A正确;猫叫综合征是人类第五号染色体上缺失一段染色体片段引起,患儿哭声似猫叫,B错误;苯丙酮尿症患者体内缺乏苯丙氨酸羟化酶,导致苯丙氨酸不能沿正常途径转变成酪氨酸,而只能转变成苯丙酮酸,使苯丙酮酸在体内积累过多而患病,C错误;先天性心脏病是多基因遗传病,个体是否患病与基因有关,易受环境因素影响,D错误。
10.(2018天津卷,4)果蝇的生物钟基因位于X染色体上,有节律(XB)对无节律(Xb)为显性;体色基因位于常染色体上,灰身(A)对黑身(a)为显性。在基因型为AaXBY的雄蝇减数分裂过程中,若出现一个AAXBXb类型的变异组胞,有关分析正确的是( )
A.该细胞是初级精母细胞
B.该细胞的核DNA数是体细胞的一半
C.形成该细胞过程中,A和a随姐妹染色单体分开发生了分离
D.形成该细胞过程中,有节律基因发生了突变
【答案】D
【解析】本题以果蝇为例,考查了减数分裂的过程与变异。亲本雄果蝇的基因型为AaXBY,进行减数分裂时,由于染色体复制导致染色体上的基因也复制,即初级精母细胞的基因型是AAaaXBXBYY,而基因型为AAXBXb的细胞基因数目是初级精母细胞的一半,说明其经过了减数第一次分裂,即该细胞不是初级精母细胞,而属于次级精母细胞,A错误;该细胞为次级精母细胞,经过了间期的DNA复制(核DNA加倍)和减一后同源染色体的分离(核DNA减半),该细胞内DNA的含量与体细胞相同,B错误;形成该细胞的过程中,A与a随同源染色体的分开而分离,C错误;该细胞的亲本AaXBY没有无节律的基因,而该细胞却出现了无节律的基因,说明在形成该细胞的过程中,节律的基因发生了突变,D正确。
【2017年】
1.(2017年新课标Ⅲ卷,6)下列有关基因型、性状和环境的叙述,错误的是( )
A.两个个体的身高不相同,二者的基因型可能相同,也可能不相同
B.某植物的绿色幼苗在黑暗中变成黄色,这种变化是由环境造成的
C.O型血夫妇的子代都是O型血,说明该性状是由遗传因素决定的
D.高茎豌豆的子代出现高茎和矮茎,说明该相对性状是由环境决定的
【答案】D
【解析】基因型完全相同的两个人,可能会由于营养等环境因素的差异导致身高不同,反之,基因型相不同的两个人,也可能因为环境因素导致身高相同,A正确;在缺光的环境中,绿色幼苗由于叶绿素合成受影响而变黄,B正确;O型血夫妇的基因型均为ii,两者均为纯合子,所以后代基因型仍然为ii,表现为O型血,这是由遗传因素决定的,C正确;高茎豌豆的子代出现高茎和矮茎,是由于亲代是杂合子,子代出现了性状分离,是由遗传因素决定的,D错误。
2.(2017年海南卷,20)遗传学上的平衡种群是指在理想状态下,基因频率和基因型频率都不再改变的大种群。某哺乳动物的平衡种群中,栗色毛和黑色毛由常染色体上的1对等位基因控制。下列叙述正确的是( )
A.多对黑色个体交配,每对的子代均为黑色,则说明黑色为显性
B.观察该种群,若新生的栗色个体多于黑色个体,则说明栗色为显性
C.若该种群栗色与黑色个体的数目相等,则说明显隐性基因频率不等
D.选择1对栗色个体交配,若子代全部表现为栗色,则说明栗色为隐性
【答案】C
【解析】多对黑色个体交配,每对的子代均为黑色,可能黑色为显性或隐性,A错。新生的栗色个体多于黑色个体,不能说明显隐性,B错。显隐性基因频率相等,则显性个体数量大于隐性个体数量,故若该种群栗色与黑色个体的数目相等,则说明隐性基因频率大于显性基因频率,C正确。1对栗色个体交配,若子代全部表现为栗色,栗色可能为显性也可能为隐性,D错。
3.(2017年海南卷,22)甲、乙、丙、丁4个系谱图依次反映了a、b、c、d四种遗传病的发病情况,若不考虑基因突变和染色体变异,那么,根据系谱图判断,可排除由X染色体上隐性基因决定的遗传病是
A. a B. b C. c D. d
【答案】D
【解析】X染色体上隐性基因决定的遗传病,如果女儿患病,父亲一定患病,故D可以排除。
4.(2017年江苏卷,6)下列关于人类遗传病的叙述,正确的是( )
A.遗传病是指基因结构改变而引发的疾病
B.具有先天性和家族性特点的疾病都是遗传病
C.杂合子筛查对预防各类遗传病具有重要意义
D.遗传病再发风险率估算需要确定遗传病类型
【答案】D
【解析】遗传病是指遗传物质改变引起的疾病,可能是基因结构改变引起的,也可能是由染色体异常引起的,A错误;具有先天性和家族性特点的疾病不一定都是遗传病,可能是环境污染引起的疾病,B错误;杂合子筛查用于检测基因异常引起的遗传病,而染色体遗传病属于染色体异常引起的遗传病,不能用杂合子筛查法筛选,C错误;不同遗传病类型的再发风险率不同,所以遗传病再发风险率估算需要确定遗传病类型,D正确。
5.(2017年新课标Ⅱ卷,6)若某哺乳动物毛色由3对位于常染色体上的、独立分配的等位基因决定,其中:A基因编码的酶可使黄色素转化为褐色素;B基因编码的酶可使该褐色素转化为黑色素;D基因的表达产物能完全抑制A基因的表达;相应的隐性等位基因a、b、d的表达产物没有上述功能。若用两个纯合黄色品种的动物作为亲本进行杂交,F1均为黄色,F2中毛色表现型出现了黄∶褐∶黑=52∶3∶9的数量比,则杂交亲本的组合是( )
A.AABBDD×aaBBdd,或AAbbDD×aabbdd
B.aaBBDD×aabbdd,或AAbbDD×aaBBDD
C.aabbDD×aabbdd,或AAbbDD×aabbdd
D.AAbbDD×aaBBdd,或AABBDD×aabbdd
【答案】D
【解析】由题可以直接看出F2中毛色表现型出现了黄∶褐∶黑=52∶3∶9的数量比,F2为52+3+9=64份,可以推出F1产生雌雄配子各8种,即F1的基因型为三杂AaBbDd,只有D选项符合。或者由黑色个体的基因组成为A_B_dd,占9/64=3/4×3/4×1/4,可推出F1的基因组成为AaBbDd;或者由褐色个体的基因组成为A_bbdd,占3/64=3/4×1/4×1/4,也可推出F1基因组成为AaBbDd,进而推出D选项正确。
6.(2017年海南卷,29)果蝇有4对染色体(I~IV号,其中I号为性染色体)。纯合体野生型果蝇表现为灰体、长翅、直刚毛,从该野生型群体中分别得到了甲、乙、丙三种单基因隐性突变的纯合体果蝇,其特点如表所示。
表现型
表现型特征
基因型
基因所在染色体
甲
黑檀体
体呈乌木色、黑亮
ee
III
乙
黑体
体呈深黑色
bb
II
丙
残翅
翅退化,部分残留
vgvg
II
某小组用果蝇进行杂交实验,探究性状的遗传规律。回答下列问题:
(1)用乙果蝇与丙果蝇杂交,F1的表现型是_______;F1雌雄交配得到的F2不符合9∶3∶3∶1的表现型分离比,其原因是__________。
(2)用甲果蝇与乙果蝇杂交,F1的基因型为___________、表现型为________,F1雌雄交配得到的F2中果蝇体色性状___________(填“会”或“不会”)发生分离。
(3)该小组又从乙果蝇种群中得到一只表现型为焦刚毛、黑体的雄蝇,与一只直刚毛灰体雌蝇杂交后,子一代雌雄交配得到的子二代的表现型及其比例为直刚毛灰体♀∶直刚毛黑体♀∶直刚毛灰体♂∶直刚毛黑体♂∶焦刚毛灰体♂∶焦刚毛黑体♂=6∶2∶3∶1∶3∶1,则雌雄亲本的基因型分别为_________(控制刚毛性状的基因用A/a表示)。
【答案】(1)灰体长翅膀 两对等位基因均位于II号染色体上,不能进行自由组合
(2)EeBb 灰体 会
(3)XAXABB、XaYbb
【解析】(1)根据表格分析,甲为eeBBVgVg,乙为EEbbVgVg,丙为EEBBvgvg。乙果蝇与丙果蝇杂交,子代为EEBbVgvg,即灰体长翅。F1雌雄交配,由于BbVgvg均位于II染色体,不能自由组合,故得到的F2不符合9∶3∶3∶1的表现型分离比。
(2)甲果蝇与乙果蝇杂交,即eeBBVgVg×EEbbVgVg,F1的基因型为EeBbVgVg,表现型为灰体。F1雌雄交配,只看EeBb这两对等位基因,即EeBb×EeBb,F1为9E_B_(灰体):3E_bb(黑体):3eeB_(黑檀体):1eebb,发生性状分离。
(3)子二代雄蝇:直刚毛:焦刚毛=(3+1):(3+1)=1:1,雌蝇:直刚毛:焦刚毛=8:0=1:0,表明A和a基因位于X染色体。子二代雌蝇都是直刚毛,表明直刚毛是显性性状,子一代雄蝇为XAY,雌蝇为XAXa,亲本为XAXA×XaY。关于灰身和黑身,子二代雄蝇:灰身:黑身=(3+3):(1+1)=3:1,雌蝇:灰身:黑身=6:2=3:1,故B和b位于常染色体,子一代为Bb×Bb。综上所述,亲本为XAXABB、XaYbb。
7.(2017年新课标Ⅲ卷,32)已知某种昆虫的有眼(A)与无眼(a)、正常刚毛(B)与小刚毛(b)、正常翅(E)与斑翅(e)这三对相对性状各受一对等位基因控制。现有三个纯合品系:①aaBBEE、②AAbbEE和③AABBee。假定不发生染色体变异和染色体交换,回答下列问题:
(1)若A/a、B/b、E/e这三对等位基因都位于常染色体上,请以上述品系为材料,设计实验来确定这三对等位基因是否分别位于三对染色体上。(要求:写出实验思路、预期实验结果、得出结论)
(2)假设A/a、B/b这两对等位基因都位于X染色体上,请以上述品系为材料,设计实验对这一假设进行验证。(要求:写出实验思路、预期实验结果、得出结论)
【答案】(1)选择①×②、②×③、①×③三个杂交组合,分别得到F1和F2,若各杂交组合的F2中均出现四种表现型,且比例为9∶3∶3∶1,则可确定这三对等位基因分别位于三对染色体上;若出现其他结果,则可确定这三对等位基因不是分别位于三对染色体上。
(2)选择①×②杂交组合进行正反交,观察F1雄性个体的表现型。若正交得到的F1中雄性个体与反交得到的F1中雄性个体有眼/无眼、正常刚毛/小刚毛这两对相对性状的表现均不同,则证明这两对等位基因都位于X染色体上。
【解析】(1)实验思路:将确定三对基因是否分别位于三对染色体上,拆分为判定每两对基因是否位于一对染色体上,如利用①和②进行杂交去判定A/a和B/b是否位于一对染色体上。
实验过程:(以判定A/a和B/b是否位于一对染色体上为例)
预期结果及结论:
若F2的表现型及比例为有眼正常刚毛∶有眼小刚毛∶无眼正常刚毛∶无眼小刚毛=9∶3∶3∶1,则A/a和B/b位于位于两对染色体上;否则A/a和B/b位于同一对染色体上。
(2)实验思路:将验证A/a和B/b这两对基因都位于X染色体上,拆分为验证A/a位于X染色体上和B/b位于X染色体上分别进行验证。如利用①和③进行杂交实验去验证A/a位于X染色体上,利用②和③进行杂交实验去验证B/b位于X染色体上。
实验过程:(以验证A/a位于X染色体上为例)
取雌性的①和雄性的③进行杂交实验:
预期结果及结论:
若子一代中雌性全为有眼,雄性全为无眼,则A/a位于X染色体上;
若子一代中全为有眼,且雌雄个数相等,则A/a位于常染色体上。
8.(2017年北京卷,30)玉米(2n=20)是我国栽培面积最大的作物,近年来常用的一种单倍体育种技术使玉米新品种选育更加高效。
(1)单倍体玉米体细胞的染色体数为_______,因此在____分裂过程中染色体无法联会,导致配子中无完整的______。
(2)研究者发现一种玉米突变体(S),用S的花粉给普通玉米授粉,会结出一定比例的单倍体籽粒(胚是单倍体;胚乳与二倍体籽粒胚乳相同,是含有一整套精子染色体的三倍体。见图1)
①根据亲本中某基因的差异,通过PCR扩增以确定单倍体胚的来源,结果见图2。
从图2结果可以推测单倍体的胚是由___发育而来。
②玉米籽粒颜色由A、a与R、r两对独立遗传的基因控制,A、R同时存在时籽粒为紫色,缺少A或R时籽粒为白色。紫粒玉米与白粒玉米杂交,结出的籽粒中紫∶白=3∶5,出现性状分离的原因是_______。推测白粒亲本的基因型是_______。
③将玉米籽粒颜色作为标记性状,用于筛选S与普通玉米杂交后代中的单倍体,过程如下
请根据F1籽粒颜色区分单倍体和二倍体籽粒并写出与表型相应的基因型_______。
(3)现有高产抗病白粒玉米纯合子(G)、抗旱抗倒伏白粒玉米纯合子(H),欲培育出高产抗病抗旱抗倒伏的品种。结合(2)③中的育种材料与方法,育种流程应为:______;将得到的单倍体进行染色体加倍以获得纯合子;选出具有优良性状的个体。
【答案】(1)10 减数 染色体组
(2)①卵细胞
②紫粒亲本是杂合子 aaRr/Aarr
③单倍体籽粒胚的表现型为白色,基因型为ar;二倍体籽粒胚的表现型为紫色,基因型为AaRr;二者籽粒胚乳的表现型为紫色,基因型为AaaRrr。
(3)用G和H杂交,将所得F1为母本与S杂交;根据籽粒颜色挑出单倍体
【解析】(1)单倍体玉米体细胞染色体数目与本物种配子染色体数目相同,为20/2=10。单倍体细胞中无同源染色体,减数分裂过程中染色体无法联会,染色体随机分配,导致配子中无完整的染色体组。(2) ①由图可以看出,单倍体子代PCR结果与母本完全相同,说明单倍体的胚由母本的卵细胞发育而来。②A、a与R、r独立遗传,共同控制籽粒的颜色,紫粒玉米与白粒玉米杂交出现性状分离的原因是紫粒亲本是杂合子,两对等位基因各自相互分离后,非等位基因发生了自由组合;根据紫∶白=3∶5的性状分离比,紫粒占3/8,由“3/8=3/4×1/2”可推出亲本中紫粒玉米的基因型为双杂合,白粒玉米的基因型为单杂合+隐形基因,即aaRr/Aarr。③根据图中的亲本的基因型可知,二倍体籽粒的颜色应为紫色,基因型为AaRr;单倍体籽粒由母本的配子发育而来,所以其基因型为ar。胚乳都是由一个精子(基因组成AARR)和两个极核(基因组成都为ar)结合后发育而来,基因型为AaaRrr。(3)按照(2)③中的方法,可将G和H杂交,得到F1,再以F1为母本授以突变体S的花粉,根据籽粒颜色挑出单倍体;将得到的单倍体进行染色体加倍以获得纯合子;选出具有优良性状的个体。
【2016年】
1.(2016上海卷.21)表2显示某家庭各成员间的凝血现象(-表示无凝血,+表示凝血),其中妻子是A型血,则女儿的血型和基因型分别为
A.A型;IAi B.B型;IBi C.AB型;IAIB D.O型; ii
【答案】B
【解析】妻子是A型血,其血清可以使丈夫和女儿的红细胞发生凝集,说明丈夫和女儿的血型为B型或AB型,根据题意可知丈夫和女儿的血型均为B型,丈夫、妻子、女儿、儿子的基因型分别为IBi、IAi、IBi、ii。
2.(2016上海卷.25)控制棉花纤维长度的三对等位基因A/a、B/b、C/c对长度的作用相等,分别位于三对同源染色体上。已知基因型为aabbcc的棉花纤维长度为6厘米,每个显性基因增加纤维长度2厘米。棉花植株甲(AABbcc)与乙(aaBbCc)杂交,则F1的棉花纤维长度范围是
A.6~14厘米B.6~16厘米
C.8~14厘米D.8~16厘米
【答案】C
【解析】棉花植株甲(AABBcc)与乙(aaBbCc)杂交,F1中至少含有一个显性基因A,长度最短为6+2=8厘米,含有显性基因最多的基因型是AaBBCc,长度为6+42=14厘米。
3.(2016上海卷.26)图9显示某种鸟类羽毛的毛色(B、b)遗传图解,下列相关表述错误的是
A.该种鸟类的毛色遗传属于性染色体连锁遗传
B.芦花形状为显性性状,基因B对b完全显性
C.非芦花雄鸟和芦花雌鸟的子代雌鸟均为非芦花
D.芦花雄鸟和非芦花雌鸟的子代雌鸟均为非芦花
【答案】D
【解析】F1中雌雄性表现型不同,说明该性状属于性染色体连锁遗传,A项正确;亲本均为芦花,子代出现非芦花,说明芦花形状为显性性状,基因B对b完全显性,B项正确;鸟类的性别决定为ZW型,非芦花雄鸟(ZbZb)和芦花雌鸟(ZBW)的子代雌鸟(ZbW)均为非芦花,C项正确;芦花雄鸟(ZBZ-)和非芦花雌鸟(ZbW)的子代雌鸟为非芦花或芦花,D项错误。
4.(2016江苏卷.24)(多选)人类ABO血型有9号染色体上的3个复等位基因(IA ,IB和i)决定,血型的基因型组成见下表。若一AB型血红绿色盲男性和一O型血红绿色盲携带者的女性婚配,下列叙述正确的是
血型
A
B
AB
O
基因型
ii
A.他们生A型血色盲男孩的概率为1/8
B.他们生的女儿色觉应该全部正常
C.他们A型血色盲儿子和A型血色盲正常女性婚配,有可能生O型血色盲女儿
D.他们B型血色盲女儿和AB型血色觉正常男性婚配,生B型血色盲男孩的概率为1/4
【答案】ACD
【解析】该夫妇的基因型分别是IAIBXhY和iiXHXh,他们生A型血色盲男孩(IAiXhY)的概率为1/2×1/4=1/8,A正确;他们的女儿色觉基因型为XHXh、XhXh,B错误;他们A型血色盲儿子(IAiXhY)和A型血色盲正常女性(IAIA、IAi)(XHXH、XHXh)婚配,有可能生O型血色盲女儿(iiXhXh),C正确;他们B型血色盲女儿(IBiXhXh)和AB型血色觉正常男性(IAIBXHY)婚配,生B型血色盲男孩(IBIB、IBi)XhY的概率为1/2×1/2=1/4,D正确。
5.(2016浙江卷.6)下图是先天聋哑遗传病的某家系图,II2的致病基因位于1对染色体,II3和II6的致病基因位于另1对染色体,这2对基因均可单独致病。II2不含II3的致病基因,II3不含II2的致病基因。不考虑基因突变。下列叙述正确的是
A.II3和II6所患的是伴X染色体隐性遗传病
B.若II2所患的是伴X染色体隐性遗传病,III2不患病的原因是无来自父亲的致病基因
C.若II2所患的是常染色体隐性遗传病,III2与某相同基因型的人婚配,则子女患先天聋哑的概率为1/4
D.若II2与II3生育了 1个先天聋哑女孩,该女孩的1条X染色体长臂缺失,则该X染色体来自母亲
【答案】 D
【解析】正常的Ⅰ3和Ⅰ4生出了患病的II3和II6,所以此病为隐性遗传病,又因为II3女性,其父亲正常,所以致病基因不可能位于X染色体上,A错误;若II2所患的是伴X染色体隐性遗传病则III2不患病的原因是II3不含II2的致病基因,B错误;若II2所患的是常染色体隐性遗传病,III2的基因型为AaBb,所以其与某相同基因型的人婚配,子女患病的基因型为aa 或 bb概率为1/4+1/4-1/16=7/16,C错误;因II3不含II2的致病基因,所以若II2与II3生育了 1个先天聋哑女孩,该女孩的1条X染色体长臂缺失,则该X染色体来自母亲,D正确。
6.(2016新课标Ⅲ卷.6)用某种高等植物的纯合红花植株与纯合白花植株进行杂交,F1全部表现为红花。若F1自交,得到的F2植株中,红花为272株,白花为212株;若用纯合白花植株的花粉给F1红花植株授粉,得到的子代植株中,红花为101株,白花为302株。根据上述杂交实验结果推断,下列叙述正确的是
A. F2中白花植株都是纯合体
B. F2中红花植株的基因型有2种
C. 控制红花与白花的基因在一对同源染色体上
D. F2中白花植株的基因类型比红花植株的多
【答案】D
【解析】用纯合红花植株与纯合白花植株进行杂交,F1全部表现为红花。若F1自交,得到的F2植株中,红花为272株,白花为212株,即红花∶白花≈9∶7,是9∶3∶3∶1的变式,而且用纯合白花植株的花粉给F1红花植株授粉,得到的子代植株中,红花为101株,白花为302株,即红花∶白花≈1∶3,由此可推知该对相对性状由两对等位基因控制(设为A、a和B、b),并且这两对等位基因的遗传遵循基因的自由组合定律,说明控制红花与白花的基因分别位于两对同源染色体上,故C项错误;F1的基因型为AaBb,F1自交得到的F2中白花植株的基因型有A_bb、aaB_和aabb,所以F2中白花植株不都是纯合体,A项错误;F2中红花植株(A_B_)的基因型有4种,而白花植株的基因型有9-4=5种,故B项错误,D项正确。
7.(2016课标1卷.6)理论上,下列关于人类单基因遗传病的叙述,正确的是
A. 常染色体隐性遗传病在男性中的发病率等于该病致病基因的基因频率
B. 常染色体隐性遗传病在女性中的发病率等于该病致病基因的基因频率
C. X染色体隐性遗传病在女性中的发病率等于该病致病基因的基因频率
D. X染色体隐性遗传病在男性中的发病率等于该病致病基因的基因频率
【答案】D
【解析】常染色体隐性遗传病,在男性中的发病率与在女性中的发病率相等,但在理论上应等于该病致病基因的基因频率的平方,A、B项错误;X染色体隐性遗传病在女性中的发病率等于该病致病基因的基因频率的平方,C项错误;若致病基因位于X染色体上,Y染色体上没有相应的等位基因,则X染色体隐性遗传病在男性中的发病率等于该病致病基因的基因频率,D项正确。
8.(2016新课标2卷.6) 果蝇的某对相对性状由等位基因G、g控制,且对于这对性状的表现型而言,G对g完全显性。受精卵中不存在G、g中的某个特定基因时会致死。用一对表现型不同的果蝇进行交配,得到的子一代果蝇中雌:雄=2:1,且雌蝇有两种表现型。据此可推测:雌蝇中
A. 这对等位基因位于常染色体上,G基因纯合时致死
B. 这对等位基因位于常染色体上,g基因纯合时致死
C. 这对等位基因位于X染色体上,g基因纯合时致死
D. 这对等位基因位于X染色体上,G基因纯合时致死
【答案】D
【解析】由题意“子一代果蝇中雌:雄=2:1”可知,该对相对性状的遗传与性别相关联,为伴性遗传,G、g这对等位基因位于X染色体上;由题意“子一代雌蝇有两种表现型且双亲的表现型不同”可推知:双亲的基因型分别为XGXg 和XgY;再结合题意“受精卵中不存在G、g中的某个特定基因时会致使”,可进一步推测:雌蝇中G基因纯合时致死。综上分析,A、B、C三项均错误,D项正确。
9.(2016课标1卷.32) 已知果蝇的灰体和黄体受一对等位基因控制,但这对相对性状的显隐性关系和该等位基因所在的染色体是未知的。同学甲用一只灰体雌蝇与一只黄体雄蝇杂交,子代中♀灰体:♀黄体:♂灰体:♂黄体为1:1:1:1。同学乙用两种不同的杂交实验都证实了控制黄体的基因位于X染色体上,并表现为隐性。请根据上述结果,回答下列问题:
(1)仅根据同学甲的实验,能不能证明控制黄体的基因位于X染色体上,并表现为隐性?
(2)请用同学甲得到的子代果蝇为材料设计两个不同的实验,这两个实验都能独立证明同学乙的结论。(要求:每个实验只用一个杂交组合,并指出支持同学乙结论的预期实验结果。)
【答案】(1)不能
(2)实验1:
杂交组合:♀黄体×♂灰体 预期结果:子一代中所有的雌性都表现为灰体,雄性都表现为黄体
实验2:
杂交组合:♀灰体×♂灰体 预期结果:子一代中所有的雌性都表现为灰体,雄性中一半表现为灰体,另一半表现为黄体
【解析】(1)同学甲的实验结果显示:在子代雌性中,灰体:黄体=1∶1,在子代雄性中,灰体:黄体=1∶1,即该性状分离比在雌雄个体中相同,所以仅根据同学甲的实验,不能证明控制黄体的基因位于X染色体上,并表现为隐性。
(2)以同学甲得到的子代果蝇为材料,设计的两个不同的实验,证明该对相对性状的显隐性关系和该对等位基因所在的染色体,而且每个实验只用一个杂交组合,其实验思路是:让同学甲得到的子代果蝇中的♀黄体与♂灰体杂交或♀灰体与♂灰体杂交,观察并统计子一代的表现型及其分离比。若该实验支持同学乙的结论,即控制黄体的基因位于X染色体上,并表现为隐性(设黄体基因为g),则依题意可推知:同学甲所用的一只灰体雌蝇与一只黄体雄蝇的基因型分别为XGXg 和XgY,二者杂交,子代中♀灰体、♀黄体、♂灰体、♂黄体的基因型分别为XGXg、XgXg、XGY、XgY。其实验杂交组合情况如下:
实验1的杂交组合为:♀黄体(XgXg)×♂灰体(XGY),其子一代的基因型为XGXg 和XgY,即子一代中所有的雌性都表现为灰体,雄性都表现为黄体。
实验2的杂交组合为:♀灰体(XGXg)×♂灰体(XGY),其子一代的基因型为XGXG、XGXg、XGY、XgY,即子一代中所有的雌性都表现为灰体,雄性中一半表现为灰体,另一半表现为黄体。
10.(2016新课标2卷.32)(12分)某种植物的果皮有毛和无毛、果肉黄色和白色为两对相对性状,各由一对等位基因控制(前者用D、d表示,后者用F、f表示),且独立遗传。利用该种植物三种不同基因型的个体(有毛白肉A、无毛黄肉B、无毛黄肉C)进行杂交,实验结果如下:
回答下列问题:
(1)果皮有毛和无毛这对相对性状中的显性性状为 ,果肉黄色和白色这对相对性状中的显性性状为 。
(2)有毛白肉A、无毛黄肉B和无毛黄肉C的基因型依次为 。
(3)若无毛黄肉B自交,理论上,下一代的表现型及比例为 。
(4)若实验3中的子代自交,理论上,下一代的表现型及比例为 。
(5)实验2中得到的子代无毛黄肉的基因型有 。
【答案】(1)有毛 黄肉
(2)DDff、ddFf、ddFF
(3)无毛黄肉:无毛白肉=3:1
(4)有毛黄肉:有毛白肉:无毛黄肉:无毛白肉=9:3:3:1
(5)ddFF、ddFf
【解析】(1)由实验1:有毛A与无毛B杂交,子一代均为有毛,可判断有毛为显性性状,双亲关于果皮有毛和无毛的基因均为纯合的;由实验3:白肉A与黄肉C杂交,子一代均为黄肉,可判断黄肉为显性性状,双亲关于果肉颜色的基因均为纯合的。
(2)依据实验1中的白肉A与黄肉B杂交,子一代黄肉与白肉的比为1:1”,可判断亲本B关于果肉颜色的基因为杂合的。结合(1)的分析可推知:有毛白肉A、无毛黄肉B和无毛黄肉C的基因型分别为DDff、ddFf、ddFF。
(3)无毛黄肉B的基因型为ddFf,理论上其自交下一代的基因型及比例为ddFF:ddFf:ddff=1:2:1,所以下一代的表现型及比例为无毛黄肉:无毛白肉=3:1
(4)综上分析可推知:实验3中的子代的基因型均为DdFf,理论上其自交下一代的表现型及比例为有毛黄肉(D_F_):有毛白肉(D_ff):无毛黄肉(ddF_):无毛白肉(ddff)=9:3:3:1。
(5)实验2中的无毛黄肉B(ddFf)和无毛黄肉C(ddFF)杂交,子代的基因型为 ddFf和ddFF两种,均表现为无毛黄肉。
11.(2016浙江卷.32) (18分)若某研究小组用普通绵羊通过转基因技术获得了转基因绵羊甲和乙各1头,具体见下表。
请回答:
(1 ) A+基因转录时,在 的催化下,将游离核苷酸通过 键聚合成RNA分子。翻译时,核糖体移动到mRMA的 ,多肽合成结束。
(2) 为选育黑色细毛的绵羊,以绵羊甲、绵羊乙和普通绵羊为亲本杂交获得F1,选择F1中表现型为 的绵羊和 的绵羊杂交获得F2。用遗传图解表示由F1杂交获得F2的过程。
(3) 为获得稳定遗传的黑色细毛绵羊,从F2中选出合适的1对个体杂交得到F3,再从F3中选出2头黑色细毛绵羊(丙、丁)并分析A+和B+基因的表达产物,结果如下图所示。不考虑其他基因对A+和B+基因表达产物量的影响,推测绵羊丙的基因型是 ,理论上绵羊丁在F3中占的比例是 。
【答案】
(1)RNA聚合酶 磷酸二酯 终止密码子
(2)黑色粗毛 白色细毛
(3)A+A+B+B- 1/16
【解析】
(1)基因转录是在RNA聚合酶的催化下将游离的核糖核苷酸通过磷酸二酯键连接形成单链的RNA分子。翻译时,核糖体移动到mRMA的终止密码子,多肽合成结束。
(2)根据表格信息可知A+控制的是黑色性状,B+控制的是细毛性状。绵羊甲的基因型为A+A-B-B-,绵羊乙的基因型为A- A- B+B-,普通绵羊的基因型为A- A- B- B-。为了得到基因型为A+— B+—的黑色细毛绵羊,以绵羊甲、绵羊乙和普通绵羊为亲本杂交获得F1,再选择F1中的黑色粗毛(A+ A- B- B-)绵羊和白色细毛(A- A- B+B-)绵羊杂交获得基因型为A+ A-B+B-的黑色细毛绵羊。
(3)绵羊甲和绵羊乙都是分别只含有一个A+或B+基因,根据图中信息可知基因的表达量和A+或B+基因的数量有关,所以绵羊丙的基因型应为A+A+B+B- ,绵羊丁的基因型为A+A+B+ B+。为获得稳定遗传的黑色细毛绵羊(A+A+B+ B+),应从F2中选出表现型为黑色细毛(A+A-B+B-)的1对个体杂交得到F3,即A+A-B+B- × A+A-B+B-,所以理论上绵羊丁在F3中占的比例是1/4×1/4=1/16。
12.(2016天津卷.9) (10分)鲤鱼和鲫鱼体内的葡萄糖磷酸异构酶(GPI)是同工酶(结构不同、功能相同的酶),由两条肽链构成。编码肽链的等位基因在鲤鱼中是a1和a2,在鲫鱼中是a3 和a4,这四个基因编码的肽链P1、 P2、P3、P4可两两组合成GPI。以杂合体鲤鱼(a1a2)为例,其GPI基因、多肽链、GPI的电泳(蛋白分离方法)图谱如下。
请问答相关问题:
(1)若一尾鲫鱼为纯合二倍体,则其体内GPI类型是_____________________。
(2)若鲤鱼与鲫鱼均为杂合二倍体,则鲤鲫杂交的子一代中,基因型为a2a4个体的比例为____________。在其杂交子一代中取一尾鱼的组织进行GPI电泳分析,图谱中会出现__________条带。
(3)鲤鲫杂交育种过程中获得了四倍体鱼。四倍体鱼与二倍体鲤鱼杂交,对产生的三倍体子代的组织进行GPI电泳分析,每尾鱼的图谱均一致,如下所示。
据图分析,三倍体的基因型为____________,二倍体鲤鱼亲本为纯合体的概率是____________。
【答案】(10分)(1)P3P3或P4P4
(2)25% 3
(3)a1a2a3 100%
【解析】(1)纯合鲫鱼的基因型是a3a3或a4a4,其编码的肽链分别是P3或P4,则其体内GPI类 型是P3P3或P4P4。
(2)鲤鱼与鲫鱼的杂合二倍体的基因型分别为a1a2和a3a4,鲤鲫杂交的子一代中,共有a1a3、a1a4 、a2a3和a2a4 4种基因型,基因型为a2a4个体的比例为25%。杂交子一代中均为杂合子,取一尾鱼的组织进行GPI电泳分析,与题干图解类似,图谱中会出现3条带。
(3)对产生的三倍体子代的组织进行GPI电泳分析,每尾鱼的图谱中均含有P1、P2、P3,则三倍体子代的基因型均为a1a2a3,由此推测双亲均为纯合体。
13.(2016四川卷.11)(14分)油菜物种I(2n=20)与II(2n=18)杂交产生的幼苗经秋水仙素处理后,得到一个油菜新品系(住:I的染色体和II的染色体在减数分裂中不会相互配对)。
组别
亲代
F1表现型
F1自交所得F2的表现型及比例
实验一
甲×乙
全为产黑色种子植株
产黑色种子植株:产黄色种子植株=3:1
实验二
乙×丙
全为产黄色种子植株
产黑色种子植株:产黄色种子植株=3:13
(1)秋水仙素通过抑制分裂细胞中________的形成,导致染色体加倍‘获得的植株进行自交,子代_______(会/不会)出现性状分离。
(2)观察油菜新品根尖细胞有丝分裂,应观察______区的细胞,处于分裂后期的细胞中含有_______条染色体。学科&网
(3)该油菜新品系经过多代种植后出现不同颜色的种子,已知种子颜色由一对基因A/a控制,并受另一对基因R/r影响。用产黑色种子植株(甲)、产黄色种子植株(乙和丙)进行以下实验:
①由实验一得出,种子颜色性状中黄色对黑色为________性
②分析以上实验可知,当________基因存在时会抑制A基因的表达。实验二中丙的基因型为________,F2代产黄色种子植株中杂合子的比例为________。
③有人重复实验二,发现某一F1植株,其体细胞汇中含R/r基因的同源染色体有三条(其中两条含R基因),请解释该变异产生的原因:________。让该植株自交,理论上后代中产黑色种子的植株所占比例为________。
【答案】(1)纺锤体 不会 (2)分生 76 (3)①隐 ②R AARR 10/13 ③丙植株在减数第一次分裂后期含R基因的同源染色体未分离或丙植株在减数第二次分裂后期含R基因的姐妹染色单体未分离 1/48
【解析】(1)秋水仙素通过抑制有丝分裂前期纺锤体的形成,导致染色体数目加倍,由于Ⅰ的染色体和Ⅱ的染色体在减数分裂中不会相互配对,故得到的新植株为纯合子,该植株进行自交,子代不会发生性状分离。
(2)植物根尖分生区细胞才能进行有丝分裂,该新品种体细胞染色体数目为(10+9)×2=38,由于有丝分裂后期着丝点断裂染色体数目加倍,故处于分裂后期的细胞中含有76条染色体。
(3)①由题意知,实验一F1全为黑色,说明黑色为显性性状,黄色为隐性性状。
②实验二中子二代表现型比例为3︰13,类似于9︰3︰3︰1的比例,说明F1基因型为AaRr,表现为黄色,说明R基因存在会抑制A基因的表达,故两实验中亲本的甲、乙、丙的基因型分别为:AArr、aarr、AARR,F2产黄色种子植株中,纯合子只有1/13AARR、1/13aaRR、1/13aarr,故杂合子占10/13。
③实验二中,乙、丙的基因型分别为aarr、AARR,原本F1基因型为AaRr,现发现子一代体细胞含有两条染色体含R基因(基因型为AaRRr),说明丙植株在减数第一次分裂后期含R基因的同源染色体未分离或丙植株在减数第二次分裂后期含R基因的姐妹染色单体未分离,由于该植株基因型为AaRRr,自交可分解两个分离定律的问题来看,即Aa自交和RRr自交,Aa自交会产生3/4A_,1/4aa,RRr可产生4种类型的配子,分别为1/3Rr、1/3R、1/6RR、1/6r,故后代中产黑色种子(A_rr)的植株所占比例为1/6×1/6×3/4=1/48。
14.(2016海南卷.29)某种植物雄株(只开雄花)的性染色体XY;雌株(只开雌花)的性染色体XX。等位基因B和b是伴X遗传的,分别控制阔叶(B)和细叶(b),且带Xb的精子与卵细胞结合后使受精卵致死。用阔叶雄株和杂合阔叶雌株进行杂交得到子一代,再让子一代相互杂交得到子二代。回答下列问题:
(1)理论上,子二代中,雄株数∶雌株数为_______。
(2)理论上,子二代雌株中,B基因频率∶b基因频率为_________;子二代雄株中,B基因频率∶b基因频率为__________。
(3)理论上,子二代雌株的叶型表现为_______;子二代雌株中,阔叶∶细叶为_________。
【答案】(10分)
(1)2∶1(2分)
(2)7∶1 3∶1(每空2分,共4分)
(3)阔叶 3∶1(每空2分,共4分)
【解析】(1)阔叶雄株(XBY)和杂合阔叶雌株(XBXb)进行杂交得到子一代,子一代中雄株为1/2 XBY、1/2 XbY,可产生1/4XB、1/4Xb、1/2Y三种配子,雌株为1/2XBXB、1/2XBXb,可产生3/4XB、1/4Xb两种配子,子一代相互杂交,雌雄配子随机结合,带Xb的精子与卵细胞结合后使受精卵致死,理论上,子二代中雌性仅1/2存活,雄株数∶雌株数为2∶1。
(2)理论上子二代雌株的基因型及比例为3XBXB、1XBXb,则雌株中B基因频率∶b基因频率为;子二代雄株的基因型及比例为3XBY、1XbY,子二代雄株中B基因频率∶b基因频率为3∶1。
(3)据上述分析,理论上子二代雌株的叶型表现为阔叶;子二代雄株中,阔叶∶细叶为3∶1。
【2015年】
1.(2005年课标I卷.6) 抗维生素D佝偻病为X染色体显性遗传病,短指为常染色体显性遗传病,红绿色盲为X染色体隐性遗传病,白化病为常染色体隐性遗传病。下列关于这四种遗传病特征的叙述,正确的是
A.短指的发病率男性高于女性
B.红绿色盲女性患者的父亲是该病的患者
C.抗维生素D佝偻病的发病率男性高于女性
D.白化病通常会在一个家系的几代人中连续出现
【答案】B
【解析】短指是常染色体遗传病,与性别无关,在男性女性中发病率一样;A错误。红绿色盲是伴X遗传病隐性遗传病,女病父必病;B正确。伴X显性遗传女病多于男病,因为女性有两条X染色体,获得显性基因的概率大;C错误。隐性遗传病往往隔代交叉遗传。白化病是常染色体隐性遗传病,一般隔代遗传;D错误。
2.( 2005年课标II卷.6)下列关于人类猫叫综合征的叙述,正确的是( )
A. 该病是由于特定的染色体片段缺失造成的
B. 该病是由于特定染色体的数目增加造成的
C. 该病是由于染色体组数目成倍增加造成的
D. 该病是由于染色体中增加某一片段引起的
【答案】A
【解析】人类猫叫综合征是人类的第5号染色体片段缺失导致;A正确。
【考点定位】本题考查遗传病的相关知识。
3.(2005年海南卷.12)下列叙述正确的是( )
A.孟德尔定律支持融合遗传的观点 B.孟德尔定律描述的过程发生在有丝分裂中
C.按照孟德尔定律,AaBbCcDd个体自交,子代基因型有16种
D.按照孟德尔定律,对AaBbCc个体进行测交,测交子代基因型有8种
【答案】D
【解析】孟德尔定律的前提是遗传因子独立存在,不相互融合,A错误;孟德尔定律描述的过程发生在减数分裂中,B错误;按照孟德尔定律,AaBbCcDd个体自交,子代基因型有3x3x3=27种,C错误;按照孟德尔定律,对AaBbCc个体进行测交,测交子代基因型有2x2x2=8种,D正确。
4.(2005年山东卷.5)人体某遗传病受X染色体上的两对等位基因(A、a和B、b)控制,且只有A、B基因同时存在时个体才不患病。不考虑基因突变和染色体变异,根据系谱图,下列分析错误的是( )
A. I-1的基因型为XaBXab或XaBXaB
B. II-3的基因型一定为XAbXaB
C. IV-1的致病基因一定来自于I-1
D. 若II-1的基因型为XABXaB,与II-2生一个患病女孩的概率为1/4
【答案】C
【解析】依题意并结合图示分析可知, I-1和I-2都只含有1个不相同的显性基因,可能的情况有两种:①若I-2的基因型为XAbY,则I-1的基因型为XaBXab或XaBXaB,其子女的基因型为XaBXAb(正常)、XAbXab(患病)、XaBY(患病)、XabY(患病)或XaBXAb(正常)、XaBY(患病),各个基因型出现的概率相等;②如果I-2的基因型为XaBY,则I-1的基因型为XAbXab或XAbXAb,其子女的基因型为XaBXAb(正常)、XaBXab(患病)、XAbY(患病)、XabY(患病)或XaBXAb(正常)、XAbY(患病),各个基因型出现的概率相等;综上分析,I-1的基因型为XaBXab或XaBXaB,A项正确;II-3的基因型一定为XAbXaB,B项正确;II-4和Ⅲ-2的基因型均为XABY,II-4与II-3婚配,其女儿Ⅲ-3的基因型为XABXaB或XABXAb,表现型正常,Ⅲ-2和Ⅲ-3婚配,其儿子IV-1的基因型为XAbY或XAbY,其致病基因来自于I-1或I-2,C项错误;II-1的基因型为XABXaB,II-2的基因型为XaBY或XabY或XAbY,二者婚配生一个患病女孩的概率为1/4,D项正确。
5.( 2005年浙江卷.6)甲病和乙病均为单基因遗传病, 某家族遗传家系图如下, 其中Ⅱ4不携带甲病的致病基因。下列叙述正确的是( )
A.甲病为常染色体隐性遗传病, 乙病为伴X染色体隐性遗传病
B.Ⅱ1与Ⅲ5的基因型相同的概率为1/4
C.Ⅱ3与Ⅱ4的后代中理论上共有9种基因型和4中表现型
D.若Ⅲ7的性染色体组成为XXY,则产生异常生殖细胞的最可能是其母亲
【答案】D
【解析】由Ⅱ3和Ⅱ4甲病正常而后代Ⅲ7患甲病可知,甲病为隐性遗传病,且Ⅱ4不携带甲病致病基因,由此推断甲病为伴X染色体隐性遗传病。由Ⅱ1和Ⅱ2不患乙病而后代Ⅲ1患乙病可知,乙病为常染色体隐性遗传病;A错误。用A、a表示甲病致病基因,B、b表示乙病致病基因,则Ⅱ1的基因型为BbXAXa,Ⅲ5的基因型为B_XAX_,两者基因型相同的概率为2/3×1/2=1/3;B错误。Ⅱ3与Ⅱ4的基因型分别是BbXAXa和bbXAY,理论上其后代共有8种基因型、6种表现型;C错误。若Ⅲ7的性染色体组成为XXY,而亲本有关的染色体组成为XAXa和XAY,因此最可能是母亲的卵原细胞在减数第二次分裂后期出现异常;D正确。
6.(2005年广东卷.24)由苯丙氨酸羟化酶基因突变引起的苯丙酮尿症是常染色体隐性遗传病,我国部分地市对新生儿进行免费筛查并为患儿提供低苯丙氨酸奶粉。下列叙述正确的是
A. 检测出携带者是预防该病的关键
B. 在某群体中发病率为1/10 000,则携带者的频率约为1/100
C. 通过染色体检查及系谱图分析,可明确诊断携带者和新生儿患者
D. 减少苯丙氨酸摄入可改善新生儿患者症状,说明环境能影响表现型
【答案】AD
【解析】该病是常染色体隐性遗传病,检测出携带者可以大大降低后代发病的风险,A项正确;该病在某群体中发病率为1/10 000,则隐性致病基因频率为1/100,正常显性基因频率为99/100,则携带者的频率为2×1/100×99/100=198/10 000,B项错误;该病是由基因突变引起的遗传病,不能通过染色体检查来诊断,C项错误;减少苯丙氨酸摄入量可改善新生儿患者症状,说明环境能影响表现型,D项正确。
7.(2005年上海卷.20)A、B型血友病分别由于凝血因子(VIII和IX)缺失导致。图6显示了两种凝血因子基因和红绿色盲基因在X染色体上的位点。一对健康夫妇(他们的双亲均正常)生育了四个儿子:一个患有色盲和血友病,一个患有血友病,一个患有色盲,一个正常。若不考虑基因突变,则母亲体细胞中X染色体上基因位点最可能是( )
【答案】A
【解析】儿子的X染色体均来自母亲,正常儿子的X染色体上即不含色盲基因也不含血友病基因,即含有的是正常基因,由于用深色方块表示正常基因,因此可推断母亲的其中的一条X染色体的相应的三个基因位点均为深色。依据A、B型血友病分别由于凝血因子(Ⅶ和IX)缺失导致,可知患色盲和血友病的儿子的X染色体上有色盲基因,但可能缺失某凝血因子基因导致,从图示看红绿色盲基因和凝血因子VIII相距比较近,缺失的话很可能会影响到色盲基因,由此可推知很可能是凝血因子IX缺失导致。综合上述分析答案选A。
8. (2005年上海卷.26)早金莲由三对等位基因控制花的长度,这三对基因分别位于三对同源染色体上,作用相等且具叠加性。已知每个显性基因控制花长为5mm,每个隐性基因控制花长为2mm。花长为24mm的同种基因型个体相互授粉,后代出现性状分离,其中与亲本具有同等花长的个体所占比例是( )
A.1/16 B.2/16 C.5/16 D.6/16
【答案】D
【解析】由“花长为24mm的同种基因型个体相互授粉,后代出现性状分离”说明花长为24mm的个体为杂合子,再结合“每个显性基因控制花长为5mm,每个隐性基因控制花长为2mm且早金莲由三对等位基因控制花的长度,这三对基因分别位于三对同源染色体上,作用相等且具叠加性”可推知花长为24mm的个体为杂合子,且个体中含4个显性基因和2个隐性基因。假设该个体基因型为AaBbCC,则基因型相同的这样的个体互交后代含4个显性基因和两个隐性基因的基因型有:AAbbCC、aaBBCC、AaBbCC,这三种基因型在后代中所占的比例为:1/4*1/4*1+1/4*1/4*1+1/2*1/2*1=6/16;答案选D。
【2014年】
1.[2014·新课标全国卷Ⅰ] 下图为某种单基因常染色体隐性遗传病的系谱图(深色代表的个体是该遗传病患者,其余为表现型正常个体)。近亲结婚时该遗传病发病率较高,假定图中第Ⅳ代的两个个体婚配生出一个患该遗传病子代的概率是1/48,那么,得出此概率值需要的限定条件是( )
A.Ⅰ2和Ⅰ4必须是纯合子
B.Ⅱ1、Ⅲ1和Ⅲ4必须是纯合子
C.Ⅱ2、Ⅱ3、Ⅲ2和Ⅲ3必须是杂合子
D.Ⅱ4、Ⅱ5、Ⅳ1和Ⅳ2必须是杂合子
【答案】B 【解析】该遗传病为常染色体隐性遗传病,无论 Ⅰ2 和 Ⅰ4 是否纯合,Ⅱ2、Ⅱ3、Ⅱ4、Ⅱ5 的基因型均为 Aa,A项错误。若 Ⅱ1、Ⅲ1 纯合,则Ⅲ2 为 1/2Aa、Ⅳ1 为 1/4Aa;Ⅲ3 为 2/3Aa,若Ⅲ4 纯合,则Ⅳ2 为 2/3×1/2=1/3Aa;故Ⅳ的两个个体婚配,子代患病的概率是 1/4×1/3×1/4=1/48,与题意相符, B 项正确。若Ⅲ2 和Ⅲ3 一定是杂合子,当Ⅲ1 和Ⅲ4同时为AA 时,第Ⅳ代的两个个体婚配生出一个患该遗传病子代的概率是1/2×1/2×1/4=1/16;当Ⅲ1 和Ⅲ4同时为Aa时,第Ⅳ代的两个个体婚配生出一个患该遗传病子代的概率是2/3×2/3×1/4=1/9;当Ⅲ1 和Ⅲ4一个是 AA、另一个是 Aa时,第Ⅳ代的两个个体婚配生出一个患该遗传病子代的概率是2×(1/2×2/3×1/4)=1/6,后代患病概率都不是1/48,C 项错误。第Ⅳ代的两个个体婚配,子代患病概率与Ⅱ5 的基因型无关;若第Ⅳ代的两个个体都是杂合子,则子代患病的概率是 1/4,与题干不符,D 项错误。
2.[2014·安徽卷] 鸟类的性别决定为ZW型。某种鸟类的眼色受两对独立遗传的基团(A、a和B、b)控制。甲、乙是两个纯合品种,均为红色眼。根据下列杂交结果,推测杂交1的亲本基因型是( )
A.甲为AAbb,乙为aaBB
B.甲为aaZBZB,乙为AAZbW
C.甲为AAZbZb,乙为aaZBW
D.甲为AAZbW,乙为aaZBZB
【答案】B 【解析】由杂交2中F1的眼色与性别有关,可推知该鸟类眼色的遗传与性染色体有关,两对等位基因中应该有一对等位基因位于Z染色体上。杂交1中双亲均为纯合红色眼,其后代雌雄均为褐色眼,可知红色眼亲本只有一种显性基因,而另一种基因为隐性,只有这样才能使F1中雌雄均为褐色眼。A项正反交的结果会相同,B项符合题中结果,C项杂交后雌性为红色眼,雄性为褐色眼,D项中甲是雌性,乙为雄性。
3.[2014·江苏卷] 下列叙述与生物学史实相符的是( )
A.孟德尔用山柳菊为实验材料,验证了基因的分离及自由组合定律
B.范·海尔蒙特基于柳枝扦插实验,认为植物生长的养料来自土壤、水和空气
C.富兰克林和威尔金斯对DNA双螺旋结构模型的建立也做出了巨大的贡献
D.赫尔希和蔡斯用35S和32P分别标记T2噬菌体的蛋白质和DNA,证明了DNA的半保留复制
【答案】C 【解析】孟德尔用豌豆进行杂交实验后得出基因的分离及自由组合定律,A项错误。海尔蒙特研究柳树的生长时发现植物生长的养料来自土壤及水,他并没有发现空气参与植物生长,B项错误。沃森和克里克用构建物理模型的方法推算出了DNA分子的双螺旋结构,威尔金斯和富兰克林为他们提供了DNA晶体的X射线衍射图谱,C项正确。赫尔希和蔡斯的实验证明了DNA是遗传物质而非证明DNA的半保留复制,D项错误。
4.[2014·海南卷] 某动物种群中,AA、Aa和aa基因型的个体依次占25%、50%和25%。若该种群中的aa个体没有繁殖能力,其他个体间可以随机交配,理论上,下一代中AA∶Aa∶aa基因型个体的数量比为( )
A.3∶3∶1 B.4∶4∶1
C.1∶2∶0 D.1∶2∶1
【答案】B 【解析】若该种群中的aa个体没有繁殖能力,其他个体间可随机交配,故在AA和Aa这两种基因型的个体组成的群体中,A基因的频率为2/3,a基因的频率为1/3,则下一代中4/9AA、4/9Aa、1/9aa,B项正确。
5.[2014·海南卷] 某二倍体植物中,抗病和感病这对相对性状由一对等位基因控制。要确定这对性状的显隐性关系,应该选用的杂交组合是( )
A.抗病株×感病株
B.抗病纯合体×感病纯合体
C.抗病株×抗病株,或感病株×感病株
D.抗病纯合体×抗病纯合体,或感病纯合体×感病纯合体
【答案】B 【解析】依显性性状和隐性性状的概念,具有一对相对性状的纯合亲本杂交,子一代表现出来的性状为显性性状,未表现出来的性状为隐性性状,A项中若某一性状为显性杂合子而另一性状为隐性个体(或显性纯合子)则不能判断出显隐性,A项错误。抗病纯合体×感病纯合体,该组合中均为纯合子,其后代必为杂合子,且表现为亲本之一的性状,则该性状为显性,B项正确。C项中的可能性与A项相同,如感病株×感病株均为纯合子,其后代表现型与亲本相同,C、D项错误。
6.[2014·安徽卷] 鸟类的性别决定为ZW型。某种鸟类的眼色受两对独立遗传的基团(A、a和B、b)控制。甲、乙是两个纯合品种,均为红色眼。根据下列杂交结果,推测杂交1的亲本基因型是( )
A.甲为AAbb,乙为aaBB
B.甲为aaZBZB,乙为AAZbW
C.甲为AAZbZb,乙为aaZBW
D.甲为AAZbW,乙为aaZBZB
【答案】B 【解析】由杂交2中F1的眼色与性别有关,可推知该鸟类眼色的遗传与性染色体有关,两对等位基因中应该有一对等位基因位于Z染色体上。杂交1中双亲均为纯合红色眼,其后代雌雄均为褐色眼,可知红色眼亲本只有一种显性基因,而另一种基因为隐性,只有这样才能使F1中雌雄均为褐色眼。A项正反交的结果会相同,B项符合题中结果,C项杂交后雌性为红色眼,雄性为褐色眼,D项中甲是雌性,乙为雄性。
7.[2014·海南卷] 基因型为AaBbDdEeGgHhKk的个体自交,假定这7对等位基因自由组合,则下列有关其子代的叙述,正确的是( )
A.1对等位基因杂合、6对等位基因纯合的个体出现的概率为5/64
B.3对等位基因杂合、4对等位基因纯合的个体出现的概率为35/128
C.5对等位基因杂合、2对等位基因纯合的个体出现的概率为67/256
D.7对等位基因纯合个体出现的概率与7对等位基因杂合个体出现的概率不同
【答案】B 【解析】一对等位基因的纯合包括显性纯合与隐性纯合,杂合子自交后代中杂合子与纯合子的概率都是1/2,故1对等位基因杂合、6对等位基因纯合的个体出现概率为1/2×1/2×1/2×1/2×1/2×1/2×1/2×7=7/128,A项错误。3对等位基因杂合、4对等位基因纯合的个体出现概率为1/8×1/16×(7×6×5)/(3×2×1)= 35/128,B项正确。5对等位基因杂合、2对等位基因纯合的个体出现概率为1/32×1/4×(7×6)/(2×1)=21/128,C项错误。7对等位基因纯合个体与7对等位基因杂合个体出现的概率相等,为1/2×1/2×1/2×1/2×1/2×1/2×1/2=1/128,D项错误。
8.[2014·安徽卷] 鸟类的性别决定为ZW型。某种鸟类的眼色受两对独立遗传的基团(A、a和B、b)控制。甲、乙是两个纯合品种,均为红色眼。根据下列杂交结果,推测杂交1的亲本基因型是( )
A.甲为AAbb,乙为aaBB
B.甲为aaZBZB,乙为AAZbW
C.甲为AAZbZb,乙为aaZBW
D.甲为AAZbW,乙为aaZBZB
【答案】B 【解析】由杂交2中F1的眼色与性别有关,可推知该鸟类眼色的遗传与性染色体有关,两对等位基因中应该有一对等位基因位于Z染色体上。杂交1中双亲均为纯合红色眼,其后代雌雄均为褐色眼,可知红色眼亲本只有一种显性基因,而另一种基因为隐性,只有这样才能使F1中雌雄均为褐色眼。A项正反交的结果会相同,B项符合题中结果,C项杂交后雌性为红色眼,雄性为褐色眼,D项中甲是雌性,乙为雄性。
9.[2014·福建卷] STR是DNA分子上以2~6个核苷酸为单元重复排列而成的片段,单元的重复次数在不同个体间存在差异。现已筛选出一系列不同位点的STR用作亲子鉴定,如7号染色体有一个STR位点以“GATA”为单元,重复7~14次;X染色体有一个STR位点以“ATAG”为单元,重复11~15次。某女性7号染色体和X染色体DNA的上述STR位点如图所示。下列叙述错误的是( )
A.筛选出用于亲子鉴定的STR应具有不易发生变异的特点
B.为保证亲子鉴定的准确率,应选择足够数量不同位点的STR进行检测
C.有丝分裂时,图中(GATA)8和(GATA)14分别分配到两个子细胞
D.该女性的儿子X染色体含有图中(ATAG)13的概率是1/2
【答案】C 【解析】根据题意“STR 是DNA 分子上以2~6 个核苷酸为单元重复排列而成的片段,单元的重复次数在不同个体间存在差异”,所以能利用STR进行亲子鉴定,只有筛选出一系列不同位点的STR并且用于亲子鉴定的STR具有稳定性,才能保证亲子鉴定的准确率;有丝分裂后期的特点是每条染色体的着丝点分裂,姐妹染色单体分开,所以图中(GATA)8 和(GATA)14每个子细胞中都有;该女性在进行减数分裂形成卵细胞时,两条X同源染色体彼此分开,所以儿子的X染色体来自于(GATA)11的X染色体和(GATA)13的X染色体的概率各占1/2。
10.[2014·天津卷] 二倍体生物细胞正在进行着丝点分裂时,下列有关叙述正确的是( )
A.细胞中一定不存在同源染色体
B.着丝点分裂一定导致DNA数目加倍
C.染色体DNA一定由母链和子链组成
D.细胞中染色体数目一定是其体细胞的2倍
【答案】C 【解析】二倍体生物细胞进行着丝点分裂时,细胞处于有丝分裂后期或减数第二次分裂后期,前者细胞中存在同源染色体,A项错误。着丝点分裂导致染色体数目加倍,但DNA数目不变,B项错误。DNA复制方式为半保留复制,则DNA中一定有一条母链和一条子链,C项正确。有丝分裂后期染色体数目增加,是体细胞染色体数目的2倍,减数第二次分裂后期,染色体数也暂时加倍,但与体细胞中染色体数相等,D项错误。
11.[2014·安徽卷] 某种植物细胞减数分裂过程中几个特定时期的显微照片如下。下列叙述正确的是( )
甲 乙
丙 丁
A.图甲中,细胞的同源染色体之间发生了基因重组
B.图乙中,移向细胞两极的染色体组成相同
C.图丙中,染色体的复制正在进行,着丝点尚未分裂
D.图丁中,细胞的同源染色体分离,染色体数目减半
【答案】A 【解析】图甲处于减数第一次分裂前期,四分体的非姐妹染色单体之间发生了遗传物质的交叉互换(基因重组),A项正确。图乙表示减数第一次分裂后期,同源染色体分开移向细胞的两极,同源染色体的组成不一定相同,B项错误。图丙表示减数第一次分裂的末期,同源染色体已经分离,但着丝点并未分裂,染色体在减数第一次分裂前的间期已经完成复制,C项错误。 图丁处于减数第二次分裂后期,染色单体分离,染色体数目加倍,与体细胞中的染色体数目相同,D项错误。
12.[2014·天津卷] 为达到相应目的,必须通过分子检测的是( )
A.携带链霉素抗性基因受体菌的筛选
B.产生抗人白细胞介素8抗体的杂交瘤细胞的筛选
C.转基因抗虫棉植株抗虫效果的鉴定
D.21三体综合征的诊断
【答案】B 【解析】可通过将受体菌接种在含链霉素的培养基中筛选携带链霉素抗性基因的受体菌,A项错误。抗人白细胞介素8抗体的杂交瘤细胞应通过抗原抗体杂交技术筛选产生,B项正确。在棉花田中人工放入害虫可检验转基因抗虫棉的抗虫效果,C项错误。可利用显微镜检测21三体综合征患者的染色体组成,D项错误。
13.[2014·山东卷] 某家系的遗传系谱图及部分个体基因型如图所示,A1、A2、A3是位于X染色体上的等位基因。下列推断正确的是( )
A.Ⅱ2基因型为XA1XA2的概率是1/4
B.Ⅲ1基因型为XA1Y的概率是1/4
C.Ⅲ2基因型为XA1XA2的概率是1/8
D.Ⅳ1基因型为XA1XA1的概率是1/8
【答案】D 【解析】分析系谱图可知,Ⅰ1、Ⅰ2基因型分别为XA1Y、XA2XA3,因此其子代中女性的基因型可能为XA1XA2 、XA1XA3,且概率均为1/2,因此Ⅱ2基因型为XA1XA2的概率是1/2,A项错误。由于Ⅱ2基因型为XA1XA2或XA1XA3,概率分别为1/2,可知其儿子Ⅲ1的基因型为XA1Y或XA2Y或XA3Y,概率分别为1/2、1/4、1/4,B项错误。Ⅱ3基因型也为XA1XA2或XA1XA3,概率分别为1/2,Ⅱ4基因型为XA2Y,因此其女儿Ⅲ2可能为XA1XA2或XA2XA2或XA2XA3,概率分别为1/2、1/4、1/4,C项错误。由于Ⅲ1的基因型为XA1Y的概率是1/2,Ⅲ2的基因型为XA1XA2的概率是1/2,因此其女儿Ⅳ1基因型为XA1 XA1的概率是1/2×1/2×1/2=1/8,D项正确。
【2013年】
1.[2013·山东卷] 家猫体色由X染色体上一对等位基因B、b控制,只含基因B的个体为黑猫,只含基因b的个体为黄猫,其他个体为玳瑁猫。下列说法正确的是( )
A.玳瑁猫互交的后代中有25%的雄性黄猫
B.玳瑁猫与黄猫杂交后代中玳瑁猫占50%
C.为持续高效地繁育玳瑁猫,应逐代淘汰其他体色的猫
D.只有用黑猫和黄猫杂交,才能获得最大比例的玳瑁猫
【答案】D 【解析】本题主要考查分离定律的应用和理解。雄猫的颜色为黑色(XBY)或黄色(XbY),雌猫的颜色为黑色(XBXB)、黄色(XbXb)或玳瑁色(XBXb),只有雌猫才表现玳瑁色,A项错误;玳瑁猫(XBXb)与黄猫(XbY)杂交,子代玳瑁猫的概率为1/4,B项错误;玳瑁猫只有雌性,要获得玳瑁猫,亲本一定有其他表现型个体,C项错误;黄猫(XbY、XbXb)与黑猫(XBXB、XBY)杂交,子代玳瑁猫的概率为1/2,此种杂交组合,出现玳瑁猫的比例是最大的,D项正确。
2.[2013·新课标全国卷Ⅰ] 若用玉米为实验材料验证孟德尔分离定律,下列因素对得出正确实验结论影响最小的是( )
A.所选实验材料是否为纯合子
B.所选相对性状的显隐性是否易于区分
C.所选相对性状是否受一对等位基因控制
D.是否严格遵守实验操作流程和统计分析方法
【答案】A 【解析】本题考查对孟德尔一对相对性状杂交实验的理解。若亲本都为具有相对性状的纯合子,亲本杂交,F1自交,F2出现3∶1比例;若两亲本都为杂合子,相当于F1自交,若亲本一方为杂合子,另一方为隐性纯合子,相当于测交。所以,亲本是否是纯合子对实验结果没有影响;若显隐性不容易区分,则影响实验数据统计的结果;不受一对等位基因控制,则会出现不同于3∶1的性状分离比;不严格遵守实验操作流程和统计分析方法会导致实验结果不准确,而影响实验结论。
3.[2013·山东卷] 家猫体色由X染色体上一对等位基因B、b控制,只含基因B的个体为黑猫,只含基因b的个体为黄猫,其他个体为玳瑁猫。下列说法正确的是( )
A.玳瑁猫互交的后代中有25%的雄性黄猫
B.玳瑁猫与黄猫杂交后代中玳瑁猫占50%
C.为持续高效地繁育玳瑁猫,应逐代淘汰其他体色的猫
D.只有用黑猫和黄猫杂交,才能获得最大比例的玳瑁猫
【答案】D 【解析】本题主要考查分离定律的应用和理解。雄猫的颜色为黑色(XBY)或黄色(XbY),雌猫的颜色为黑色(XBXB)、黄色(XbXb)或玳瑁色(XBXb),只有雌猫才表现玳瑁色,A项错误;玳瑁猫(XBXb)与黄猫(XbY)杂交,子代玳瑁猫的概率为1/4,B项错误;玳瑁猫只有雌性,要获得玳瑁猫,亲本一定有其他表现型个体,C项错误;黄猫(XbY、XbXb)与黑猫(XBXB、XBY)杂交,子代玳瑁猫的概率为1/2,此种杂交组合,出现玳瑁猫的比例是最大的,D项正确。
4.[2013·广东卷] 果蝇红眼对白眼为显性,控制这对性状的基因位于X染色体。果蝇缺失1条Ⅳ号染色体仍能正常生存和繁殖,缺失2条则致死。一对都缺失1条Ⅳ号染色体的红眼果蝇杂交(亲本雌果蝇为杂合子),F1中( )
A.白眼雄果蝇占1/4
B.红眼雌果蝇占1/4
C.染色体数正常的红眼果蝇占1/4
D.缺失1条Ⅳ号染色体的白眼果蝇占1/4
【答案】AC 【解析】本题主要考查伴性遗传和遗传规律的应用,题中涉及果蝇眼色性状(相应基因用B、b表示)和Ⅳ号染色体缺失情况(此处用ⅣO表示缺失一条Ⅳ号染色体,其他类推)的遗传综合,可用分解组合法解答。据题意可知,亲本果蝇基因和染色体组成为♀ⅣOXBXb、♂ⅣOXBY,杂交情况如下:XBXb×XBY→红眼雌果蝇1/2、红眼雄果蝇1/4、白眼雄果蝇1/4;ⅣO×ⅣO→ⅣⅣ正常1/3、ⅣO缺失一条2/3(OO致死)。则F1中,白眼雄果蝇占1/4,A项正确;红眼雌果蝇占1/2,B项错误;染色体数正常的红眼果蝇占1/3×(1/2+1/4)=1/4,C项正确;缺失1条Ⅳ号染色体的白眼果蝇占2/3×1/4=1/6,D项错误。
5.[2013·山东卷] 家猫体色由X染色体上一对等位基因B、b控制,只含基因B的个体为黑猫,只含基因b的个体为黄猫,其他个体为玳瑁猫。下列说法正确的是( )
A.玳瑁猫互交的后代中有25%的雄性黄猫
B.玳瑁猫与黄猫杂交后代中玳瑁猫占50%
C.为持续高效地繁育玳瑁猫,应逐代淘汰其他体色的猫
D.只有用黑猫和黄猫杂交,才能获得最大比例的玳瑁猫
【答案】D 【解析】本题主要考查分离定律的应用和理解。雄猫的颜色为黑色(XBY)或黄色(XbY),雌猫的颜色为黑色(XBXB)、黄色(XbXb)或玳瑁色(XBXb),只有雌猫才表现玳瑁色,A项错误;玳瑁猫(XBXb)与黄猫(XbY)杂交,子代玳瑁猫的概率为1/4,B项错误;玳瑁猫只有雌性,要获得玳瑁猫,亲本一定有其他表现型个体,C项错误;黄猫(XbY、XbXb)与黑猫(XBXB、XBY)杂交,子代玳瑁猫的概率为1/2,此种杂交组合,出现玳瑁猫的比例是最大的,D项正确。
6.[2013·新课标全国卷Ⅰ] 关于蛋白质生物合成的叙述,正确的是( )
A.一种tRNA可以携带多种氨基酸
B.DNA聚合酶是在细胞核内合成的
C.反密码子是位于mRNA上相邻的3个碱基
D.线粒体中的DNA能控制某些蛋白质的合成
【答案】D 【解析】本题以蛋白质合成为核心,考查基因的表达和tRNA等知识。一种tRNA仅携带一种氨基酸;DNA聚合酶的化学本质是蛋白质,是在细胞质中的核糖体上合成的;反密码子是tRNA上与mRNA上密码子配对的3个碱基,所以A、B、C项错误;线粒体中含有少量DNA,可以控制某些蛋白质的合成,D项正确。
7.[2013·新课标全国卷Ⅰ] 关于同一个体中细胞有丝分裂和减数第一次分裂的叙述,正确的是( )
A.两者前期染色体数目相同,染色体行为和DNA分子数目不同
B.两者中期染色体数目不同,染色体行为和DNA分子数目相同
C.两者后期染色体数目和染色体行为不同,DNA分子数目相同
D.两者末期染色体数目和染色体行为相同,DNA分子数目不同
【答案】C 【解析】本题考查有丝分裂和减数分裂的区别。有丝分裂和减数第一次分裂前期的染色体数目相同,均为体细胞染色体数,DNA分子数目也相同,均为体细胞的两倍,但减数第一次分裂前期发生同源染色体配对,而有丝分裂不发生,A项错误;两者中期染色体数目、DNA分子数目均相同,有丝分裂为染色体的着丝点排列在赤道板上,减数第一次分裂是同源染色体排列在赤道板两侧,B项错误;减数第一次分裂后期同源染色体分离,染色体数目不变,有丝分裂后期是姐妹染色单体分离,染色体数目加倍,但两者的DNA分子数目相同,C项正确;末期,两者的染色体数目不同,DNA分子数也不同,D项错误。
【2012年】
1.[2012·安徽卷] 假设某植物种群非常大,可以随机交配,没有迁入和迁出,基因不产生突变。抗病基因R对感病基因r为完全显性。现种群中感病植株rr占,抗病植株RR和Rr各占,抗病植株可以正常开花和结实,而感病植株在开花前全部死亡。则子一代中感病植株占( )
A. B.
C. C.
【答案】B 【解析】本题考查基因的分离定律,考查学生的分析与计算能力。由题干条件“种群非常大,可以随机交配,没有迁入和迁出,基因不发生突变”可知,本题在计算时要用到公式(p+q)2=1。种群抗病植株RR和Rr各占4/9,则抗病个体中RR∶Rr=1∶1,所产生的配子中,含R基因的比例为3/4,含r基因的比例为1/4,这些抗病植株随机交配,后代中感病植株所占的比例为(1/4)×(1/4)=1/16。
2.[2012·四川卷] 蛙的受精卵发育成原肠胚的过程中,下列行为在细胞内不能发生的是( )
A.基因的选择性表达
B.DNA的半保留复制
C.同源染色体的分离
D.姐妹染色单体的分开
【答案】C 【解析】本题考查胚胎发育过程中细胞分裂、分化的相关知识。在蛙的受精卵发育成原肠胚的过程中发生细胞分裂和分化,分裂方式为有丝分裂,因此B和D都能发生,而C是减数分裂的染色体行为,因此C不会发生;分化的实质是基因的选择性表达,故A也能发生。
3.[2012·天津卷] 果蝇的红眼基因(R)对白眼基因(r)为显性,位于X染色体上;长翅基因(B)对残翅基因(b)为显性,位于常染色体上,现有一只红眼长翅果蝇与一只白眼长翅果蝇交配,F1代的雄果蝇中约有1/8为白眼残翅。下列叙述错误的是( )
A.亲本雌果蝇的基因型是BbXRXr
B.亲本产生的配子中含Xr的配子占1/2
C.F1代出现长翅雄果蝇的概率为3/16
D.白眼残翅雌果蝇能形成bbXrXr类型的次级卵母细胞
【答案】C 【解析】本题考查伴性遗传和常染色体遗传,同时还考查减数分裂的相关内容,考查学生的综合分析能力。据题干信息,可推出亲本基因型为B_X_X_和B_X_Y,又已知F1代的雄果蝇中约有1/8为白眼残翅(bbXrY),所以亲本的基因型为BbXRXr和BbXrY,亲本产生的配子中Xr在雌性和雄性中均占1/2,故A、B均正确;又推出F1代出现长翅几率为3/4,雄性几率为1/2,长翅雄果蝇应为3/8,C选项错误;白眼残翅雌果蝇(bbXrXr)在减数第二次分裂中能形成bbXrXr类型的次级卵母细胞,也是正确的。
4.[2012·山东卷] 某遗传病的遗传涉及非同源染色体上的两对等位基因。已知Ⅰ-1基因型为AaBB,且Ⅱ-2与Ⅱ-3婚配的子代不会患病。根据以下系谱图,正确的推断是( )
A.Ⅰ-3的基因型一定为AABb
B.Ⅱ-2的基因型一定为aaBB
C.Ⅲ-1的基因型可能为AaBb或AABb
D.Ⅲ-2与基因型为AaBb的女性婚配,子代患病的概率为
【答案】B 【解析】该遗传病是由两对等位基因共同控制的,根据题干信息AaBB个体表现正常,Ⅱ-2个体含有B基因,表现患病,推论当个体基因型中同时含有A和B基因时个体表现正常,当个体基因型中只含有A或B时,或不含有显性基因时个体表现为患病;Ⅱ-2和Ⅱ-3婚配的子代不会患病,说明其子代基因型为唯一,且同时含有A和B,结合Ⅱ-2、Ⅱ-3的表现型,可判定Ⅱ-2和Ⅱ-3的基因型为aaBB和AAbb,Ⅲ-1和Ⅲ-2的基因型为AaBb;Ⅲ-2与基因型为AaBb的个体婚配,则子代患病的概率为3/16(A_bb)+3/16(aaB_)+1/16(aabb)=7/16。
5.[2012·江苏卷] 下列关于遗传实验和遗传规律的叙述,正确的是( )
A.非等位基因之间自由组合,不存在相互作用
B.杂合子与纯合子基因组成不同,性状表现也不同
C.孟德尔巧妙设计的测交方法只能用于检测F1 的基因型
D.F2的3∶1 性状分离比一定依赖于雌雄配子的随机结合
【答案】D 【解析】题目A项中非等位基因不一定就是能自由组合的,位于同源染色体上的非等位基因不能自由组合。基因和基因之间的相互作用与基因的位置没有明显关系。杂合子和纯合子基因组成确实不同,但在某种情况下会表现出相同的性状,如当完全显性时AA、Aa的性状表现相同。孟德尔设计的测交方法是为了测定F1产生的配子类型。在理解了测交方法之后可以用于检测显性性状个体的基因型。F2中3∶1的性状分离比与雌雄配子的随机结合密切相关,在孟德尔的一对相对性状的遗传实验假说中明确提出过。
6.[2012·广东卷] 人类红绿色盲的基因位于X染色体上,秃顶的基因位于常染色体上,结合下表信息可预测,图1中Ⅱ-3和Ⅱ-4所生子女是( )
BB
Bb
bb
男
非秃顶
秃顶
秃顶
女
非秃顶
非秃顶
秃顶
图1
A.非秃顶色盲儿子的概率为1/4
B.非秃顶色盲女儿的概率为1/8
C.秃顶色盲儿子的概率为1/8
D.秃顶色盲女儿的概率为0
【答案】CD 【解析】设色盲基因用A-a表示,根据题意可以推出,Ⅱ3的基因型为BbXAXa,Ⅱ4的基因型为BBXaY。题图中Ⅱ—3和Ⅱ—4所生子女非秃顶色盲儿子(BBXaY)的概率为1/2×1/4=1/8,A错误。分开考虑,后代关于秃顶的基因型为1/2BB、1/2Bb,即女孩均为非秃顶,男孩有一半的可能秃顶,非秃顶色盲女儿的概率为(B_XaXa)1×1/4=1/4,B错误。秃顶色盲儿子(BbXaY)的概率为1/2×1/4=1/8,C正确。后代关于色盲或正常的基因型为1/4XAXa、1/4XaXa、1/4XAY、1/4XaY,即生出患色盲女孩的概率为1/4,但关于秃顶的基因型为1/2BB、1/2Bb,即女孩均为非秃顶,D正确。
【2011年】
1.[2011·福建卷] 火鸡的性别决定方式是ZW型(♀ZW,♂ZZ)。曾有人发现少数雌火鸡(ZW)的卵细胞未与精子结合,也可以发育成二倍体后代。遗传学家推测,该现象产生的原因可能是:卵细胞与其同时产生的三个极体之一结合,形成二倍体后代(WW的胚胎不能存活)。若该推测成立,理论上这种方式产生后代的雌雄比例是( )
A.雌∶雄=1∶1 B.雌∶雄=1∶2
C.雌∶雄=3∶1 D.雌∶雄=4∶1
【答案】D 【解析】 1个卵原细胞通过减数分裂形成1个卵细胞和3个极体,其中1个极体的染色体组成与卵细胞相同,另外两个极体的染色体组成相同。若卵细胞的性染色体为Z,则1个极体性染色体组成为Z,另外两个极体性染色体组成为W;同理,若卵细胞性染色体组成为W,则1个极体性染色体组成为W,另外两个极体性染色体组成为Z。再根据卵细胞与极体之一结合的情况(WW的胚胎不能存活)可知:理论上这种方式产生后代的雌雄比例是4∶1,D正确。
2.[2011·海南卷] 孟德尔对于遗传学的重要贡献之一是利用设计巧妙的实验否定了融合遗传方式。为了验证孟德尔遗传方式的正确性,有人用一株开红花的烟草和一株开白花的烟草作为亲本进行实验。在下列预期结果中,支持孟德尔遗传方式而否定融合遗传方式的是( )
A.红花亲本与白花亲本杂交的F1代全为红花
B.红花亲本与白花亲本杂交的F1代全为粉红花
C.红花亲本与白花亲本杂交的F2代按照一定比例出现花色分离
D.红花亲本自交,子代全为红花;白花亲本自交,子代全为白花
【答案】C 【解析】 考查分离定律的实质,孟德尔遗传方式是颗粒式遗传,认为遗传因子像一个个独立的颗粒既不相互融合,也不会在传递中消失。A项只能否定融合遗传方式,B项支持融合遗传方式,D项既不能支持颗粒式遗传,也不会支持融合遗传方式。
相关试卷
这是一份专题05 遗传的基本规律与遗传病-十年(2011-2020)高考真题生物分项详解(含解析),共55页。
这是一份高中生物高考专题05 遗传的基本规律与遗传病-十年(2011-2020)高考真题生物分项详解(解析版),共55页。
这是一份高中生物高考专题05 遗传的基本规律与遗传病-十年(2011-2020)高考真题生物分项详解(原卷版),共29页。

