高考物理一轮复习【分层练习】 阶段性检测(3)曲线运动
展开高考物理一轮复习策略
首先,要学会听课:
1、有准备的去听,也就是说听课前要先预习,找出不懂的知识、发现问题,带着知识点和问题去听课会有解惑的快乐,也更听得进去,容易掌握;
2、参与交流和互动,不要只是把自己摆在“听”的旁观者,而是“听”的参与者。
3、听要结合写和思考。
4、如果你因为种种原因,出现了那些似懂非懂、不懂的知识,课上或者课后一定要花时间去弄懂。
其次,要学会记忆:
1、要学会整合知识点。把需要学习的信息、掌握的知识分类,做成思维导图或知识点卡片,会让你的大脑、思维条理清醒,方便记忆、温习、掌握。
2、合理用脑。
3、借助高效工具。学习思维导图,思维导图是一种将放射性思考具体化的方法,也是高效整理,促进理解和记忆的方法。最后,要学会总结:
一是要总结考试成绩,通过总结学会正确地看待分数。
1.摸透主干知识 2.能力驾驭高考 3.科技领跑生活
阶段性检测(三)
曲线运动
时间:90分钟 满分:100分
一、单项选择题:共8小题,每小题4分,共32分。
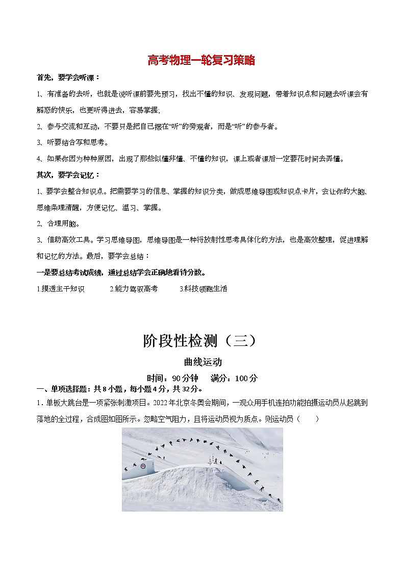
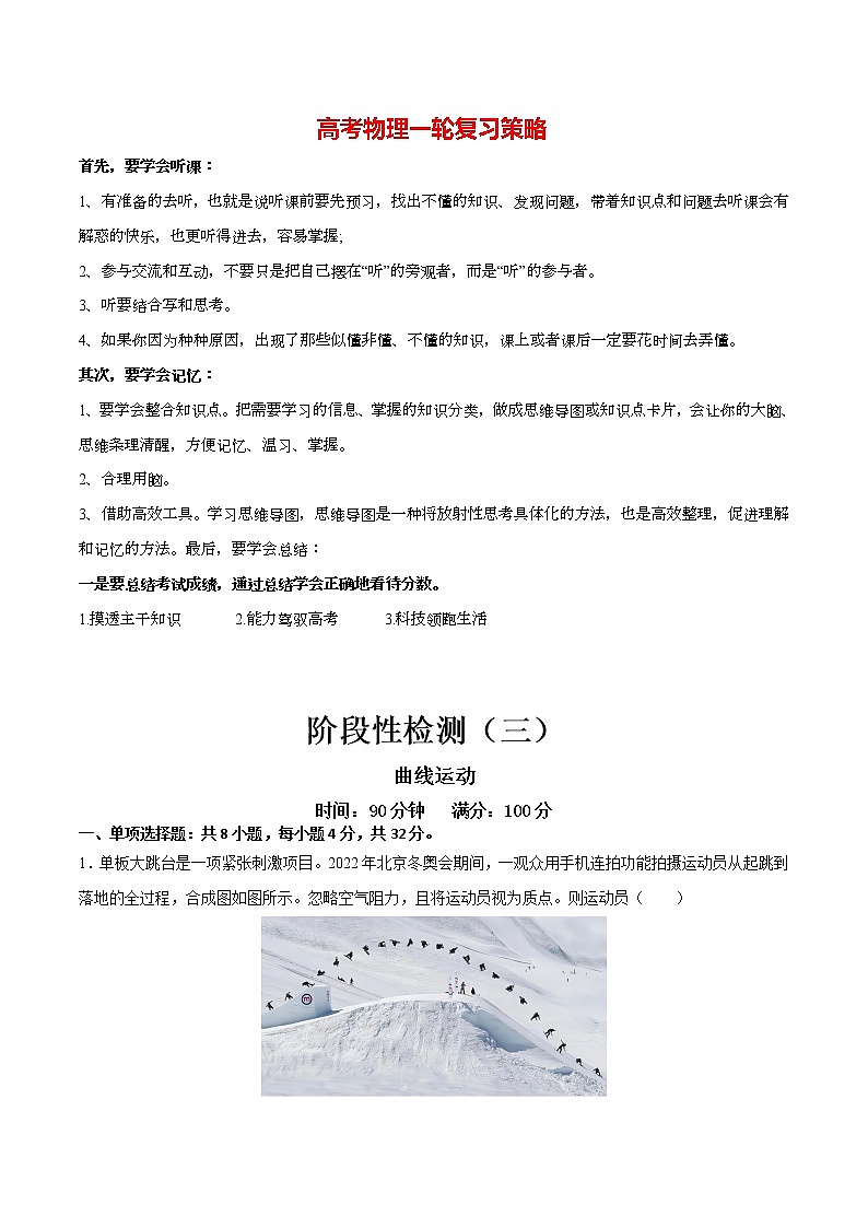
1.单板大跳台是一项紧张刺激项目。2022年北京冬奥会期间,一观众用手机连拍功能拍摄运动员从起跳到落地的全过程,合成图如图所示。忽略空气阻力,且将运动员视为质点。则运动员( )
A.在空中飞行过程是变加速曲线运动
B.在斜向上飞行到最高点的过程中,其动能全部转化为重力势能
C.运动员从起跳后到落地前,重力的瞬时功率先减小后增大
D.运动员在空中飞行过程中,动量的变化率在不断变化
【答案】C
【解析】A.忽略空气阻力,在空中飞行过程中,只受竖直向下的重力,而且因为初速度不在竖直方向上,故运动员在空中做匀变速曲线运动,故A错误;B.在斜向上飞行到最高点时,竖直方向的速度为零,但水平方向的速度不为零,所以在斜向上飞行到最高点的过程中,其动能没有全部转化为重力势能,故B错误;C.在空中飞行过程中,竖直方向的速度先减小后增大,根据
可知运动员从起跳后到落地前,重力的瞬时功率先减小后增大,故C正确;D.运动员在空中飞行过程中,只受竖直向下的重力,动量的变化率为
所以动量的变化率在不变,故D错误;故选C。
2.一个质量为的物体,在几个恒定的共点力作用下处于平衡状态,现同时撤去大小分别为和的两个力而其余力保特不变,关于此后该物体运动的说法中正确的是( )
A.一定做匀加速直线运动,加速度大小可能是
B.可能做匀减速直线运动,加速度大小可能是
C.一定做加速度不变的运动,加速度大小可能是
D.可能做匀速圆周运动,向心加速度大小可能是
【答案】C
【解析】物体原来受力平衡,撤去两个力之后,剩余力的合力与撤去的两力的合力等大反向,合力范围在5N~35N之间,根据牛顿第二定律
F=ma
其余力保特不变,所以加速度不变,物体一定是匀变速运动;加速度在1m/s2~7m/s2之间;因为不知道初速度方向,所以不能确定速度与合外力是否共线,不能确定物体作直线运动还是曲线运动,但一定是匀变速运动。故选C。
3.2015年11月15日消息,受强降雨影响,广西遭遇罕见冬季洪灾,武警战士驾驶冲锋舟营救被困群众,某段时间内冲锋舟的运动规律为x=-2t2-6t,y=1.5t2+4t,xOy为直角坐标系,则下列说法正确的是( )
A.冲锋舟在x方向的分运动是匀减速直线运动
B.冲锋舟的运动是匀变速直线运动
C.冲锋舟的运动是匀变速曲线运动
D.冲锋舟的运动开始为直线运动后变为曲线运动
【答案】C
【解析】根据匀变速直线运动特点:
可知两个分运动的特点:x方向运动是初速度为-6m/s,加速度为-4m/s2的反方向匀加速直线运动;y方向运动是初速度为4m/s,加速度为3m/s2的正方向匀加速直线运动。两个初速度之比为,加速度之比为,初速度之比和加速度之比不相等,说明合初速度和合加速度不共线,做曲线运动,而两个分运动的加速度为定值,合加速度也是定值,所以合运动是匀变速曲线运动。
故选C。
4.一小型无人机在高空中飞行,将其运动沿水平方向和竖直方向分解,水平位移x随时间t变化的图像如图甲所示,竖直方向的速度vy随时间t变化的图像如图乙所示。关于无人机的运动,下列说法正确的是( )
A.0~2s内做匀加速直线运动 B.t=2s时速度大小为m/s
C.2s~4s内加速度大小为1m/s2 D.0~4s内位移大小为10m
【答案】B
【解析】A.0~2s内,由图甲知,水平方向做匀速直线运动,由图乙知,竖直方向做匀加速直线运动,则0~2s内做匀加速曲线运动,故A错误;B.水平方向速度大小为
t=2s时竖直方向速度大小为
则t=2s时速度大小为
故B正确;C.2s~4s内水平方向、竖直方向均做匀速直线运动,加速度大小为0,故C错误;D.0~4s内水平方向位移大小为
竖直方向位移大小为
则位移大小为
故D错误。故选B。
5.冬梦飞扬,冬奥梦圆。第二十四届冬季奥林匹克运动会在北京开幕。跳台滑雪是一项深受勇敢者喜爱的滑雪运动。图(甲)为某跳台滑雪运动员从跳台a(长度可忽略不计)处沿水平方向飞出、经2s在斜坡b处着陆的示意图,图(乙)为运动员从a到b飞行时的动能Ek随飞行时间t变化的关系图像。不计空气阻力作用,重力加速度g取10m/s2,则下列说法错误的是( )
A.斜坡的倾角为30°
B.运动员在a处的速度大小为10m/s
C.运动员运动到b处时重力的瞬时功率为1.2×104W
D.运动员在1s末时离坡面的距离最大
【答案】A
【解析】B.根据图像可得
联立解得
故B正确;A.t=2s时,运动员落在斜坡上,斜坡的倾角满足
解得
故A错误;C.根据动能公式
解得
t=2s时,运动员运动到b处时重力的瞬时功率为
故C正确;D.运动员离坡面距离最远时,速度方向与坡面平行,有
解得
故D正确。由于本题选择错误的,故选A。
6.图甲为滑雪大跳台的滑道示意图,其主要由助滑道、跳台、着落坡组成,在助滑道与跳台之间用一段弯曲滑道衔接,助滑道与着落坡均可以视为倾斜直道。运动员由起点滑下,从跳台飞出后,在空中完成系列动作,最后落至着落坡,轨迹如图乙所示,P为这段轨迹的最高点,不计空气阻力,运动员可视为质点。则对运动员离开跳台至落到着落坡阶段下列说法正确的是( )
A.运动员先处于超重状态后失重状态
B.运动员在P点的速度为0
C.运动员在P点重力的瞬时功率为0
D.运动员落至着陆坡时的速度方向与刚离开起跳台时的速度大小无关
【答案】C
【解析】A.运动员离开跳台后到着地之前只受重力作用,加速度为重力加速度,处于完全失重状态。故A错误;B.运动员在P点竖直方向速度为0,水平方向速度不为零。故B错误;C.运动员在P点竖直方向速度为0,根据
可知运动员在P点重力的瞬时功率为0。故C正确;D.运动员起跳时速度越大,则落到斜坡的距离越远,则竖直方向速度变化量更大,着陆时,速度与竖直方向夹角更小。故D错误。故选C。
7.2021年6月3日,风云四号卫星在中国西昌卫星发射中心发射成功。若风云四号卫星绕地球做匀速圆周运动,周期为T,离地高度为h,已知地球半径为R,万有引力常量为G,则( )
A.卫星的运行速度为2πRT
B.地球表面的重力加速度为
C.地球的质量为
D.地球的第一宇宙速度为
【答案】B
【解析】A.卫星的运行速度为
A错误;B.根据
而
整理可得
B正确;C.根据
可得地球的质量
C错误;D.根据
可得地球的第一宇宙速度
D错误。故选B
8.如图所示,若令x轴和y轴分别表示某个物理量,则图像可以反映某种情况下物理量之间的关系,在有些情况中,图线上任一点的切线斜率、图线与x轴围成的面积也有相应的物理含义。A为图线上一点,过A点作图线的切线交y轴于M点,过A点作垂线交x轴于N点,切线AM的斜率记为k,图中的阴影面积记为S。下列说法正确的是( )
A.对于一段只含有电热元件的电路,若x轴表示电流I,y轴表示电压U,面积S可以表示电流在这段电路中做功的功率
B.对于做直线运动的物体,若x轴表示速度v,y轴表示物体所受的合外力F,面积S可以表示某速度时对应的合外力做功的瞬时功率
C.对于某电容器的充电过程,若x轴表示时间t,y轴表示电量q,斜率k可以表示电容器在充电过程中对应时刻的电流大小
D.对于做圆周运动的物体,若x轴表示半径r,y轴表示线速度v,斜率k可以表示对应半径的角速度大小
【答案】C
【解析】A.根据
对于一段只含有电热元件的电路,若x轴表示电流I,y轴表示电压U,因P、U、I均为状态量,并非过程量,可知面积S不可以表示电流在这段电路中做功的功率。故A错误;B.根据
对于做直线运动的物体,若x轴表示速度v,y轴表示物体所受的合外力F,因F、v为状态量,所以面积S不可以表示某速度时对应的合外力做功的瞬时功率。故B错误;C.根据
可知若x轴表示时间t,y轴表示电量q,斜率k可以表示电容器在充电过程中对应时刻的电流大小。故C正确;D.根据
若x轴表示半径r,y轴表示线速度v,因r、v是状态量,所以斜率k不可以表示对应半径的角速度大小。故D错误。故选C。
二、多项选择题:共3小题,每小题4分,共12分。全部选对得4分,部分选对得2分,有选错得得0分。
9.冰壶比赛中投壶手在投出冰壶时会带有一定的旋转(自旋),擦冰手在冰壶运动的前方高速摩擦冰面(刷冰),减小冰壶前侧受到的摩擦力,可使冰壶做曲线运动。在图示的各图中,圆表示冰壶,ω
表示冰壶自旋的方向,v表示冰壶前进的方向,则在刷冰的过程中,冰壶运动的轨迹(虚线表示)可能正确的是( )
A. B.
C. D.
【答案】AD
【解析】由题意可知,擦冰手在冰壶运动的前方高速摩擦冰面(刷冰),减小冰壶前侧受到的摩擦力,而后侧所受摩擦力几乎不变,若冰壶按逆时针方向旋转,则沿速度垂直的方向,摩擦力的合力向左,则冰壶运动轨迹将向左偏转;同理若冰壶按顺时针方向旋转,冰壶运动轨迹向右偏转。
故选AD。
10.固定的光滑长斜面的倾角,下端有一固定挡板。两小物块A、B放在斜面上,A和B的质量均为m。用与斜面平行的轻弹簧连接。一跨过轻小定滑轮的轻绳左端与B相连,右端与水平地面上的电动玩具小车相连。系统静止时,滑轮左侧轻绳与斜面平行,右侧轻绳竖直,长度为L且绳中无弹力。当小车缓慢向右运动距离时A恰好不离开挡板。已知重力加速度为g,在小车从图示位置发生位移过程中,正确的是( )
A.弹簧的劲度系数为
B.绳的拉力对B做功为
C.若小车以速度向右匀速运动,位移大小为L时,B的速率为
D.若小车以速度向右匀速运动L时,绳的拉力对B做的功为2mgL
【答案】ABD
【解析】A初态,弹簧压缩量
A恰好不离开挡板时,弹簧伸长量
由几何关系得
解得
故A正确;B.根据,知弹簧弹性势能不变,则小车在位移内拉力对B做的功
故B正确;C.小车位移大小为L时,滑轮右侧轻绳与竖直方向的夹角为60°,小车速度沿轻绳方向和与轻绳垂直方向分解,则B的速率
故C错误;D.结合B选项分析可知若小车以速度向右匀速运动L时,绳的拉力对B做的功为
故D正确。故选ABD。
11.如图所示,倾角为θ=45°的斜面固定在地面上,可视为质点的小球从某位置自由下落h高度后与斜面碰撞,碰撞过程中无能量损失,碰撞后小球水平抛出,最终落到地面上.小球与斜面碰撞点距离水平面的高度也为h,则下列说法正确的有( )
A.小球从开始到落地的总时间为 B.小球的水平位移大小为2h
C.小球落地时速度大小为 D.小球落地时速度方向与水平方向成45°角
【答案】ABD
【解析】A.小球做自由落体的时间为
小球做平抛运动的时间为
总时间为
A正确;B.小球先自由下落h高度,与斜面碰撞前的速度大小为
然后以速度v做平抛运动,假设小球落在水平面上,根据平抛运动规律可知
小球的水平位移为2h,B正确;C.小球落地时速度大小为
C错误;D.小球落地时水平速度与竖直速度大小相等,故小球落地时速度方向与水平方向成45°角,D正确。故选ABD。
三、实验题:共2小题,共18分。
12.(9分)为探究向心力大小与半径、角速度、质量的关系,某实验小组A通过如图甲所示装置进行实验。滑块套在水平杆上,随水平杆一起绕竖直杆做匀速圆周运动,力传感器通过一细绳连接滑块,用来测量向心力F的大小。滑块上固定一遮光片,宽度为d,光电门可以记录遮光片通过的时间,测得旋转半径为r。滑块随杆匀速圆周运动,每经过光电门一次,通过力传感器和光电门就同时获得一组向心力F和角速度的数据。
(1)本实验采用的方法是___________。
(2)以F为纵坐标,以为横坐标,可在坐标纸中描出数据点作一条如图乙所示直线,图线斜率为k,则滑块的质量为___________(用k、r、d表示);图线不过坐标原点的原因是___________。
(3)实验小组B用向心力演示仪探究向心力的大小F与角速度的关系,向心力演示器标尺上红白相间的等分格显示出两个小球所受向心力之比为1:9,则与皮带连接的两个变速塔轮的半径之比为___________。
A.1:3 B.3:1 C.1:9 D.9:1
【答案】(1)控制变量法 (2) 滑块和水平杆之间有摩擦力 (3)B
【解析】(1)[1]本实验采用控制变量法,只让一个物理量发生变化,从而判断向心力与该物理量的关系。
(2)[2]滑块通过光电门时的线速度
滑块通过光电门时的角速度
根据
整理得
图像的斜率
故
[3] 滑块和水平杆之间有摩擦力,开始一段时间,摩擦力提供向心力,当摩擦力达到最大值后,才存在绳子拉力。
(3)[4]两个塔轮靠皮带连接,边缘的线速度相等,因此
而两个小球质量相等,旋转的半径相等,根据题意可得
解得
故选B。
13.(9分)某同学为测量当地的重力加速度,设计了图甲所示的实验装置。一轻质细线上端固定在力传感器上,下端悬挂一小钢球。钢球静止时球心刚好位于光电门处。主要实验步骤如下:
a、用游标卡尺测出钢球直径d;
b、钢球悬挂静止不动时,记下力传感器的示数,量出线长L(线长L远大于钢球直径d);
c、将钢球拉到适当的高度后由静止释放,细线始终于拉直状态,计时器测出钢球通过光电门时的遮光时间t,记下力传感器示数的最大值。
(1)游标卡尺示数如图乙,则钢球直径d=______mm;
(2)钢球经过光电门时的速度表达式v=______;
(3)通过以上信息可求出当地的重力加速度表达式为g=______(用题干中所给物理量的符号表示)。
【答案】(1)7.25 (2) (3)
【解析】(1)[1]钢球直径
d=7mm+5×0.05mm=7.25mm
(2)[2]钢球经过光电门时的速度
(3)[3]在最低点根据牛顿第二定律可得
解得
四、计算题:共2小题:38分。
14.(18分)如图,竖直平面内的轨道由高为4R、倾角为37°的粗糙直轨道AB和半径为R的圆光滑轨道BC组成。在C正上方有一离地高度为2R的匀速旋转平台,沿平台直径方向开有两个到轴心距离相等的小孔P、Q,旋转时两孔均能到达C点正上方。一质量为m的小滑块从A点由静止出发,在沿AB向下的恒力F作用下以加速度a=gsin37°(g为重力加速度)沿AB向下运动,至B点时撤去F。已知滑块与AB间的动摩擦因数μ=0.3,不计滑块在B处的机械能损失。
(1)求F的大小,判断滑块在AB上运动时机械能是否守恒并说明理由;
(2)滑块沿轨道通过C点,恰从P孔第一次向上穿过平台又从P孔落下(期间平台转一圈),返回轨道运动至AB轨道上D点后再次沿轨道通过C点,从P孔第二次穿过平台后恰从Q 孔落下。求:
① 平台转动的角速度大小ω;
② 与第一次落回C点相比,滑块第二次落回C点的机械能减少了多少?
③ D点的高度hD。
【答案】(1)0.24mg,守恒;(2)①,②,③
【解析】(1)小滑块在F作用下滑时,根据牛顿第二定律有
解得
根据上面分析易知F和滑块所受滑动摩擦力大小相等,所以这两个力做功的代数和为零,因此滑块在AB上运动时机械能守恒。
(2)①设滑块第一次到达P孔时的速度大小为vP,对滑块从A到P的过程根据机械能守恒定律有
由题意可知滑块第一次在旋转平台上方运动的时间为
解得
②由题意可知滑块第二次在旋转平台上方运动的时间为
所以滑块第二次从P孔向上穿出时的速度大小为
又因为滑块从C到P的过程机械能守恒,所以与第一次落回C点相比,滑块第二次落回C点的机械能减少了
③根据功能关系有
解得
15(20分)如图所示,高h=1.6m、倾角为θ=30°斜面固定在水平面上。一质量为m=1kg、长度L=2m薄木板B置于斜面顶端,恰能保持静止,木板下端连有一原长为0.2m的轻弹簧。有一质量M=3kg的小物块A,从斜面左侧离水平面的高度H=1.8m某位置水平抛出,沿平行于斜面方向落到木板上并向下滑行,同时木板沿斜面下滑,木板滑到斜面底端碰到挡板时立刻停下,运动过程中物块A最终恰好能脱离弹簧。已知A、B间的动摩擦因数为,最大静摩擦力等于滑动摩擦力,g取10m/s2,不计空气阻力。求:
(1)小物块A刚滑上木板B时速度的大小;
(2) 斜面与木板B间的动摩擦因数μ0及木板B到达斜面底端时小物块A相对木板B的位移;
(3)弹簧被压缩到最短时的弹性势能。
【答案】(1)4m/s;(2),;(3)
【解析】(1)物块A落到木板前做平抛运动,则
得
得
(2)木板恰好静止在斜面上
得
物块A在木板上滑行时,对A
(沿斜面向上)
对B
(沿斜面向下)
假设A与木板达到共同速度v共时,A还没有压缩弹簧且木板还没有到达底端,则有:
解得
,
位移为
,
假设成立,故
(3)木板停下,此后A做匀减速到与弹簧接触,然后A压缩弹簧至最短,设接触弹簧时A的速度为vA,有
得
设弹簧最大压缩量为xm,A从开始压缩弹簧到刚好回到原长过程有
得
,
A从开始压缩弹簧到弹簧最短过程有
高考物理一轮复习【分层练习】 阶段性检测(12)电学综合: 这是一份高考物理一轮复习【分层练习】 阶段性检测(12)电学综合,文件包含阶段性检测十二电学综合教师版docx、阶段性检测十二电学综合学生版docx等2份试卷配套教学资源,其中试卷共31页, 欢迎下载使用。
高考物理一轮复习【分层练习】 阶段性检测(11)力学综合: 这是一份高考物理一轮复习【分层练习】 阶段性检测(11)力学综合,文件包含阶段性检测十一力学综合教师版docx、阶段性检测十一力学综合学生版docx等2份试卷配套教学资源,其中试卷共28页, 欢迎下载使用。
高考物理一轮复习【分层练习】 阶段性检测(10)热学与光学: 这是一份高考物理一轮复习【分层练习】 阶段性检测(10)热学与光学,文件包含阶段性检测十热学与光学教师版docx、阶段性检测十热学与光学学生版docx等2份试卷配套教学资源,其中试卷共21页, 欢迎下载使用。

