2023年四川省成都市高中阶段教育学校统一招生考试化学密押卷(含答案)
展开
这是一份2023年四川省成都市高中阶段教育学校统一招生考试化学密押卷(含答案),共9页。试卷主要包含了选择题,综合题,实验探究题,计算题等内容,欢迎下载使用。
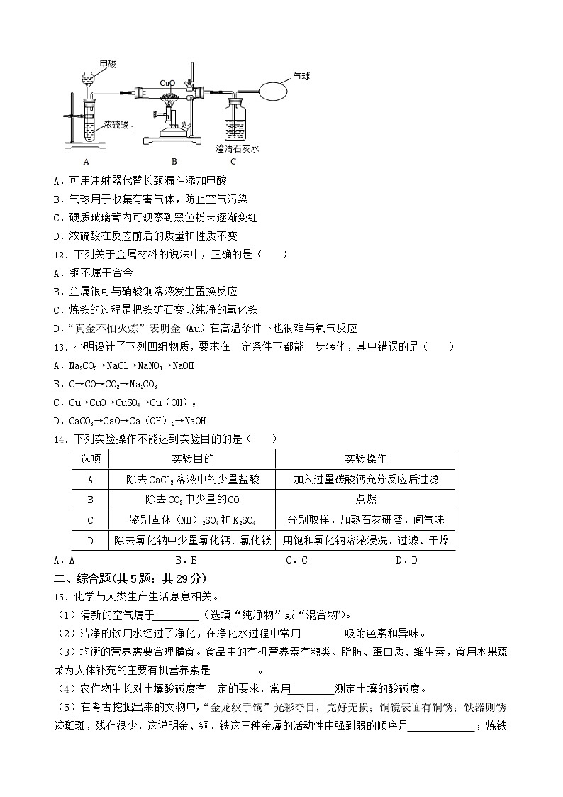
二0二三年成都市高中阶段教育学校统一招生考化学试题(密押卷) 班级 姓名 得分 可能用到的相对原子质量:H-1 C-12 O-16 Na-23 Mg-24 S-32 Zn-65一、选择题(共14题;共42分,每小题只有一个选项符合题意)1.日常生活中的下列做法,没有利用化学变化的是( ) A.家庭自酿葡萄酒 B.冰块给水产品保鲜C.卤水点制豆腐 D.84消毒液漂白织物2.下列对物质的归纳正确的一组是( )A.蛋白质、维生素、金刚石都是有机物B.四氧化三铁、氧气、水都是氧化物C.不锈钢、青铜、生铁都是合金D.塑料、石英砂、合成橡胶都是合成材料3.对下列事实的微观解释正确的是( ) 选项事实解释A酸的化学性质类似酸是由离子构成,酸中的阳离子都是氢离子B氯化钠溶解在水中氯化钠分子不断运动到水分子间隔中C6000L氧气在加压的情况下可装入40L钢瓶中氧分子变小了D有些宝石看起来绚丽多彩很多宝石中含有某些金属离子A.A B.B C.C D.D4.已知是某离子的结构示意图,以下说法正确的是( )A.该元素为金属元素 B.该离子为阴离子C.x的值为2 D.该结构不是稳定结构5.我国向世界承诺,在2030年实现碳达峰,2060年实现碳中和。下列行为不利于实现碳中和的是( )A.使用新技术提高传统能源的利用效率B.研发新工艺将二氧化碳转化为化工产品C.植树造林扩大绿化面积D.露天焚烧垃圾6.自来水厂净水过程示意图如下,下列说法正确的是( ) A.明矾是一种常用的絮凝剂 B.过滤可除去水中杂质离子C.活性炭可长期使用无需更换 D.经该净水过程得到的是纯水7.棉花是一种天然纤维,其主要成分是纤维素[(C6H10O5)n]。下列说法错误的是( )A.纤维素是由C、H、O三种原子构成的B.纤维素属于有机物C.棉线与羊毛线可用燃烧的方法区别D.纤维素中C、H、O三种元素的原子个数比为6:10:58.以人为本,关注健康,是人类永恒的主题。下列叙述错误的是( )A.人体的胃液pH<7。有助于消化B.幼儿及青少年缺少钙元素,会得佝偻病和发育不良C.铁、锌、硒、钾是人体所需的微量元素D.“皮革奶”是将皮革加工成蛋白质加入奶粉中对健康有害,应禁止销售9.电解饱和氯化钠溶液的化学方程式: +通电。下列说法中错误的是( ) A. 可用于自来水生产中杀菌消毒B.农业上常用 改良酸性土壤C.反应中有2中元素化合价发生改变D. 可由海水蒸发结晶、精制获得10.下列说法、方程式以及基本反应类型均正确的是( )A.用赤铁矿石炼铁 3CO+Fe2O32Fe+3CO2 置换反应B.溶洞的形成 CaHCO3=CaCO3↓+H2O+CO2↑ 分解反应C.正常雨水的pH约为5.6的原因 CO2+H2O=H2CO3 化合反应D.用熟石灰处理盐酸厂的废水 Ca(OH)2+HCl=CaCl2+H2O 复分解反应11.甲酸(HCOOH)在热的浓硫酸催化下可发生分解反应产生一氧化碳和水。某同学利用下图装置进行了相关实验,下列说法不正确的是( )A.可用注射器代替长颈漏斗添加甲酸B.气球用于收集有害气体,防止空气污染C.硬质玻璃管内可观察到黑色粉末逐渐变红D.浓硫酸在反应前后的质量和性质不变12.下列关于金属材料的说法中,正确的是( )A.钢不属于合金B.金属银可与硝酸铜溶液发生置换反应C.炼铁的过程是把铁矿石变成纯净的氧化铁D.“真金不怕火炼”表明金(Au)在高温条件下也很难与氧气反应13.小明设计了下列四组物质,要求在一定条件下都能一步转化,其中错误的是( )A.Na2CO3→NaCl→NaNO3→NaOH B.C→CO→CO2→Na2CO3C.Cu→CuO→CuSO4→Cu(OH)2 D.CaCO3→CaO→Ca(OH)2→NaOH14.下列实验操作不能达到实验目的的是( )选项实验目的实验操作A除去CaCl2溶液中的少量盐酸加入过量碳酸钙充分反应后过滤B除去CO2中少量的CO点燃C鉴别固体(NH)2SO4和K2SO4分别取样,加熟石灰研磨,闻气味D除去氯化钠中少量氯化钙、氯化镁用饱和氯化钠溶液浸洗、过滤、干燥A.A B.B C.C D.D二、综合题(共5题;共29分)15.化学与人类生产生活息息相关。(1)清新的空气属于 (选填“纯净物”或“混合物”)。(2)洁净的饮用水经过了净化,在净化水过程中常用 吸附色素和异味。(3)均衡的营养需要合理膳食。食品中的有机营养素有糖类、脂肪、蛋白质、维生素,食用水果蔬菜为人体补充的主要有机营养素是 。(4)农作物生长对土壤酸碱度有一定的要求,常用 测定土壤的酸碱度。(5)在考古挖掘出来的文物中,“金龙纹手镯”光彩夺目,完好无损;铜镜表面有铜锈;铁器则锈迹斑斑,残存很少,这说明金、铜、铁这三种金属的活动性由强到弱的顺序是 ;炼铁的原理是用还原剂 与赤铁矿石反应;写出防止铁生锈的一种方法 。16.随着经济的发展,能源和环境成为人们日益关注的问题。(1)煤、 、天然气是生活中经常使用的化石燃料,其中天然气是较清洁的燃料,天然气属于 (填“可再生”或“不可再生”)能源。 (2)燃煤发电时将煤块粉碎,其目的是 。(3)将CO2转化为化工原料乙烯(C2H4)的微观过程如图所示:①请写出上述反应的化学方程式: 。②依据微观反应的示意图可得到的信息: 。(4)化石燃料的燃烧产生大量的二氧化碳会引起温室效应,为减缓大气中二氧化碳含量的增加,下列措施可行的是 (填字母)。a.植树造林,开发和利用太阳能、水能、风能等新能源b.禁止使用煤、石油、天然气等化石燃料17.R是硝酸钾或氯化铵中的一种。硝酸钾和氯化铵的溶解度曲线如图1所示,某化学兴趣小组的同学进行了如图2所示的实验。(1)t1℃时,将30g氯化铵固体溶解在50g水中,形成溶液的质量是 g。 (2)②的溶液中溶质质量分数为 。 (3)根据以上信息可推出R是 (填“硝酸钾”或“氯化铵”)。 (4)关于图2中烧杯内的物质,以下几种说法正确的有 。(填“序号”)A. ①、②、③中,只有③中上层清液是饱和溶液B. 若使③中的固体溶解,可采用加水或升温的方法C. ①和②的溶液中,溶质质量相等D. ①的溶液中溶质质量分数一定比③的上层清液中溶质质量分数小(5)将等质量硝酸钾和氯化铵的饱和溶液由t2℃降温至t1℃时,所得硝酸钾溶液质量 氯化铵溶液质量(填“>”“<”“=”)。 18.制造芯片的基材主要是高纯硅。如图是制备高纯硅的一种工艺流程:回答下列问题:(1)反应Ⅰ的基本类型属于 。(2)过滤所得粗硅应充分洗涤,以除去表面可能吸附的HCl和 (填化学式)。(3)反应Ⅱ的化学方程式为 ;反应Ⅱ要在无氧气环境中进行,原因是 (答出一种即可)。(4)上述生产流程中,可以循环利用的物质是 (填化学式)。19.已知A、B、C、D、E是初中化学中常见的不同类别的物质它们之间的关系如图所示(“→”表示物质间的转化关系,“-”表示两端的物质能发生化学反应)。A是使用最广泛的金属,C是常用的食品干燥剂,E是配制波尔多液的主要成分之一,其溶液为蓝色,F是由三种元素组成的化合物,请回答下列问题。(1)选择C作为食品干燥剂的原因有 (答两条即可)。(2)写出D转化为F的化学方程式 。(3)上述反应没有包含的基本反应类型是 。三、实验探究题(共2题;共20分)20.实验装置的设计和组装是一个改进的过程,观察下列装置回答相关问题. (1)如果实验室用KClO3与MnO2混合加热制O2,可选用上述 (填编号)作为发生装置.反应的化学方程式为 . (2)根据B 装置的适用条件改进后得到C装置.B装置中发生反应的化学方程式是 ,此时发生装置选用B(或C)而不选用A的理由是 .下列实验室气体的制取可选用上图中C、E作为制气装置的是(填编号) : ①用过氧化氢溶液与二氧化锰混合制氧气 ②用锌粒与稀硫酸反应制取氢气③用无水醋酸钠固体与碱石灰固体在加热的情况下制CH4(3)F 装置从a、b中某一个接口进气,可以代替D、E 装置收集气体, 并且可以减少气体向空气中的逸出.为了检验F装置的气密性,某同学对F装置进行了如图2所示的处理.检查气密性的方法是:先将b端导管口放入水中,然后 ,再用 ,观察b端水中管口是否有气泡冒出.现用A、F装置来制取并收集氧气,连接A装置的应是 (选填“a”或“b”).21.酸碱中和反应是初中阶段重要的一类反应,请你一起参与探究。(1)(实验探究Ⅰ)在50mL一定浓度的氢氧化钠溶液中滴加50mL一定浓度的盐酸,并用玻璃棒搅拌,观察到溶液的温度 ,由此现象小李同学得出两者能发生反应的结论。通过查阅相关资料后,小张同学发现此结论不够严谨,设计了下列3个对比实验:①50mL一定浓度的盐酸与50mL蒸馏水混合,测量溶液温度的变化。②50mL一定浓度的氢氧化钠溶液与50mL蒸馏水混合,测量溶液温度的变化。③50mL一定浓度的盐酸与50mL一定浓度的氢氧化钠溶液混合,测量溶液温度的变化。用数字化实验技术测得3个实验,溶液温度随时间变化的关系如图所示。(2)由图可知,盐酸、氢氧化钠溶液稀释时均 (填“放热”或“吸热”),但它们稀释时温度的变化量远 两溶液混合时温度的变化量。(3)从微观角度分析,此中和反应的温度变化主要是由于 (填离子符号)两种离子发生反应放出热量的缘故。 (4)(实验探究Ⅱ)在50mL一定浓度的氢氧化钠溶液中滴加2~3滴酚酞试液,再逐滴加入一定浓度的盐酸,并用玻璃棒搅拌,溶液颜色由红色刚好变为无色时,可说明两者发生了反应。该反应的化学方程式为 。(5)取一定量反应后的无色溶液加热蒸发,在蒸发的过程中,“意外”发现溶液由无色又变成红色。同学们对红色溶液中溶质的成分(酚酞除外)进行再探究。查阅资料:酚酞在pH<8.2的溶液中呈无色,在8.2<pH<14的溶液中呈红色。作出猜想:猜想一:NaCl猜想二:NaCl、NaOH猜想三:NaCl、NaOH和Na2CO3同学们讨论后一致认为猜想 是错误的,理由是 。实验验证:取样,滴加 ,无气泡产生,猜想三不正确。原因分析:反应后无色溶液中仍存在少量NaOH,加热蒸发,当溶液的pH在 范围内,溶液的颜色变红。总结反思:向某碱性溶液中滴加2~3滴无色酚酞试液,振荡后溶液的颜色 (填“一定”或“不一定”)变红。四、计算题(共1题;共9分)22.二氧化氮是空气污染物,工业上利用二氧化氮、氧气与水化合制备硝酸实现了变“坏”为宝,反应的化学方程式为:4NO2+O2+2H2O=4HNO3。现向288t水中通入二氧化氮和氧气,经测定参与反应的氧气质量为32t,试计算:(1)参加反应的NO2与O2的质量比为 (填最简整数比)。(2)最终所得溶液中HNO3的溶质质量分数。 (3)将100t(2)中所得HNO3溶液稀释为溶质质量分数为25%的溶液,需加入溶质质量分数为20%的HNO3溶液多少t?(写出计算过程)
参考答案(密押卷) 1.B 2.C 3.D 4.A 5.D 6.A 7.A 8.C 9.B 10.C11.D 12.D 13.A 14.B15.(1)混合物 (2)活性炭 (3)维生素 (4)pH试纸(5)铁>铜>金;CO;保持铁制品表面洁净和干燥(合理即可)16.(1)石油;不可再生 (2)增大与氧气的接触面积,使煤充分反应(3)CO2+6H2 催化剂 C2H4+4H2O;在化学反应中,分子可以再分,而原子不能再分 (4)a17.(1)70 (2)37.5% (3)硝酸钾 (4)BCD (5)<18.(1)置换反应 (2)MgCl2 (3) 高温 ;防止硅被氧化或防止发生爆炸(4)HCl19.(1)价格低廉、无毒、与水反应的产物没有强腐蚀性 (2)Na2CO3+Ca(OH)2=CaCO3↓+2NaOH(3)分解反应20.(1)A;2KClO3 2KCl+3O2↑(2)CaCO3+2HCl=CaCl2+H2O+CO2↑;大理石或石灰石是块状固体,稀盐酸是液体;反应条件是常温;②(3)用止气夹夹住a处的胶皮管;手捧着集气瓶的外壁;a21.(1)升高 (2)放热;小于 (3)H+、OH- (4)HCl+NaOH=NaCl+H2O(5)三;反应物中不含碳元素;足量稀盐酸;8.2~14;不一定22.(1)23:4(2)解:设生成HNO3的质量为x,参加反应的NO2质量为y。4NO2 + O2 + 2H2O = 4HNO3184 32 252y 32t x x=252t y=184t 所得溶液中HNO3的溶质质量分数为×100%=50%;(3)设需加入溶质质量分数为20%的HNO3溶液质量为m,则有100t×50%+m×20%=(100t+ m)×25%,得m=500t。
相关试卷
这是一份2023年四川省成都市高中阶段教育学校统一招生考试化学预测卷(含答案),共10页。试卷主要包含了选择题,填空题,实验与探究题,计算题等内容,欢迎下载使用。
这是一份2023年四川省成都市高中阶段教育学校统一招生考试化学冲刺卷(含答案),共10页。试卷主要包含了单选题,综合题,科学探究题,计算题等内容,欢迎下载使用。
这是一份2022年四川省成都市高中阶段教育学校统一招生考试模拟试题(word版无答案),共7页。试卷主要包含了可能用到的相对原子质量, 下列说法正确的是等内容,欢迎下载使用。

