所属成套资源:【讲通练透】高考物理一轮重点热点难点练习
高考物理一轮复习【专题练习】 专题39 动量守恒定律(一)
展开
这是一份高考物理一轮复习【专题练习】 专题39 动量守恒定律(一),文件包含专题39动量守恒定律一教师版docx、专题39动量守恒定律一学生版docx等2份试卷配套教学资源,其中试卷共31页, 欢迎下载使用。
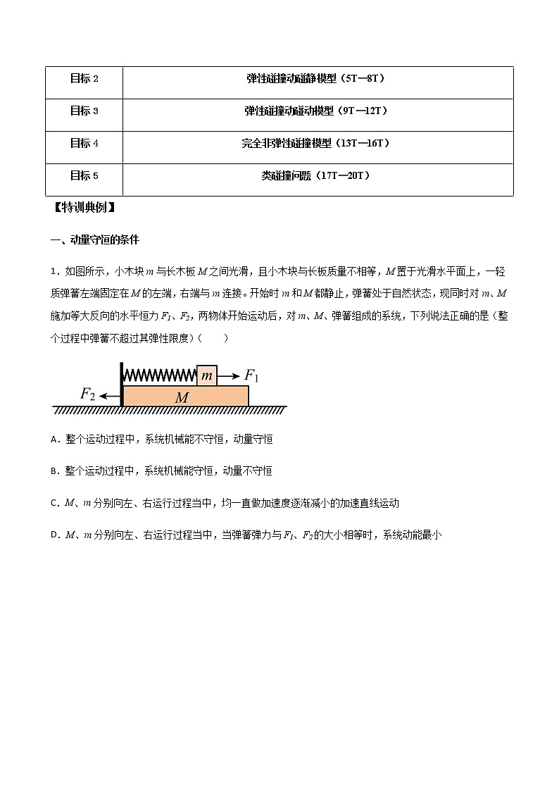
高考物理一轮复习策略首先,要学会听课:1、有准备的去听,也就是说听课前要先预习,找出不懂的知识、发现问题,带着知识点和问题去听课会有解惑的快乐,也更听得进去,容易掌握;2、参与交流和互动,不要只是把自己摆在“听”的旁观者,而是“听”的参与者。3、听要结合写和思考。4、如果你因为种种原因,出现了那些似懂非懂、不懂的知识,课上或者课后一定要花时间去弄懂。其次,要学会记忆:1、要学会整合知识点。把需要学习的信息、掌握的知识分类,做成思维导图或知识点卡片,会让你的大脑、思维条理清醒,方便记忆、温习、掌握。2、合理用脑。3、借助高效工具。学习思维导图,思维导图是一种将放射性思考具体化的方法,也是高效整理,促进理解和记忆的方法。最后,要学会总结:一是要总结考试成绩,通过总结学会正确地看待分数。1.摸透主干知识 2.能力驾驭高考 3.科技领跑生活 2023届高三物理一轮复习重点热点难点专题特训专题39 动量守恒定律(一)特训目标特训内容目标1动量守恒的条件(1T—4T)目标2弹性碰撞动碰静模型(5T—8T)目标3弹性碰撞动碰动模型(9T—12T)目标4完全非弹性碰撞模型(13T—16T)目标5类碰撞问题(17T—20T)【特训典例】一、动量守恒的条件1.如图所示,小木块m与长木板M之间光滑,且小木块与长板质量不相等,M置于光滑水平面上,一轻质弹簧左端固定在M的左端,右端与m连接。开始时m和M都静止,弹簧处于自然状态,现同时对m、M施加等大反向的水平恒力F1、F2,两物体开始运动后,对m、M、弹簧组成的系统,下列说法正确的是(整个过程中弹簧不超过其弹性限度)( )A.整个运动过程中,系统机械能不守恒,动量守恒B.整个运动过程中,系统机械能守恒,动量不守恒C.M、m分别向左、右运行过程当中,均一直做加速度逐渐减小的加速直线运动D.M、m分别向左、右运行过程当中,当弹簧弹力与F1、F2的大小相等时,系统动能最小
2.如图所示,平板车放在光滑的水平面上,木块和轻弹簧放在光滑的平板车上,轻弹簧一端与固定在平板车上的挡板连接,整个装置处于静止状态,一颗子弹以一定的水平速度射入木块(时间极短)并留在木块中与木块一起向前滑行,与弹簧接触后压缩弹簧,不计挡板和弹簧的质量,从子弹刚好接触木块至弹簧压缩最短的过程中以下说法错误的是( )A.整个过程,子弹、木块、小车及弹簧组成的系统动量守恒、机械能守恒B.子弹和木块一起压缩弹簧过程中,子弹、木块、小车及弹簧组成的系统动量守恒、机械能守恒C.整个过程,子弹、木块、小车及弹簧组成的系统所损失的机械能等于子弹与木块摩擦产生的热量D.其他条件不变时,小车的质量越大,弹簧的最大压缩量越大3.如图所示,在粗糙水平面上,用水平轻绳相连的两个相同的物体A、B质量均为m,在水平恒力F作用下以速度v做匀速运动,在t=0时轻绳断开,A在F作用下继续前进,则下列说法错误的是( )A.t=0至时间内,A、B的总动量守恒B.至时间内,A、B的总动量守恒C.时,A的动量为2mvD.时,A的动量为3mv4.如图所示,半径为R,质量为M,内表面光滑的半球曲槽放在光滑的水平面上,左端紧靠着墙壁,一个质量为m的小球从距半球曲槽的顶端的a点h高处无初速释放,图中b点为半球的最低点,c点为半球另一侧与a同高的顶点,关于物块M和m的运动,下列说法中正确的有( )
A.m从a点运动到b点的过程中,m与M系统的动量守恒。B.m从a点运动到b点的过程中,系统的机械能守恒。C.m释放后运动到b点右侧,若能到达右侧槽口c,可能从c处竖直上抛。D.m释放后运动到b点右侧,若能飞出右侧槽口c,则一定能从c槽口回到曲槽二、弹性碰撞动碰静模型5.如图所示,光滑半圆弧轨道竖直固定在水平面上,是半圆弧轨道的两个端点且连线水平,将物块甲从A上方某一高度处静止释放,进入半圆弧轨道后与静止在轨道最低点的物块乙发生弹性碰撞,之后两物块恰好能运动到两端点,两物块均可视为质点。若将甲、乙初始位置互换,其余条件不变,则碰后甲、乙两物块第一次上升的最大高度之比为( )A.9:1 B.5:2 C.5:4 D.6:16.在某次冰壶比赛中,运动员利用红壶去碰撞对方静止的蓝壶,两者在大本营中心发生对心碰撞,如图(b)所示.碰撞前后两壶做直线运动的图线如图(c)中实线所示,其中红壶碰撞前后的图线平行,两冰壶质量相等,则( )
A.两壶发生了弹性碰撞 B.碰后蓝壶的速度为C.碰后蓝壶移动的距离为 D.碰后红壶还能继续运动7.2014年12月3日,世界台联宣布中国斯诺克球手丁俊晖已确定在新的世界排名榜上跃居世界第一,他也成为台联有史以来第11位世界第一,同时也是首位登上世界第一的亚洲球员,丁俊晖为台球运动在中国的推广和发展做出了突出贡献。按照国际标准,每颗球的标准质量为,但是由于不同厂商生产水平的不同,所以生产出来的球的质量会有一些差异。如图所示,假设光滑水平面一条直线上依次放个质量均为的静止的弹性红球(相邻两个红球之间有微小的间腺),另有一颗质量为的弹性白球以初速度与号红球发生弹性正碰,则号红球最终的速度大小为(已知)( )A. B. C.0 D.8.在足够长的光滑水平面上,物块A、B、C位于同一直线上,A位于B、C之间,A的质量为m,B、C的质量都为M,且,若开始时三者均处于静止状态,现给A一个向右的冲量I,物块间的碰撞都可以看作是弹性碰撞,关于A只与B、C间发生碰撞的分析正确的是( )A.A与B、C之间只能各发生一次碰撞B.A、B之间只能发生一次碰撞,A、C之间可以发生两次碰撞
C.A、C之间只能发生一次碰撞,A、B之间可以发生两次碰撞D.A、C第一次碰撞后,C速度大小为三、弹性碰撞动碰动模型9.A、B两物体在光滑水平面上沿同一直线运动,B在前,A在后,发生碰撞前后的图像如图所示,由此可以判断( )A.A、B的质量比为 B.A、B的质量比为C.A、B两物体的碰撞为弹性碰撞 D.A、B两物体的碰撞为非弹性碰撞10.如图所示,两质量分别为m1和m2的弹性小球又叠放在一起,从高度为h处自由落下,且远大于两小球半径,所有的碰撞都是完全弹性碰撞,且都发生在竖直方向.已知m2=3m1,则小球m1反弹后能达到的高度为( ) A.h B.2h C.3h D.4h
11.物理学中有一种碰撞被称为“超弹性连续碰撞”,通过能量的转移可以使最上面的小球弹起的高度比释放时的高度更大。如图所示,A、B、C三个弹性极好的小球,相邻小球间有极小间隙,三球球心连线竖直,从离地一定高度处由静止同时释放(其中C球下部离地H),所有碰撞均为弹性碰撞,且碰后B、C恰好静止,则( )A.C球落地前瞬间A球的速度为 B.A球与B球的质量之比为C.B球与C球的质量之比为 D.A球弹起的最大高度为25H12.随着科幻电影《流浪地球》的热映,“引力弹弓效应”进入了公众的视野。“引力弹弓效应”是指在太空运动的探测器,借助行星的引力来改变自己的速度。为了分析这个过程,可以提出以下两种模式:探测器分别从行星运动的反方向或同方向接近行星,分别因相互作用改变了速度。如图所示,以太阳为参考系,设行星运动的速度为u,探测器的初速度大小为,在图示的两种情况下,探测器在远离行星后速度大小分别为和。探测器和行星虽然没有发生直接的碰撞,但是在行星的运动方向上,其运动规律可以与两个质量不同的钢球在同一条直线上发生的弹性碰撞规律作类比。那么下列判断中正确的是( ) A. B.C. D.
四、完全非弹性碰撞模型13.一质量为的物体以的初速度与另一质量为的静止物体发生碰撞,其中,,碰撞可分为完全弹性碰撞、完全非弹性碰撞以及非弹性碰撞。碰撞后两物体速度分别为和。假设碰撞在一维上进行,且一个物体不可能穿过另一个物体。物体1撞后与碰撞前速度之比的取值范围是( )A. B. C. D.14.两个小球在光滑水平面上沿同一直线、同一方向运动,球2在前,球1在后,m1 = 1kg,m2 = 3kg,v01 = 6m/s,v02 = 3m/s,当球1与球2发生碰撞后,两球的速度分别为可v1,v2,将碰撞后球1的动能和动量大小分别记为E1、p1,则v1,v2,E1,p1的可能值为( )A.v1 = 1.75m/s,v2 = 3.75m/sB.v1 = 1.5m/s,v2 = 4.5m/sC.E1 = 9JD.p1 = 1kgm/s15.可视为质点的甲、乙两球的质量分别为和,甲球由静止释放的同时,将乙球竖直向上抛出.两球相碰前的瞬间速度大小均为,碰撞时间极短,且碰后两球粘在一起.不计空气阻力,重力加速度为,选竖直向下为正方向,则( )A.从释放甲球到两球相碰前的瞬间,甲球所受重力的冲量为
B.从释放甲球到两球相碰前的瞬间,乙球动量的变化量为C.甲,乙两球碰撞后,继续上升的高度为D.甲、乙两球在碰撞的过程中,损失的机械能为16.如图所示,水平地面上停放着质量分别为0.40kg和0.10kg的A、B两滑块,滑块A、B与水平地面之间的动摩擦因数分别为为0.10和0.40.现使两滑块同时以相对地面2.0m/s的速率相向运动,两滑块相撞后瞬间A、B锁定成一个整体一起运动,取重力加速度g=10m/s2.则下列说法中正确的是( )A.两滑块最初可能相距3.0mB.相撞后整体一起运动的距离可能是0.40mC.相撞后整体一起向右运动D.相撞后整体一起运动的距离可能是0.50m五、类碰撞问题17.如图,质量分别为m和2m的A、B两个小球置于光滑的水平面上,B与轻质弹簧栓接在一起,A不与弹簧栓接,弹簧处于原长。现给A一个向左的水平初速度,A与弹簧发生相互作用,最终与弹簧分离。若在B的左侧某处固定一挡板(位置未知,图中未画出),在A与弹簧分离前,B与挡板发生弹性碰撞(碰撞时间极短),则碰后弹簧的最大弹性势能( )A.可能小于 B.不可能小于C.一定大于 D.可能大于18.如图所示,在光滑的水平地面上固定一弹丸弹射机A,弹射机能够源源不断的发射质量为m
、相对于弹丸弹射机出口速度为v0的小弹丸,在弹射机的正前方放置一质量为M(M>m)的物块B,假设小弹丸击中B后能够留在物块B中。每颗弹丸出射前,前一颗弹丸已与物块B保持相对静止。不计小弹丸的体积,忽略重力对小弹丸的影响,且弹丸在物块B中受到的阻力f恒定,水平面足够大。则以下说法中正确的是( )A.当第k颗弹丸击中B并与物块B相对静止后,物块B的速度为B.若从第1颗弹丸击中B到第1颗弹丸与物块B相对静止所需时间为t0,则在弹丸击中B的过程中对B的平均作用力大小为C.每一次弹丸击打物块B的过程中弹丸与物块B组成的系统损失的机械能保持不变D.无论打出了多少弹丸,射出的弹丸总能击中物块B19.质量为m2且各处光滑的带有四分之一圆弧(半径足够大)的轨道静止在光滑水平面上,现有一质量为m1的滑块以初速度v0水平冲上轨道(不脱离轨道),下列说法正确的是( )A.若m1= m2,则m1滑下后将与m2一起以的速度匀速运动B.若m1= m2,则m1滑到最高点时速度为0C.若m1= m2,则m1上升的最大高度为D.m1滑下后,速度可能向左20.足够大的光滑水平面上,一根不可伸长的细绳一端连接着质量为的物块,另一端连接质量为的木板,绳子开始是松弛的。质量为的物块放在长木板的右端,与木板间的滑动摩擦力的大小等于最大静摩擦力大小。现在给物块水平向左的瞬时初速度,物块
立即在长木板上运动。已知绳子绷紧前,、已经达到共同速度;绳子绷紧后,、总是具有相同的速度;物块始终未从长木板上滑落.下列说法正确的是( )A.绳子绷紧前,、达到的共同速度大小为B.绳子刚绷紧后的瞬间,、的速度大小均为C.绳子刚绷紧后的瞬间,、的速度大小均为D.最终、、三者将以大小为的共同速度一直运动下去
相关试卷
这是一份新高考物理一轮复习专题9.2 动量守恒定律及应用 精品练习(含解析),共32页。
这是一份新高考物理一轮复习知识梳理+分层练习专题39 验证动量守恒定律(含解析),共29页。
这是一份高考物理一轮复习【专题练习】 专题41 验证动量守恒定律,文件包含专题41验证动量守恒定律教师版docx、专题41验证动量守恒定律学生版docx等2份试卷配套教学资源,其中试卷共50页, 欢迎下载使用。

