所属成套资源:【物理模型】高考物理全归纳—模型101专题全套讲练
高考物理模型全归纳 第12讲 运用运动的合成与分解理论解决常见实际问题
展开
这是一份高考物理模型全归纳 第12讲 运用运动的合成与分解理论解决常见实际问题,文件包含第12讲运用运动的合成与分解理论解决常见实际问题解析版docx、第12讲运用运动的合成与分解理论解决常见实际问题原卷版docx等2份试卷配套教学资源,其中试卷共22页, 欢迎下载使用。
高考物理全归纳——模型专题在高中物理教学中,引导学生认识、理解和建立“物理模型”,是培养学生创造性思维和创新能力的有效途径。一、什么是物理模型自然界中事物与事物之间总是存在着千丝万缕的联系,并都处在不断的变化之中。面对复杂多变的自然界,进行科学研究时,总是遵循这样一条重要的原则,即从简到繁,先易后难,循序渐进,逐次深入。物理模型有三个类型:(1)物理研究对象的理想化(对象模型);(2)物理条件的理想化(条件模型);(3)物理过程的理想化(过程模型)二、为什么要建立物理模型1、帮助学生掌握学习方法 2、落实“过程与方法”的教学目标3、提高学生解决问题能力三、如何帮助学生的建立物理模型(一)提高认识,重视过程:对研究对象建立理想的物理模型和在研究物理过程中选择最简单的物理模型,在教学中是经常涉及到的,但学生总不能从中得到启示。(二)概括总结,触类旁通:新课程提出高中阶段应给学生更多的空间,让学生较独立地进行科学探究,培养学生的自主探究、自主学习、自已解决问题的能力。 第12讲 运用运动的合成与分解理论解决常见实际问题(多选)1.(2019·新课标)如图(a),在跳台滑雪比赛中,运动员在空中滑翔时身体的姿态会影响下落的速度和滑翔的距离。某运动员先后两次从同一跳台起跳,每次都从离开跳台开始计时,用v表示他在竖直方向的速度,其v﹣t图象如图(b)所示,t1和t2是他落在倾斜雪道上的时刻。则( )A.第二次滑翔过程中在竖直方向上的位移比第一次的小 B.第二次滑翔过程中在水平方向上的位移比第一次的大 C.第二次滑翔过程中在竖直方向上的平均加速度比第一次的大 D.竖直方向速度大小为v1时,第二次滑翔在竖直方向上所受阻力比第一次的大【解答】解:A、根据图象与时间轴所围图形的面积表示竖直方向上位移的大小可知,第二次滑翔过程中的位移比第一次的位移大,故A错误;B、由图象知,第二次的运动时间大于第一次运动的时间,由于第二次竖直方向下落距离大,合位移方向不变,所以第二次滑翔过程中在水平方向上的位移比第一次的大,故B正确;C、由图象知,第二次滑翔时的竖直方向末速度小,运动时间长,据加速度的定义式可知其平均加速度小,故C错误;D、当竖直方向速度大小为v1时,第一次滑翔时图象的斜率大于第二次滑翔时图象的斜率,而图象的斜率表示加速度的大小,故第一次滑翔时速度达到v1时加速度大于第二次时的加速度,据mg
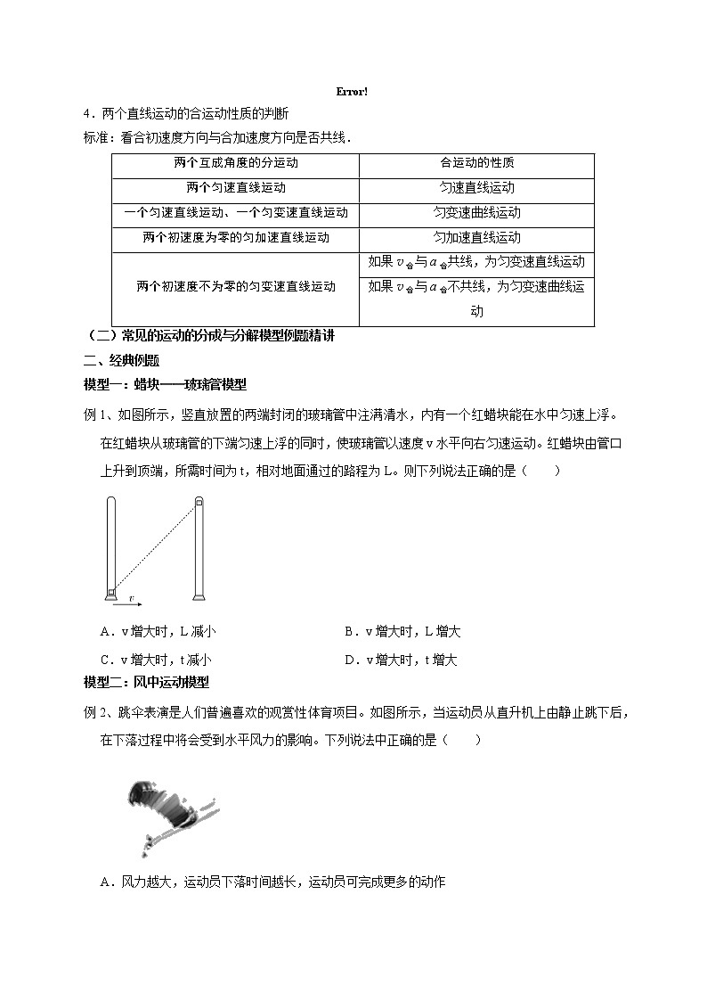
﹣f=ma可得阻力大的加速度小,故第二次滑翔时的加速度小,故其所受阻力大,故D正确。故选:BD。一、知识回顾(一).运动的合成与分解基本知识1.遵循的法则位移、速度、加速度都是矢量,故它们的合成与分解都遵循平行四边形定则.2.合运动与分运动的关系(1)等时性:合运动和分运动经历的时间相等,即同时开始、同时进行、同时停止.(2)独立性:一个物体同时参与几个分运动,各分运动独立进行,不受其他运动的影响.(3)等效性:各分运动的规律叠加起来与合运动的规律有完全相同的效果.3.运动性质的判断4.两个直线运动的合运动性质的判断标准:看合初速度方向与合加速度方向是否共线.两个互成角度的分运动合运动的性质两个匀速直线运动匀速直线运动一个匀速直线运动、一个匀变速直线运动匀变速曲线运动两个初速度为零的匀加速直线运动匀加速直线运动两个初速度不为零的匀变速直线运动如果v合与a合共线,为匀变速直线运动如果v合与a合不共线,为匀变速曲线运动(二)常见的运动的分成与分解模型例题精讲二、经典例题模型一:蜡块——玻璃管模型例、如图所示,竖直放置的两端封闭的玻璃管中注满清水,内有一个红蜡块能在水中匀速上浮。在红蜡块从玻璃管的下端匀速上浮的同时,使玻璃管以速度v水平向右匀速运动。红蜡块由管口上升到顶端,所需时间为t,相对地面通过的路程为L。则下列说法正确的是( )
A.v增大时,L减小 B.v增大时,L增大 C.v增大时,t减小 D.v增大时,t增大【解答】解:红蜡块沿管上升的高度和速度不变,由合运动与分运动的等时性知,红蜡块在管中上升过程运动时间不变,由于玻璃管匀速运动的速度越大,则合速度越大,合位移增大,故B正确,ACD错误。故选:B。模型二:风中运动模型例2、跳伞表演是人们普遍喜欢的观赏性体育项目。如图所示,当运动员从直升机上由静止跳下后,在下落过程中将会受到水平风力的影响。下列说法中正确的是( )A.风力越大,运动员下落时间越长,运动员可完成更多的动作 B.运动着地时的速度方向竖直向下 C.运动员下落时间与风力无关 D.运动员着地速度与风力无关【解答】解:AC、运动员下落时间只与竖直方向上的运动有关,与风力的大小无关,故A错误,C正确;B、运动员在水平方向上受到风力的作用会有速度,风力越大,则水平方向的速度越大,运动沿着地时的速度不是竖直向下的,且速度的大小与风力有关,故BD错误;故选:C。模型三:攀爬模型例3、如图,在灭火抢险的过程中,消防队员有时要借助消防车上的梯子爬到高处进行救人或灭火作业.为了节省救援时间,在消防车向前前进的过程中,人同时相对梯子匀速向上运动.在地面上看消防队员的运动,下列说法中正确的是( )A.当消防车匀速前进时,消防队员一定做匀加速直线运动
B.当消防车匀速前进时,消防队员一定做匀速直线运动 C.当消防车匀加速前进时,消防队员做变加速曲线运动 D.当消防车匀加速前进时,消防队员一定做匀变速直线运动【解答】解:A、当消防车匀速前进时,根据运动的合成,可知:消防队员一定做匀变速曲线运动,且水平方向的速度不变。故A错误,B正确。C、当消防车匀加速前进时,如果合速度的方向与合加速度的方向不在同一条直线,其加速度的方向、大小均不变,所以消防员做匀变速曲线运动;若在一条直线上,则做匀变速直线运动,故C错误;D、当消防车匀减速前进时,根据运动的合成,结合曲线运动条件,则消防队员一定做匀变速曲线运动,故D错误。故选:B。模型四:起重模型例4、在动力学中,物体的运动情况一般由物体所受合力F与物体的初速度v0两个因素共同决定;曲线运动与直线运动具有不同的特点,但又具有一定的联系。如图所示,一块橡皮用不可伸长的细线悬挂于O点,用铅笔靠着细线的左侧从O点开始水平向右匀速移动,运动过程中始终保持悬线竖直。在铅笔向右匀速移动过程中,橡皮运动的速度( )A.大小和方向均不变 B.大小不变,方向改变 C.大小改变,方向不变 D.大小和方向均改变【解答】解:橡皮在水平方向匀速运动,由于橡皮向右运动的位移大小一定等于橡皮向上的位移大小,故橡皮在竖直方向以相等大小的速度做匀速运动,根据平行四边形定则,可知合速度也是一定的,即橡皮运动的速度大小和方向均不变,故A正确,BCD错误。故选:A。模型五 两物相对运动模型例5、如图所示,帆板在海面上以速度v朝正西方向运动,帆船以速度v
朝正北方向航行,以帆板为参照物( )A.帆船朝正东方向航行,速度大小为v B.帆船朝正西方向航行,速度大小为v C.帆船朝南偏东45°方向航行,速度大小为v D.帆船朝北偏东45°方向航行,速度大小为v【解答】解:以帆板为参考系,即把帆板看作静止,则帆船相对于帆板有向东的速度v及向北的速度v;由矢量合成可知,二者的合速度v合v;方向北偏东45度。故选:D。三.举一反三,巩固练习如图所示,工厂生产流水线上的玻璃以某一速度连续不断地随流水线向右匀速运动,在切割工序的P处有一玻璃割刀。为了使割下的玻璃都成规定尺寸的矩形,关于割刀相对地的速度方向,图中画出了割刀相对地的速度方向的四条大致的方向,其中1与玻璃运动方向垂直。下列说法正确的是( )A.割刀相对地的速度方向一定沿方向1 B.割刀相对地的速度方向可能沿方向2 C.割刀相对地的速度方向可能沿方向3 D.割刀相对地的速度方向可能沿方向4【解答】解:根据题意,割刀相对于玻璃的运动速度垂直玻璃向上,即割刀对地的速度竖直向上;割刀沿玻璃运动方向与玻璃相对静止,所以割刀对地的水平速度与玻璃速度相同,然后根据平四边形定则,可知割刀相对地的速度方向可能沿方向3,故C正确,ABD错误。
故选C。一学生学习物理后知道当雨滴垂直落在伞面上时人淋雨最少。一无风的下雨天,某同学为了测定雨滴下落速度的大小,他打着雨伞以2m/s的速度向左匀速走动,发现当伞把与竖直方向成37°时,他淋到的雨最少,忽略因伞运动而带动的空气流动,则雨滴相对地而竖直下落到伞面前瞬间的速度大小为( )A.m/s B.2m/s C.m/s D.m/s【解答】解:由题意及几何关系可得: 解得:v雨m/s,故C正确,ABD错误;故选:C。春节期间人们放飞孔明灯表达对新年的祝福,如图所示,若孔明灯在竖直Oy方向做匀速运动,在水平Ox方向做匀速运动,孔明灯的运动轨迹可能为( )A.直线OB B.直线OA C.曲线OC D.曲线OD【解答】解:孔明灯在竖直Oy方向做匀速运动,在水平Ox方向做匀速运动,所以孔明灯的加速度为零,可知孔明灯的合运动为直线运动,所以孔明灯的轨迹为直线。所以孔明灯的轨迹可能为OA,故B正确,ACD错误。故选:B。可以通过观察蜡块运动来研究运动的合成:一端封闭的玻璃管中装满清水,管中有一个红色蜡块,蜡块恰好能竖直向上做匀速直线运动,同时使玻璃管水平向右也做匀速直线运动,则在地面上的观察者看到蜡块的移动轨迹是( )
A. B. C. D.【解答】解:两个相互垂直的匀速直线运动的合成,蜡烛仍做匀速直线运动,故运动轨迹是直线,故D正确,ABC错误。故选:D。中国运动员谷爱凌在北京冬奥会自由式滑雪女子大跳台项目中获得金牌。如图所示为赛道的简化模型,ab为助滑道,bc为带有跳台的起跳区,cd为着陆坡,de为停止区。运动员在跳台顶端M点以速度v0斜向上飞出,速度方向与水平方向夹角为θ,落地点为着陆坡上的P点。已知M点到P点的高度差为h,假设运动员在空中运动过程只受重力作用,重力加速度为g,下列说法正确的是( )A.运动员在P点落地速度大小为 B.运动员在P点落地速度与水平方向的夹角正切值为 C.运动员在空中的运动时间为 D.运动员在空中最高点与P点的高度差为【解答】解:AB、运动员做斜抛运动,其在P点的水平方向的分速度为vx=v0cosθ,其竖直分速度为vx,则运动员在P点落地速度大小为vP,落地速度与水平方向的夹角正切值tanα,故A正确,B错误;
D、运动员从M点到P点的运动过程中,在竖直方向上先上升后下降,运动员在空中最高点与P点的高度差为H=hh,故D错误;C、运动员从M点到最高点的过程,其时间为t1;从最高点到P点的过程,根据H得其下落时间为t2,则运动员在空中的总时间t=t1+t2,故C错误。故选:A。在xOy直角坐标平面上运动的质点,t=0时位于x轴上.该质点在x轴方向的位移—时间图像如图(a)所示,其在y轴方向运动的速度—时间图像如图(b)所示,则( )A.该质点做直线运动 B.质点的加速度大小为2m/s2 C.t=2.0s时,质点的速度为4m/s D.t=2.0s时,质点在xOy平面的位置坐标为(8m,4m)【解答】解:A、由图甲和图乙可知,物块沿x轴负方向做匀速直线运动,沿y轴正方向做匀减速直线运动,运动轨迹是一条曲线,故A错误;BD、t=2.0s时,物块沿x轴正方向的位移大小为:x2=8m,根据图乙斜率的物理意义,可得其加速度为:am/s2=﹣2m/s2,根据位移—时间公式,可得沿沿y轴正方向的位移大小为y2=vy0t8×2mm=12m,质点在xOy平面的位置坐标为(8m,12m),质点沿x方向做匀速直线运动,沿y方向做匀减速直线运动,所以质点的加速度大小等于y方向的加速度大小,为2m/s2,故B正确,D错误。C、t=2.0s时,根据图甲的斜率的物理意义,可得vxm/s=﹣4m/s,根据图乙可得t=2.0s的速度为:vy=4m/s,根据勾股定理,可得物块的速度大小为:v
m/s=4m/s,故C错误。故选:B。如图甲所示,在杂技表演中,猴子沿竖直杆向上运动,其沿竖直方向的速度—时间(vy﹣t)图象如图乙所示,同时人顶着杆沿水平地面运动的位移—时间(x﹣t)图象如图丙所示。若以地面为参考系,下列说法正确的是( )A.t=0时猴子的速度大小为8m/s B.猴子在0~2s内的加速度大小为4m/s2 C.猴子在0~2s内做非匀变速曲线运动 D.t=1s时猴子的速度大小为6m/s【解答】解:A、猴子水平方向做匀速直线运动,vxm/s=4m/s,t=0时猴子的速度大小为vm/s=4m/sBC、猴子竖直方向上做匀减速直线运动,加速度竖直向下大小为am/s2=4m/s2,猴子水平方向上做匀速直线运动,加速度为零,则猴子的加速度竖直向下,与初速度方向不在同一直线上,故猴子在2s内做匀变速曲线运动,故C错误,B正确;D、由乙图知,猴子在t=1s时的沿y方向分速度为v'y=4m/s,则猴子的速度为:v1m/s=4m/s,故D错误。故选:B。一物体在如图甲所示的xOy平面上运动,其x方向的vx﹣t图像和y方向的y﹣t图像分别如图乙、图丙所示,图丙中AB段为抛物线,轨迹方程为yt2﹣2t+3,虚线AC为t=0时该抛物线的切线,已知t=0时物体的位置坐标为(0m,3m),下列说法正确的是( )
A.t=0时,物体的速度大小为3m/s B.t=2s时,物体的位置坐标为(5m,1m) C.前2s物体y方向的加速度越来越小 D.物体在2s内做加速度大小am/s2的曲线运动【解答】解:A、由图甲可知当t=0时,vx=3m/s;根据yt2﹣2t+3,对比y,可知物体沿y方向的加速度为,初速度:vy0=﹣2m/s,则合速度:vm/sm/s,故A错误;B、t=2s时,根据图像与横轴围成的面积可知xm=8m,所以坐标为(8m,1m),故B错误;C、y方向的位移—时间图像是抛物线,即满足yt2﹣2t+3形式,说明y方向为匀变速直线运动,所以y方向的加速度保持不变,故C错误;D、物体在x方向上的加速度为:,物体在y方向上的加速度为,因此合加速度:a;因此合力与水平方向的夹角为初始速度和水平方向的夹角为可知合力方向与初合速度方向不在同一直线上,所以物体做曲线运动,故D正确。故选:D。小明参加学校铅球考试时,以初速度v0抛出铅球,已知抛出时速度方向与地面的夹角为α,抛出点距离地面高h,重力加速度为g,则下列说法正确的是( )A.铅球落地时间为
B.铅球落地时间为 C.铅球水平位移为v0() D.铅球水平位移为v0sinα()【解答】解:将铅球的速度分解到水平方向上和竖直方向上水平方向上:vx=v0cosα竖直方向上。vy=v0sinαAB、铅球上升到最高点的时间为 上升的高度为 解得:铅球下降时间 解得:则铅球落地时间为,故A错误,B正确;CD、铅球水平位移为x=vxt,故CD错误;故选:B。
相关试卷
这是一份新高考物理一轮复习刷题练习第12讲 运用运动的合成与分解理论解决常见实际问题 (含解析),共13页。试卷主要包含了合运动与分运动的关系,运动性质的判断,两个直线运动的合运动性质的判断等内容,欢迎下载使用。
这是一份第12讲 运用运动的合成与分解理论解决常见实际问题 (原卷版),共8页。试卷主要包含了合运动与分运动的关系,运动性质的判断,两个直线运动的合运动性质的判断等内容,欢迎下载使用。
这是一份第12讲 运用运动的合成与分解理论解决常见实际问题 (解析版),共12页。试卷主要包含了合运动与分运动的关系,运动性质的判断,两个直线运动的合运动性质的判断等内容,欢迎下载使用。

