





所属成套资源:【讲通练透】高考生物一轮复习重难点专项突破
高考生物一轮复习重难点专项 专题31 生物的进化
展开
这是一份高考生物一轮复习重难点专项 专题31 生物的进化,文件包含专题31生物的进化教师版docx、专题31生物的进化学生版docx等2份试卷配套教学资源,其中试卷共70页, 欢迎下载使用。
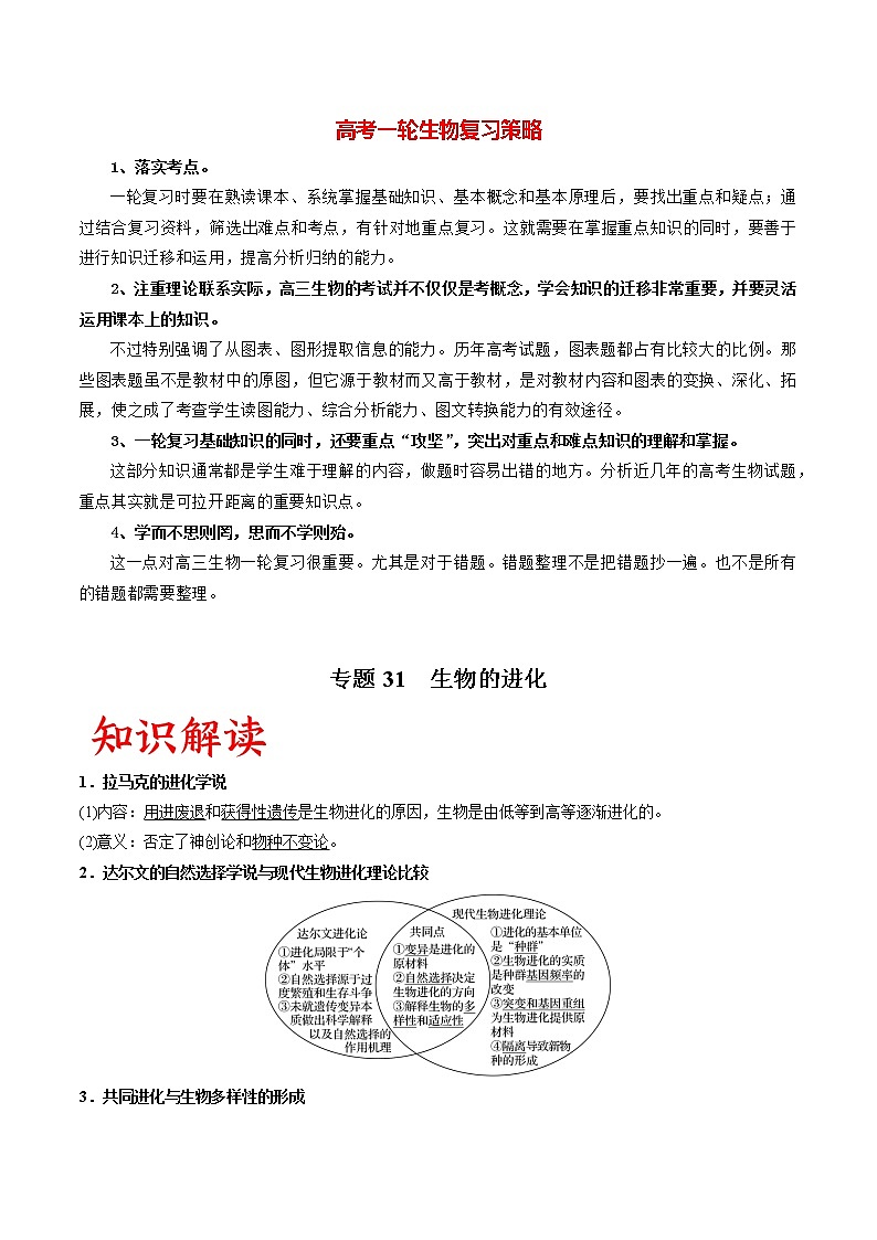
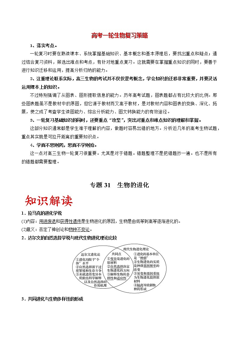
高考一轮生物复习策略
1、落实考点。
一轮复习时要在熟读课本、系统掌握基础知识、基本概念和基本原理后,要找出重点和疑点;通过结合复习资料,筛选出难点和考点,有针对地重点复习。这就需要在掌握重点知识的同时,要善于进行知识迁移和运用,提高分析归纳的能力。
2、注重理论联系实际,高三生物的考试并不仅仅是考概念,学会知识的迁移非常重要,并要灵活运用课本上的知识。
不过特别强调了从图表、图形提取信息的能力。历年高考试题,图表题都占有比较大的比例。那些图表题虽不是教材中的原图,但它源于教材而又高于教材,是对教材内容和图表的变换、深化、拓展,使之成了考查学生读图能力、综合分析能力、图文转换能力的有效途径。
3、一轮复习基础知识的同时,还要重点“攻坚”,突出对重点和难点知识的理解和掌握。
这部分知识通常都是学生难于理解的内容,做题时容易出错的地方。分析近几年的高考生物试题,重点其实就是可拉开距离的重要知识点。
4、学而不思则罔,思而不学则殆。
这一点对高三生物一轮复习很重要。尤其是对于错题。错题整理不是把错题抄一遍。也不是所有的错题都需要整理。
专题31 生物的进化
1.拉马克的进化学说
(1)内容:用进废退和获得性遗传是生物进化的原因,生物是由低等到高等逐渐进化的。
(2)意义:否定了神创论和物种不变论。
2.达尔文的自然选择学说与现代生物进化理论比较
3.共同进化与生物多样性的形成
(1)共同进化
①概念:不同物种之间、生物与无机环境之间在相互影响中不断进化和发展。
②原因:生物与生物之间的相互选择和生物与无机环境之间的相互影响。
(2)生物多样性的形成
①内容:基因多样性、物种多样性、生态系统多样性。
②形成原因:生物的共同进化。
③研究生物进化历程的主要依据:化石。
4. 种群和物种的比较
项目
种群
物种
概念
生活在一定区域的同种生物的全部个体。种群是生物进化和繁殖的基本单位。同一种群内的个体之间可以进行基因交流
在自然状态下能够相互交配和繁殖,并能够产生可育后代的一群生物个体
范围
较小范围内的同种生物的所有个体
由分布在不同区域内的同种生物的许多种群组成
判断标准
①种群必须具备“三同”,即同一时间、同一地点、同一物种;②同一物种的不同种群不存在生殖隔离,交配能够产生可育后代
①主要是具有一定的形态结构、生理功能和在自然条件下能自由交配并且产生可育后代(无生殖隔离);②不同物种之间存在生殖隔离
联系
(1)一个物种可以包括许多种群;(2)同一个物种的多个种群之间存在着地理隔离,长期发展下去可成为不同的亚种,进而可能形成多个新物种
5.地理隔离与生殖隔离
项目
地理隔离
生殖隔离
概念
同一种生物由于地理上的障碍,使不同的种群不能进行基因交流的现象
不同物种之间一般是不能够相互交配的,即使交配成功,也不能够产生可育的后代
特点
自然条件下不进行基因交流
种群间不进行基因交流
联系
①地理隔离是物种形成的量变阶段,生殖隔离是物种形成的质变时期;
②一般经过长期的地理隔离,然后形成生殖隔离,也可能不经过地理隔离直接形成生殖隔离,如多倍体的产生;
③只有地理隔离不一定形成生殖隔离,能产生亚种,但绝不能产生新物种(如东北虎和华南虎);
④生殖隔离是物种形成的标志,是物种形成的最后阶段,是物种间的真正界限
6.生物多样性的关系及原因分析
从分子水平看:DNA多样性(根本)→蛋白质多样性(直接)→生物性状多样性;从进化角度看:物种多样性和生态系统多样性主要是生物的不定向变异与定向选择在进化过程中共同作用的结果。
7、共同进化的实例分析
共同进化类型
包含类型
实例
不同物种之间
互利共生
有细长吸管口器的蛾与有细长花矩的兰花
捕食
猎豹和斑马
寄生
噬菌体与细菌
竞争
农作物与杂草
生物与无机环境之间
生物影响环境、环境影响生物
地球早期无氧环境→厌氧生物→光合生物出现→空气中有了氧气→出现好氧生物
解题技巧
1、是否为同一物种及发生进化与否的判断
(1)判断两个种群是否属于同一物种,是看它们之间是否存在生殖隔离,若存在生殖隔离,则一定是两个物种。
(2)判断种群是否进化,是看其基因频率是否发生了变化,若种群基因频率没有发生变化,则种群没有发生进化。
2.“列表法”比较物种形成与生物进化的不同
内容
物种形成
生物进化
标志
生殖隔离出现
基因频率改变
进化后与原生物关系
属于不同物种
可能属于同一个物种,也可能属于不同的物种
3.“图解法”把握物种形成的两种典型模式
(1)渐变式——经长期地理隔离产生
(2)骤变式——主要是通过染色体变异的方式形成新物种,一旦出现可以很快形成生殖隔离。此种方式多见于植物。
一、单选题
1.青霉素的药理作用是干扰细菌细胞壁的形成,万古霉素是一种新型的抗生素,其结构与作用原理类似于青霉素,以下分析错误的是( )
A.万古霉素因干扰细菌增殖而发挥抗菌功效
B.万古霉素的使用使细菌产生抗万古霉素的变异
C.青霉素过敏者一般不建议使用万古霉素
D.万古霉素的使用会使细菌群体中抗万古霉素的基因频率提高
2.下列符合现代生物进化理论的叙述是( )
A.种群是生物进化的基本单位 B.获得性遗传
C.物种是不变的 D.“用进废退”是生物进化的原因
3.下图中甲、乙丙表示三个在地理上分隔开来的地区,三个地区的气候条件差异明显。在甲地区生活有某种鸟类A,以后部分个体迁徙到乙、丙地区,经过若干年后演变成两个新的物种B、C,但发现物种B仍能与物种A杂交产生后代。下列推测不合理的是( )
A.物种B与物种A杂交产生的后代可能是高度不育的
B.新物种的形成可通过长期的地理隔离达到生殖隔离
C.物种A中出现的优良变异决定着其进化的方向
D.物种B、C是否有共同祖先可以用比较解剖学的方法进行研究
4.科学家根据血红蛋白α链中氨基酸组成上的差异,推测鲤→马→人的蛋白质分子进化速率,从而为生物进化提供( )
A.胚胎学证据 B.比较解剖学证据
C.分子生物学证据 D.化石证据
5.从微小的酵母菌,到独木成林的细叶榕;从善于攀援的黑猩猩到人类,不同生物之间具有很大差异。然而在细胞水平和分子水平却能揭示它们有共同的祖先,下列说法不能为“生物有着共同起源”提供证据支持的是( )
A.植物、动物、细菌和真菌的细胞内,都是以ATP作为能量“货币”的
B.地球上最早出现的生物是自养的
C.几乎所有生物几乎都共用一套遗传密码
D.细胞学说中“细胞分裂产生新细胞”的观点
6.有学者曾假想如下情境研究隔离在物种形成中的作用:大约一万年前,某大峡谷中的松鼠被一条河流分隔成甲、乙两个种群,两个种群的演变过程如下图所示。下列有关叙述错误的是( )
A.过程a指的是在物种形成过程中发挥重要作用的“地理隔离”
B.①~⑥表示两个种群在相对独立的环境中进化,变异是不定向的
C.过程b表示自然选择是定向的,种群基因频率发生定向改变,从而适应不同的环境
D.两个种群不断积累差异形成生殖隔离,新物种形成都是由长期地理隔离形成生殖隔离
7.下列关于自然选择和生物进化的叙述,正确的是( )
A.生物进化的实质是产生了新的物种
B.自然选择决定了生物变异和进化的方向
C.突变和基因重组导致种群基因频率发生定向改变
D.自然选择可导致不同地区种群基因库存在差异
8.下列关于物种形成的叙述错误的是( )
A.经过长期的地理隔离而达到生殖隔离是常见的物种形成方式
B.隔离是物种形成的必要条件
C.两个同种种群一旦产生隔离就形成了两个新的物种
D.新物种的形成与种群基因频率的改变有关
9.下列关于种群基因库的叙述不正确的是( )
A.基因突变可改变种群基因库的组成
B.同一物种不同种群的基因库可能有所差异
C.种群中每个个体含有该种群基因库的全部基因
D.自然状态下,一个生物个体的死亡一般不会导致种群基因库的变化
10.下列关于共同进化与生物多样性的叙述,正确的是( )
A.“收割理论”认为捕食者的存在不利于增加物种多样性
B.生物均在不断进化中,共同进化只发生在生物群落内部
C.基因多样性与基因突变有关,物种多样性与生物进化有关
D.同种生物不同个体的差异体现了物种多样性
11.“海水稻”是指能在盐(碱)浓度0.3%以上的盐碱地生长、且单产可达300kg/667m2以上的一类水稻品种。我国是人口大国,“海水稻”选育是确保我国粮食安全的重要举措。下列相关说法错误的是( )
A.不同栽培稻品种的遗传特性不完全相同,这种差异体现了物种多样性
B.耐盐碱、耐旱等抗逆性较强的不同栽培稻,可以为“海水稻”选育提供材料
C.利用耐盐植物“盐地碱篷”的相关耐盐基因培育“海水稻”,运用的原理是基因重组
D.与普通栽培稻相比,已选育成功的“海水稻”根细胞的细胞液浓度相对较高
12.下图是关于桂林漓江两岸a、b、c、d4个物种及其演化关系的模型,请据图分析,下列说法错误的是( )
A.由a物种进化为b、c两个物种经历了从地理隔离到生殖隔离的过程
B.漓江西岸的b物种迁移到漓江东岸后,不与c物种进化为同一物种,其原因在于二者间已形成生殖隔离
C.c物种的种群基因频率发生了变化,则该物种一定在进化
D.判断d物种是否是不同于b物种的新品种的方法是观察两个物种能否交配
13.科学家在马里亚纳海沟发现了一个新物种——超深渊狮子鱼,这种狮子鱼通体透明研究发现其基因组中与色素、视觉相关的基因大量丢失,此外与细胞膜稳定有关的基因也发生了变化,增强了抗压能力使其能够生活在7000米以下的海沟中,而其他种类的狮子鱼多栖息于温带靠海岸的岩礁或珊瑚礁内。下列有关叙述正确的是( )
A.超深渊狮子鱼生活在黑暗的深海中,眼睛由于很少使用而发生了视觉退化
B.超深渊狮子鱼与栖息于海岸岩礁的其他狮子鱼存在地理隔离,但无生殖隔离
C.环境的定向选择提高了超深渊狮子鱼与细胞膜稳定有关基因的频率
D.超深渊狮子鱼个体间在争夺食物和栖息空间中相互选择、协同进化
14.研究人员在海南发现了仅有两三厘米“小身材”的,活在枯枝草堆里的,拥有像落叶一样枯黄拟态的特有物种——海南小姬蛙。下列有关叙述错误的是( )
A.海南小姬蛙拟态特征的形成是长期自然选择的结果
B.海南小姬蛙拟态特征的出现与生物的遗传和变异有关
C.很多生物体都具有类似于海南小姬蛙这样适应环境的特征
D.生活在枯枝草堆里的生物均会朝着“酷似枯叶”这一方向进化
15.关于共同进化和生物多样性的叙述错误的是( )
A.不同物种之间、生物与无机环境之间在相互影响中不断进化和发展就是共同进化
B.生物多样性的形成经历了漫长的进化历程,了解这一进化历程的主要依据是化石
C.生物的多样性主要包括三个层次的内容:基因多样性、物种多样性和群落多样性
D.地球上生命进化时先有原核生物,后有真核生物,先有厌氧生物,后有需氧生物
16.下列有关进化证据的叙述,错误的是( )
A.从植物化石推测它们的形态、结构和分类地位,古生物化石提供了最直接的证据
B.从蝙蝠、鲸、猫等动物的前肢骨骼的适应性分化中,依稀可见同源器官的存在
C.从鱼类、鸟类、哺乳类动物的早期胚胎中均有鳃裂这一事实中,得到比较解剖学上的证据
D.从比较真核细胞内的细胞色素c中氨基酸序列的差异性大小,推测生物之间的亲缘关系远近
17.达尔文在加拉帕戈斯群岛上发现几种地雀分别分布于不同的岛屿上,且被海洋隔开,由于生存环境的不同,在自然选择的作用下,使不同种群地雀的基因频率的改变也不同,最终形成了不同物种的地雀,在物种进化过程中,下列叙述正确的是( )
A.一种地雀来到两个岛屿上形成两个初始种群,这两个岛屿上的地雀基因频率一定相同
B.不同岛屿上地雀种群,产生的突变是一样的
C.不同岛屿环境对地雀的作用会有差别,导致种群的基因库出现差异
D.地雀在不同岛屿上形成的初始种群中一定存在生殖隔离
18.下列有关生物进化的叙述,错误的是( )
A.生物进化的实质是种群基因频率的定向改变 B.生殖隔离的产生是新物种形成的标志
C.可遗传的变异决定生物进化的方向 D.捕食者的存在有利于增加物种的多样性
19.根据现代生物进化理论,下列说法正确的是( )
A.生物进化的基本单位是生物个体
B.自然选择决定了生物变异和进化的方向
C.生物进化的实质是种群基因型频率的改变
D.种群内基因频率改变的偶然性随种群数量下降而增大
20.当某种新药问世时,可有效治疗病毒性感冒。几年后疗效逐渐降低,因为感冒病毒具有了抗药性。根据达尔文的观点,其根本原因可能是( )
A.病毒接触药物后,慢慢地产生了抗药性
B.病毒为了适应环境,产生了抗药性变异
C.抗药性个体的出现是选择的结果
D.后来的药量用的过多,产生了抗药性变异
21.非抗虫的水稻经辐射获得抗性突变体。经基因组测序发现,抗性基因是非抗性基因的一碱基对替换所致,但编码的肽链含相同数目的氨基酸。以下说法正确的是( )
A.该抗性突变体为定向突变,可为水稻的进化提供原材料
B.突变前后编码的两条肽链.氨基酸序列不一定发生改变
C.长期虫害的选择会导致抗性基因频率提高而形成新物种
D.抗性基因的少量mRNA能迅速合成足量蛋白质以抵抗虫害
22.下列关于生物进化的观点正确的是( )
A.没有自然选择,种群的基因频率不会发生改变
B.白蚁和体内共生菌之间关系越来越紧密体现了协同进化
C.生物进化结果是产生新的物种
D.物种的形成可以不经过隔离
23.下列关于自然选择的叙述,正确的是( )
A.自然选择不是适应进化的唯一因素
B.自然选择能保留个体间的各种变异
C.自然选择是进化性变化的主要机制
D.自然选择是生物多样性的根本原因
24.如图表示生物新物种形成的基本环节,下列分析正确的是( )
A.图中的A为生物进化提供原材料,其中的基因突变是定向的
B.自然选择决定了种群基因频率发生定向的改变
C.B表示地理隔离,各种物种的形成均需要通过B
D.C表示生殖隔离,马和驴之间不存在生殖隔离
25.如图为现代生物进化理论的概念图,下列叙述错误的是( )
A.②导致①改变的内因是生物的突变和基因重组
B.图中③指自然选择学说
C.④指基因多样性、物种多样性和生态系统多样性
D.生物多样性的形成与共同进化无关
故选D。
26.下列有关生物多样性和进化的叙述中,错误的是( )
A.生物多样性主要包括三个层次的内容:基因多样性、物种多样性和生态系统多样性
B.新物种的形成通常要经过突变和基因重组、自然选择及隔离三个基本环节
C.突变的有害和有利也不是绝对的,这往往取决于生物的生存环境
D.自然选择能决定生物进化的方向,也能决定变异的方向
27.抗生素X是治疗重症感染的一种药物,下图表示一定时间内抗生素X在某医院住院患者的人均使用量以及从患者体内分离得到的细菌M对抗生素X的耐药率变化。据图分析,下列说法正确的是( )
A.细菌M耐药性的产生是人工大量使用抗生素导致的
B.细菌M耐药性产生的根本原因是基因发生了定向突变
C.抗生素X的人均使用量增大对细菌M耐药性的定向选择作用增强
D.由于时间很短,细菌因为大量使用抗生素发生的变化不是进化
28.内共生起源学说认为;叶绿体起源于原始真核细胞吞噬的蓝细菌,二者共生后,蓝细菌进行光合作用为宿主细胞提供有机物,宿主细胞为蓝细菌提供各种生存条件,最终协同进化融为一体。下列事实不支持该学说的是( )
A.叶绿体与蓝细菌均含有DNA,不含有染色体
B.叶绿体中的核糖体与蓝细菌中的核糖体大小基本一致
C.叶绿体外膜与真核细胞内的膜结构相似,叶绿体内膜与蓝细菌细胞膜相似
D.脱离细胞后的叶绿体不能进行自我复制,且其中较多的蛋白质是由细胞核基因控制合成的
29.某医院对新生儿感染的细菌进行了耐药性试验,结果显示,70%的致病菌具有耐药性。下列有关叙述错误的是( )
A.若孕妇食用了较多残留抗生素的食品,则会导致其体内大多数细菌耐药
B.即使孕妇和新生儿未接触过抗生素,感染的细菌也有可能是耐药菌
C.耐药性是人类在使用抗生素时,细菌发生基因突变产生的
D.在含有抗生素的环境中,耐药性这种变异属于有利变异
30.70年前,澳大利亚政府从海外将百余只蔗蟾蜍引人昆士兰州,用来对付吃甘蔗的昆虫,结果演变成生态灾难。研究发现最先到达的蔗蟾蜍的后腿比原产地蔗蟾蜍更长下列相关叙述正确的是( )
A.某甘蔗地中所有的蔗蟾蜍构成了群落且可用标志重捕法调查其密度
B.昆士兰州的蔗蟾蜍与原产地的蔗蟾蜍一定出现了生殖隔离
C.蔗蟾蜍在昆士兰州的环境阻力小于其原产地,出生率一定大于原产地
D.昆士兰州引入蔗蟾蜍后当地生态系统的稳定性遭到了破坏
31.桦尺蛾的体色有黑色、灰色两种,分别由D、d基因控制,黑色对灰色为完全显性。如图为三个地区内黑色表现型频率以及D基因的频率。下列相关分析正确的是( )
A.桦尺蛾体色进化过程中,环境通过直接作用于基因频率影响表现型频率
B.非工业区与工业区桦尺蛾体色进化方向不同,说明自然选择是不定向的
C.从图示中D基因的频率判断,工业区1的污染程度可能比工业区2轻
D.自然选择是导致工业区2桦尺蛾种群基因频率发生变化的主要因素
32.现代生物进化理论以自然选择学说为基础,下列说法错误的是( )
A.自然选择过程中,直接受选择的是表现型而不是基因型
B.育种人员通过人工定向选择龙眼金鱼,实现了金鱼种群的进化
C.昆虫群体中出现的不能飞行的卷翅突变体,生存能力不一定比正常翅野生型差
D.若甲、乙两种水草杂交产生的后代是三倍体,则可判断这两种水草是同一物种
33.科学家研究发现某种烟草叶片受到甲种蛾幼虫的采食刺激后,会释放出一种挥发性的化学物质。这种化学物质白天会吸引甲种蛾幼虫的天敌,夜间会驱赶乙种蛾,使其不能在烟草叶片上产卵(乙种蛾幼虫也采食烟草叶片)。如果我们利用植物的组织培养技术大量生产相关的化学物质,就可以广泛用于植物的抗虫。下列相关叙述错误的是( )
A.烟草被甲种蛾幼虫采食后释放的化学物质是烟草与甲种蛾在相互斗争中共同进化的结果
B.烟草释放的化学物质在白天与夜间都使它本身受益
C.利用该种化学物质进行害虫防治属于化学防治
D.信息传递对于个体、种群、群落、生态系统的稳定都具有重要作用
34.下图表示某种小鼠的进化过程,X、Y、Z表示物种形成的三个基本环节。下列说法正确的是( )
A.小鼠性状表现的改变一定引起该小鼠种群的进化
B.X表示环境、突变和基因重组,它们共同影响生物性状
C.Y使该种群基因频率发生定向改变,并决定进化的方向
D.Z表示地理隔离,阻断了种群间的基因交流,它是新物种产生的标志
35.下列关于生物进化的叙述,正确的是( )
A.拉马克认为种群是生物进化的基本单位
B.按照自然选择学说的说法,超级细菌感染病例的出现,是因为抗生素的滥用促使细菌发生基因突变
C.四倍体西瓜和二倍体西瓜的后代三倍体无籽西瓜不育,说明它俩存在生殖隔离
D.19世纪的英国工业革命,使灰色桦尺蛾变成新物种——黑色桦尺蛾
36.现有形态结构上相近的两个小群体动物,可判断它们属于同一个物种的特征是( )
A.他们的染色体数目相同 B.它们的捕食环境相同
C.它们必须分布在同一地理区域内 D.能相互交配并产生有生育能力的后代
37.下列关于协同进化与生物多样性的叙述,错误的是( )
A.不同物种之间可以相互选择协同进化
B.捕食者的存在有利于增加物种的多样性
C.协同进化可发生在生物与无机环境之间
D.生物多样性的形成就是新物种不断产生的过程
38.下图表示某生态系统中的三种不同的植物,下列叙述中正确的是( )
A.a、c、f没有地理隔离,也不会产生生殖隔离
B.a~j所含的全部基因,称为种群基因库
C.f~j在一段时间内可能没有产生新的基因,但该种群基因频率有可能发生了变化
D.a~j植物的进化方向,由其可遗传变异决定
39.下列关于生物适应的说法,错误的是( )
A.生物的形态结构适合于完成一定的功能,体现了结构与功能的适应
B.生物体的形态结构及其功能适合于该生物在一定的环境中生存和繁殖,体现了生物对环境的适应
C.适应是普遍存在的,并且高等生物的适应能力高于低等生物
D.适应具有相对性.说明生物适应环境的特征在环境发生变化时可能不利于生存
40.剧烈的地质变化导致某种蛙生活的水体被分开,使其被隔离为甲、乙、丙三个种群。如图所示为刚隔离时和隔离多年后决定皮肤颜色的相关基因的调查结果(B﹣黑色、b﹣绿色、B1﹣黄色)。下列说法正确的是( )
A.三个种群因长期地理隔离,必然产生生殖隔离
B.环境条件保持稳定时,B的基因频率也可能发生变化
C.甲、丙两个种群的生存环境相同,基因库也相同
D.种群中出现不同的颜色的蛙是通过基因重组实现的
41.北川驴蹄草是在四川小寨沟自然保护区内发现的新物种,它与当地的红花空茎驴蹄草在叶缘、花色、花梗等特征上有明显差异。下列相关叙述错误的是( )
A.在自然状态下,两种驴蹄草杂交能产生可育后代
B.北川驴蹄草的出现可能构成对当地红花空茎驴蹄草的竞争压力
C.从分子水平看,生物多样性的根本原因是DNA的多样性
D.北川驴蹄草的形成是原种群与其生长环境、其他物种协同进化的结果
42.某地蝽蟓的喙长而锋利,可刺穿无患子科植物的坚硬果皮,获得食物,如图1所示。1920年引入新种植物—平底金苏雨树,其果皮较薄,蝽蟓也喜食,如图2所示。调查发现,当地蝽蟓种群喙的长度分布随年份的变化如图3所示。下列有关叙述错误的是( )
A.引入平底金苏雨树后蝽蟓喙的长度相关基因开始发生突变
B.引入平底金苏雨树后蝽蟓种群中短喙相关基因频率增加
C.引入平底金苏雨树后蝽蟓种群的基因频率发生了定向改变
D.蝽蟓短喙是不是适应环境的优良性状取决于其生活的环境
43.线虫的npr-1基因编码一种G蛋白偶联受体,该基因突变后(突变基因NPR-1),其编码的蛋白质第215位氨基酸残基由缬氨酸变为苯丙氨酸,导致线虫觅食行为由“独立觅食”变为“聚集觅食”。觅食行为的改变,在食物匮乏时,使线虫活动范围受限,能量消耗减少,有利于交配,对线虫生存有利。针对以上现象,下列叙述错误的是( )
A.npr-1基因发生的基因突变属于碱基对替换
B.食物匮乏时,npr-1基因额率会提高
C.新基因的产生为线虫的进化提供了原始材料
D.这两种觅食行为的存在有利于线虫适应环境
二、多选题
44.狮子鱼多分布于温带靠海岸的岩礁或珊瑚礁内,但在马里亚纳海沟7000米以下的深海环境(该环境具有高压、终年无光等特殊极端条件)生存着通体透明的一个新物种——超深渊狮子鱼。我国科学家最新研究发现,超深渊狮子鱼基因组中与色素、视觉相关的基因发生了大量丢失,这些遗传变异共同造成了这一物种的奇特表现型和对超深渊极端环境的适应能力。下列关于超深渊狮子鱼的叙述,不正确的是( )
A.超深渊狮子鱼基因组中与色素、视觉相关的基因发生了大量丢失属于基因突变
B.超深渊狮子鱼与温带靠海岸分布的狮子鱼基因库存在明显差异
C.深海终年无光的环境诱导狮子鱼发生了适应环境的变异
D.在深海环境中,超深渊狮子鱼个体间在斗争过程中相互选择,协同进化
45.近来,媒体常报道一种耐药性强的“超级细菌”,抗生素药物对它不起作用,病人会因感染该细菌而引起炎症、高烧、痉挛、昏迷甚至死亡。这种细菌的可怕之处并不在于它对,人体的杀伤力,而是它对普通杀菌药物抗生素的抵抗能力非常强。下列说法不正确的是( )
A.长期滥用抗生素会导致超级细菌发生耐药性变异
B.抗生素的滥用会导致人类肠道中细菌的耐药性不断增强
C.超级细菌和普通细菌是两个物种,染色体是超级细菌遗传物质的主要载体
D.超级细菌可通过无丝分裂进行快速增殖
46.下列关于现代生物进化理论的观点不正确的是( )
A.控制桦尺蠖黑色体色的基因S由5%上升到95%,由此可见形成了新的桦尺蠖物种
B.自然选择通过直接选择基因型而导致基因频率的改变
C.有性生殖方式增强了生物变异的多样性,使生物进化速度明显加快
D.被山洪隔开几千年的两个鼠种群在形态、体色等方面大不相同,不可能仍为同一物种
47.许多年前,某大峡谷中的松鼠被一条河流分隔成甲、乙两个种群。两个种群所发生的变化如图所示,①~⑥表示不同的变异结果,a~d表示进化的不同环节。下列叙述正确的是( )
A.a表示地理隔离,经过长期的地理隔离可能出现生殖隔离
B.b过程表示基因突变和基因重组,为生物进化提供原材料
C.c过程可以定向改变种群的基因频率,导致生物定向进化
D.任何新物种的形成过程,都需要d环节
三、综合题
48.请用现代生物进化理论回答:
(1)几十年来,由于青霉素的反复使用,使某些细菌对青霉素的抗性越来越强。在青霉素使用之前,细菌变异是______(填“定向的”或“不定向的”),患者使用青霉素后,体内绝大多数细菌被杀死,极少数抗药性强的细菌活下来并繁殖后代,这个过程中青霉素的使用对细菌起了______作用,导致种群的______发生定向的改变。
(2)______是自然选择的结果;突变和______提供了生物进化的原材料;______是物种形成的必要条件。
49.达尔文进化论的主要证据来自于他在加拉帕戈斯群岛上收集的大量化石和标本,该群岛由13座大岛和上百个岛礁组成,群岛上有许多奇特物种:象龟是现存体型最大的陆龟,不同岛屿的象龟龟壳形状差异明显;岛上丰富的食物、良好的生境、不存在天敌、自然的演化也使岛上的弱翅鸬鹉逐渐丧失了飞行的能力,缩小的翅膀为其在水中快速游动提供了条件;蓝脚鲣鸟,也是加拉帕戈斯群岛的特有物种,靠它的蓝色大脚吸引异性。
请据以上材料回答问题。
(1)研究生物进化最直接、最重要的证据是__________。此外,比较解剖学、__________以及细胞和分子水平的研究,都给生物进化论提供了有力的支持。
(2)象龟、不会飞的鸬鹚和蓝脚鲣鸟等生物适应了加拉帕戈斯群岛的独特环境。达尔文认为适应的来源是__________,适应是__________的结果。
(3)象龟、不会飞的鸬鹚和蓝脚鲣鸟等生物能够在加拉帕戈斯群岛这样独特的环境中生存是协同进化的结果。协同进化是指__________。协同进化导致了生物多样性的形成,生物多样性主要包括三个层次的内容:__________、__________和__________。
(4)加拉帕戈斯群岛上的象龟由于人类的大量捕杀,已成为濒危物种。出于保护的目的,科研人员对某一岛屿象龟种群进行调查,发现该岛屿象龟种群中基因型为AA的个体占20%、基因型为aa的个体占50%,则A的基因频率是__________。若该种群是一个遗传平衡种群,繁殖若干代后A的基因频率__________(填“会”或“不会”)改变。在自然选择的作用下,种群的基因频率会发生__________。
50.碳青霉烯类抗生素是治疗重度感染的一类药物,下表为2005-2008年,该抗生素在某医院住院患者中的人均使用量,以及从患者体内分离得到的某种细菌对该抗生素的耐药率变化。请回答:
年份
2005
2006
2007
2008
住院患者该类抗生素的人均使用量/g
0.074
0.12
0.14
0.19
某种细菌对该类抗生素的耐药率/%
2.6
6.11
10.9
25.5
(1)这种细菌耐药率的变化与抗生素的使用量之间______(填“是”或“否”)存在关联,依据是__________________。
(2)生物进化的基本单位是____________,细菌产生的变异是____________(填“定向的”或“不定向的”)。随着抗生素人均使用量的增加,耐药菌生存和繁殖的机会增加,从而使种群的______________发生定向改变,导致细菌朝着一定的方向进化。
(3)结合你的生活经验,谈谈如何减缓耐药率的升高?____________(答出一条即可)。
51.2021年5月22日,“杂交水稻之父”袁隆平院士逝世。袁隆平是世界上第一个成功利用水稻杂种优势的科学家。下图表示袁隆平院士及其团队用杂交水稻①和②两个品种分别培育出④、⑤、⑥三个品种的过程,其中Ⅰ~Ⅴ为育种过程中所采用的方法。
(1)通过方法Ⅰ和Ⅱ培育出品种⑤的育种方法是________。
(2)方法Ⅲ是_________,方法Ⅳ和Ⅴ常采用秋水仙素处理幼苗使染色体数目加倍,其作用原理是___________。⑥个体中有________个染色体组。
(3)从杂交水稻种群中随机选取250株个体,如果测得基因型为AA、Aa、aa的个体分别是80株、150株、20株。则该杂交水稻种群中,A的基因频率是_______。
52.从化石分析来看,距今1000年前,某山林曾生活着A、B、C三个品种的彩蝶,三个品种的彩蝶形状差异很大,分别集中分布于该山林的甲、乙、丙三个区域,如下图所示:距今500年前,在乙、丙两区之间曾出现过一条宽阔的大河,如今大河早已干涸,该山林甲、乙区域依然保留A、B彩蝶,丙区域原C品种形状的彩蝶已经绝迹,出现的是一种新的形状的彩蝶(D彩蝶),且甲、乙两区结合处的A、B彩蝶依然能互相交配产生可有后代,乙、丙两区结合处的B、D彩蝶能杂交,但所产受精卵不能发育成成虫。请回答下列问题:
(1)研究彩蝶进化最直接、最重要的证据是________。
(2)按达尔文自然选择学说的解释模型分析,由于存在________,不适应其生存环境的C品种形状的彩蝶被逐渐淘汰。
(3)从距今1000年前至今,这片山林彩蝶的物种数量________(填“增加”、“减少”或“不变”),其判断依据是_________。
(4)B、D彩蝶能杂交,但所产受精卵不能发育为成虫,推测B、D彩蝶可能有共同的起源,但如今两种群的________却有较大的差异。请结合材料、运用现代进化理论分析B、D彩蝶出现这种差异的原因:________。(答出两点即可)。
53.某时期,在一条大河的南岸的大块农田中发生某种甲虫的虫害,承包土地的农民起初在农田里喷洒某种杀虫剂R,取得较好的效果,但几年后又不得不以放养青蛙来代替喷洒农药。如图为在此时期内这种甲虫种群密度变化示意图,按图回答下列问题:
(1)从A点到B点,在施用杀虫剂的初期,害虫种群密度都急剧下降,但仍有极少数个体得以生存,原因是_____________________________________________ 。
(2)从B点到C点曲线回升的原因是这种抗药性的变异是可以__________的,通过一代代的积累,使害虫种群的抗药性增强了,在这个过程中,农药对害虫起___________作用,这是通过农药与害虫之间的___________实现的,农药对害虫所起作用的实质就是定向地改变害虫种群中的___________向更易产生抗药性的方向演化。
(3)如果A到D都为农药防治期,这说明在C点时,农民在使用农药时可能采取了某种措施,这种措施最可能是_______________________________________。
(4)若在这条大河的北岸也发现了与南岸的甲虫外形很相似的甲虫种群,将两岸甲虫放在一起饲养,发现这两个种群的甲虫可以交配并产生小甲虫,但小甲虫不育,这说明两个种群之间存在________隔离。
54.一万年前,内华达州比现在湿润得多,许多湖泊(A、B、C、D)通过纵横交错的小溪流连接起来,湖中有不少鱼。后来气候逐渐干燥,小溪流渐渐消失,形成了若干个独立的湖泊,各湖泊生活的鱼形态差异也变得明显(分别称为a、b、c、d鳉鱼)。下图为内华达州1万多年以来湖泊地质的变化示意图。
(1)当气候逐渐干燥,小溪流渐渐消失,形成了若干个独立的湖泊之后,各个湖泊中的鳉鱼就不会发生基因交流,其原因是存在_______________________________。
(2)现有人将四个湖泊中的一些鳉鱼混合养殖,结果发现:A、B两湖的鳉鱼(a和b)可进行杂交,但其后代的雄性个体不能产生正常的精子:来自C、D两湖的鳉鱼(c和d)杂交,能产生具有正常生殖能力的子代:A、B两湖鳉鱼的繁殖期在5月,C、D两湖的鳉鱼繁殖期在7月。C、D湖中的鳉鱼_____________(填“属于”或“不属于”)同一物种,C、D湖中的鳉鱼的差异体现基因多样性,A、B湖中鳉鱼的差异体现____________多样性,这些多样性的形成主要是生物与生物、生物与环境之间的__________结果。
(3)据考证,早在5000年前A湖的浅水滩就生活着水草甲。如今除水草甲外,研究人员还发现了另一些植株较为硕大的水草乙。经基因序列分析,甲、乙水草完全相同;经染色体组分析,水草甲含有18对同源染色体,水草乙的染色体组数是水草甲的2倍。则水草甲、乙____________(填“是”或“不是”)同一物种,原因是______________________________。
(4)现代生物进化理论认为:_______________是生物进化的基本单位,进化的方向由______________决定。
55.科学家在研究北美两种不同物种果蝇(种1与种2)的进化过程时发现,在百万年之前,北美大陆只有一种果蝇,其基因型aabbecDDeeff。随后不同区域的果蝇出现了不同的基因(见下图);当基因A与B同时出现个体中会发生胚胎早亡;同样,基因C与D或E与F同时出现也有胚胎期早亡现象。请分析回答:
(1)生物进化的基本单位是___________。北美大陆不同区域在阶段Ⅰ出现了基因的差异,这种变化说明基因突变的______________________特性。
(2)果蝇最多只能飞跃邻近两地的距离,对阶段Ⅰ而言,甲地与乙地果蝇之间的差异可能属于___________多样性,判断的理由是__________________________________。
(3)北美大陆在阶段Ⅱ时,一些地区的果蝇消失,其消失的原因可能有_____________。
A.果蝇不适应逐渐改变的环境 B.环境导致果蝇基因定向突变
C.突变产生了新的使胚胎早亡基因 D.某些果蝇类型的天敌大规模增加
(4)甲地与戊地果蝇最终进化成两个物种,运用现代生物进化理论解释其主要原因是__________________________________(写出1点即可)。若甲地果蝇(种1)一个基因组含有15000个基因,甲地共有果蝇50000只;戊地果蝇(种2)一个基因组比甲地果蝇多了25个新基因,戊地共有果蝇38000只。那么两地的果蝇种群基因库中较大的是______________________(填“甲地”或“乙地”)。
56. 某实验小组想探究抗生素对细菌的选择作用,实验方法如图:将含有一定浓度的不同抗生素的滤纸片放置在已接种细菌的固体培养基表面,抗生素向周围扩散,如果抑制细菌生长,则在滤纸片周围出现抑菌圈(图中里面的圈),结果如甲图所示。
(1)衡量本实验结果的指标是_____________。
(2)上述图中抑菌最有效的是__________培养皿中的抗生素。
(3)用上述最有效的抗生素对细菌进行处理,并测定细菌数量随时间的变化,如乙图所示:
①向培养基中加抗生素的时刻为__________点。
②细菌的抗药性产生是发生在使用抗生素__________(填之前或之后)。
(4)某松鼠种群中某性状的基因型频率:BB、Bb、bb分别为20%、50%、30%,因为感染了细菌,一年后基因型BB、Bb的个体数量分别增加了35%、8%,bb的个体数量减少了10%,这一年,该种群b的基因频率为__________,经过这一年,该松鼠种群进化了吗?__________(填“进化了”或“没进化”),理由是________________________________________________。
(5)证明地球上的所有生物都是由共同祖先进化而来的最直接最可靠的证据是__________。
相关试卷
这是一份高考生物一轮复习重难点专项 专题65 胚胎工程,文件包含专题65胚胎工程教师版docx、专题65胚胎工程学生版docx等2份试卷配套教学资源,其中试卷共84页, 欢迎下载使用。
这是一份高考生物一轮复习重难点专项 专题57 酶的应用,文件包含专题57酶的应用教师版docx、专题57酶的应用学生版docx等2份试卷配套教学资源,其中试卷共50页, 欢迎下载使用。
这是一份高考生物一轮复习重难点专项 专题47 群落,文件包含专题47群落教师版docx、专题47群落学生版docx等2份试卷配套教学资源,其中试卷共68页, 欢迎下载使用。