高中生物高考重组卷06-冲刺2021年高考生物之精选真题+模拟重组卷(新课标卷)(解析版)
展开
这是一份高中生物高考重组卷06-冲刺2021年高考生物之精选真题+模拟重组卷(新课标卷)(解析版),共9页。试卷主要包含了本试卷分第Ⅰ卷两部分,某实验小组用细菌甲,真核细胞的膜结构具有重要功能,[生物——选修1,[生物——选修3等内容,欢迎下载使用。
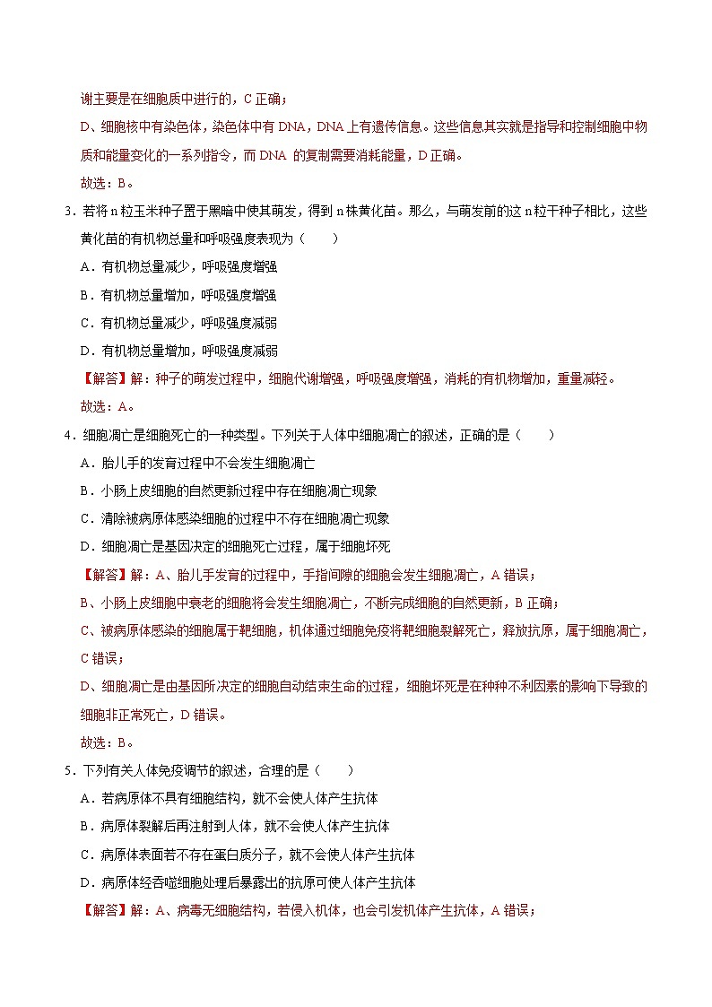
重组卷06-备战2021年高考生物之真题重组卷(新课标版)生物(考试时间:45分钟试卷满分:90分)注意事项:1.本试卷分第Ⅰ卷(选择题)和第Ⅱ卷(非选择题)两部分。答卷前,考生务必将自己的姓名、准考证号填写在答题卡上。2.回答第Ⅰ卷时,选出每小题答案后,用2B铅笔把答题卡上对应题目的答案标号涂黑。如需改动,用橡皮擦干净后,再选涂其他答案标号。写在本试卷上无效。3.回答第Ⅱ卷时,将答案写在答题卡上。写在本试卷上无效。4.考试结束后,将本试卷和答题卡一并交回。第Ⅰ卷一、选择题:本题共6个小题,每小题6分。在每小题给出的四个选项中,只有一项是符合题目要求的。1.在真核细胞的内质网和细胞核中能够合成的物质分别是( )A.脂质、RNA B.氨基酸、蛋白质 C.RNA、DNA D.DNA、蛋白质【解答】解:A、内质网可以合成脂质,细胞核中可以发生转录合成RNA,A正确;B、蛋白质的合成场所是核糖体,B错误;C、内质网中不能合成RNA,细胞核中可以合成DNA和RNA,C错误;D、内质网中不能合成DNA,蛋白质的合成场所是核糖体,D错误。故选:A。2.下列与真核生物细胞核有关的叙述,错误的是( )A.细胞中的染色质存在于细胞核中 B.细胞核是遗传信息转录和翻译的场所 C.细胞核是细胞代谢和遗传的控制中心 D.细胞核内遗传物质的合成需要能量【解答】解:A、染色体指的是DNA+组蛋白→染色质经过一定的空间排列顺序之后形成的高度折叠的很复杂的一个生物大分子,它只存在于细胞核中,A正确;B、遗传信息的复制和转录是在细胞核中进行,而翻译则是在细胞质的核糖体上进行,B错误;C、细胞核功能:细胞遗传物质贮存和复制的场所,细胞遗传性和细胞代谢活动的控制中心。细胞的代谢主要是在细胞质中进行的,C正确;D、细胞核中有染色体,染色体中有DNA,DNA上有遗传信息。这些信息其实就是指导和控制细胞中物质和能量变化的一系列指令,而DNA 的复制需要消耗能量,D正确。故选:B。3.若将n粒玉米种子置于黑暗中使其萌发,得到n株黄化苗。那么,与萌发前的这n粒干种子相比,这些黄化苗的有机物总量和呼吸强度表现为( )A.有机物总量减少,呼吸强度增强 B.有机物总量增加,呼吸强度增强 C.有机物总量减少,呼吸强度减弱 D.有机物总量增加,呼吸强度减弱【解答】解:种子的萌发过程中,细胞代谢增强,呼吸强度增强,消耗的有机物增加,重量减轻。故选:A。4.细胞凋亡是细胞死亡的一种类型。下列关于人体中细胞凋亡的叙述,正确的是( )A.胎儿手的发育过程中不会发生细胞凋亡 B.小肠上皮细胞的自然更新过程中存在细胞凋亡现象 C.清除被病原体感染细胞的过程中不存在细胞凋亡现象 D.细胞凋亡是基因决定的细胞死亡过程,属于细胞坏死【解答】解:A、胎儿手发育的过程中,手指间隙的细胞会发生细胞凋亡,A错误;B、小肠上皮细胞中衰老的细胞将会发生细胞凋亡,不断完成细胞的自然更新,B正确;C、被病原体感染的细胞属于靶细胞,机体通过细胞免疫将靶细胞裂解死亡,释放抗原,属于细胞凋亡,C错误;D、细胞凋亡是由基因所决定的细胞自动结束生命的过程,细胞坏死是在种种不利因素的影响下导致的细胞非正常死亡,D错误。故选:B。5.下列有关人体免疫调节的叙述,合理的是( )A.若病原体不具有细胞结构,就不会使人体产生抗体 B.病原体裂解后再注射到人体,就不会使人体产生抗体 C.病原体表面若不存在蛋白质分子,就不会使人体产生抗体 D.病原体经吞噬细胞处理后暴露出的抗原可使人体产生抗体【解答】解:A、病毒无细胞结构,若侵入机体,也会引发机体产生抗体,A错误;B、病原体裂解后再注射到人体,也会使人体产生抗体,B错误;C、细菌细胞外有细胞壁,不存在蛋白质分子,其作为病原体表面,也会使人体产生抗体,C错误;D、病原体经吞噬细胞处理后暴露出的抗原可刺激人体产生抗体,D正确。故选:D。6.某实验小组用细菌甲(异养生物)作为材料来探究不同条件下种群增长的特点,设计了三个实验组,每组接种相同数量的细菌甲后进行培养,培养过程中定时更新培养基,三组的更新时间间隔分别为3h、10h、23h,得到a、b、c三条种群增长曲线,如图所示。下列叙述错误的是( )A.细菌甲能够将培养基中的有机物分解成无机物 B.培养基更换频率的不同,可用来表示环境资源量的不同 C.在培养到23h之前,a组培养基中的营养和空间条件都是充裕的 D.培养基更新时间间隔为23h时,种群增长不会出现J型增长阶段【解答】解:A、细菌甲为异养生物,因此细菌甲能够将培养基中的有机物分解成无机物,A正确;B、培养基更换频率的不同,可用来表示环境资源量的不同,B正确;C、由题图曲线可知,在培养到23h之前,a组培养基中的营养和空间条件都是充裕的,C正确;D、由题图曲线可知,培养基更新时间间隔为23h时,种群在早期会出现J型增长阶段,D错误。故选:D。第Ⅱ卷二、非选择题:本卷包括必考题和选考题两部分。第29~32题为必考题,每个试题考生都必须作答。第37~38题为选考题,考生根据要求作答。(一)必考题(共39分)29.(10分)真核细胞的膜结构具有重要功能。请参照表中内容完成下表。结构名称突触高尔基体(1) 叶绿体的类囊体膜功能(2) (3) 控制物质进出细胞作为能量转换的场所 膜的主要成分 (4) 功能举例在缩手反射中参与兴奋在神经元之间的传递参与豚鼠胰腺腺泡细胞分泌蛋白的形成过程参与K+从土壤进入植物根细胞的过程 (5) 【解答】解:(1)细胞膜的功能:①将细胞与外界环境隔开,保障了细胞内环境的相对稳定,②控制物质进出细胞,如:K+从土壤进入植物根细胞的过程③进行细胞间的信息交流。(2)兴奋在神经元之间的传递需要通过突触,在突触中信号传导过程中有电信号→化学信号→电信号的转化过程。故突触的作用是:与信息传递。(3)高尔基体:在动物细胞中与分泌物的形成有关,它能对来自内质网的蛋白质分子进行加工、分类和包装;在植物中与有丝分裂中细胞壁的形成有关。(4)生物膜的组成成分相似,主要是脂质和蛋白质,蛋白质的种类和数量越多,功能越复杂。(5)光合作用包括光反应和暗反应阶段,其中光反应阶段发生在类囊体薄膜上,该生物膜上有色素,能够发生水的光解,并能合成ATP,即在叶绿体的类囊体薄膜上能将光能转化成ATP中活跃的化学能。故答案为:(1)细胞膜(2)参与信息传递(3)对蛋白质进行加工修饰(4)脂质和蛋白质(5)叶肉细胞进行光合作用时,光能转化为化学能的过程发生在类囊体膜上30.(10分)农业生产中的一些栽培措施可以影响作物的生理活动,促进作物的生长发育,达到增加产量等目的。回答下列问题:(1)中耕是指作物生长期中,在植株之间去除杂草并进行松土的一项栽培措施,该栽培措施对作物的作用有 (答出2点即可)。(2)农田施肥的同时,往往需要适当的浇水,此时浇水的原因是 (答出1点即可)。(3)农业生产常采用间作(同一生长期内,在同一块农田上间隔种植两种作物)的方法提高农田的光能利用率。现有4种作物,在正常条件下生长能达到的株高和光饱和点(光合速率达到最大时所需的光照强度)见下表。从提高光能利用率的角度考虑,最适合进行间作的两种作物是 ,选择这两种作物的理由是 。 作物 A B C D 株高/cm 170 65 59 165 光饱和点/μmol•m﹣2•s﹣1 1200 1180 560 623【解答】解:(1)根据题干对中耕松土的描述可知:在植株之间去除杂草并进行松士可避免杂草与农作物竞争阳光、水、无机盐,提升作物光合作用强度,保证物质与能量更多的流向农作物,促进农作物的生长发育,同时松土能增加土壤中氧气含量,增强根细胞呼吸作用强度,促进根细胞的生长发育,促进水和无机盐的吸收。(2)由于无机盐溶于水,农田施肥的同时,往往需要适当的浇水,使根细胞吸收水分的同时吸收无机盐,促进了无机盐的吸收。(3)根据表格信息可知,AC作物之间株高差最大,且作物A光饱和点高,作物C光饱和点低,而在同一生长期内,同一农田上间隔种植两种作物,高矮植物搭配,更有利于提高光能的利用率,更高的光饱和点能使植物吸收更多的光能,故应选择AC作物进行间作。故答案为:(1)避免杂草与农作物竞争阳光、水、无机盐,提升作物光合作用强度,保证物质与能量更多的流向农作物,促进农作物的生长发育;松土能增加土壤中氧气含量,增强根细胞呼吸作用强度,促进根细胞的生长发育,促进水和无机盐的吸收。(减少杂草对水分、矿质元素和光的竞争;增加土壤氧气含量,促进根系的呼吸作用)(2)无机盐溶于水,根细胞吸收水分的同时吸收无机盐,促进了无机盐的吸收。(肥料中的矿质元素只有溶解在水中才能被作物根系吸收)(3)A和C 作物A光饱和点高且长的高,可利用上层光照进行光合作用;作物C光饱和点低且长的矮,与作物A间作后,能利用下层的弱光进行光合作用31.(10分)某研究人员用药物W进行了如下实验:给甲组大鼠注射药物W,乙组大鼠注射等量生理盐水,饲养一段时间后,测定两组大鼠的相关生理指标。实验结果表明:乙组大鼠无显著变化;与乙组大鼠相比,甲组大鼠的血糖浓度升高,尿中葡萄糖含量增加,进食量增加,体重下降。回答下列问题:(1)由上述实验结果可推测,药物W破坏了胰腺中的 细胞,使细胞失去功能,从而导致血糖浓度升高。(2)由上述实验结果还可推测,甲组大鼠肾小管液中的葡萄糖含量增加,导致肾小管液的渗透压比正常时的 ,从而使该组大鼠的排尿量 。(3)实验中测量到甲组大鼠体重下降,推测体重下降的原因是 。(4)若上述推测都成立,那么该实验的研究意义是 (答出1点即可)。【解答】解:(1)胰岛B细胞能分泌胰岛素,促进血糖下降,由题意知:甲组大鼠注射药物W,乙组大鼠注射等量生理盐水,最终乙组大鼠无显著变化,而甲组大鼠的血糖浓度升高,尿中葡萄糖含量增加,说明药物W破坏了胰腺中的胰岛B细胞,使细胞失去功能,从而导致血糖浓度升高。(2)甲组大鼠肾小管液中的葡萄糖含量增加,导致肾小管液的渗透压比正常时的大,从而使该组大鼠的排尿量增加。(3)由于W导致胰岛B细胞受损,导致胰岛素分泌不足,葡萄糖进入细胞代谢受阻,细胞本身缺乏能量,导致脂肪、蛋白质加速分解供能,满足机体需要,导致机体蛋白质、脂肪含量分解,体重减轻。(4)由于W导致胰岛B细胞受损,导致胰岛素分泌不足,从而使小鼠患糖尿病,故可利用药物W人工制造病因为胰岛B细胞受损的糖尿病小鼠用于相应病因糖尿病药物治疗。故答案为:(1)胰岛B(2)高 增加(3)胰岛素分泌不足,葡萄糖进入细胞代谢受阻,细胞本身缺乏能量,导致脂肪、蛋白质加速分解供能,满足机体需要,导致机体蛋白质、脂肪含量分解,体重减轻。(甲组大鼠胰岛素缺乏,使机体不能充分利用葡萄糖来获得能量,导致机体脂肪和蛋白质的分解增加)(4)可以利用药物W人工制造病因为胰岛B细胞受损的糖尿病小鼠用于相应病因糖尿病药物治疗(获得了因胰岛素缺乏而患糖尿病的动物,这种动物可以作为实验材料用于研发治疗这类糖尿病的药物)32.(9分)玉米是一种二倍体异花传粉作物,可作为研究遗传规律的实验材料。玉米子粒的饱满与凹陷是一对相对性状,受一对等位基因控制。回答下列问题。(1)在一对等位基因控制的相对性状中,杂合子通常表现的性状是 。(2)现有在自然条件下获得的一些饱满的玉米子粒和一些凹陷的玉米子粒,若要用这两种玉米子粒为材料验证分离定律,写出两种验证思路及预期结果。 【解答】解:(1)在一对等位基因控制的相对性状中,杂合子通常表现的性状是显性性状。(2)验证分离定律的方法有两种,即自交和测交,具体实验思路是:①将两种玉米分别自交,若遵循基因的分离定律,则某些玉米子代会出现3:1的性状分离比;②让饱满的玉米子粒和凹陷的玉米子粒杂交,如果子一代表现出两种性状,且比例为1:1,说明遵循分离定律。故答案为:(1)显性性状(2)①将两种玉米分别自交,若遵循基因的分离定律,则某些玉米子代会出现3:1的性状分离比;②让饱满的玉米子粒和凹陷的玉米子粒杂交,如果子一代表现出两种性状,且比例为1:1,说明遵循分离定律。(二)选考题:共15分。请考生从2道题中选一题作答。如果多做,则按所做的第一题计分。37.[生物——选修1:生物技术实践](15分)某种物质S(一种含有C、H、N的有机物)难以降解,会对环境造成污染,只有某些细菌能降解S.研究人员按照如图所示流程从淤泥中分离得到能高效降解S的细菌菌株。实验过程中需要甲、乙两种培养基,甲的组分为无机盐、水和S,乙的组分为无机盐、水、S和Y。回答下列问题:(1)实验时,盛有水或培养基的摇瓶通常采用 的方法进行灭菌。乙培养基中的Y物质是 。甲、乙培养基均属于 培养基。(2)实验中初步估测摇瓶M中细菌细胞数为2×107个/mL,若要在每个平板上涂布100μL稀释后的菌液,且保证每个平板上长出的菌落数不超过200个,则至少应将摇瓶M中的菌液稀释 倍。(3)在步骤⑤的筛选过程中,发现当培养基中的S超过某一浓度时,某菌株对S的降解量反而下降,其原因可能是 (答出1点即可)。(4)若要测定淤泥中能降解S的细菌细胞数,请写出主要实验步骤: 。(5)上述实验中,甲、乙两种培养基所含有的组分虽然不同,但都能为细菌的生长提供4类营养物质,即 。【解答】解:(1)培养基一般使用高压蒸汽灭菌,微生物的分离和筛选一般使用选择培养基,该物质Y是琼脂,甲、乙培养基均以S为唯一碳源和氮源的选择培养基。(2)利用稀释涂布平板法对细菌进行计数,要保证每个平板上长出的菌落数不超过200,假设稀释倍数为a,在每个平板上涂布100μL(0.1ml)稀释后的菌液,则有200×a÷0.1=2×107,则稀释倍数a=104。(3)在步骤⑤的筛选过程中,发现当培养基中的S超过某一浓度时,可能会导致细菌细胞由于渗透作用失水过多,导致活性丧失。(4)若要测定淤泥中能降解S的细菌细胞数,主要实验步骤有淤泥中取样,然后进行梯度稀释,微生物的培养与观察,计数。(5)培养基的主要成分包括水、无机盐、碳源、氮源。故答案为:(1)高压蒸汽灭菌 琼脂 选择(2)104(3)细菌细胞由于渗透作用失水过多,丧失活性(S的浓度超过某一值时会抑制菌株的生长)(4)淤泥中取样,然后进行梯度稀释,微生物的培养与观察,计数[取淤泥加入无菌水,涂布(或稀释涂布)到乙培养基上,培养后计数](5)水、无机盐、碳源、氮源38.[生物——选修3:现代生物科技专题](15分)培养胡萝卜根组织可获得试管苗,获得试管苗的过程如图所示。回答下列问题。(1)利用胡萝卜根段进行组织培养可以形成试管苗。用分化的植物细胞可以培养成完整的植株,这是因为植物细胞具有 。(2)步骤③切取的组织块中要带有形成层,原因是 。(3)从步骤⑤到步骤⑥需要更换新的培养基,其原因是 。在新的培养基上愈伤组织通过细胞的 过程,最终可形成试管苗。(4)步骤⑥要进行照光培养,其作用是 。(5)经组织培养得到的植株,一般可保持原品种的 ,这种繁殖方式属于 繁殖。【解答】解:(1)利用胡萝卜根段进行组织培养可以形成试管苗。用分化的植物细胞可以培养成完整的植株,这是因为植物细胞具有全能性。(2)步骤③切取的组织中要带有形成层,原因是形成层容易诱导形成愈伤组织。(3)从步骤⑤到步骤⑥需要更换新的培养基,其原因是①随培养时间的增加培养基中营养物质减少、有害代谢产物的积累会抑制愈伤组织的分裂、分化。②形成愈伤组织后,需要调整培养基中生长素与细胞分裂素用量的比例,以影响植物细胞的发育方向。在新的培养基上愈伤组织通过细胞的再分化过程,最终可形成试管苗。(4)步骤⑥要进行照光培养,其作用是有利于诱导叶绿素形成和植物光合作用。(5)经组织培养得到的植株,一般可保持原品种的遗传特性,这种繁殖方式属于无性繁殖。故答案为:(1)全能性(2)形成层容易诱导形成愈伤组织(3)①随培养时间的增加培养基中营养物质减少、有害代谢产物的积累会抑制愈伤组织的分裂、分化。②形成愈伤组织后,需要调整培养基中生长素与细胞分裂素用量的比例,以影响植物细胞的发育方向 再分化(4)诱导叶绿素的形成,使试管苗能够进行光合作用(5)遗传特性 无性
相关试卷
这是一份高中生物高考重组卷05-冲刺2021年高考生物之精选真题+模拟重组卷(新课标卷)(解析版),共9页。试卷主要包含了本试卷分第Ⅰ卷两部分,,测得数据如下表,据此回答问题,[生物——选修1,[生物——选修3等内容,欢迎下载使用。
这是一份高中生物高考重组卷06-冲刺2021年高考生物之精选真题+模拟重组卷(新课标卷)(原卷版),共5页。试卷主要包含了本试卷分第Ⅰ卷两部分,某实验小组用细菌甲,真核细胞的膜结构具有重要功能,[生物——选修1,[生物——选修3等内容,欢迎下载使用。
这是一份高中生物高考重组卷04-冲刺2021年高考生物之精选真题+模拟重组卷(新课标卷)(解析版),共9页。试卷主要包含了本试卷分第Ⅰ卷两部分,含量增高,叶片气孔开度减小,人的排尿是一种反射活动,[生物——选修1,[生物——选修3等内容,欢迎下载使用。

