





所属成套资源:【讲通练透】高考生物一轮复习(全国通用)
高考生物一轮复习【讲通练透】 专题21 生物变异
展开
这是一份高考生物一轮复习【讲通练透】 专题21 生物变异,文件包含专题21生物变异教师版docx、专题21生物变异学生版docx等2份试卷配套教学资源,其中试卷共43页, 欢迎下载使用。
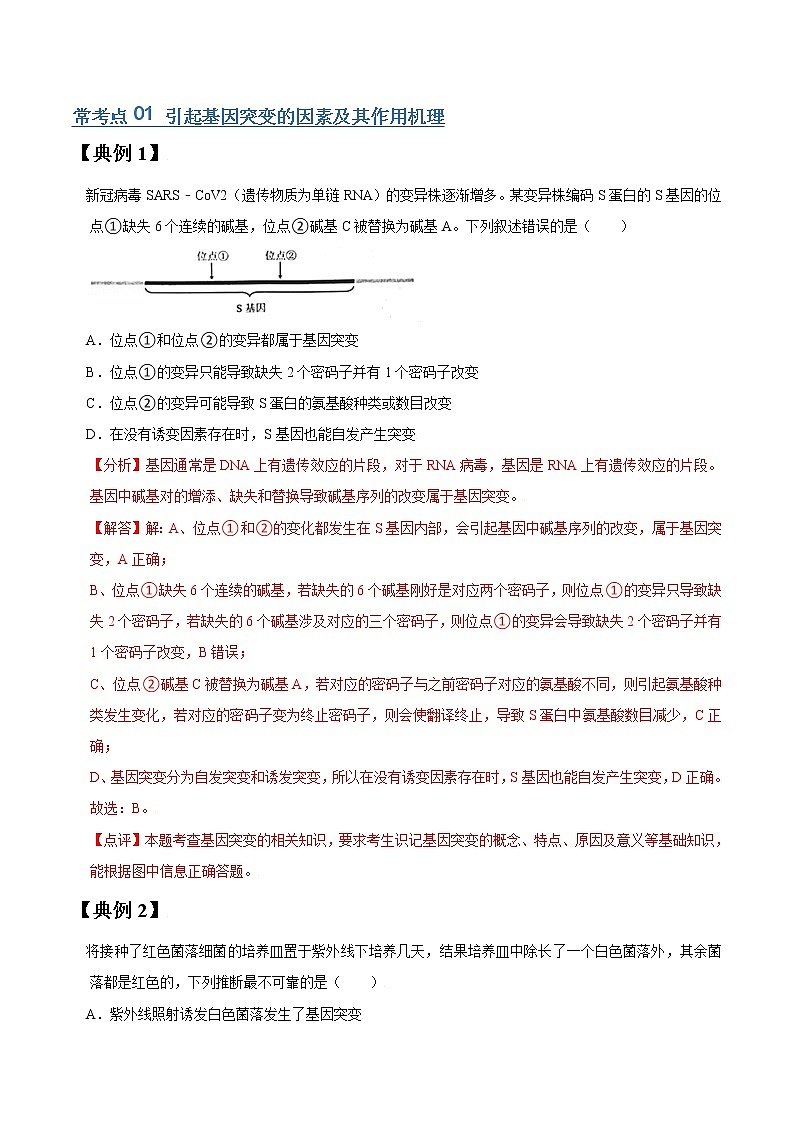
高考一轮生物复习策略1、落实考点。一轮复习时要在熟读课本、系统掌握基础知识、基本概念和基本原理后,要找出重点和疑点;通过结合复习资料,筛选出难点和考点,有针对地重点复习。这就需要在掌握重点知识的同时,要善于进行知识迁移和运用,提高分析归纳的能力。2、注重理论联系实际,高三生物的考试并不仅仅是考概念,学会知识的迁移非常重要,并要灵活运用课本上的知识。不过特别强调了从图表、图形提取信息的能力。历年高考试题,图表题都占有比较大的比例。那些图表题虽不是教材中的原图,但它源于教材而又高于教材,是对教材内容和图表的变换、深化、拓展,使之成了考查学生读图能力、综合分析能力、图文转换能力的有效途径。3、一轮复习基础知识的同时,还要重点“攻坚”,突出对重点和难点知识的理解和掌握。这部分知识通常都是学生难于理解的内容,做题时容易出错的地方。分析近几年的高考生物试题,重点其实就是可拉开距离的重要知识点。 4、学而不思则罔,思而不学则殆。这一点对高三生物一轮复习很重要。尤其是对于错题。错题整理不是把错题抄一遍。也不是所有的错题都需要整理。 专题21 生物变异 专题导航目录常考点01 引起基因突变的因素及其作用机理..............................................常考点02 基因重组.................................................................4常考点03 染色体结构变异............................................................7常考点04 染色体数目变异..............................................................10常考点05 低温诱导植物染色体数目的变化....................................................13常考点归纳常考点01 引起基因突变的因素及其作用机理【典例1】新冠病毒SARS﹣CoV2(遗传物质为单链RNA)的变异株逐渐增多。某变异株编码S蛋白的S基因的位点①缺失6个连续的碱基,位点②碱基C被替换为碱基A。下列叙述错误的是( )A.位点①和位点②的变异都属于基因突变 B.位点①的变异只能导致缺失2个密码子并有1个密码子改变 C.位点②的变异可能导致S蛋白的氨基酸种类或数目改变 D.在没有诱变因素存在时,S基因也能自发产生突变【典例2】将接种了红色菌落细菌的培养皿置于紫外线下培养几天,结果培养皿中除长了一个白色菌落外,其余菌落都是红色的,下列推断最不可靠的是( )A.紫外线照射诱发白色菌落发生了基因突变 B.若停止紫外线照射,白色菌落转变为红色,则白色菌落的产生与紫外线有关 C.若停止紫外线照射,分离培养白色菌落,长出的仍是白色菌落,则该变异是一种可遗传的变异 D.实验操作不当也可能造成白色菌落的产生,需进一步实验验证【技巧点拨】1.基因突变对生物的影响碱基对影响范围对氨基酸的影响替换小只改变1个氨基酸或不改变增添大不影响插入位置前的序列,只影响插入位置后的序列缺失大不影响缺失位置前的序列,只影响缺失位置后的序列 2.基因突变不一定导致生物性状改变的原因(1)突变部位可能在非编码部位(内含子和非编码区)。(2)基因突变后形成的密码子与原密码子决定的是同一种氨基酸。(3)基因突变若为隐性突变,如AA→Aa,也不会导致性状的改变。3.类型及判定方法(1)显性突变:aa→Aa(当代表现)。(2)隐性突变:AA→Aa(当代不表现,一旦表现即为纯合体)。(3)判定方法:①选取突变体与其他已知未突变体杂交,据子代性状表现判断。②让突变体自交,观察子代有无性状分离而判断。4.基因突变的利害性基因突变引起的变异并不是除了有害就是有利,可分为三种情况:即有利、有害和对生物既无利也无害(中性)。自然选择淘汰有害变异,保留有利和中性变异。【特别提醒】 (1)基因突变是DNA分子水平上基因内部碱基对种类和数目的改变,基因的数目和位置并未改变。(2)基因突变在不同细胞中发生的概率并不相同。DNA分子有稳定的双螺旋结构,正常状态下的基因突变概率相对较低,但在DNA复制等需双链解旋的情况下,暴露的单链易发生突变。如:有细胞周期的细胞发生基因突变的概率相对较高。(3)基因突变若发生在体细胞有丝分裂过程中,这种突变可以通过无性繁殖传给后代,但不会通过有性生殖传给后代。基因突变若发生在精细胞或卵细胞形成的过程中,这种突变可以通过有性生殖传给后代。【变式演练1】人体载脂蛋白apo﹣B基因在肝、肾细胞中控制合成的蛋白质含有4563个氨基酸,但在小肠细胞中控制合成的蛋白质仅有2153个氨基酸,原因是小肠细胞中的脱氨酶将apo﹣B的mRNA上的一个碱基C转变成了U,如图所示。下列相关叙述错误的是( )A.与RNA结合的脱氨酶导致apo﹣B基因发生基因突变 B.与RNA结合的脱氨酶能识别并结合RNA的特定序列 C.CAA编码特定的氨基酸,而UAA是终止密码子 D.图示机制导致人体同一基因控制合成不同蛋白质【变式演练2】AID酶是一类胞嘧啶脱氧核苷酸脱氨酶,能引起碱基替换,机理如图所示。下列叙述不正确的是( )A.两个子代DNA均发生了碱基对替换 B.子代DNA再复制后会出现T﹣A碱基对 C.两个子代DNA转录生成的RNA不同 D.两个子代DNA表达的蛋白可能不同【变式演练3】WNK4基因部分碱基序列及其编码蛋白质的部分氨基酸序列示意图如图。已知WNK4基因发生一种突变,导致1169位赖氨酸变为谷氨酸。该基因发生的突变是( )A.②处碱基对A﹣T替换为T﹣A B.②处碱基对A﹣T替换为G﹣C C.④处碱基对G﹣C替换为U﹣A D.④处碱基对G﹣C替换为T﹣A常考点02 基因重组【典例3】真核生物在有性生殖过程中,通过基因重组使产生的配子种类多样化,进而产生基因组合多样的子代,增大了自然界生物的多样性。如图表示基因重组的两种类型,据图分析,下列叙述正确的是( )A.甲图发生的基因重组是基因自由组合定律的细胞学基础 B.两种类型的基因重组都发生于同源染色体之间 C.基因重组可产生新的基因型,是生物变异的重要来源 D.Aa自交会因基因重组导致子代发生性状分离【典例4】如图所示,在有性生殖中,一对联会的染色体上存在两对等位基因M和m、N和n,这两对等位基因发生基因重组的主要途径是( )A.染色体片段的重复、缺失、倒位和易位 B.等位基因发生基因突变 C.同源染色体的非姐妹染色单体交叉互换 D.非同源染色体自由组合【技巧点拨】三种类型的比较重组类型同源染色体上非等位基因的重组非同源染色体上非等位基因间的重组DNA分子重组技术发生时间减数第一次分裂四分体时期减数第一次分裂后期 发生机制同源染色体非姐妹染色单体之间交叉互换导致染色单体上的基因重新组合同源染色体分开,等位基因分离,非同源染色体自由组合,导致非同源染色体上非等位基因间的重新组合目的基因经运载体导入受体细胞,导致受体细胞中基因重组图象示意【特别提醒】 (1)基因重组是真核生物有性生殖过程中产生可遗传变异的最重要来源,是形成生物多样性的重要原因;(2)基因重组未产生新基因,只是原有基因的重新组合,只是产生了新的表现型(或新品种);(3)自然状况下,原核生物中不会发生基因重组。【变式演练4】减数分裂过程中同源染色体的非姐妹染色单体可发生交叉互换,三种交换模式如图所示。下列说法正确的是( )A.交叉互换一定能产生新基因,从而产生新性状 B.图中三种交换模式经减数分裂都可产生AB、Ab、aB、ab四种配子 C.含有图甲和图丙所示染色体细胞能在减数分裂Ⅱ后期发生等位基因的分离 D.图中的交换导致染色体结构出现易位,为进化提供原材料【变式演练5】下列配子产生的过程中没有发生基因重组的是( )A.基因组成为的个体产生了Ab和ab的配子 B.基因组成为的个体产生了AB、ab、Ab和aB的配子 C.基因组成为的个体产生了ab、aB、Ab和AB的配子 D.基因组成为的个体产生了ABC、ABc、abC和abc的配子【变式演练6】下列关于基因突变和基因重组的叙述,正确的是( )A.小麦根尖细胞通常能发生基因突变而不能发生基因重组 B.基因突变可以为生物进化提供原材料而基因重组不能 C.基因突变和基因重组均会产生新性状 D.基因突变发生于细胞增殖过程中,基因重组发生于受精作用过程中常考点03 染色体结构变异【典例5】如图,①为某染色体的结构示意图,染色体②~⑤是由①变异而成的。下列叙述错误的是( )A.①→②会使染色体中基因的数量改变 B.①→③不属于基因突变 C.④和⑤都属于染色体结构变异中片段的缺失 D.图中的四种变异本质都是改变了基因中的遗传信息【典例6】如图表示果蝇缺刻翅的发生与染色体之间的关系,①、②代表染色体,a~f表示染色体片段。下列有关叙述错误的是( )A.①和②都能被甲紫溶液染色 B.①→②发生了染色体结构的变异 C.果蝇的缺刻翅是基因数目改变造成的 D.观察有丝分裂间期细胞可辨识出染色体异常【技巧点拨】1.染色体结构变异与基因突变的区别(1)从是否产生新基因上来区别:①染色体结构变异使排列在染色体上的基因的数目或排列顺序发生改变,从而导致性状的变异。②基因突变是基因结构的改变。包括DNA碱基对的替换、增添和缺失。基因突变导致新基因的产生,染色体结构变异未形成新的基因。(2)通过光学显微镜区别:①染色体变异可借助光学显微镜观察。②基因突变、基因重组用光学显微镜观察不到。2.易位与交叉互换的区别 染色体易位交叉互换图解3.染色体的缺失、重复、倒位与基因突变的区别【变式演练7】图①~④表示二倍体生物细胞中染色体可能发生的一系列状况,①中字母表示染色体上对应的基因。下列对图示的有关分析正确的是( )A.发生①染色体变化的细胞中只有一条染色体发生了变异 B.②中异常染色体所在细胞中基因数量减少,基因种类减少 C.③中“凸环”的形成原因是联会中的一条染色体上增加了某一片段 D.④染色体结构没有改变,仍属于可遗传的变异【变式演练8】如图模拟的是一个四分体,图中的数字代表染色体上的不同区段,据此判断其发生的变异类型是( )A.易位 B.倒位 C.缺失 D.交叉互换【变式演练9】图中不属于染色体结构变异的是( )A. B. C. D.常考点04 染色体数目变异【典例7】21三体综合征又叫唐氏综合征,是一种常见的染色体疾病。人群中也会出现13三体综合征、18三体综合征的患者,三体患者均表现严重的病症,到现在还未发现其他常染色体三体的患者。如图为唐氏综合征的染色体组成图。下列描述正确的是( )A.由图可知,该患者为男性,体内含有22对同源染色体 B.三体患者减数分裂时不能联会,通常不能产生正常的配子 C.染色体不平衡所致缺陷的严重性,仅由多余染色体上的基因总量决定 D.人群中未发现其他三体的原因可能与三体胚胎致死有关【典例8】人类中有极个别男性的性染色体是XXY,这种变异属于( )A.基因重组 B.基因突变 C.染色体数目的变异 D.染色体结构的变异【技巧点拨】1.染色体组的组成特点由上图可知,要构成一个染色体组应具备以下几条:(1)一个染色体组中不含同源染色体。(2)一个染色体组中所含的染色体在形态、大小和功能上各不相同。(3)一个染色体组中含有控制本物种生物性状的一整套基因,但不能重复。2.染色体组数量的判断方法(1)据染色体形态判断:细胞内形态相同的染色体有几条,则含有几个染色体组。如下图所示的细胞中,形态相同的染色体a中有4条,b中有3条,c中两两相同,d中各不相同,则可判定它们分别含4个、3个、2个、1个染色体组。(2)据基因型判断:控制同一性状的基因出现几次,就含几个染色体组——每个染色体组内不含等位或相同基因,此时染色体上无姐妹染色单体,如图所示(d~g中依次含4、2、3、1个染色体组):(3)据染色体数/形态数的比值判断:染色体数/形态数比值意味着每种形态染色体数目的多少,每种形态染色体有几条,即含几个染色体组。如上面果蝇体细胞染色体组成图该比值为8条/4种形态=2,则果蝇含2个染色体组。3.单倍体、二倍体和多倍体的确定方法可由下列图解中提供的方法区分开来:注:x为一个染色体组的染色体数,a、b为正整数。【特别提醒】 (1)单倍体往往是由配子不经受精作用直接发育成的生物个体。(2)单倍体不一定只含1个染色体组,可能含同源染色体,可能含等位基因,也有可能可育并产生后代。【变式演练10】某女子的卵原细胞在减数分裂过程中发生异常,细胞中一条14号和一条21号染色体连接形成一条异常染色体,不含重要基因的短片段在细胞分裂中丢失(如图甲);导致该女子的14号和21号染色体发生异常联会(如图乙)。配对的三条染色体中,配对的任意两条染色体分离时,另一条染色体随机移向细胞任意一极。下列判断错误的是( )A.该女子体细胞中含有46条染色体 B.DNA的断裂、错接是形成这种异常染色体的根本原因 C.若只考虑图乙中染色体的差异,理论上该女子可产生6种配子 D.该女子与正常男子婚配肯定会生育21三体综合征的患儿【变式演练11】育种工作者将长穗偃麦草(2n=14,记为14E)中的抗病、高产基因转移到普通小麦(6n=42,记为42W)中,培育成了小麦二体异附加系,流程如图所示(假定每种个体所产各种类型配子均可育)。下列相关叙述错误的是( )A.F1是通过有性生殖获得的,含有4个染色体组 B.过程①可使用秋水仙素,也能通过植物体细胞杂交技术获得甲 C.过程②会发生染色体变异,丙的染色体组成可能是21W+0~7E D.丁的自交后代中,含有2条偃麦草染色体的植株约占【变式演练12】目前市场上食用的香蕉是由三倍体无子芭蕉经过驯化而来。如图所示为三倍体芭蕉的培育过程,下列叙述错误的是( )A.“无子芭蕉”无法产生后代,这种变异属于不可遗传变异 B.野生芭蕉和四倍体有子芭蕉虽能杂交,但它们仍然存在生殖隔离 C.若图中无子芭蕉3n的基因型为AAa,则有子芭蕉4n的基因型可能为AAaa D.该过程所发生的变异可为生物的进化提供原材料常考点05 低温诱导植物染色体数目的变化【典例9】关于低温诱导洋葱染色体数目变化的实验,下列描述错误的是( )A.处于分裂间期的细胞比分裂期的细胞多 B.在显微镜视野内可以观察到二倍体细胞和四倍体细胞 C.在诱导染色体数目变化方面,低温与秋水仙素诱导的原理相似 D.在高倍显微镜下可以观察到细胞从二倍体变为四倍体的动态过程【典例10】下列有关“低温诱导洋葱(2n=16)染色体数目的变化”实验的分析,错误的是( )A.低温与秋水仙素均能抑制着丝点分裂而导致染色体加倍 B.制作装片前需要用卡诺氏液浸泡根尖0.5﹣1h C.制作装片的过程包括解离、漂洗、染色和制片四步 D.显微镜下以可看到只有部分细胞染色体数目发生改变【技巧点拨】1.原理用低温处理植物分生组织细胞,能够抑制纺锤体的形成,染色体不能被拉向两极,细胞也不能分裂成两个子细胞,导致细胞染色体数目发生变化。2.方法步骤3.实验结论:低温能诱导植物染色体数目变化。【特别提醒】 (1)显微镜下观察到的细胞是已被盐酸杀死的细胞。(2)选材应选用能进行分裂的分生组织细胞,否则不会出现染色体加倍的情况。(3)实验中各试剂的用途:①卡诺氏液用于固定细胞的形态。②改良苯酚品红染液使染色体着色。③解离液[质量分数为15%的盐酸和体积分数为95%的酒精混合液(1:1)]使细胞分散。【变式演练13】下列关于“低温诱导植物细胞染色体数目的变化”实验的叙述,错误的是( )A.将材料放入卡诺氏液中浸泡0.5~1h,以固定细胞的形态 B.制作装片的步骤为:解离→染色→漂洗→制片 C.滴加清水、弄碎根尖以及压片都有利于细胞的分散 D.临时装片镜检时,视野中最多的是处于分裂间期的细胞【变式演练14】在低温诱导染色体数目变化的实验中,正确的是( )A.用显微镜观察时,视野中分裂间期的细胞数目较少 B.低温抑制纺锤体形成,导致着丝粒不能分裂 C.卡诺氏液的作用是固定细胞形态 D.视野中没有正常的二倍体细胞【变式演练15】下列关于“低温诱导植物染色体数目的变化”实验的叙述,正确的是( )A.该实验的原理是低温抑制纺锤体的形成和着丝粒的分裂,使染色体不能移向两极 B.低温诱导阶段,需将制作好的临时装片放置在冰箱中零下处理36 h C.该实验中卡诺氏液的作用是使细胞膜通透性增加,以利于解离液的进入 D.观察时应先在低倍镜下确认某个细胞发生染色体数目变化后再换用高倍镜观察
相关试卷
这是一份高考生物二轮复习【讲通练透】 专题08 生物的变异与进化,文件包含08生物的变异与进化分层训练教师版docx、08生物的变异与进化讲义docx、08生物的变异与进化分层训练学生版docx等3份试卷配套教学资源,其中试卷共99页, 欢迎下载使用。
这是一份高考生物一轮复习【讲通练透】 专题28 免疫调节,文件包含专题28免疫调节教师版docx、专题28免疫调节学生版docx等2份试卷配套教学资源,其中试卷共25页, 欢迎下载使用。
这是一份高考生物一轮复习【讲通练透】 专题12 细胞的增殖,文件包含专题12细胞的增殖教师版docx、专题12细胞的增殖学生版docx等2份试卷配套教学资源,其中试卷共28页, 欢迎下载使用。