所属成套资源:人教版8年级下册数学全册同步复习讲义
人教版 八年级下册数学 同步复习 第16讲 数据的分析 讲义
展开
这是一份人教版 八年级下册数学 同步复习 第16讲 数据的分析 讲义,共16页。
学生/课程
年级
8年级
学科
数学
授课教师
日期
时段
核心内容
数据的分析 (第16讲)
目标导航
课程标准
1. 了解加权平均数的意义和求法,会求实际问题中一组数据的平均数,体会用样本平均数估计总体平均数的思想.
2. 了解中位数和众数的意义,掌握它们的求法.进一步理解平均数、中位数和众数所代表的不同的数据特征.
3. 了解极差和方差的意义和求法,体会它们刻画数据波动的不同特征.体会用样本方差估计总体方差的思想,掌握分析数据的思想和方法.
知识精讲
知识点01 算术平均数和加权平均数
一般地,对于个数,我们把叫做这个数的算术平均数,简称平均数,记作.计算公式为.
【注意】
平均数表示一组数据的“平均水平”,反映了一组数据的集中趋势.
(1)当一组数据较大时,并且这些数据都在某一常数附近上、下波动时,一般选用简化计算公式.其中为新数据的平均数,为取定的接近这组数据的平均数的较“整”的数.
(2)平均数的大小与一组数据里的每个数据均有关系,其中任一数据的变动都会相应引起平均数的变动.所以平均数容易受到个别特殊值的影响.
若个数的权分别是,则叫做这个数的加权平均数.
【注意】
(1)相同数据的个数叫做权,越大,表示的个数越多,“权”就越重. 数据的权能够反映数据的相对“重要程度”.
(2)加权平均数实际上是算术平均数的另一种表现形式,是平均数的简便运算.
算术平均数与加权平均数的区别与联系
区别
联系
算术平均数
算术平均数对应的一组数据中各个数据的“重要程度”相同
若各个数据的权相同,则加权平均数就是算术平均数,因而算术平均数实际上是加权平均数的一种特例
加权平均数
加权平均数对应的一组数据中各个数据的“重要程度”不一定相同,即各个数据的权不一定相同
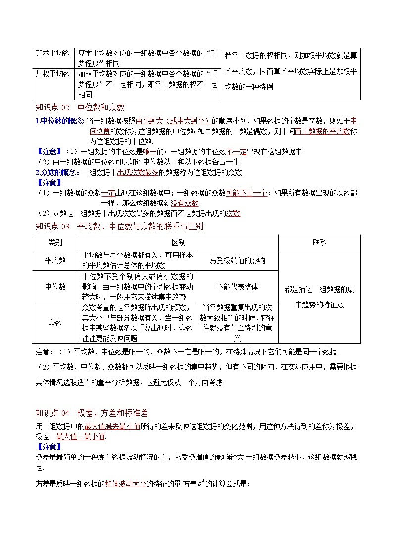
知识点02 中位数和众数
1.中位数的概念:将一组数据按照由小到大(或由大到小)的顺序排列,如果数据的个数是奇数,则处于中间位置的数称为这组数据的中位数;如果数据的个数是偶数,则中间两个数据的平均数称为这组数据的中位数.
【注意】(1)一组数据的中位数是唯一的;一组数据的中位数不一定出现在这组数据中.
(2)由一组数据的中位数可以知道中位数以上和以下数据各占一半.
2.众数的概念:一组数据中出现次数最多的数据称为这组数据的众数.
【注意】
(1)一组数据的众数一定出现在这组数据中;一组数据的众数可能不止一个;如果所有数据出现的次数都一样,那么这组数据就没有众数.
(2)众数是一组数据中出现次数最多的数据而不是数据出现的次数.
知识点03 平均数、中位数与众数的联系与区别
类别
区别
联系
平均数
平均数与每个数据都有关,可用样本的平均数估计总体的平均数
易受极端值的影响
都是描述一组数据的集中趋势的特征数
中位数
中位数不受个别偏大或偏小数据的影响,当一组数据中的个别数据变动较大时,一般用它来描述集中趋势
不能代表整体
众数
众数考查的是各数据所出现的频数,其大小只与部分数据有关,当一组数据中某些数据多次重复出现时,众数往往更能反映问题.
当各数据重复出现的次数大致相等的时候,它往往就没有什么特别的意义
注意:(1)平均数、中位数是唯一的,众数不一定是唯一的,在特殊情况下它们可能是同一个数据.
(2)平均数、中位数、众数都可以反映一组数据的集中趋势,但有不同的倾向,在实际应用中,需要根据具体情况选取适当的量来分析数据,应避免仅从一个方面考虑.
知识点04 极差、方差和标准差
用一组数据中的最大值减去最小值所得的差来反映这组数据的变化范围,用这种方法得到的差称为极差,极差=最大值-最小值.
【注意】
极差是最简单的一种度量数据波动情况的量,它受极端值的影响较大.一组数据极差越小,这组数据就越稳定.
方差是反映一组数据的整体波动大小的特征的量.方差的计算公式是:
【注意】
(1)方差反映的是一组数据偏离平均值的情况.方差越大,数据的波动越大;方差越小,数据的波动越小.
(2)一组数据的每一个数都加上(或减去)同一个常数,所得的一组新数据的方差不变.
(3)一组数据的每一个数据都变为原来的倍,则所得的一组新数据的方差变为原来的倍.
知识点05 极差、方差的联系与区别
联系:极差与方差都是表示一组数据离散程度的特征数.
区别:极差表示一组数据波动范围的大小,它受极端数据的影响较大;
方差反映了一组数据与其平均值的离散程度的大小.方差越大,稳定性也越小;反之,则稳定性越好.所以一般情况下只求一组数据的波动范围时用极差,在考虑到这组数据的稳定性时用方差.
知识点06 用样本估计总体
在考察总体的平均水平或方差时,往往都是通过抽取样本,用样本的平均水平或方差近似估计得到总体的平均水平或方差.
【注意】
(1)如果总体数量太多,或者从总体中抽取个体的试验带有破坏性,都应该抽取样本.取样必须具有尽可能大的代表性.
(2)用样本估计总体时,样本容量越大,样本对总体的估计也越精确.样本容量的确定既要考虑问题本身的需要,又要考虑实现的可能性所付出的代价.
能力拓展
知识点1:平均数
重点1 平均数
例1. 一组数据6、4、a、3、2的平均数是5,则a的值为( )
A.10 B.5 C.8 D.12
变式1-1 ,…,的平均数为4,,…,的平均数为6,则,…,的平均数为( )
A.5 B.4 C.3 D.8
变式1-2 某地区某月前两周从周一至周五每天的最低气温是单位:,和,若第一周这五天的平均气温为,则第二周这五天的平均气温为( )
A. B. C. D.
重点点拨:
求平均数时需要先求这组数据的和,再除以数据的个数,如果已知数据的平均数,可以根据计算公式列方程求这组数据中的未知数据.
重点2 加权平均数
例2. 某中学规定学生的学期体育成绩满分为100分,其中课外锻炼占20%,期中考试成绩占40%,期末考试成绩占40%.小乐的三项成绩(百分制)依次为95,90,85,则小彤这学期的体育成绩为是( )
A.85 B.89 C.90 D.95
变式2 某单位定期对员工的专业知识、工作业绩、出勤情况三个方面进行考核(考核的满分均为100分),三个方面的重要性之比依次为3:5:2.小王经过考核后所得的分数依次为90、88、83分,那么小王的最后得分是( )
A.87 B.87.5 C.87.6 D.88
重点点拨:
在计算加权平均数时,分子是各数据与权的积的和,分母是权的和,权常见的三种表现形式:①数据出现的次数;②百分数;③整数比.
重点3 利用统计图求平均数或加权平均数
例3. 为了解某校九年级学生的体质健康状况,随机抽取了该校九年级学生的10%进行测试,将这些学生的测试成绩(x)分为四个等级:优秀;良好;及格;不及格,并绘制成以下两幅统计图.
根据以上信息,解答下列问题:
(1)在抽取的学生中不及格人数所占的百分比是______;
(2)计算所抽取学生测试成绩的平均分;
(3)若不及格学生的人数为2人,请估算出该校九年级学生中优秀等级的人数.
变式3 某校评选先进班集体,从“学习”、“卫生”、“纪律”、“活动参与”四个方面考核打分,各项满分均为,所占比例如下表:
项目
学习
卫生
纪律
活动参与
所占比例
八年级班这四项得分依次为,,,,则该班四项综合得分(满分)为( )
A. B. C. D.
重点点拨:
先从统计图中获取数据,再根据定义求平均数.
重点4 算术平均数的计算
例4. 已知一组数据x1,x2,x3,x4的平均数是5,则数据x1+3,x2+3,x3+3,x4+3的平均数是____.
变式4 已知数据的平均数是2,则数据,,…,的平均数是( )
A.2 B.102 C.104 D.98
重点点拨:
若的平均数为,的平均数为,则有如下结论:
①的平均数为 ②的平均数为
③的平均数为
④的平均数为
重点5 加权平均数的实际应用
例5. 射击比赛中,某队员 10 次射击成绩如图所示,则该队员的平均成绩是__________环.
变式5 某校拟招聘一批优秀教师,其中某位教师笔试、试讲、面试三轮测试得分分别为92分、85分、90分,综合成绩笔试占40%,试讲占40%,面试占20%,则该名教师的综合成绩为_______分.
重点点拨:
不同的权,可能会影响最后决策的结果,在实际生活中,当对某个方面要求比较高时,往往可以加大这部分的权,以得到预期的结果.
知识点2:用样本平均数估计总体平均数
重点1 组中值
例1. 为了解2路公共汽车的运营情况,公交部门统计了某天2路公共汽车每个运行班次的载客量,得到如表各项数据.
载客量/人
组中值
频数(班次)
1≤x

