


还剩4页未读,
继续阅读
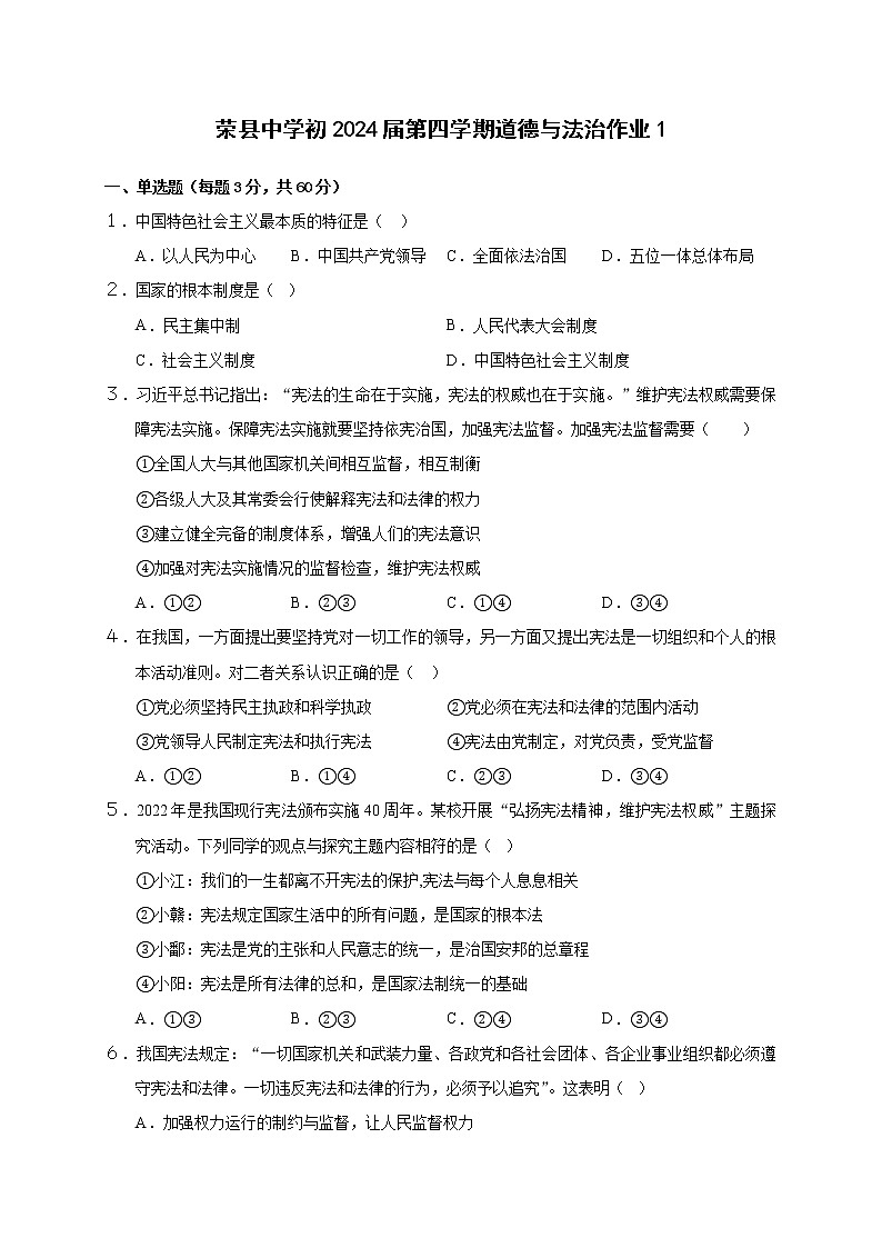
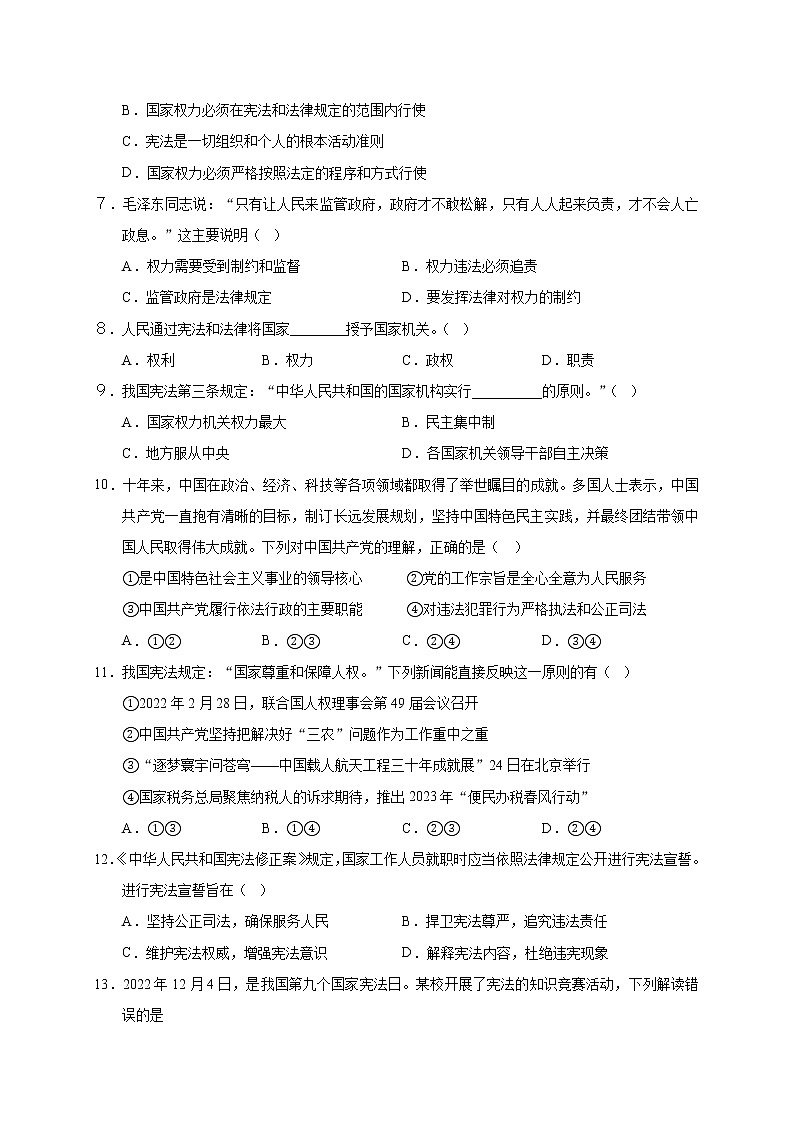
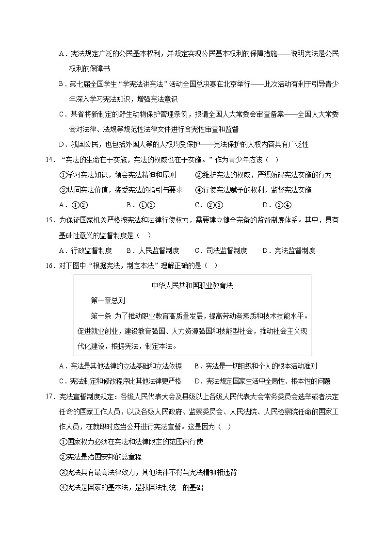
四川省自贡市荣县中学校2022-2023学年八年级下学期3月月考道德与法治试题
展开
这是一份四川省自贡市荣县中学校2022-2023学年八年级下学期3月月考道德与法治试题,共7页。试卷主要包含了单选题,非选择题等内容,欢迎下载使用。
相关试卷
四川省自贡市荣县玉章高级中学校2023-2024学年九年级上期期末模拟演练综合道德与法治试题:
这是一份四川省自贡市荣县玉章高级中学校2023-2024学年九年级上期期末模拟演练综合道德与法治试题,共8页。
四川省自贡市荣县中学2023-2024学年八年级上学期第三次月考道德与法治试题:
这是一份四川省自贡市荣县中学2023-2024学年八年级上学期第三次月考道德与法治试题,共9页。试卷主要包含了选择题,非选择题等内容,欢迎下载使用。
四川省自贡市荣县中学2023-2024学年九年级上学期第三次月考道德与法治试题:
这是一份四川省自贡市荣县中学2023-2024学年九年级上学期第三次月考道德与法治试题,共5页。试卷主要包含了单选题,简答题等内容,欢迎下载使用。