高中生物高考解密18 神经—体液—免疫(分层训练)(解析版)
展开解密18 神经—体液—免疫
A组 考点专练
考向一 下丘脑的功能以及神经调节和体液调节的关系
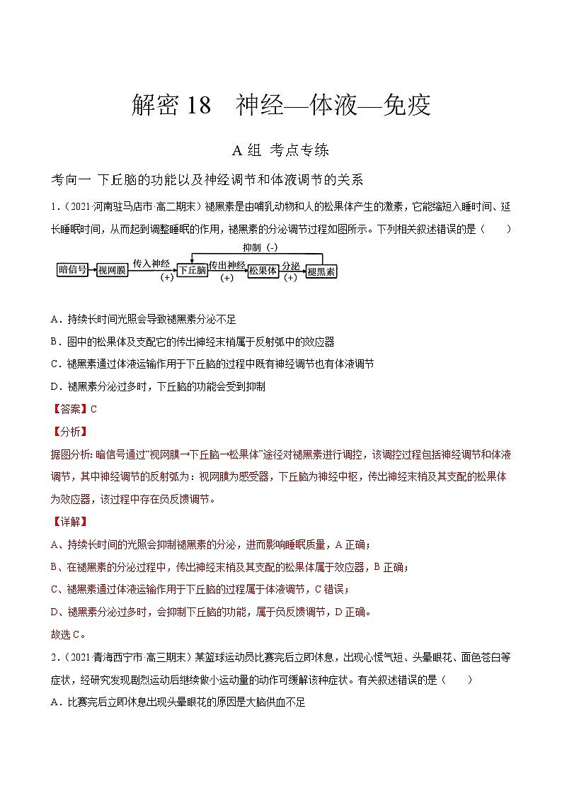
1.(2021·河南驻马店市·高二期末)褪黑素是由哺乳动物和人的松果体产生的激素,它能缩短入睡时间、延长睡眠时间,从而起到调整睡眠的作用,褪黑素的分泌调节过程如图所示。下列相关叙述错误的是( )
A.持续长时间光照会导致褪黑素分泌不足
B.图中的松果体及支配它的传出神经末梢属于反射弧中的效应器
C.褪黑素通过体液运输作用于下丘脑的过程中既有神经调节也有体液调节
D.褪黑素分泌过多时,下丘脑的功能会受到抑制
【答案】C
【分析】
据图分析:暗信号通过“视网膜→下丘脑→松果体”途径对褪黑素进行调控,该调控过程包括神经调节和体液调节,其中神经调节的反射弧为:视网膜为感受器,下丘脑为神经中枢,传出神经末梢及其支配的松果体为效应器,该过程中存在负反馈调节。
【详解】
A、持续长时间的光照会抑制褪黑素的分泌,进而影响睡眠质量,A正确;
B、在褪黑素的分泌过程中,传出神经末梢及其支配的松果体属于效应器,B正确;
C、褪黑素通过体液运输作用于下丘脑的过程属于体液调节,C错误;
D、褪黑素分泌过多时,会抑制下丘脑的功能,属于负反馈调节,D正确。
故选C。
2.(2021·青海西宁市·高三期末)某篮球运动员比赛完后立即休息,出现心慌气短、头晕眼花、面色苍白等症状,经研究发现剧烈运动后继续做小运动量的动作可缓解该种症状。有关叙述错误的是( )
A.比赛完后立即休息出现头晕眼花的原因是大脑供血不足
B.比赛过程中人体的产热量大于散热量,体温明显上升
C.比赛完后人体内抗利尿激素分泌增加,尿量减少
D.比赛过程中有神经递质和激素的不断合成与分解
【答案】B
【分析】
1、人体的水平衡调节过程:当人体失水过多、饮水不足或吃的食物过咸时→细胞外液渗透压升高→下丘脑渗透压感受器受到刺激→垂体释放抗利尿激素增多→肾小管、集合管对水分的重吸收增加→尿量减少,同时大脑皮层产生渴觉(主动饮水)。
2、激素是由内分泌腺分泌的化学物质,有的是蛋白质如胰岛素、生长激素等,有的是固醇如性激素等,有的是氨基酸衍生物如甲状腺激素,随着体液运输到达靶器官,使靶细胞原有的生理活动发生改变。
3、神经递质存在于突触小泡,由突触前膜释放,作用于突触后膜,神经递质种类很多,如乙酰胆碱等。
【详解】
A、比赛后立即休息会导致脑血流量减少,不足以维持大脑功能而引起头昏眼花症状,A正确;
B、比赛过程中人体产热量等于散热量,体温维持相对稳定, B错误;
C、比赛过程中因为出汗导致细胞外液渗透压升高,可引起抗利尿激素分泌增加、尿量减少,C正确;
D、比赛过程受神经—体液调节,合成、分泌、释放神经递质和激素发挥调节作用,神经递质和激素发挥作用后会被分解, D正确。
故选B。
3.(2021·黑龙江鹤岗市·鹤岗一中高二期末)下列不属于体液调节的是( )
A.生长激素调节人体的生长发育 B.下丘脑调节胰岛B细胞的活动
C.二氧化碳使人体呼吸中枢兴奋 D.抗利尿激素分泌增加调节尿量
【答案】B
【分析】
体液调节是指某些化学物质(如激素、CO2 、H+等)通过体液传送,对人和对动物的生理活动所进行的调节。
【详解】
A、生长激素通过体液运输,调节人体的生长发育,属于体液调节,A错误;
B、下丘脑调节胰岛B细胞的活动属于神经调节,B正确;
C、CO2含量升高,通过体液运输,作用于呼吸中枢,导致呼吸加深加快,属于体液调节,C错误;
D、抗利尿激素分泌增加,通过体液运输,调节尿量,属于体液调节,D错误。
故选B。
4.(2021·河南)下列关于神经调节和体液调节的叙述,错误的是( )
A.某些神经细胞除了参与神经调节外,还具有分泌激素的功能
B.神经调节作用范围局限,比体液调节作用范围小
C.某些内分泌腺产生的激素可以影响到神经系统的发育和功能
D.人和高等动物以神经调节为主,体液调节都受神经调节控制
【答案】D
【分析】
神经调节与体液调节的比较:
比较项目
神经调节
体液调节
传递方式
电信号(神经冲动)、化学信号(递质)
激素及其他化学物质
调节方式
反射
激素及其他化学物质-----特定的组织细胞
作用途径
反射弧
体液运输
作用对象
效应器
靶细胞的受体
反应速度
迅速
较缓慢
作用范围
准确、比较局限
较广泛
作用时间
短暂
比较长
联系
神经调节对体液调节起调控和主导作用;体液调节也能影响神经调节,二者是相辅相成,共同调节的
【详解】
A、下丘脑某些神经细胞,分泌神经递质,参与神经调节,也能分泌激素(如促甲状腺激素释放激素),参与体液调节,A正确;B、与体液调节相比,神经调节具有作用范围局限、作用时间短等特点,B正确;
C、某些内分泌腺产生的激素可以影响到神经系统的发育和功能,如甲状腺激素可以影响神经系统的发育和功能,C正确;
D、有些体液调节过程可以不受神经系统控制,如血糖调节过程中,葡萄糖浓度的变化可以直接调节胰岛的分泌功能,D错误。
故选D。
5.(2021·沙坪坝区·重庆八中高三月考)下列叙述正确的是( )
A.人遇到危险时血液中肾上腺素含量会立即上升,这一调节无神经系统参与
B.小孩看见拿针的护士就哭,这一过程属于非条件反射
C.止痛药通常并不损伤神经元结构,其作用部位可能在突触间隙
D.大脑皮层H区受损的病人能看懂文字、听懂别人的谈话,却不会讲话
【答案】C
【分析】
1、当人遇到危险的情况时,会产生紧张,紧握双拳、发出叫喊等这些反应与神经调节有关,还会出现血压中肾上腺素增加,致使心跳和呼吸加快、血压上升,这属于体液调节,因此该生理过程属于神经-体液调节。
2、非条件反射是指人生来就有的先天性反射。是一种比较低级的神经活动,由大脑皮层以下的神经中枢(如脑干、脊髓)参与即可完成。膝跳反射、眨眼反射、缩手反射、婴儿的吮乳、排尿反射等都非条件反射。梅子是一种很酸的果实,一吃起来就让人口水直流。这种反射活动是人与生俱来、不学而能的,因此属于非条件反射。
3、条件反射是人出生以后在生活过程中逐渐形成的后天性反射,是在非条件反射的基础上,经过一定的过程,在大脑皮层参与下完成的,是一种高级的神经活动,是高级神经活动的基本方式。多次吃过梅子的人,当他看到梅子的时候,也会流口水.这就是他在曾经吃过梅子流口水的基础上都能完成的,因此是条件反射。
4、神经递质存在于突触前膜的突触小泡中,能由突触前膜释放,然后作用于突触后膜,使下一个神经元产生兴奋或抑制,所以兴奋能从一个神经元的轴突传递给另一个神经元的细胞体或树突。
5、大脑皮层言语区中,W区为书写中枢,V区为视觉性语言中枢,S区为说话中枢,H区为听觉性语言中枢,某一语言中枢受损会出现相应的症状。
【详解】
A、肾上腺素分泌的调节属于神经一体液调节,A错误;
B、小孩看见拿针的护士就哭,这一过程属于条件反射,B错误;
C、止痛药通常并不损伤神经元结构,其作用部位可能在突触间隙阻止神经递质与受体结合,C正确;
D、大脑皮层H区受损的听不懂别人的谈话,D错误。
故选C。
考向二 免疫的功能异常与免疫应用
6.(2021·山东烟台市·高三期末)T细胞易被HIV侵染,与其表面的CCR蛋白有关,该蛋白由CCR5基因编码。某骨髓捐献者先天性CCR5基因突变,将其骨髓移植给一名患白血病、并感染HIV的患者后,不仅治愈了白血病,而且彻底清除了患者体内的HIV。下列有关叙述错误的是( )
A.HIV可能通过与CCR蛋白结合,进而特异性地侵染T细胞
B.捐献者的造血干细胞可以通过增殖与分化过程产生T细胞
C.受捐的白血病患者骨髓细胞中的异常CCR5基因不能遗传给下一代
D.捐赠者感染HIV后,体内既产生了体液免疫,也产生了细胞免疫
【答案】D
【分析】
根据题干信息分析可知,HIV进入人体后主要攻击T细胞,与T细胞表面的CCR蛋白有关,该蛋白质是由CCR5基因控制合成的;某骨髓捐献者先天性CCR5基因突变导致CCR蛋白合成受阻,HIV不能侵入T细胞,进而人体免疫系统彻底除了患者体内的HIV。
【详解】
A、根据题干信息分析,T细胞易被HIV侵染,与其表面的CCR蛋白有关,则HIV可能通过与CCR蛋白结合,进而特异性地侵染T细胞,A正确;
B、捐献者的造血干细胞可以通过增殖和分化产生多种血细胞、T细胞等,B正确;
C、受捐的白血病患者骨髓细胞中的异常CCR5基因不能遗传给下一代,C正确;
D、捐献者的T细胞表面无CCR5蛋白,HIV无法识别,故HIV不会进入T细胞内,因此其可通过体液免疫清除病毒而不会发生细胞免疫,D错误。
故选D。
7.(2021·海南高二期末)2020年12月1日是第33个“世界艾滋病日”,我国的宣传主题是“携手防疫抗艾,共担健康责任”。下列有关HIV及艾滋病的叙述,错误的是( )
A.HIV主要通过血液,母婴和性接触途径进行传播
B.可用标记的特异性抗体来检测机体是否感染HIV
C.HIV侵入人体后会破坏人体免疫系统,导致内环境的稳态失调
D.艾滋病和类风湿性关节炎都属于获得性免疫缺陷病
【答案】D
【分析】
关于“艾滋病”,考生可以从以下几方面把握:
(1)艾滋病的中文名称是获得性免疫缺陷综合征(AIDS),其病原体是人类免疫缺陷病毒(HIV)。
(2)艾滋病的致病原理:HIV病毒进入人体后,与人体的T淋巴细胞结合,破坏T淋巴细胞,使免疫调节受到抑制,使人的免疫系统瘫痪,最后使人无法抵抗其他细菌、病毒的入侵,让人死亡。
(3)艾滋病的传播途径包括:血液传播、性传播、母婴传播。
【详解】
A、艾滋病主要通过性接触、血液和母婴传播,A正确;
B、HIV作为抗原可以刺激机体产生抗体,所以利用抗原-抗体特异性结合的特点,采用标记的特异性抗体来检测机体是否感染HIV,B正确;
C、HIV侵入人体后会破坏T淋巴细胞,从而破坏人体免疫系统,导致内环境的稳态失调,C正确;
D、类风湿性关节炎属于自身免疫病,D错误。
故选D。
8.(2021·天津滨海新区·高二期末)自身免疫性肝炎是由免疫系统攻击肝细胞引起的。下列相关叙述正确的是( )
A.肝细胞表面的某种结构相当于抗原
B.细胞因子和抗体没有参与攻击肝细胞
C.在该疾病中所发生的肝损伤是由过敏反应引起的
D.在该免疫反应的发生过程中,只有体液免疫发挥作用
【答案】A
【分析】
免疫失调引起的疾病有:
(1)过敏反应:是指已产生免疫的机体在再次接受相同抗原刺激时所发生的组织损伤或功能紊乱的反应。
(2)自身免疫病:是指机体对自身抗原发生免疫反应而导致自身组织损害所引起的疾病。如系统性红斑狼疮、风湿性心脏病、类风湿性关节炎。
(3)免疫缺陷病:包括先天性免疫缺陷病和后天获得的免疫缺陷病(如艾滋病)。
【详解】
A、据题干可知,自身免疫性肝炎是由免疫系统攻击肝细胞引起的,故此时肝细胞表面的某种结构相当于抗原,A正确;
B、淋巴因子能增强其它免疫细胞的功能,如效应T细胞,故淋巴因子和抗体参与攻击肝细胞,B错误;
C、在该疾病中所发生的肝损伤是由免疫系统攻击肝细胞引起的,属于自身免疫病,C错误;
D、在该免疫反应的发生过程中,细胞免疫发挥主要作用,D错误。
故选A。
9.(2021·山西运城市·高二期末)如图是人体内的免疫过程示意图,字母A-G表示细胞,数字表示相关的生理过程。下列说法错误的是( )
A.图中的细胞A在人体的第二道防线和第三道防线中均起作用
B.机体对移植的器官发生的排斥反应主要与⑨有关,预防接种主要与⑩有关
C.图中A、B、C、D、E、F、G都可以识别抗原
D.当抗原再次进入机体时,体内会发生⑦或⑧的过程,进而产生G或E,发挥特定的免疫效应
【答案】C
【分析】
分析题图:图示是有关人体特异性免疫过程的示意图,其中①表示吞噬细胞识别、吞噬和处理抗原;②表示吞噬细胞将抗原呈递给T细胞;③表示T细胞将抗原呈递给B细胞;④表示少数抗原直接刺激B细胞; ⑤表示B细胞的增殖和分化过程;⑥表示T细胞的增殖和分化过程;⑦⑧表示记忆细胞的增殖和分化;⑨表示细胞免疫;⑩表示体液免疫。图中A为吞噬细胞;B表示T细胞;C表示B细胞;D表示记忆细胞;E表示浆细胞;F表示记忆细胞;G表示效应T细胞。
【详解】
A、图中的细胞A为吞噬细胞,可在人体的第二道防线和第三道防线中均起作用,A正确;
B、机体对移植的器官发生的排斥反应主要与⑨细胞免疫有关,预防接种主要是刺激机体产生体液免疫和产生记忆细胞,即与⑩有关,B正确;
C、E表示浆细胞,不能识别抗原,C错误;
D、⑦⑧表示记忆细胞的增殖和分化,当抗原再次进入机体时,体内会发生⑦或⑧的过程,进而产生G效应T细胞或E浆细胞,发挥特定的免疫效应,D正确。
故选C。
10.(2021·北京高三期末)破伤风外毒素是由破伤风杆菌产生的一种强毒性蛋白质,该毒素经脱毒处理后可制成类毒素。下图是关于这种类毒素的一组免疫学实验,相关叙述不正确的是( )
A.注射的外毒素可引起小鼠产生特异性免疫
B.乙组小鼠注射的免疫血清中含抗外毒素抗体
C.注射的类毒素使小鼠体内产生了记忆细胞
D.注射的类毒素可以与外毒素特异性结合
【答案】D
【分析】
在多数情况下,浆细胞产生的抗体与抗原结合,形成沉淀或细胞集团,进而被其他免疫细胞吞噬消化。体液免疫之后,病原体被消灭,但保留了部分抗体和记忆细胞。
【详解】
A、外毒素是由破伤风杆菌产生的,并不属于小鼠自身物质,所以外毒素注射进入小鼠体内,被小鼠体内免疫细胞识别,能够引起小鼠产生特异性免疫,A正确;
B、甲组小鼠注射外毒素后死亡,而乙组小鼠注射注射外毒素后注射免疫血清,且乙组小鼠没有死亡,说明抗毒血清中含有抗外毒素的抗体,B正确;
C、类毒素具有与外毒素具有相同的抗原,但不会导致小鼠死亡,类毒素注射入小鼠体内,引起了小鼠体内的特异性免疫反应,当再次注射外毒素时,小鼠进行二次免疫,迅速消灭外毒素,C正确;
D、注射的类毒素不会与外毒素特异性结合,类毒素是脱毒后的外毒素,类毒素具有与外毒素具有相同的抗原,但不会引起小鼠死亡,D错误。
故选D。
B组 专题综合练
一、多选题
1.(2021·辽宁大连市·高二期末)人体内环境稳态的调节离不开信息分子,下图是人体内某些生命活动的调节过程。下列说法错误的是( )
A.甲图中骨骼肌是人体安静状态下主要的产热器官,信息分子 A 代表神经递质
B.乙图中信息分子B 是抗利尿激素,由下丘脑合成,经垂体释放进入血液
C.丙图中信息分子C 与信息分子D 表现为协同作用,最终使人体细胞代谢增强
D.与甲图相比,乙图对应的调节方式反应迅速,作用时间短暂,作用范围较广泛
【答案】ACD
【分析】
分析图示可知,图中信息分子A表示传入神经释放的神经递质,信息分子B表示抗利尿激素,信息分子C表示促甲状腺激素,信息分子D表示甲状腺激素。据此分析解答。
【详解】
A、剧烈运动时骨骼肌是主要的产热器官,人体安静状态下主要的产热器官是内脏器官,A错误;
B、乙图中信息分子B 作用于肾小管细胞,促进水分重吸收,是抗利尿激素,由下丘脑合成,经垂体释放进入血液,B正确;
C、丙图中信息分子C(促甲状腺激素)不具有促进人体细胞代谢增强的作用,因此二者不表现为协同作用,C错误;
D、甲为神经调节,乙为激素调节,体液调节具有反应速度较缓慢、作用时间长、作用广泛等特点,D错误。
故选ACD。
二、单选题
2.(2021·兴宁市第一中学高三期末)下列关于神经和体液调节的叙述中,正确的是( )
A.体液调节的信号是化学物质,神经调节的信号就是电信号
B.血浆内CO2浓度升高会刺激下丘脑呼吸中枢,使呼吸加快加深
C.血浆中K+浓度急性降低到一定程度,会使可兴奋细胞静息电位绝对值加大
D.细胞内液渗透压升高,会使下丘脑渗透压感受器兴奋、抗利尿激素分泌增加
【答案】C
【分析】
神经调节作用途径是反射弧,反应速度迅速,作用范围准确、比较局限,作用时间短暂。体液调节作用途径是体液运输,反应速度较缓慢,作用范围较广泛,作用时间比较长。
【详解】
A、体液调节的信号是激素等化学物质,神经调节的信号有电信号(神经冲动)和化学信号(神经递质),A错误;
B、呼吸中枢位于脑干,B错误;
C、静息电位是钾离子外流引起的,钾离子外流的方式属于协助扩散,所以血浆中钾离子浓度急性降低到一定程度,会使可兴奋细胞静息电位绝对值加大,C正确;
D、细胞外液渗透压升高,会使下丘脑渗透压感受器兴奋、抗利尿激素分泌增加,D错误。
故选C。
3.(2021·四川绵阳市·三台中学实验学校高二期末)下列有关人体神经调节的叙述,正确是( )
A.人看到酸梅时,酸梅色泽直接刺激神经中枢引起唾液大量分泌
B.大脑皮层受损的患者,膝跳反射和“憋尿”都不能完成
C.婴幼儿缺乏甲状腺激素可影响其神经系统的发育和功能
D.胰腺不受反射弧传出神经的支配,其分泌胰液受促胰液素调节
【答案】C
【分析】
1、神经调节的特点是以反射的形式来实现的,反射的结构基础是反射弧。
2、神经调节与体液调节之间的关系:一方面大多数内分泌腺都受中枢神经系统的控制;另一方面内分泌腺分泌的激素也可以影响神经系统的功能。
【详解】
A、当人看到酸梅时唾液分泌会大量增加,酸梅的色泽是引起条件反射的条件之一,另外还有形态大小等特征,并且色泽直接刺激的是视网膜,而非直接刺激中枢神经,A错误;
B、膝跳反射的神经中枢是脊髓,故大脑皮层受损的患者,膝跳反射仍能完成,B错误;
C、甲状腺激素能够促进代谢活动,促进生长发育(包括中枢神经系统的发育),提高神经系统的兴奋性;故婴幼儿缺乏甲状腺激素可影响其神经系统的发育和功能,C正确;
D、胰腺受反射弧传出神经的支配,由于促胰液素能够促进胰腺分泌胰液,故胰腺也受促胰液素调节,D错误。
故选C。
4.(2021·山东烟台市·高三期末)糖是组织细胞所需能量的主要来源,胰岛素对血糖的平衡发挥重要作用。下图为胰岛素降低血糖浓度的部分作用机理模式图(糖尿病病因之一是患者体内存在甲、乙、丙的异常抗体)。下列叙述错误的是( )
A.血糖调节中枢位于下丘脑,胰岛素是人体内唯一能降低血糖的激素
B.图中作用于胰岛B细胞的信息分子是神经递质和葡萄糖
C.患者体内若存在乙的异常抗体,属于一种自身免疫型糖尿病
D.体内出现丙的异常抗体的糖尿病患者可通过注射胰岛素治疗
【答案】D
【分析】
据图分析:图示为通过神经-体液调节血糖浓度平衡的过程,胰岛B细胞分泌的是胰岛素,胰岛素具有降血糖的功能,其与组织细胞表面的受体结合,因此图中丙是胰岛素受体;胰岛B细胞分泌胰岛素受神经递质和葡萄糖的调节,因此图中甲是神经递质受体,乙是葡萄糖受体。
【详解】
A、血糖调节中枢位于下丘脑,胰岛素能促进组织细胞加速摄取、利用和储存葡萄糖,是人体内唯一能降低血糖的激素,A正确;
B、根据以上分析已知,血糖平衡的调节方式为神经-体液调节,图中的甲是神经递质受体,乙是葡萄糖受体,胰岛B细胞在神经递质和葡萄糖的刺激下,分泌胰岛素增多,B正确;
C、患者体内若存在乙的异常抗体,导致胰岛素分泌不足,属于一种自身免疫型糖尿病,C正确;
D、丙的异常抗体是与胰岛素受体结合的抗体,可以破坏胰岛素受体,此种糖尿病病人即使注射胰岛素后,也因为不能与胰岛素受体结合而发挥作用,达不到治疗效果,D错误。
故选D。
5.(2021·天津和平区·高三期末)研究发现调节性T细胞具有抑制免疫反应的功能,防止免疫反应过度损伤自身。调节性T细胞数量由Mcl-1蛋白和Bim蛋白两种功能相反的蛋白质决定。Mcl-1蛋白可使调节性T细胞数量增加,下列疾病或应用中可能与Mcl-1蛋白的活性被抑制有关的是( )。
A.提高器官移植成活率 B.先天性免疫缺陷病
C.系统性红斑狼疮 D.艾滋病
【答案】C
【分析】
由题意可知,Mcl-l蛋白可使调节性T细胞数量增加,而调节性T细胞可以抑制免疫反应。若Mcl-1蛋白的活性被抑制,免疫反应会增强,可能会诱发自身免疫病。
【详解】
A、欲提高器官移植成活率,需要用免疫抑制剂处理,抑制免疫反应,A不符合题意;
B、先天性胸腺发育不全属于免疫缺陷病,免疫反应过弱,B不符合题意;
C、系统性红斑狼疮属于自身免疫病,可能是由于Mcl-1蛋白的活性被抑制,调节性T细胞数量减少,免疫功能过强造成,C符合题意;
D、艾滋病属于免疫缺陷病,免疫反应过弱,D不符合题意。
故选C。
6.(2021·北京东城区·高二期末)2020年9月21日,中国科学家杨璐菡团队在 Nature子刊发表论文,宣布利用基因编辑技术成功开发出第一代可用于临床的异种器官移植雏形——“猪3.0”。据测试这些小猪的器官和人有更好的免疫兼容性,可满足安全、成功移植到人体的要求,减少免疫排斥反应的发生。下列叙述不正确的是( )
A.发生免疫排斥是由于供体和受体细胞表面的HLA不同
B.活化的B细胞分泌的细胞因子与免疫排斥反应相关
C.T细胞特异性的免疫抑制药物的使用可降低免疫排斥反应
D.猪3.0的开发可缓解器官移植中供体器官短缺的问题
【答案】B
【分析】
免疫排斥是机体对移植物(异体细胞、组织或器官)通过特异性免疫应答使其破坏的过程。一般是指移植术后,受者可识别移植物抗原并产生应答,移植物中免疫细胞也可识别受者抗原组织并产生应答。
【详解】
A、器官移植时排斥反应之所以发生,是由于供体和受体细胞膜上抗原不同,如果受体和供体两者的HLA抗原完全相同,就不会发生排斥反应,A正确;
B、免疫排斥反应主要与T细胞分化形成的效应T细胞有关,与活化的B细胞分泌的细胞因子无关,B错误;
C、排斥反应主要与T细胞分化形成的效应T细胞有关,T细胞特异性的免疫抑制药物作用于T细胞,使免疫排斥反应降低,C正确;
D、猪3.0的器官和人有更好的免疫兼容性,可满足安全、成功移植到人体的要求,减少免疫排斥反应的发生,缓解器官移植中供体器官短缺的问题,D正确。
故选B。
三、综合题
7.(2021·河南南阳市·高三期末)新冠疫情爆发后,多地采取了切断病毒传播的有效方法,如佩戴口罩、减少人员聚集、封城等。面对疫情,许多人产生了恐惧、紧张、焦虑等一系列应激心理和生理变化。回答下列问题:
(1)机体处于应激状态时,交感神经兴奋,__________的分泌增多,呼吸频率加快,心率加速,机体产热增多,同时机体的警觉性提高,反应灵敏。从神经调节和体液调节的关系角度看,这体现了________________________________________。
(2)人体在极度恐惧时,可能会出现小便失禁的现象,控制排尿的初级中枢位于__________。极度恐惧时,小便失禁的原因可能是____________________。
(3)人体每天都可能产生癌细胞,但并不是所有人都得了癌症,原因是免疫系统具有__________功能。有研究表明,长期的紧张和焦虑使人罹患癌症的风险大大增加,推测原因可能是____________________________。
【答案】(1)肾上腺素 神经系统可直接调节某些内分泌腺的活动,内分泌腺分泌的激素也可影响神经系统的功能 (2)脊髓 极度恐惧时,大脑皮层暂时失去对脊髓初级排尿中枢的控制,从而出现无意识排尿的现象 (3)监控和清除 长期的紧张和焦虑可能会影响神经系统和内分泌系统的调节功能,降低免疫系统的功能,增加癌症发生的可能性
【分析】
人在恐惧、剧痛、失血时,在相关神经的作用下,肾上腺素的分泌增多,机体表现为警觉性提高、反应灵敏、呼吸频率加快、心率加速等应急反应,有些神经元也能分泌肾上腺素。神经调节对体液调节起调控和主导作用;体液调节也能影响神经调节,二者是相辅相成,共同调节的。
【详解】
(1)根据分析可知,机体处于应激状态时,交感神经兴奋,肾上腺素的分泌增多,呼吸频率加快,心率加速,机体产热增多,同时机体的警觉性提高,反应灵敏。从神经调节和体液调节的关系角度看,这体现了神经系统可直接调节某些内分泌腺的活动,内分泌腺分泌的激素也可影响神经系统的功能。
(2)人体控制排尿的初级中枢位于脊髓,受脑中高级神经中枢的控制,小便失禁的原因可能是极度恐惧时,大脑皮层暂时失去对脊髓初级排尿中枢的控制,从而出现无意识排尿的现象。
(3)免疫系统具有监控和清除功能,所以即使人体每天都可能产生癌细胞,但并不是所有人都得了癌症。有研究表明,长期的紧张和焦虑使人罹患癌症的风险大大增加,推测原因可能是长期的紧张和焦虑可能会影响神经系统和内分泌系统的调节功能,降低免疫系统的功能,使机体不能及时杀死癌细胞,增加癌症发生的可能性。
8.(2021·山西省长治市第二中学校高二期末)下图为血糖调节的部分过程,请据图回答:
(1)胰岛素的生理功能是促进组织细胞加速_____、_____和_____葡萄糖,若靶细胞表面缺乏胰岛素受体,则细胞将 _____ (填“加快”或“减缓”)摄取血糖。胰岛B细胞的活动还受神经系统的调控,则在反射弧的五个组成部分中,传出神经末梢及其支配的胰岛B细胞属于_____。
(2)血糖调节中,如果因_____(填“抗体1”或“抗体2”)的存在导致高血糖症状,患者体内胰岛素分泌不足,则对其有效的治疗方案是_____,且每顿饭前需用药的原因是_____。
(3)某糖尿病患者欲检测导致其患病的原因,该患者在医院进行了检测,结果发现其血液中胰岛素含量正常,但患者仍表现出糖尿病症状,最有可能类似于图中的_____(填“抗体l”或“抗体2”)所致。从免疫学的角度分析,该患者所患糖尿病属于_____病。
【答案】(1)摄取 利用 储存 减缓 效应器 (2) 抗体1 注射胰岛素 胰岛素一经靶细胞接受并起作用后就被灭活了 (3)抗体2 自身免疫
【分析】
血糖的升高会刺激下丘脑的感受器进而通过神经刺激胰岛B细胞分泌胰岛素,但同时血糖的升高也会直接刺激胰岛B细胞分泌胰岛素, 胰岛素分泌的增多:①会抑制胰高血糖素的分泌②促进糖类的氧化的分解 ③促进血糖转化为肝糖原、肌糖原 ④促进糖类转化为脂肪、非必需氨基酸。
血糖降低,刺激下丘脑和胰岛B细胞,而下丘脑也会通过神经刺激胰岛B细胞分泌胰高血糖素,胰高血糖素会促进储能物质向血糖的转化,进而提高血糖。
【详解】
(1)胰岛素的生理功能是促进组织细胞加速摄取、利用和储存葡萄糖,从而降低血糖浓度;胰岛素的靶细胞是几乎为全身各处细胞,若靶细胞表面缺乏胰岛素受体,则胰岛素就不能与靶细胞受体结合而不能发挥降血糖的作用,而胰岛素降血糖就是通过促进组织细胞加速摄取、利用和储存葡萄糖,因此减缓了摄取血糖;胰岛B细胞的活动还受神经系统的调控时,胰岛B细胞属于是效应器。
(2)抗体1能作用于葡萄糖的受体,抗体2能作用于胰岛素的受体,其中因抗体1的存在而导致的高血糖症状,患者体内胰岛素分泌不足,则可通过注射胰岛素能起到有效降低血糖效果。由于胰岛素一经靶细胞接受并起作用后就被灭活了,而导致患者体内胰岛素含量减少,因此每顿饭前需用药(注射胰岛素)。
(3)体内胰岛素含量正常,但仍患有糖尿病,原因是胰岛素受体受损,导致胰岛素不能与胰岛素的受体结合,因此最有可能类似于图中的抗体2所致(抗体2能作用于胰岛素的受体)。抗体2能与靶细胞的受体结合,抢夺胰岛素与靶细胞结合的位点,导致胰岛素不能与靶细胞受体结合而不能发挥降血糖作用,这属于自身免疫病。
9.(2021·北京东城区·高二期末)阅读下面的材料,完成(1)~(5)题。
新型冠状病毒是一种RNA病毒,表现出极高的传染性和快速的人群间传播能力。截至2020年11月12日,各国研制中的新冠疫苗超过200种,其中48种处于临床试验阶段。除了传统的灭活疫苗和减毒疫苗外,目前在研制中的还有基因工程重组疫苗、腺病毒载体疫苗、核酸疫苗(DNA疫苗、mRNA疫苗)等新的疫苗类型。我国在新冠疫苗研发领域处于领先地位。
2020年2月21日,西湖大学周强研究团队报道了新冠病毒表面S蛋白的受体结合结构域与细胞表面受体ACE2蛋白的结构,揭开了新冠病毒入侵人体细胞的神秘面纱。研究显示,S蛋白是病毒识别宿主细胞受体的一种关键蛋白,与ACE2蛋白表现出较强的结合能力,目前各国多种疫苗的研究都是针对S蛋白进行的。
传统疫苗是用灭活或减毒的病原体制成的生物制品。军事科学院陈薇院士团队采用的路线是腺病毒载体重组疫苗。腺病毒是一种DNA病毒,毒性很弱,感染后一般不会出现严重症状。通过基因工程改造,使腺病毒携带能表达新冠病毒S蛋白的DNA片段,人接种疫苗后,改造过的腺病毒侵染细胞后不会在细胞内复制,但可以表达出S蛋白,诱导人体产生免疫反应。
mRNA疫苗是一种新型核酸疫苗,目前全世界还没有正式上市流通的案例。除了考虑稳定性,mRNA疫苗递送入细胞也是技术难点,这将直接影响疫苗的效应,目前常采用的方法是利用脂质体纳米颗粒包裹mRNA(如图)。
一支疫苗从研发到上市通常需要经过8到20年的漫长历程。为了应对新冠疫情,各国都采用了不同形式的应急途径,安全高效的疫苗将是人类战胜疫情的关键性武器。
(1)在新冠肺炎的治疗过程中,曾经尝试过血清疗法,即为患者输入新冠肺炎康复者的血清,血清中含有________,有利于患者康复。
(2)腺病毒载体重组疫苗的巧妙之处在于改造后的腺病毒进入细胞后________。S蛋白被________等抗原呈递细胞识别后,传递给________细胞,通过特异性免疫,在体内产生________,并可长时间保留。当再次遇到相同抗原会迅速高效地产生免疫反应。若在接种该种疫苗前机体曾感染过腺病毒,则会使该种疫苗的有效性________。
(3)包裹mRNA疫苗的脂质体颗粒与________的基本结构类似。你认为研制新冠mRNA疫苗还需要考虑的问题有________。
A.mRNA在细胞质中易被降解
B.mRNA在细胞中可能难以正确翻译
C.mRNA可能会插入到人体的染色体
D.该疫苗是否适于快速大批量生产
(4)腺病毒载体重组疫苗和mRNA疫苗产生抗原的场所都是在________(填“内环境”或“细胞内”。与传统的减毒疫苗相比,腺病毒载体重组疫苗和mRNA疫苗等新型疫苗的安全性有所提高,是因为________。
(5)目前科学家还致力于开发多联疫苗,即注射一剂疫苗便可获得对多种病原体的免疫,对此你认为更有开发潜力的是本文所述疫苗中的哪种(或哪些),并陈述理由________。
【答案】(1)抗体 (2)不会复制(增殖),但可使细胞表达S蛋白 树突状细胞(巨噬细胞) 辅助性T 记忆细胞 降低 (3) 细胞膜 ABD (4)细胞内 疫苗中不含完整的病原体(疫苗在细胞中表达产物成分单纯) (5) mRNA疫苗(核酸疫苗、腺病毒载体重组疫苗),可将表达多种病原体抗原的核酸片段连接起来制备疫苗
【分析】
1、免疫治疗中常见的方法是注射血清,免疫预防中常用的方法是注射疫苗。
2、传统疫苗是用灭活或减毒的病原体制成的生物制品,安全性较差、只能针对单一病原体。而核酸疫苗(mRNA疫苗、腺病毒载体重组疫苗)相较传统疫苗更安全,且可制备多联疫苗。
3、在特异性免疫过程中,大多数抗原首先被抗原呈递细胞识别、摄取并处理,后将抗原呈递给辅助性T细胞,后将信号呈递给B细胞,使之增殖分化产生记忆B细胞和浆细胞,浆细胞产生抗体与抗原特异性结合。另一方面,在细胞因子的作用下被靶细胞表面的信号激活的细胞毒性T细胞增殖分化产生记忆T细胞和细胞毒性T细胞,后者使靶细胞裂解,释放抗原。
【详解】
(1)新冠病毒侵入机体会激发特异性免疫产生针对该种病毒的抗体,抗体主要分布在血清中,因此从新冠肺炎康复者的血清中可检测到抗新冠病毒的抗体,输入该种血清可以治疗新冠肺炎。
(2)腺病毒是一种DNA病毒,通过基因工程改造后可携带能表达新冠病毒S蛋白的DNA片段,侵染细胞后不会在细胞内复制,但可以经过转录和翻译过程,表达出S蛋白,诱导人体产生免疫反应;
在特异性免疫过程中,S蛋白作为抗原首先被抗原呈递细胞识别,常见的抗原呈递细胞有树突状细胞、巨噬细胞等;抗原呈递细胞将抗原呈递给辅助性T细胞,后者表面的特定分子发生变化并与B细胞特异性结合,B细胞可增殖分化产生记忆B细胞,另一方面,在细胞因子的作用下,细胞毒性T细胞增殖分化产生记忆T细胞,两种记忆细胞可长时间保留;
因为该种疫苗是以改造过的腺病毒作为运载体导入目的基因(新冠病毒S蛋白的DNA),所以机体若在注射疫苗之前就感染过腺病毒的话,就会产生针对腺病毒的记忆细胞,从而使得接种的疫苗容易被机体的免疫系统清除而降低有效性。
(3)包裹mRNA疫苗的脂质体颗粒是由磷脂双分子层构成的,其基本结构与细胞膜类似;
ABD、研制新冠mRNA疫苗还需要考虑mRNA在细胞质中是否会被降解,在细胞中是否正确翻译,还需考虑该疫苗是否适于快速大批量生产,ABD正确;
C、由于该疫苗是RNA,不可能会插入到人体的染色体中,C错误。
故选ABD。
(4)腺病毒载体重组疫苗和mRNA疫苗都不是真正的抗原,而是经表达产生蛋白质为抗原,遗传信息的表达(转录、翻译)场所都是在细胞内;与传统的减毒疫苗相比,腺病毒载体重组疫苗和mRNA疫苗等新型疫苗的安全性有所提高,是因为这两种疫苗都是在细胞中表达出产物作为抗原的,其成分比较单纯,而这两种疫苗中本身并不含该病原体。
(5)注射多联疫苗,是注射一剂疫苗便可使机体产生针对多种病原体的疫苗。传统疫苗是用灭活或减毒的病原体制成的生物制品,只能针对特定的某一病原体,无法生产多联疫苗,核酸疫苗(mRNA疫苗、腺病毒载体重组疫苗),可将表达多种病原体抗原的核酸片段连接起来表达多种抗原,使机体产生针对多种病原体的免疫能力。
四、实验题
10.(2021·辽宁高三期末)下图为人体生命活动调节的部分过程示意图,请回答下列问题。
(1)弥漫性毒性甲状腺肿的病理如图,从免疫的角度看,该病属于______________。细胞甲是由_____________________细胞增殖分化而来。
(2)寒冷时,激素A作用于靶细胞,提高细胞代谢速率,使机体产生更多的热量。该过程属于__________________(神经、体液、神经―体液)调节。TSH能促进激素A的分泌,激素A增加到一定程度也能使TSH的分泌量______________,这属于生命系统中普遍存在的调节。
(3)为了研究甲状腺激素的生理作用,某同学用切除法进行实验。实验中以小鼠为实验材料,以单位时间的耗氧量为检测指标。实验方法与步骤如下:
①取若干生理状况大致相同的健康成年小鼠,均分为A、B、C三组,每组都测定______________。
②A组(对照组)的处理是______________,B、C组的处理是______________。一段时间后测得B、C组耗氧量大大下降。
③B、C组出现症状后,给B组每天注射_______________,给C组每天注射______________,5天后,测得B组耗氧量回升,C组耗氧量并未回升。
实验结论是:________________________________________________________。
【答案】(1)自身免疫病 B淋巴细胞或记忆细胞 (2)神经—体液 减少 (3)单位时间的耗氧量 做同样的伤口但不切除甲状腺 切除甲状腺 甲状腺激素 等量生理盐水 甲状腺激素能促进细胞呼吸,增强细胞代谢
【分析】
分析图解可知,垂体分泌的促甲状腺激素能与甲状腺细胞膜上的特异性受体结合,引起甲状腺细胞分泌激素A,激素A为甲状腺激素。细胞甲能分泌抗体,抗体抗体能够与甲状腺细胞中的促甲状腺激素的受体结合,细胞甲是浆细胞。
【详解】
(1)弥漫性毒性甲状腺肿是由于机体产生了某种抗体,导致患者体内甲状腺激素含量比正常人多,该病属于自身免疫病。细胞甲是浆细胞,可由B细胞或记忆细胞增殖分化而来。
(2)寒冷时,激素A(甲状腺激素)作用于靶细胞,提高细胞代谢速率,使机体产生更多的热量,该过程属于神经—体液调节。TSH作用于甲状腺细胞,可以促进激素A(甲状腺激素)的分泌,当甲状腺激素增加到一定程度时,会反过来抑制垂体的活动,使垂体分泌的TSH减少,从而使甲状腺激素维持在一定水平,这种机制称为负反馈调节。
(3)探究实验要保证单一变量原则,该实验是研究甲状腺激素的生理作用,实验步骤如下:
①取若干生理状况大致相同的健康成年小鼠,均分为A、B、C三组,每组都测定单位时间的耗氧量。
②A组(对照组)的处理是做同样的伤口但不切除甲状腺。B、C组的处理是切除甲状腺,一段时间后测得B、C组耗氧量大大下降。
③B、C组出现症状后,给B组每天注射甲状腺激素;给C组每天注射等量生理盐水,5天后测得B组耗氧量回升,C组耗氧量并未回升,说明甲状腺激素能促进细胞呼吸,增强细胞代谢。
新高考生物二轮复习分层训练18 神经—体液—免疫(解析版): 这是一份新高考生物二轮复习分层训练18 神经—体液—免疫(解析版),共20页。试卷主要包含了免疫的功能异常与免疫应用等内容,欢迎下载使用。
高中生物高考解密18 神经—体液—免疫(分层训练)(原卷版): 这是一份高中生物高考解密18 神经—体液—免疫(分层训练)(原卷版),共8页。试卷主要包含了免疫的功能异常与免疫应用等内容,欢迎下载使用。
高中生物高考解密18 神经—体液—免疫(分层训练)(解析版): 这是一份高中生物高考解密18 神经—体液—免疫(分层训练)(解析版),共20页。试卷主要包含了免疫的功能异常与免疫应用等内容,欢迎下载使用。

