


高中生物高考2023年高考生物一轮复习(新人教新高考) 第6单元 第4课时 基因的表达
展开
这是一份高中生物高考2023年高考生物一轮复习(新人教新高考) 第6单元 第4课时 基因的表达,共21页。试卷主要包含了RNA的结构与功能,遗传信息的转录,遗传信息的翻译,DNA复制、转录和翻译的区别等内容,欢迎下载使用。
考点一 遗传信息的转录和翻译
1.RNA的结构与功能
2.遗传信息的转录
(1)源于必修2 P65“图4-4”:①遗传信息的转录过程中也有DNA的解旋过程,该过程不需要(填“需要”或“不需要”)解旋酶。
②一个基因转录时以基因的一条链为模板,一个DNA分子上的所有基因的模板链不一定(填“一定”或“不一定”)相同。
③转录方向的判定方法:已合成的mRNA释放的一端(5′-端)为转录的起始方向。
(2)源于必修2 P64~65“正文”:RNA适合做信使的原因是RNA由核糖核苷酸连接而成,可以携带遗传信息;一般是单链,而且比DNA短,因此能够通过核孔,从细胞核转移到细胞质中。
3.遗传信息的翻译
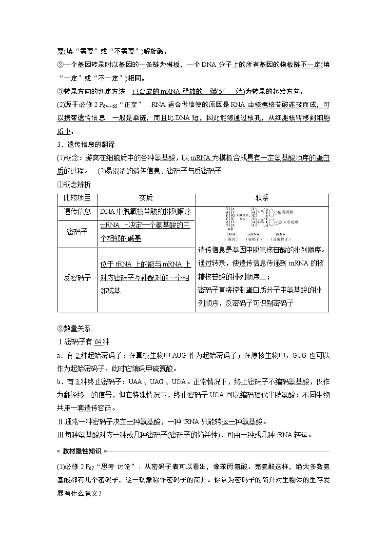
(1)概念:游离在细胞质中的各种氨基酸,以mRNA为模板合成具有一定氨基酸顺序的蛋白质的过程。 (2)易混淆的遗传信息、密码子与反密码子
①概念辨析
②数量关系
Ⅰ.密码子有64种
a.有2种起始密码子:在真核生物中AUG作为起始密码子;在原核生物中,GUG也可以作为起始密码子,此时它编码甲硫氨酸。
b.有3种终止密码子:UAA、UAG、UGA。正常情况下,终止密码子不编码氨基酸,仅作为翻译终止的信号,但在特殊情况下,终止密码子UGA可以编码硒代半胱氨酸;不同生物共用一套遗传密码。
Ⅱ.通常一种密码子决定一种氨基酸,一种tRNA只能转运一种氨基酸。
Ⅲ.每种氨基酸对应一种或几种密码子(密码子的简并性),可由一种或几种tRNA转运。
(1)必修2 P67“思考·讨论”:从密码子表可以看出,像苯丙氨酸、亮氨酸这样,绝大多数氨基酸都有几个密码子,这一现象称作密码子的简并。你认为密码子的简并对生物体的生存发展有什么意义?
提示 当一个密码子中有一个碱基改变时,可能并不会改变其对应的氨基酸,增强了密码子的容错性;当某种氨基酸使用频率高时,几种不同的密码子都编码同一种氨基酸可以保证翻译的速度。
(2)几乎所有的生物体都共用一套密码子,这体现了密码子的什么特点?
提示 这体现了密码子的通用性,说明当今生物可能有着共同的起源。
(3)过程
①源于必修2 P67“图4-6”:tRNA含有(填“含有”或“不含有”)氢键,一个tRNA分子中不是(填“是”或“不是”)只有三个碱基。
②源于必修2 P68~P69图片:翻译过程的三种模型图解读
a.模型甲中一个核糖体与mRNA的结合位点形成2个tRNA结合位点,核糖体沿着mRNA移动的方向是由左往右。
b.模型乙反映出mRNA与核糖体存在的数量关系是一个mRNA分子上可以相继结合多个核糖体。图中核糖体移动的方向是由右向左;多聚核糖体形成的意义是少量的mRNA分子可以迅速合成大量的蛋白质。
c.模型丙是原核细胞内发生的转录和翻译过程,特点是边转录边翻译,与真核细胞不同的原因是原核细胞无以核膜为界限的细胞核,原核细胞的基因中无内含子,转录形成的mRNA不需要加工即可作为翻译的模板。
4.DNA复制、转录和翻译的区别
5.基因表达过程中碱基数和氨基酸数之间的关系
考向一 遗传信息、密码子、反密码子的分析
1.如图表示蓝细菌DNA上遗传信息、密码子、反密码子间的对应关系,下列说法中正确的是( )
A.由图分析可知①链应为DNA的α链
B.DNA形成②的过程发生的场所是细胞核
C.酪氨酸和天冬氨酸的密码子分别是AUG、CUA
D.图中②与③配对的过程需要在核糖体上进行
答案 D
解析 由图分析可知,①链应为DNA的β链,A项错误;蓝细菌属于原核生物,没有由核膜包被的细胞核,B项错误;tRNA一端的三个相邻的碱基是反密码子,密码子在mRNA上,C项错误;图中②与③配对的过程是翻译,需要在核糖体上进行,D项正确。
2.生物体中编码tRNA的DNA某些碱基改变后,可以产生被称为校正tRNA的分子。某种突变产生了一种携带甘氨酸但是识别精氨酸遗传密码的tRNA。tRNA上识别遗传密码的三个碱基称为反密码子。下列叙述错误的是( )
A.tRNA分子上的反密码子并不决定其携带的氨基酸种类
B.新合成的多肽链中,原来精氨酸的位置可被替换为甘氨酸
C.此种突变改变了编码蛋白质氨基酸序列的遗传密码序列
D.校正tRNA分子的存在可以弥补某些突变引发的遗传缺陷
答案 C
解析 根据题干信息可知,此种突变发生在编码tRNA的DNA序列上,且产生了校正tRNA分子,并没有改变编码蛋白质氨基酸序列的遗传密码序列,C错误。
考向二 转录、翻译和复制过程的分析
3.DNA上含有的一段能被RNA聚合酶识别、结合并驱动基因转录的序列称为启动子,如果启动子序列的某些碱基被甲基化修饰(DNA分子上连入甲基基团),其将不能被RNA聚合酶识别。拟南芥种子的萌发依赖于NIC基因的表达,该基因启动子中的甲基基团能够被R基因编码的D酶切除。如图表示NIC基因转录和翻译的过程,下列叙述不正确的是( )
A.种子萌发受R基因和NIC基因共同控制
B.R基因缺失突变体细胞中的NIC基因不能发生图示过程
C.图甲中合成C链的原料是核糖核苷酸,另外还需能量供应
D.若图乙中tRNA上的反密码子碱基发生替换,则导致肽链中氨基酸种类发生改变
答案 D
解析 分析题意可知,R基因的表达产物可以解除NIC基因的甲基化,使NIC基因表达,从而影响种子萌发,即种子萌发受R基因和NIC基因共同控制,A正确;图甲为转录,图乙为翻译,R基因缺失突变体细胞中的NIC基因被甲基化,不能发生转录和翻译,即不能发生图示过程,B正确;图甲中C链是RNA链,故合成C链的原料是核糖核苷酸,另外还需能量供应,C正确;决定氨基酸的是mRNA上的密码子,若图乙中tRNA上的反密码子碱基发生替换,肽链中氨基酸种类不发生改变,D错误。
4.(2022·湖南长沙市雅礼中学高三一模)植物体内的转录因子OrERF是一类蛋白质,在植物抵抗逆境,如干旱、低温和高盐时发挥重要作用。科研人员对水稻OrERF基因进行系列研究。实验检测OrERF基因在高盐条件下的表达水平,结果如图1,植物感受外界干旱、高盐、低温等信号,通过一系列信息传递合成转录因子。转录因子OrERF对下游基因调节过程如图2。下列说法错误的是( )
A.实验结果表明,自然条件下OrERF基因的表达水平较低,高盐处理12小时后,OrERF基因的表达显著增加
B.转录因子OrERF合成的场所是附着在内质网上的核糖体,发挥作用的场所主要是细胞核
C.转录因子OrERF的作用机理可能是通过与RNA聚合酶结合,激活RNA聚合酶与DNA上特定的序列结合,启动转录的过程
D.干旱、高盐、低温等不同环境条件诱导植物产生的转录因子OrERF的空间结构可能不相同,从而调控不同基因的表达
答案 B
解析 图1实验结果表明,自然条件下(未经高盐处理)水稻中OrERF基因的表达较低,高盐处理12小时后OrERF基因的表达显著增加,A错误;转录因子OrERF是一类蛋白质,是胞内蛋白,其合成场所是细胞质中的核糖体,而不是附着在内质网上的核糖体,转录因子OrERF作用于转录过程,而转录的主要场所是细胞核,因此转录因子OrERF作用的场所主要是细胞核,B错误;由图可知,转录因子OrERF通过与RNA聚合酶结合,激活RNA聚合酶,启动转录的过程,C正确;转录因子OrERF是一类而不是一种蛋白质,从图中可以看出转录因子OrERF在结构上具有特异性,除了与RNA聚合酶特异性结合外,还可以与结合在基因调控序列上的某种特定结构特异性结合,在高盐、干旱、低温不同信号的诱导下,会导致植物体表达出不同的OrERF蛋白,以调控不同基因的表达,从而适应高盐、干旱、低温等不同环境,D正确。
考向三 基因表达中的有关计算
5.图①②③分别表示人体细胞中发生的3种生物大分子的合成过程,下列叙述正确的是( )
A.造血干细胞发生①②过程的场所是细胞核
B.已知过程②的α链及其模板链中鸟嘌呤分别占27%、17%,该α链对应的双链DNA区段中腺嘌呤所占的碱基比例为24%
C.同一种tRNA携带的氨基酸种类可能不同
D.胰岛B细胞和肝细胞的相同DNA进行过程②时产生的mRNA可能相同
答案 D
解析 造血干细胞中,含有DNA分子的有细胞核和线粒体,故造血干细胞发生①DNA复制和②转录的场所有细胞核和线粒体,A错误;转录时α链及其模板链中鸟嘌呤(G)分别占27%、17%,根据碱基互补配对原则可得出模板链的C占27%,则模板链C+G占44%,因此双链DNA中的C+G占44%,双链DNA分子中A+T占56%,双链中A=T,则该α链对应的双链DNA区段中腺嘌呤所占的碱基比例为28%,B错误;同一种tRNA的反密码子一致,对应的密码子一致,所以携带的氨基酸种类一致,C错误;相同DNA在不同细胞中可能出现基因的选择性表达,产生的mRNA可能不同;但是控制基本生命活动的基因(管家基因)在胰岛B细胞和肝细胞都会表达,如控制呼吸酶、ATP合成酶和水解酶合成的基因,故产生的mRNA也可能相同,D正确。
6.下图为人体内胰岛素基因的表达过程。胰岛素含有2条多肽链,其中A链含有21个氨基酸,B链含有30个氨基酸,含有3个二硫键,(二硫键是由2个-SH连接而成),下列说法错误的是( )
A.过程①以核糖核苷酸为原料,RNA聚合酶催化该过程
B.过程②发生在细胞质中,需要3种RNA参与
C.胰岛素基因的两条链分别控制A、B两条肽链的合成
D.51个氨基酸形成胰岛素后,相对分子质量比原来减少了888
答案 C
解析 转录是以基因的一条链为模板,胰岛素基因的一条链控制胰岛素分子中A、B两条肽链的合成,C错误;51个氨基酸形成胰岛素后,其相对分子质量的减少量=脱水数×18+形成的二硫键×2=49×18+3×2=888,D正确。
考点二 中心法则
1.提出者:克里克。
2.补充后的内容图解
3.各种生物遗传信息的传递途径
(1)能分裂的细胞生物及噬菌体等DNA病毒遗传信息的传递:
。
(2)具有RNA复制功能的RNA病毒(如烟草花叶病毒)遗传信息的传递
。
(3)具有逆转录功能的RNA病毒(如艾滋病病毒)遗传信息的传递
。
(4)高度分化的细胞遗传信息的传递
。
4.生命是物质、能量和信息的统一体
(1)DNA、RNA是信息的载体。
(2)蛋白质是信息的表达产物。
(3)ATP为信息的流动提供能量。
考向 遗传信息传递过程分析
7.图1所示为某种生物细胞内进行的部分生理活动,图2表示中心法则,图中字母代表具体过程。下列叙述错误的是( )
A.图1所示过程可在原核细胞中进行,其转录和翻译过程可同时进行
B.图2中过程c和d的产物不同,但涉及的碱基配对方式完全相同
C.图1中酶甲和酶乙催化形成磷酸二酯键,而酶丙则催化磷酸二酯键的水解
D.图1体现了图2中的a、b、c三个生理过程
答案 C
解析 图1所示过程中转录和翻译同时进行,可在原核细胞中进行,A正确;图2中c为翻译,d为RNA的复制,都涉及A-U、G-C配对,B正确;酶甲和酶乙分别是DNA聚合酶与RNA聚合酶,催化形成的都是磷酸二酯键,但酶丙是解旋酶,催化的是氢键的水解,C错误;图1体现了图2中的a DNA复制、b转录、c翻译三个生理过程,D正确。
8.TATA框是多数真核生物基因的一段DNA序列,位于基因转录起始点上游,作为启动子的重要组分,在转录mRNA前,先由转录因子TFⅡ-D蛋白和TATA框结合,形成稳定的复合物,然后由RNA聚合酶依据模板链进行转录。继而基因进行表达形成相应的蛋白质分子。下图所示为人体内基因1、基因2表达从而控制生物性状的过程,以下说法正确的是( )
A.TATA框共含有2种五碳糖和5种碱基
B.TATA框经RNA聚合酶催化转录形成的片段中含有启动子
C.人体的红细胞中能进行①②过程,不能进行③④过程
D.人体衰老引起白发的原因是③④过程不能完成
答案 C
解析 TATA框为DNA序列,含有1种五碳糖,4种碱基,A错误;根据题干可知,TATA框是位于基因转录起始点上游,作为启动子的重要组分,TATA框片段本身不进行转录形成RNA,B错误;人体红细胞属于分化的细胞,分化的实质是基因的选择性表达,可以合成血红蛋白而不能合成黑色素,故能进行①②过程,不能进行③④过程,C正确;人体衰老出现白发是酪氨酸酶活性降低导致的,D错误。
重温高考 真题演练
1.(2021·河北,8)关于基因表达的叙述,正确的是( )
A.所有生物基因表达过程中用到的RNA和蛋白质均由DNA编码
B.DNA双链解开,RNA聚合酶起始转录、移动到终止密码子时停止转录
C.翻译过程中,核酸之间的相互识别保证了遗传信息传递的准确性
D.多肽链的合成过程中,tRNA读取mRNA上全部碱基序列信息
答案 C
解析 一些RNA病毒的蛋白质由病毒自身的遗传物质RNA编码合成,A错误;DNA双链解开,RNA聚合酶与启动子结合进行转录,移动到终止子时停止转录,B错误;翻译过程中,核酸之间通过碱基互补配对相互识别保证了遗传信息传递的准确性,C正确;没有相应的反密码子与mRNA上的终止密码子配对,故tRNA不能读取mRNA上全部碱基序列信息,D错误。
2.(2021·广东,7)金霉素(一种抗生素)可抑制tRNA与mRNA的结合,该作用直接影响的过程是( )
A.DNA复制 B.转录
C.翻译 D.逆转录
答案 C
3.(2021·辽宁,17改编)脱氧核酶是人工合成的具有催化活性的单链DNA分子。下图为10-23型脱氧核酶与靶RNA结合并进行定点切割的示意图。切割位点在一个未配对的嘌呤核苷酸(图中R所示)和一个配对的嘧啶核苷酸(图中Y所示)之间,图中字母均代表由相应碱基构成的核苷酸。下列有关叙述正确的是( )
A.脱氧核酶的作用过程受温度的影响
B.图中Y与两个R之间通过氢键相连
C.脱氧核酶与靶RNA之间的碱基配对方式有两种
D.利用脱氧核酶切割mRNA可以抑制基因的转录过程
答案 A
解析 脱氧核酶的化学本质是DNA,温度会影响脱氧核酶的结构,从而影响脱氧核酶的作用,A正确;图中Y与同一条链上的R之间通过磷酸二酯键相连,B错误;脱氧核酶本质是DNA,与靶RNA之间的碱基配对方式有A-U、T-A、C-G、G-C四种,C错误;利用脱氧核酶切割mRNA可以抑制基因的翻译过程,D错误。
4.(2021·湖南,13改编)细胞内不同基因的表达效率存在差异,如图所示。下列叙述不正确的是( )
A.细胞能在转录和翻译水平上调控基因表达,图中基因A的表达效率高于基因B
B.真核生物核基因表达的①和②过程分别发生在细胞核和细胞质中
C.人的mRNA、rRNA和tRNA都是以DNA为模板进行转录的产物
D.②过程中,rRNA中含有与mRNA上密码子互补配对的反密码子
答案 D
解析 基因的表达包括转录和翻译两个过程,图中基因A表达的蛋白质分子数量明显多于基因B表达的蛋白质分子,说明基因A表达的效率高于基因B,A正确;核基因的转录是以DNA的一条链为模板转录出RNA的过程,发生的场所为细胞核,翻译是以mRNA为模板翻译出具有氨基酸排列顺序的多肽链,翻译发生的场所在细胞质中的核糖体,B正确;三种RNA(mRNA、rRNA、tRNA)都是以DNA中的一条链为模板转录而来的,C正确;反密码子位于tRNA上,rRNA是构成核糖体的成分,不含有反密码子,D错误。
5.(2021·浙江1月选考,22)下图是真核细胞遗传信息表达中某过程的示意图。某些氨基酸的部分密码子(5′→3′)是:丝氨酸UCU;亮氨酸UUA、CUA;异亮氨酸AUC、AUU;精氨酸AGA。下列叙述正确的是( )
A.图中①为亮氨酸
B.图中结构②从右向左移动
C.该过程中没有氢键的形成和断裂
D.该过程可发生在线粒体基质和细胞核基质中
答案 B
解析 图中①对应的密码子为AUU,所以①是异亮氨酸,A错误;核糖体沿mRNA从5′到3′移动进行翻译,所以②从右向左移动,B正确;该过程中tRNA上的反密码子与mRNA上的密码子之间发生碱基配对,因此会有氢键的形成和断裂,C错误;细胞核中不会发生翻译过程,D错误。
一、易错辨析
1.rRNA是核糖体的组成成分,原核细胞中可由核仁参与合成( × )
2.RNA有传递遗传信息、催化反应和转运物质等功能( √ )
3.mRNA上的GCA在人细胞中和小麦细胞中决定的是同一种氨基酸( √ )
4.一个DNA只能控制合成一种蛋白质( × )
5.细菌的一个基因转录时两条DNA链可同时作为模板,提高转录效率( × )
二、填空默写
1.(必修2 P65)RNA有三种,它们分别是mRNA、tRNA和rRNA;真核细胞中核仁受损会影响rRNA的合成,进而影响核糖体(细胞器)的形成。
2.基因的表达包括转录和翻译过程;细胞分化是基因选择性表达的结果。
3.(必修2 P67)mRNA上3个相邻的碱基决定1个氨基酸。每3个这样的碱基叫作1个密码子。
4.(必修2 P67)tRNA的种类很多,但是,每种tRNA只能识别并转运一种氨基酸。tRNA分子比mRNA小得多,其一端是携带氨基酸的部位,另一端有3个相邻的碱基。每个tRNA的这3个碱基可以与mRNA上的密码子互补配对,叫作反密码子。
5.(必修2 P69)通常,一个mRNA分子上可以相继结合多个核糖体,同时进行多条肽链的合成,因此,少量的mRNA分子就可以迅速合成大量的蛋白质。下面图示中核糖体移动的方向是从左向右。
6.(必修2 P69)科学家克里克于1957年提出了中心法则:遗传信息可以从DNA流向DNA,即DNA的复制;也可以从DNA流向RNA,进而流向蛋白质,即遗传信息的转录和翻译。随着研究的不断深入,科学家对中心法则作出了补充,请写出完善后的中心法则。
。
7.转录的场所:细胞核(主)、线粒体、叶绿体;模板:DNA的一条链;原料:4种核糖核苷酸;酶:RNA聚合酶;能量:ATP;遵循的原则:碱基互补配对(A与U、T与A、C与G、G与C);产物:产生单链RNA。
8.翻译的场所:核糖体;模板:mRNA;原料:氨基酸;转运工具:tRNA;酶;能量(ATP)。遵循的原则:碱基互补配对(A与U、U与A、C与G、G与C)。产物:肽链。
课时精练
一、选择题
1.(2022·河北衡水中学检测)circRNA是一类特殊的非编码闭合环状RNA,广泛存在于生物体内,其形成过程如图所示。有些circRNA具有多个micrRNA(微小RNA)的结合位点,进而解除micrRNA对其靶基因的抑制作用,升高靶基因的表达水平,因此在基因表达的调控中发挥着重要作用。下列相关叙述错误的是( )
A.circRNA是环状分子,不含游离的磷酸基团
B.micrRNA可以调控细胞中特定蛋白质的产生数量
C.前体mRNA的形成需要RNA聚合酶作用
D.circRNA和micrRNA通过磷酸二酯键结合成局部双链
答案 D
解析 circRNA和micrRNA通过氢键结合成局部双链,D错误。
2.下列有关DNA、基因、RNA、蛋白质的说法,错误的是( )
A.反向平行的DNA两条链所含有的碱基序列不相同
B.基因指导蛋白质合成过程只需要两种RNA参与
C.同一DNA中不同基因转录的模板链并不都在同一条单链上
D.RNA聚合酶在转录过程中可使DNA双链解开
答案 B
解析 基因指导蛋白质合成过程需要mRNA、rRNA和tRNA三种RNA的参与,B错误。
3.(2022·张家口市宣化第一中学高三模拟)科学家发现下丘脑SCN细胞中基因表达产物PER蛋白的浓度呈周期性变化,在夜晚不断积累,到了白天又会被分解,PER蛋白的浓度变化与生物昼夜节律惊人一致。下图表示人体生物钟的部分机理,据图分析,下列说法正确的是( )
A.过程①需要解旋酶,过程②③体现了核孔的选择性
B.Per基因彻底水解的产物是4种脱氧核苷酸
C.PER蛋白可能与下丘脑有关生物节律的中枢活动有着密切关联
D.图中核糖体在mRNA上的移动方向是从左到右
答案 C
解析 图中①为转录过程,②为翻译过程,③过程表示PER蛋白能进入细胞核,调节Per基因的转录过程。过程①转录不需要解旋酶,RNA聚合酶本身具有解旋功能,A错误;Per基因彻底水解,其产物有4种碱基、磷酸、脱氧核糖共6种,B错误;PER蛋白的浓度呈周期性变化,在夜晚不断积累,到了白天又会被分解,PER蛋白的浓度变化与生物昼夜节律惊人一致,PER蛋白可能与下丘脑有关生物节律的中枢活动有着密切关联,C正确;根据肽链的长短,可判断核糖体移动的方向是从右向左,D错误。
4.新冠病毒为RNA病毒,包膜上的S蛋白能与人体细胞表面的ACE2受体特异性结合,从而使病毒的RNA进入细胞。新冠病毒的RNA进入细胞后可直接作为模板进行翻译。下图为新冠病毒RNA的部分序列(其中包含S蛋白基因的起始部分)和S蛋白的起始氨基酸序列,AUG既是起始密码子也编码甲硫氨酸。下列说法正确的是( )
A.S蛋白的氨基酸数与S蛋白基因的核苷酸数目之比为1∶6
B.图中箭头所指的碱基A突变为G不影响S蛋白的结构
C.新冠病毒的RNA在核糖体上从左向右移动进行翻译
D.由S蛋白制备的疫苗可与病毒的S蛋白结合,抑制病毒侵染
答案 B
解析 图中箭头所指的碱基A突变为G,密码子由原来的UUA变成了UUG,不改变氨基酸的编码顺序,同时UUA和UUG都编码同一种氨基酸,即亮氨酸,因此不影响S蛋白的结构,B正确;在翻译过程中,是核糖体沿着mRNA移动,C错误;由S蛋白制备的疫苗注射机体后产生的特异性抗体可与病毒的S蛋白结合,抑制病毒侵染,而不是S蛋白制备的疫苗直接与病毒的S蛋白结合,D错误。
5.SARS病毒是一种单链+RNA病毒。该+RNA既能作为mRNA翻译出蛋白质,又能作为模板合成-RNA。如图表示SARS病毒的增殖过程,相关叙述正确的是( )
A.过程①所需的嘌呤比例与过程②所需的嘌呤比例相同
B.过程③所需的模板、原料、核糖体均由宿主细胞提供
C.单链-RNA在SARS病毒的生命活动过程中必不可少
D.参与①②过程的酶是RNA聚合酶,作用于磷酸二酯键
答案 D
解析 过程①的模板为+RNA,过程②的模板为-RNA,+RNA与-RNA的碱基互补,可知+RNA中的A+G与-RNA中的T+C相等,+RNA中的T+C与-RNA中的A+G相等,但+RNA中的A+G与T+C不一定相等,故过程①与过程②中所需的嘌呤比例不一定相同,A错误;过程③中,模板由SARS病毒提供,原料与核糖体由宿主细胞提供,B错误;由题意可知,+RNA在SARS病毒生命活动中必不可缺,-RNA为+RNA复制过程中的中间产物,C错误;过程①②为RNA复制,需要RNA聚合酶,用于连接核糖核苷酸之间的磷酸二酯键,D正确。
6.科学家发现,当四膜虫缺乏必需氨基酸时,tRNA会被细胞内某些蛋白类内切酶切割成若干个片段,从而影响蛋白质的合成,而非必需氨基酸缺乏时,不会引起tRNA的切割。下列说法正确的是( )
A.内切酶破坏tRNA中的磷酸二酯键将其切割成若干片段
B.内切酶与tRNA之间可能通过碱基互补配对相互识别
C.缺乏必需氨基酸会直接影响转录过程,减少蛋白质的合成
D.四膜虫细胞合成蛋白质时不需要非必需氨基酸的参与
答案 A
解析 根据题文,内切酶能将tRNA切割成若干片段,推测其破坏的是tRNA中核苷酸之间的磷酸二酯键,A正确;当四膜虫缺乏必需氨基酸时,tRNA会被细胞内某些蛋白类内切酶切割成若干个片段,不缺乏时,不会切割,说明内切酶和tRNA之间能相互识别,但内切酶为蛋白质,其中不含碱基,故内切酶与tRNA之间不能通过碱基互补配对相互识别,B错误;必需氨基酸缺乏会引起tRNA的切割,因此直接影响翻译过程,减少蛋白质的合成,C错误;四膜虫细胞合成蛋白质时需要非必需氨基酸的参与,D错误。
7.(2022·北京海淀区人大附中高三模拟)果蝇F基因在成体头部细胞中转录时存在可变剪接的现象,即相同的mRNA前体可通过剪接将不同外显子对应的mRNA序列组合成不同的成熟mRNA。下图是雌雄成体头部细胞中剪接形成的五种成熟mRNA序列示意图。
方框代表外显子对应的mRNA序列,c1~c5表示引物,箭头方向代表5′→3′。为验证F基因的转录存在性别差异,研究者分别提取分离成体果蝇头部细胞的基因组DNA(gDNA)和成熟mRNA,后者反转录成cDNA。选取不同模板和引物的组合,雌雄个体扩增结果不同的一组是( )
A.gDNA c2+c5 B.cDNA c1+c5
C.gDNA c1+c3 D.cDNA c2+c4
答案 D
解析 如果F基因的转录存在性别差异,则雌雄个体形成的mRNA就存在差异,以mRNA为模板逆转录的cDNA就不同。由图可知,c2和c4引物箭头方向相反,则会导致雌雄个体扩增结果不同,D正确。
8.多聚谷氨酰胺结合蛋白1(PQBP1)主要定位于细胞核中,其参与基因转录和mRNA的剪接过程。最新研究发现,存在于细胞质中的PQBP1负责mRNA向核糖体的转运,且PQBP1可与翻译延伸因子(促进肽链延伸的蛋白质)结合,促进蛋白质的合成。下列相关叙述错误的是( )
A.PQBP1可影响转录和翻译
B.PQBP1在细胞不同部位的作用不同
C.翻译延伸因子可促进肽链中肽键的形成
D.PQBP1可促进翻译过程中mRNA在核糖体上的移动
答案 D
解析 据题干信息可知PQBP1在细胞核中参与基因转录和mRNA的剪接过程,在细胞质中促进蛋白质的合成,A、B正确;根据题干信息可知,翻译延伸因子可促进肽链延伸,肽链延伸过程中有新肽键的形成,C正确;在翻译过程中,核糖体沿着mRNA移动,使mRNA上的密码子依次翻译出氨基酸,D错误。
9.1957年,克里克提出了中心法则,随着研究的不断深入,科学家对中心法则作出了补充(如图),下列有关叙述不正确的是( )
A.中心法则描述了生物界遗传信息的传递过程
B.碱基互补配对保证了遗传信息传递的准确性
C.图中①~⑤过程都可以在细胞内发生
D.中心法则揭示了生物界共用同一套遗传密码
答案 D
解析 图中①表示转录,②表示逆转录,③表示DNA复制,④表示RNA复制,⑤表示翻译,以上过程均发生在细胞中,C项正确;中心法则没有揭示生物界共用同一套遗传密码,D项错误。
10.真核基因转录出的初始RNA,经剪切可被加工成正常的mRNA,其中某些剪切过程所需的酶与双缩脲试剂不发生紫色反应。在表达过程中若出现异常mRNA则会被细胞分解。如图是S基因的表达过程,下列有关叙述不正确的是( )
A.①、③过程中碱基互补配对方式不完全相同
B.S基因的RNA前体的某些剪切过程需要RNA催化
C.④过程中生成的核苷酸可以继续用于DNA的复制
D.S基因中存在着不能编码出肽链的片段
答案 C
解析 ①是转录,碱基互补配对方式为A-U、T-A、G-C、C-G,③过程是翻译,碱基互补配对方式为A-U、U-A、C-G、G-C,不完全相同,A正确;有的酶的化学本质是RNA,由题干信息可知,S基因的RNA前体的某些剪切过程中需要RNA类的酶的催化,B正确;④过程中生成的核苷酸为核糖核苷酸,DNA复制的原料为脱氧核苷酸,C错误;S基因中存在着不能编码出肽链的片段,即非编码区和编码区的内含子部分,D正确。
11.细胞内有些tRNA分子的反密码子中含有稀有碱基次黄嘌呤(I),含有I的反密码子在与mRNA中的密码子互补配对时,存在如图所示的配对方式(Gly表示甘氨酸)。下列叙述不正确的是( )
A.tRNA分子由基因转录产生,该分子内存在氢键
B.密码子与反密码子的碱基配对发生在核糖体上
C.反密码子CCI能与密码子GGU、GGC、GGA配对
D.蛋白质的氨基酸序列由专一性的反密码子来决定
答案 D
解析 tRNA分子由基因转录产生,tRNA中存在局部双链结构,因此含有氢键,A正确;在核糖体上进行翻译的过程中,mRNA上的密码子与tRNA上的反密码子发生碱基配对,B正确;由图示信息可知,与tRNA上的反密码子CCI结合的密码子有GGU、GGC、GGA,C正确;蛋白质的氨基酸序列由mRNA中的密码子来决定,D错误。
12.如图表示细胞中出现的异常mRNA被SURF复合物识别而发生降解的过程,该过程被称为NMD作用,能阻止异常蛋白的产生(AUG、UAG分别表示起始密码子和终止密码子),图中异常mRNA与正常mRNA长度相同。据图分析,下列相关叙述正确的是( )
A.SURF复合物与RNA酶的作用可能相同
B.SURF复合物能识别所有mRNA的终止密码子
C.NMD作用失效,细胞内不会产生肽链较短的异常蛋白质
D.异常mRNA产生的原因是转录它的基因发生了碱基对替换或增添
答案 A
解析 SURF复合物和RNA酶均可对mRNA发生降解,A正确;SURF复合物只能识别异常mRNA的终止密码子,B错误;NMD作用失效,翻译可能提前结束,肽链变短,C错误;异常mRNA与正常mRNA长度相同,可能是转录它的基因发生了碱基对替换,不可能发生增添,D错误。
二、非选择题
13.如图①~③分别表示人体细胞中发生的3种生物大分子的合成过程。请据图回答下列问题:
(1)细胞中过程②发生的主要场所是__________________________________________。
(2)已知过程②的α链中鸟嘌呤与尿嘧啶之和占碱基总数的54%,α链及其模板链对应区段的碱基中鸟嘌呤分别占29%、19%,则与α链对应的DNA区段中腺嘌呤所占的碱基比例为________________________。
(3)由于基因中一个碱基对发生替换,而导致过程③合成的肽链中第8位氨基酸由异亮氨酸(密码子有AUU、AUC、AUA)变成苏氨酸(密码子有ACU、ACC、ACA、ACG),则该基因的这个碱基对替换情况是______________________________________________________
________________________________________________________________________。
(4)在人体内成熟的红细胞、浆细胞、记忆细胞、胰岛B细胞中,能发生过程②、③而不能发生过程①的细胞是________________________________________________________
________________________________________________________________________。
(5)人体不同组织细胞的相同DNA进行过程②时启用的起始点______________(填“都相同”“都不同”或“不完全相同”),其原因是________________________________
________________________________________________________________________。
答案 (1)细胞核 (2)26% (3)T∥A替换为C∥G(或A∥T替换为G∥C) (4)浆细胞和胰岛B细胞 (5)不完全相同 不同组织细胞中基因进行选择性表达
解析 (1)过程②属于转录过程,发生的主要场所是细胞核。(2)α链是mRNA,其中G占29%,U占25%,根据碱基互补配对原则,其模板链中C占29%、A占25%,又因模板链中G占19%,则T占(1-29%-25%-19%)=27%,则α链对应的双链DNA中A占(25%+27%)÷2=26%。(3)该基因突变是由于一个碱基对的改变引起的,故异亮氨酸的密码子中第二个碱基U变成了碱基C,成为苏氨酸的密码子,相应的则是基因中T∥A替换为C∥G(或A∥T替换为G∥C)。(4)DNA复制发生在细胞分裂过程中,浆细胞和胰岛B细胞能转录、翻译形成蛋白质,但不能发生DNA复制,人体内成熟红细胞不能发生DNA复制、转录和翻译过程,记忆细胞能发生DNA复制、转录和翻译过程。
14.(2022·山东商河县第一中学高三质检)RNA病毒分为单链RNA和双链RNA,其中病毒RNA合成mRNA的方式可表示如图,据图回答有关问题:
(1)脊髓灰质炎病毒属于正链RNA(+RNA)病毒,RNA进入寄主细胞,就直接作为mRNA,翻译出所编码的蛋白质,其中蛋白质的合成场所是____________________。该病毒重新合成+RNA的过程可用图中________(填序号)过程表示。
(2)流感病毒含负链RNA单链(-RNA),进入寄主细胞后不能直接作为mRNA,而是先以负链RNA为模板合成______________________,再以这个新合成的RNA作为mRNA翻译出相关的蛋白质,并且可以以__________为模板从而合成更多的负链RNA,负链RNA与蛋白质组装成新的子代病毒。
(3)HIV是逆转录RNA单链病毒,其中逆转录过程可用图中________________(填序号)表示,此过程是以RNA为模板,在________酶的作用下合成________,此过程所需原料为__________________。若病毒RNA某片段碱基序列为AACCGU,则经此过程形成的产物对应片段中含胞嘧啶脱氧核苷酸__________个,含嘌呤碱基____________个。
答案 (1)宿主细胞的核糖体 ①② (2)与负链RNA互补的+RNA 正链RNA (3)⑥⑦ 逆转录 DNA 游离的四种脱氧核苷酸 3 6比较项目
实质
联系
遗传信息
DNA中脱氧核苷酸的排列顺序
遗传信息是基因中脱氧核苷酸的排列顺序。通过转录,使遗传信息传递到mRNA的核糖核苷酸的排列顺序上;
密码子直接控制蛋白质分子中氨基酸的排列顺序,反密码子可识别密码子
密码子
mRNA上决定一个氨基酸的三个相邻的碱基
反密码子
位于tRNA上的能与mRNA上对应密码子互补配对的三个相邻碱基
项目
复制
转录
翻译
作用
传递遗传信息
表达遗传信息
时间
细胞分裂前的间期
个体生长发育的整个过程
场所
主要在细胞核
主要在细胞核
细胞质的核糖体
模板
DNA的两条单链
DNA的一条链
mRNA
原料
4种脱氧核苷酸
4种核糖核苷酸
21种氨基酸
能量
都需要
酶
解旋酶、DNA聚合酶
RNA聚合酶
多种酶
产物
2个双链DNA分子
一个单链RNA分子
肽链(或蛋白质)
产物去向
传递到2个细胞或子代
通过核孔进入细胞质
组成细胞结构蛋白或功能蛋白
特点
边解旋边复制,半保留复制
边解旋边转录,转录后DNA恢复原状
翻译结束后,mRNA被降解成单体
碱基配对
A—T、T—A、C—G、G—C
A—U、T—A、C—G、G—C
A—U、U—A、C—G、G—C
特别提醒 实际基因表达过程中的数量关系不符合6∶3∶1的原因
1基因中的内含子转录后被剪切。
2在基因中,有的片段非编码区起调控作用,不转录。
3合成的肽链在加工过程中可能会被剪切掉部分氨基酸。
4转录出的mRNA中有终止密码子,终止密码子不编码氨基酸。
相关试卷
这是一份高中生物高考2023年高考生物一轮复习(新人教新高考) 第7单元 第4课时 生物的进化,共24页。试卷主要包含了4、0,1%,1% 会等内容,欢迎下载使用。
这是一份高中生物高考2023年高考生物一轮复习(新人教新高考) 第6单元 第3课时 DNA的复制,共16页。试卷主要包含了DNA复制方式的实验证据,DNA的复制等内容,欢迎下载使用。
这是一份高中生物高考2023年高考生物一轮复习(新人教新高考) 第4单元 第1课时 细胞的增殖,共19页。试卷主要包含了细胞增殖,细胞周期,有丝分裂的意义,无丝分裂等内容,欢迎下载使用。