所属成套资源:【讲通练透】中考化学二轮复习(全国通用)
初中化学二轮复习【讲通练透】专题12 物质的推断、鉴别、除杂、共存问题(讲通)
展开
这是一份初中化学二轮复习【讲通练透】专题12 物质的推断、鉴别、除杂、共存问题(讲通),文件包含专题12物质的推断鉴别除杂共存问题精讲讲义教师版docx、专题12物质的推断鉴别除杂共存问题精讲讲义学生版docx等2份试卷配套教学资源,其中试卷共35页, 欢迎下载使用。
中考化学第二轮复习策略
一、重视知识的综合运用
在第二轮复习过程中,考生需要重视知识的综合运用,关注实验探究、联系实际,逐步提高所学技能,能解决一些需要查阅资料解决的实际问题。
中考试卷中,重点知识反复考,核心知识重点考,近三年中考都有燃烧条件的探究、实验基本操作的考查、溶解度曲线、气体的制取收集方法等,比如:非选择题中,考查了考生对微粒观、元素观的认识,属于初中化学课程标准的一级主题——物质构成的奥秘。
二、合理选取备考资料
关于试题的筛选,如果是巩固练习,可以用模拟试题,由于区模拟卷难易度适中,知识覆盖较为全面,部分非选择题综合度也较高,锻炼考生的审题能力和对各章知识的统筹综合应用能力。如果是进行自我评测或进行周测,建议更多选择近三年辽宁地区的中考真题。
通过多年经验分析,考生在试卷中的错误整体分为以下几种情况:
(1)审题问题;(2)概念知识不清;(3)概念知识不会综合应用;
(4)由于学习方法和习惯问题,复习时间安排不合理,不会让知识做到有序多次呈现;
(5)主观学习态度、情绪控制问题;
(6)理化答题时间分配问题。考生需对号入座,有针对性地发现问题、解决问题。
专题12 物质的推断、鉴别、除杂、共存问题(精讲讲义)
核心考点一 物质的推断
1.以物质的用途或存在为突破口(填化学式)
·可以除铁锈的是稀盐酸、稀硫酸; ·可以灭火的是CO2;
·可以作食品保护气的是N2; ·可以作高能燃料的是H2;
·可用于冶炼金属的是H2(或CO或C); ·可用于建筑材料的是CaCO3;
·可作补钙剂的是CaCO3; ·可用于配制波尔多液的是CuSO4;
·可作干燥剂的是NaOH、CaO、浓硫酸; ·能治疗胃酸过多的是Al(OH)3、NaHCO3;
·发酵粉的主要成分是NaHCO3; ·常用来改良酸性土壤的是Ca(OH)2;
·胃液的主要成分、能帮助人消化的是HCl; ·常用的调味品NaCl。
2.以物质的俗名或存在为突破口
俗名(名称)
名称(或主要成分)
化学式
金刚石、石墨、木炭
碳
C
干冰
固态二氧化碳
CO2
生石灰
氧化钙
CaO
铁锈(主要成分)
氧化铁
Fe2O3
双氧水
过氧化氢
H2O2
熟石灰、消石灰
氢氧化钙
Ca(OH)2
苛性钠、火碱、烧碱
氢氧化钠
NaOH
纯碱、苏打
碳酸钠
Na2CO3
小苏打
碳酸氢钠
NaHCO3
大理石、石灰石(主要成分)
碳酸钙
CaCO3
食盐
氯化钠
NaCl
沼气、天然气
甲烷
CH4
赤铁矿
氧化铁
Fe2O3
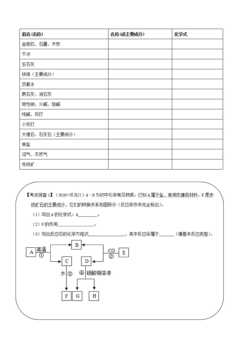
【考点排查1】(2020•黑龙江)A﹣H为初中化学常见物质。已知A属于盐,常用作建筑材料,E是赤铁矿石的主要成分,它们的转换关系如图所示(反应条件未完全标出)。
(1)写出A的化学式:A 。
(2)F的作用 。
(3)写出反应②的化学方程式 ,其中反应④属于 (填基本反应类型)。
【答案】(1)CaCO3;(2)改良酸性土壤;(3)3CO+Fe2O32Fe+3CO2;置换反应。
【解析】解:(1)A﹣H为初中化学常见物质,A属于盐,常用作建筑材料,所以A是碳酸钙,E是赤铁矿石的主要成分,所以E是氧化铁,氧化铁和一氧化碳在高温的条件下生成铁和二氧化碳,D会与硫酸铜反应,所以D是铁,B是二氧化碳,碳酸钙在高温的条件下生成氧化钙和二氧化碳,所以C是氧化钙,氧化钙和水反应生成氢氧化钙,所以F是氢氧化钙,经过验证,推导正确,所以A是CaCO3;
(2)F的作用是改良酸性土壤;
(3)反应②是一氧化碳和氧化铁在高温的条件下生成铁和二氧化碳,化学方程式为:3CO+Fe2O32Fe+3CO2;反应④是铁和硫酸铜反应生成硫酸亚铁和铜,该反应是一种单质和一种化合物反应生成了另一种单质和另一种化合物,属于置换反应。
3.以元素或物质之最为突破口
·相对分子质量最小、密度最小的气体是H2; ·自然界中硬度最大的物质是金刚石;
·空气中含量最多的气体是N2; ·相对分子质量最小的氧化物是H2O;
·人体中含量最多的物质是H2O; ·产量最高、使用最广的金属是Fe;
·最常用的溶剂是H2O; ·空气中含量最多的元素是N。
·地壳中含量最多的元素是O ,含量最多的金属元素是Al。
·人体中含量最多的元素是O,含量最多的金属元素是Ca_。
【考点排查2】(2020•大庆)A~J是初中化学常见的物质,它们的相互转化关系如图所示。其中B是生活中最常见的液体,D物质俗称苏打,E是天然大理石的主要成分,G为最轻气体单质。
请回答下列问题:
(1)A的化学式为 ,A与B反应 热量(填“放出”或“吸收”)。
(2)反应①的化学方程式 ,该反应属于 (填基本反应类型)。
(3)若I为紫红色固体单质,通过对反应②的分析,体现出G物质具有 性。
【答案】(1)CaO;放出;(2)2H2O+2Na=2NaOH+H2↑;置换反应;(3)还原。
【解析】解:(1)A~J是初中化学常见的物质,B是生活中最常见的液体,D物质俗称苏打,所以D是碳酸钠,E是天然大理石的主要成分,所以E是碳酸钙,G为最轻气体单质,所以G是氢气,B和钠反应生成氢氧化钠和氢气,所以B是水,C和碳酸钠反应生成碳酸钙和氢氧化钠,所以C是氢氧化钙,水和A反应生成氢氧化钙,所以A是氧化钙,氧化钙和盐酸反应生成氯化钙和水,所以F可以是盐酸,J可以是氯化钙,氢气和H反应生成I和水,所以H可以是氧化铜,I是铜,经过验证,推导正确,所以A的化学式为CaO;A与B反应放出热量;
(2)反应①是水和钠反应生成氢氧化钠和氢气,化学方程式为:2H2O+2Na=2NaOH+H2↑;该反应属于置换反应;
(3)若I为紫红色固体单质,通过对反应②的分析,体现出G物质具有还原性。
4.以物质的特殊颜色为突破口
固体颜色
白色固体
P2O5、MgO、CaO、KClO3、Na2CO3、NaCl、NaHCO3、NaOH、Ca(OH)2
黑色固体
C、CuO、MnO2、Fe3O4
红色固体
Fe2O3、红磷
紫红色固体
Cu_
溶液颜色
蓝色溶液
含Cu2+的溶液,如CuCl2溶液、CuSO4溶液
浅绿色溶液
含Fe2+的溶液,如FeCl2溶液、FeSO4溶液
黄色溶液
含Fe3+的溶液,FeCl3溶液、Fe2(SO4)3溶液
紫红色溶液
KMnO4溶液(KMnO4固体呈暗紫色)
沉淀颜色
有色沉淀
蓝色沉淀Cu(OH)2;红褐色沉淀Fe(OH)3
白色沉淀
BaSO4、AgCl、CaCO3、BaCO3、Mg(OH)2、Al(OH)3、Ag2CO3
·其中既不溶于水也不溶于酸的白色沉淀:BaSO4、AgCl;
·溶于酸并有气体放出的白色沉淀:主要为碳酸盐,如CaCO3、Ag2CO3、BaCO3;
·溶于酸但没有气体放出的白色沉淀:主要为难溶性的碱,如Mg(OH)2、Al(OH)3。
5.以组成物质的元素相同为突破口
(1)含有两种相同元素的固体:Fe2O3和Fe3O4均含有铁、氧元素。
(2)含有两种相同元素的气体:CO2和CO均含有碳、氧元素;
(3)含有两种相同元素的气体:H2O和H2O2均含有氢、氧元素。
【考点排查3】(2020•日照)如图表示各物质之间相互转化的关系。A和F是含有两种相同元素的固体,A为红棕色,F为黑色。C和E是含有两种相同元素的气体。B和D是固体单质,D能与稀盐酸反应。请回答下列问题:
(1)A和B反应生成D和E的化学方程式是 ,基本反应类型是 。
(2)C在空气中燃烧时,火焰呈 。
(3)在实验室里,做D在氧气中燃烧实验时,盛有氧气的集气瓶中要预先放入一些水,目的是 ,该反应的化学方程式是 。
【答案】(1)3C+2Fe2O34Fe+3CO2↑;置换反应;(2)蓝色(或淡蓝色);(3)防止高温生成物溅落下来炸裂集气瓶;3Fe+2O2Fe3O4;
【解析】解:(1)A和F是含有两种相同元素的固体,A为红棕色,F为黑色,所以A是氧化铁,F是四氧化三铁,D和氧气点燃生成四氧化三铁,B和D是固体单质,D能与稀盐酸反应,所以D是铁,C和E是含有两种相同元素的气体,氧化铁和C高温生成铁和E,所以C是一氧化碳,E是二氧化碳,B和氧化铁反应生成铁和二氧化碳,所以B是碳,经过验证,推导正确,所以A和B反应生成D和E的反应是碳和氧化铁在高温的条件下生成铁和二氧化碳,化学方程式是:3C+2Fe2O34Fe+3CO2↑,基本反应类型是置换反应;
(2)一氧化碳在空气中燃烧时,火焰呈蓝色(或淡蓝色);
(3)玻璃是热的不良导体,受热不均会发生炸裂,在实验室里,做D在氧气中燃烧实验时,盛有氧气的集气瓶中要预先放入一些水,目的是:防止高温生成物溅落下来炸裂集气瓶,铁和氧气在点燃的条件下生成四氧化三铁,该反应的化学方程式是:3Fe+2O2Fe3O4;
6.以有特殊反应条件或者特殊反应类型作突破口:
(1)常见需要“通电”的反应:
电解水:2H2O2H2↑+O2↑
(2)常见的需要加催化剂的反应:
①KClO3分解制氧气:2KClO32KCl+3O2↑;②过氧化氢分解制氧气:2H2O2O2↑+2H2O;
(3)常见的在高温下的反应:3CO+Fe2O33CO2+2Fe;
①煅烧CaCO3:CaCO3CO2↑+CaO; ②C高温还原CuO;CO+CuOCO2+Cu;
③C和CO2反应:C+CO2 2CO; ④CO、Fe2O3高温炼铁:3CO+Fe2O33CO2+2Fe;
(4)常见的“一变三”的分解反应:
KMnO4分解制氧气:2KMnO4K2MnO4+MnO2+O2↑
【考点排查4】(2019•大庆)A﹣J是初中化学常见的物质,它们的相互转化关系如图所示。其中A是烘焙糕点所用发酵粉的主要成分之一;H和D的组成元素相同;I是红棕色固体。
请回答下列问题:
(1)写出下列物质的化学式:B D 。
(2)反应④的化学方程式 ,其实际应用为 。
(3)J制品在沙漠地区锈蚀缓慢的原因是 ;合金中 含有非金属(填“一定”、“可能”或“不”)。
【答案】(1)Na2CO3;CO2;(2)3CO+Fe2O32Fe+3CO2;高炉炼铁;(3)在沙漠地区缺水;可能;
【解析】解:(1)根据题目给出的流程图和信息:其中A是烘焙糕点所用发酵粉的主要成分之一,因此A是碳酸氢钠,碳酸氢钠在加热的条件下生成碳酸钠和水和二氧化碳,水在通电的条件下生成氢气和氧气;H和D的组成元素相同,碳和氧气在点燃的条件下不充分燃烧生成一氧化碳,因此B是碳酸钠,C是水,D是二氧化碳;故答案为:Na2CO3;CO2;
(2)一氧化碳和红棕色固体氧化铁在高温的条件下生成铁和二氧化碳,配平即可;其实际应用为:高炉炼铁;故答案为:3CO+Fe2O32Fe+3CO2;高炉炼铁;
(3)J制品在沙漠地区锈蚀缓慢的原因是:在沙漠地区缺水;合金中可能含有非金属;故答案为:在沙漠地区缺水;可能;
核心考点二 物质的鉴别
1.不选取任何其他试剂鉴别多种物质的方法:
①特征现象法:利用物质的物理性质(如颜色等)不同,通过观察找到突破口,然后利用已鉴别出来的物质作为试剂将剩余物质连环鉴别出来。例如,鉴别NaOH、Na2SO4、CuCl2、AlCl3四种溶液,观察发现,只有CuSO4溶液为蓝色,其余均为无色,我们就以CuCl2溶液为已知的试剂,来鉴别本组另三种物质,鉴别顺序为CuCl2→NaOH→AlCl3→Na2SO4;
②两两混合法:当无法通过物理性质入手时,采用两两混合的方法,若能各自产生不同现象,便可加以区别。
③借助产物法:若用以上两种方法还不能将组内的一种或两种物质鉴别开来,可借用相关反应产物和酸反应加以鉴别(组内物质一般含有酸)。
2.借助一种试剂鉴别一组物质:
原理:选择一种试剂,分别加入到待测物质中,会出现明显不同的现象,然后据此将其逐一鉴别开来。
(1)若物质间有明显的酸碱性差异,可选用紫色石蕊溶液或pH试纸来检验。
(2)若物质间有明显的溶解性差异、溶解时的吸热或放热差异以及水溶液的颜色差异时,可用“水”来鉴别(如碳酸钙、氢氧化钠、硫酸铜和氯化钠的鉴别).
(3)若组分中有酸,可选用Na2CO3等可溶性碳酸盐来检验(如盐酸、氯化钠和氢氧化钙溶液的鉴别);
(4)若阴离子相同而阳离子不同,可用强碱溶液(如氢氧化钠、氢氧化钡)来鉴别(如氯化铜、氯化镁、氯化亚铁和氯化铵的鉴别)。
【考点排查5】(2020•玉林)下列各组溶液,仅用组内物质及其反应产物不能鉴别出来的是( )
A.NaOH、H2SO4、ZnSO4、NaCl B.KOH、KNO3、MgSO4、FeCl2
C.酚酞、NaCl、NaOH、HCl D.CuCl2、K2SO4、BaCl2、Ca(OH)2
【考点排查6】下列物质鉴别方案正确的是( )
选项
鉴别物质
实验方案
A
稀盐酸和氯化钠溶液
加入硝酸银溶液,观察现象
B
氧化铜和铁粉
加入稀硫酸,观察现象
C
N2、CO2、H2
用燃着的木条
D
尿素、氯化铵、硝酸铵
加熟石灰研磨闻气味
E
稀盐酸、碳酸钠溶液、氯化钠溶液
用pH试纸
F
食盐和纯碱
加食醋,观察
G
空气和二氧化碳
通入石蕊溶液中,观察
H
NaCl和NaOH两种固体
分别加水溶解,触摸试管外壁
【答案】【考点排查5】D 【考点排查6】BEFGH
核心考点三 除杂问题
1.除杂原则
(1)不增:除杂时不能引入新杂质。
(2)不减:除杂时不能减少被保留的物质,即所加物质不能与被保留的物质反应。
(3)易分离:除杂后的生成物和被保留的物质易于分离。
(4)易复原:被保留的物质应能恢复原状。
2.常见物质的除杂
(1)常见气体的除杂
物质
杂质
除杂方法
N2(或CO2)
O2
通过灼热的铜网
CO2
CO
通过灼热的氧化铜
H2(或CO2或O2)
H2O
通过浓硫酸或氯化钙等干燥剂
O2(或H2或CO)
CO2、SO2
通入氢氧化钠溶液中洗气
CO2
HCl
通入碳酸氢钠溶液中洗气
【考点排查7】除去下列物质中所含杂质(括号内为杂质)的实验,能达到目的( )
A.CO2(CO):在足够的氧气中点燃(2020•齐齐哈尔)
B.CO(CO2):将混合气体通过灼热的氧化铁粉末(2020•赤峰)
C.O2(CO):通入灼热的CuO粉末中(2020•贺州)
D.CO2(HCl):通过NaOH溶液后用浓硫酸干燥
E.N2(O2):将气体缓缓通过灼热的铜网(2020•兴安盟)
F.H2(HCl):将气体通入饱和的NaHCO3溶液(2020•朝阳)
【答案】E
【解析】A.除去CO2中的CO不能够通氧气点燃;B.CO会与灼热的氧化铁反应;C、F均会产生新气体引入新杂质;D.CO2和HCl都能与NaOH溶液反应。
(2)常见固体的除杂
物质
杂质
除杂方法
C
CuO
加入足量稀硫酸或稀盐酸,过滤
Cu
CuO/Fe/Zn
加入足量稀硫酸或稀盐酸,过滤
Fe
Cu
磁铁吸引
CuO
Cu/C
在空气中灼烧
CaO
CaCO3
高温煅烧
CaCO3
CaO
加足量水溶解,过滤取滤渣
BaSO4
BaCO3
加入足量稀硫酸或稀盐酸,过滤
NaCl
NaOH
加入足量稀盐酸,蒸发
Na2CO3
NaHCO3
加热分解
【考点排查8】除去下列物质中所含杂质(括号内为杂质)的实验,能达到目的( )
A.CaCO3(CaO):加入适量的稀盐酸(2020•贺州)
B.Fe(C):加入适量的稀硫酸、过滤(2020•鞍山)
C.CaO(CaCO3):高温煅烧(2020•丹东)
D.CaO(Ca(OH)2):加入过量水,过滤(2020•朝阳)
E.Cu粉(Fe粉):用磁铁吸引(2020•赤峰)
F.Fe2O3固体(CuO):加入足量稀盐酸,过滤(2020•日照)
G.木炭粉(CuO):在空气中灼烧(2020•兴安盟)
【答案】CE
【解析】A.CaO和CaCO3均能与稀盐酸反应,不但能把杂质除去,也会把原物质除去;
B.铁粉能与稀硫酸反应生成硫酸亚铁溶液和氢气,反而会把原物质除去
D.CaO能与水反应生成氢氧化钙,反而会把原物质除去
F.CuO和Fe2O3固体均能与足量稀盐酸反应,不但能把杂质除去,也会把原物质除去
G.木炭粉在空气中灼烧生成二氧化碳气体,反而会把原物质除去
(3)常见液体物质除杂
酸、碱、盐以离子形式存在于水溶液中,所以酸、碱、盐溶液的除杂应是阴、阳离子的除杂,即让杂质离子转化为沉淀除去,但不可引入新杂质,通常所加的除杂试剂都是适量(稀盐酸时除外)。
物质
杂质
除杂方法
KNO3
NaCl
冷却热的饱和溶液
NaCl
KNO3
蒸发结晶
Na2SO4
加入适量BaCl2溶液,过滤
Na2CO3
加入足量稀盐酸,蒸发
NaOH
加入足量稀盐酸,蒸发
CuSO4
加入适量Ca(OH)2溶液,过滤
NaOH
Na2CO3
加入适量Ca(OH)2或Ba(OH)2溶液,过滤
Ca(OH)2
加入适量Na2CO3溶液,过滤
NaHCO3
Na2CO3
通入足量二氧化碳
Na2SO4
CuSO4
加入适量NaOH溶液,过滤
CuSO4
H2SO4
加入足量CuO粉末,充分反应后过滤
【考点排查9】除去下列物质中所含杂质(括号内为杂质)的实验,能达到目的( )
A.NaOH溶液[Ca(OH)2]:加入过量的Na2CO3溶液,过滤(2020•日照)
B.NaNO3溶液(NaCl溶液):加入过量的AgNO3溶液,过滤(2020•朝阳)
C.Na2SO4溶液(Na2CO3):加入适量的稀盐酸(2020•丹东)
D.氯化钙溶液(盐酸):加入过量的碳酸钙后过滤(2020•丹东)
E.Cu(NO3)2溶液(FeCl2):加足量的铜粉、过滤(2020•百色)
F.硝酸钾溶液(硫酸钾):加入过量的硝酸钡溶液,过滤(2020•淄博)
G.Na2SO4溶液(H2SO4):加入适量的氢氧化钠溶液(2020•贺州)
【答案】DG
【解析】A.Ca(OH)2能与过量的Na2CO3溶液反应生成碳酸钙沉淀和氢氧化钠,能除去杂质但引入了新的杂质碳酸钠(过量的)
B.NaCl溶液能与过量的AgNO3溶液反应生成氯化银沉淀和硝酸钠,能除去杂质但引入了新的杂质硝酸钠
C.Na2CO3能与适量的稀盐酸反应生成氯化钠、水和二氧化碳,能除去杂质但引入了新的杂质氯化钠
E.足量的铜粉与FeCl2溶液不反应,不符合除杂原则
F.硫酸钾能与过量的硝酸钡溶液反应生成硫酸钡沉淀和硝酸钾,能除去杂质但引入了新的杂质硝酸钡(过量的)
核心考点四 物质/离子的共存
物质或离子之间不能共存,是由于它们相互间会发生反应,生成沉淀、气体或水。
初中化学阶段常见的不能共存的离子如下:
(1)H+与OH-、CO32-、HCO3-、不能大量共存。其反应如下:
①H++OH-→H2O; ②H++CO32-→H2O+CO2↑; ③H++HCO3-→H2O+CO2↑。
(2)OH-与NH4+、Mg2+、Al3+、Cu2+、Fe3+、Ag+等不能大量共存。其反应如下:
①NH4++OH-→H2O+NH3↑; ②Cu2++OH-→Cu(OH)2↓;③Mg2++OH-→Mg(OH)2↓;
④Fe3++OH-→Fe(OH)3↓;⑤Al3++OH-→Al(OH)3↓。
(3)Cl- 与Ag+ 不能大量共存:Ag++ Cl-→AgCl↓。
(4)CO32-与Ca2+、Ba2+ 不能大量共存:Ca2+ + CO32-→CaCO3↓; Ba2+ + CO32-→BaCO3↓;
(5)SO42- 与Ba2+ 不能大量共存:Ba2++ SO42-→BaSO4↓。
【注意】有些题中可能有隐含的条件,如:
(1)溶液无色透明时,则溶液中肯定没有有色离子。常见的有色离子是Cu2+(蓝色)、Fe2+(浅绿色)、Fe3+(黄棕色)、MnO4-(紫色)。
(2)强碱性溶液中肯定不存在与OH-起反应的离子。
(3)强酸性溶液中肯定不存在与H+起反应的离子。
【考点排查10】(1)下列离子能在含有硫酸的无色溶液中大量共存的是( )
A.Cu2+、NO3﹣ B.Na+、CO32﹣ C.K+、Cl﹣ D.Ba2+、NO3﹣
(2)(2020•玉林)下列各组离子在pH=1的溶液中能大量共存且无色的是( )
A.Na+、NH4+、HCO3﹣、Cl﹣ B.Zn2+、Ba2+、NO3﹣、Cl﹣
C.K+、Na+、OH﹣、NO3﹣ D.Fe3+、Mg2+、SO42﹣、NO3﹣
【答案】(1)C;(2)B;
中考题型1 物质的推断
【例1】(2020•宜昌)甲、乙、丙、丁是初中化学常见的物质,如图中“→”表示一种物质一步转化成另一种物质,部分反应物、生成物及反应条件未标出。下列说法与图示关系不符的是( )
A.若甲是氢气,乙可以是铁
B.若甲是硫酸,乙可以是硫酸铜
C.若甲是一种盐,乙、丙、丁可以都是碱
D.若甲是一氧化碳,乙、丙、丁可以都是氧化物
【答案】B
【解析】解:甲、乙、丙、丁是初中化学常见的物质,
A、若甲是氢气,乙可以是铁,氢气和氧化铁、四氧化三铁高温生成铁和水,铁和盐酸或硫酸反应生成氢气,经过验证,推导正确,故A正确;
B、若甲是硫酸,乙可以是硫酸铜,硫酸和氧化铜、氢氧化铜反应生成硫酸铜和水,硫酸铜不能一步转化成硫酸,故B错误;
C、若甲是一种盐,乙、丙、丁可以都是碱,甲可以是碳酸钠,乙是氢氧化钠,丙、丁可以是氢氧化钙、氢氧化钡,碳酸钠和氢氧化钙、氢氧化钡反应生成氢氧化钠,氢氧化钠和二氧化碳反应会生成碳酸钠,故C正确;
D、若甲是一氧化碳,乙、丙、丁可以都是氧化物,乙可以是二氧化碳,丙、丁可以是氧化铜、氧化铁等金属氧化物,一氧化碳和金属氧化物反应生成金属和二氧化碳,二氧化碳和碳在高温的条件下生成一氧化碳,故D正确。
故选:B。
【例2】(2020•遂宁)如图中A~G和M均是初中化学常见物质,①~⑥是初中常见的不同化学反应的编号,A是碳酸氢钠,B、E是组成元素相同的物质,G是铁锈的主要成分,H、M是常见的碱。“→”表示物质间有转化关系,图中部分反应条件和反应物、生成物已省略。请回答下列问题:
(1)写出反应③的化学方程式 。
(2)物质C的化学式是 。
(3)反应①~⑥不涉及的基本反应类型是 反应。
【答案】(1)3CO+Fe2O32Fe+3CO2;(2)Na2CO3;(3)置换。
【解析】解:(1)A~G和M均是初中化学常见物质,①~⑥是初中常见的不同化学反应的编号,A是碳酸氢钠,B、E是组成元素相同的物质,G是铁锈的主要成分,所以G是氧化铁,H、M是常见的碱,氧化铁会与E反应,B会转化成E,所以E是一氧化碳,B是二氧化碳,一氧化碳和氧化铁高温生成铁和二氧化碳,所以F是铁,二氧化碳、碳酸氢钠都会生成C,所以C可以碳酸钠,D会生成碱H,所以D是水,H是氢氧化钙,碳酸氢钠在加热的条件下生成碳酸钠、水和二氧化碳,碳酸钠和氢氧化钙反应生成碳酸钙沉淀和氢氧化钠,所以M是氢氧化钠,经过验证,推导正确,所以反应③是一氧化碳和氧化铁在高温的条件下生成铁和二氧化碳,化学方程式为:3CO+Fe2O32Fe+3CO2;
(2)物质C的化学式是:Na2CO3;
(3)碳酸氢钠受热生成碳酸钠、水和二氧化碳的反应是分解反应,水和氧化钙的反应属于化合反应,氢氧化钙和碳酸钠的反应属于复分解反应,所以反应①~⑥不涉及的基本反应类型是置换反应。
中考题型2 物质的鉴别
【例3】(2020•荆门)下列区别物质所用方法错误的是( )
A.区别稀盐酸和稀硫酸﹣﹣加入氯化钡溶液
B.区别羊毛纤维和合成纤维﹣﹣直接闻气味
C.区别氢氧化钠固体和硝酸铵固体﹣﹣加水溶解
D.区别CO2和O2﹣﹣插入带火星的木条
【答案】B
【解析】解:A、氯化钡溶液能与稀硫酸反应生成;硫酸钡沉淀和盐酸,与稀盐酸不反应,可以鉴别,故选项错误。
B、直接闻气味,羊毛纤维和合成纤维的气味可能相同,不能鉴别,故选项正确。
C、氢氧化钠固体和硝酸铵固体溶于水分别放热、吸热,是温度分别升高、降低,可以鉴别,故选项错误。
D、插入带火星的木条,能使木条复燃的是氧气,可以鉴别,故选项错误。
故选:B。
【例4】(2020•河池)下列各组物质的溶液,不用其他试剂就能鉴别出来的是( )
A.NaCl、HCl、NaNO3、AgNO3
B.K2CO3、HNO3、NaCl、BaCl2
C.K2CO3、KCl、NaNO3、Ca(OH)2
D.NaOH、KOH、MgSO4、FeCl3
【答案】B
【解析】解:A、组内四种物质的溶液两两混合时,AgNO3与NaCl、HCl溶液反应均能产生白色沉淀,但其余两两混合均没有明显现象,故不加其它试剂无法鉴别.
B、组内四种物质的溶液两两混合时,其中有一种溶液与其它三种溶液混合时出现一次白色沉淀和一次放出气体,该溶液为K2CO3溶液;与K2CO3溶液产生气体的溶液为HNO3,产生白色沉淀的为氯化钡;与HNO3溶液混合无任何明显现象的为氯化钠溶液;故不加其它试剂可以鉴别.
C、组内四种物质的溶液两两混合时,K2CO3与Ca(OH)2溶液反应能产生白色沉淀,但其余两两混合均没有明显现象,故不加其它试剂无法鉴别.
D、FeCl3溶液是黄色的,能与FeCl3溶液反应产生红褐色沉淀的是NaOH、KOH溶液,能与FeCl3溶液混合无明显现象的是MgSO4溶液,故不加其它试剂不能鉴别.
故选:B。
【例5】(2020•广州)某固体粉末可能含有KOH、K2CO3、K2SO4中的一种或几种,为了确定其成分,进行如下实验:
根据上述实验,回答下列问题:
(1)上述实验中,“产生气泡”的化学方程式为 。
(2)分析实验现象,推断原固体粉末的成分是 (填化学式)。
(3)能区别K2CO3溶液和NaCl溶液的试剂是 (填标号)。
A.NaOH溶液
B.盐酸
C.酚酞溶液
D.NaNO3溶液
【答案】(1)BaCO3+2HCl=BaCl2+H2O+CO2↑;(2)K2CO3;(3)BC。
【解析】解:碳酸钾、氢氧化钠在水溶液中都显碱性,都能使酚酞变红色,碳酸钾和氯化钡反应生成溶于酸的碳酸钡沉淀,硫酸钾和氯化钡反应生成不溶于酸的硫酸钡沉淀,取样品溶于水配成溶液,其中的一份滴加酚酞,溶液变红色,说明样品中可能含有碳酸钾、氢氧化钾中的一种或两种;加入足量的氯化钡,生成的白色沉淀中加入过量的稀盐酸,固体全部溶解,产生气泡,所以样品中一定含有碳酸钾,一定不含硫酸钾,无色滤液中滴加酚酞,无明显现象,所以样品中一定不含氢氧化钾,所以
(1)上述实验中,“产生气泡”的反应是碳酸钡和盐酸反应生成氯化钡、水和二氧化碳,化学方程式为:BaCO3+2HCl=BaCl2+H2O+CO2↑;
(2)分析实验现象,推断原固体粉末的成分是K2CO3;
(3)A、氢氧化钠不会与碳酸钾、氯化钠反应,不能鉴别,故A错误;
B、盐酸会与碳酸钾反应生成二氧化碳气体,不会与氯化钠反应,现象不同,可以鉴别,故B正确;
C、酚酞遇碳酸钾变红色,遇氯化钠不变色,现象不同,可以鉴别,故C正确;
D、硝酸钠不会与碳酸钾、氯化钠反应,不能鉴别,故D错误。
故选:BC。
中考题型3 除杂问题
【例6】(2020•锦州)除去下列物质中的少量杂质,所用操作方法正确的是( )
选项
物质(括号内为杂质)
操作方法
A
氯化钾(二氧化锰)
加水溶解、过滤、烘干
B
碳酸钙(氧化钙)
高温煅烧
C
二氧化碳(一氧化碳)
通过灼热的氧化铜粉末
D
氢气(水蒸气)
将混合气体通入稀硫酸
A.A B.B C.C D.D
【答案】C
【解析】解:A、KCl易溶于水,MnO2难溶于水,可采取加水溶解、过滤、蒸发的方法进行分离除杂,故选项所采取的方法错误。
B、CaCO3固体高温煅烧生成氧化钙和二氧化碳,反而会把原物质除去,不符合除杂原则,故选项所采取的方法错误。
C、CO能与灼热的氧化铜反应生成铜和二氧化碳,能除去杂质且没有引入新的杂质,符合除杂原则,故选项所采取的方法正确。
D、稀硫酸不具有吸水性,不能除去杂质,不符合除杂原则,故选项所采取的方法错误。
故选:C。
【例7】(2020•聊城)除去下列各物质中的杂质,所选用的试剂、操作方法不能达到目的的是( )
选项
物质
杂质(少量)
选用试剂
操作方法
A
食盐
泥沙
水
加水溶解、过滤、蒸发结晶
B
FeCl2
CuCl2
Fe
加入足量Fe粉,过滤
C
CaCl2溶液
HCl
Ca(OH)2
加入过量Ca(OH)2
D
N2
O2
Cu
将混合气体通过足量灼热Cu粉
A.A B.B C.C D.D
【答案】C
【解析】解:A、食盐易溶于水,泥沙难溶于水,可采取加水溶解、过滤、蒸发结晶的方法进行分离除杂,故选项所采取的方法正确。
B、足量Fe粉能与CuCl2溶液反应生成氯化亚铁溶液和铜,再能除去杂质且没有引入新的杂质,符合除杂原则,故选项所采取的方法正确。
C、HCl能与过量Ca(OH)2反应生成氯化钙和水,能除去杂质但引入了新的杂质氢氧化钙(过量的),不符合除杂原则,故选项所采取的方法错误。
D、氧气通过灼热的Cu粉时可与铜发生反应生成氧化铜,而氮气不与铜反应,能除去杂质且没有引入新的杂质,符合除杂原则,故选项所采取的方法正确。
故选:C。
中考题型4 物质/离子的共存问题
【例8】(2020•丹东)下列各组物质的溶液混合后为无色透明溶液,且能在pH=1的溶液中大量共存的是( )
A.FeCl3、NH4Cl、K2SO4 B.KCl、Na2SO4、HCl
C.K2CO3、CaCl2、NaCl D.Ba(NO3)2、Ca(OH)2、NaNO3
【答案】B
【解析】解:pH为1的水溶液显酸性,水溶液中含有大量的H+。
A、三者之间不反应,且能在酸性溶液中共存,但FeCl3溶于水呈黄色,故选项错误。
B、三者之间不反应,能在酸性溶液中共存,且不存在有色离子,故选项正确。
C、K2CO3中的碳酸根离子和H+在溶液中能结合生成水和二氧化碳,不能在酸性溶液中大量共存,故选项错误。
D、Ca(OH)2的氢氧根离子和H+在溶液中能结合生成水,不能在酸性溶液中大量共存,故选项错误。
故选:B。
【例9】(2020•玉林)下列各组离子在pH=1的溶液中能大量共存且无色的是( )
A.Na+、NH4+、HCO3﹣、Cl﹣ B.Zn2+、Ba2+、NO3﹣、Cl﹣
C.K+、Na+、OH﹣、NO3﹣ D.Fe3+、Mg2+、SO42﹣、NO3﹣
【答案】B
【解析】解:pH为1的水溶液显酸性,水溶液中含有大量的H+。
A、HCO3﹣、H+在溶液中结合生成水和二氧化碳,不能在酸性溶液中大量共存,故选项错误。
B、四种离子不能结合生成沉淀、气体、水,能在酸性溶液中大量共存,且不存在有色离子,故选项正确。
C、OH﹣、H+在溶液中结合生成水,不能在酸性溶液中大量共存,故选项错误。
D、四种离子不能结合生成沉淀、气体、水,能在酸性溶液中大量共存,但Fe3+的水溶液显黄色,故选项错误。
故选:B。
【例10】(2020•西藏)下列各组离子在指定的溶液中能大量共存的是( )
A.在稀盐酸中:Na+、Ba2+、CO32﹣
B.在氢氧化钠溶液中:H+、Mg2+、Cl﹣
C.在氯化钾溶液中:Na+、Ca2+、NO3﹣
D.在氯化铵溶液中:K+、Cu2+、OH﹣
【答案】C
【解析】解:A.钡离子能与碳酸根离子结合成碳酸钡沉淀;盐酸中的氢离子能与碳酸根离子结合成水和二氧化碳,故不合题意;
B.氢离子与氢氧化钠溶液中的氢氧根离子能结合成水,故不合题意;
C.三种离子、氯化钾溶液中的钾离子、氯离子均不能两两结合成水、气体或沉淀,能大量共存,故符合题意;
D.铜离子能与氢氧根离子结合成氢氧化铜沉淀;氯化铵溶液中的铵根离子能与氢氧根离子结合成氨气和水,故不合题意。
故选:C。
1.(2021•深圳二模)A﹣F是初中化学常见物质。已知A可以用来改良酸性土壤,B、E是两种组成元素相同的液体,C、F是两种组成元素相同的气体。它们的转化关系如图所示(其中部分反应条件、反应物及生成物已略去)。下列说法正确的是( )
A.B→A的基本反应类型为置换反应
B.C→F的反应为放热反应
C.物质C可以用作气体肥料
D.B→D的化学方程式为:2H2O2H2+O2↑
【答案】C
【解析】解:A可以用来改良酸性土壤,推出A为氢氧化钙,B、E是两种组成元素相同的液体,E能生成B、D,且B、D能相互转化,推出B为水,D为氧气,E为过氧化氢;C、F是两种组成元素相同的气体,F能与氧气反应,C与F能相互转化,F为一氧化碳,C为二氧化碳,将推出物质带回框图验证符合。
A.通过以上分析可知,A为氢氧化钙,B为水,则B→A反应方程式为CaO+H2O=Ca(OH)2,则基本反应类型为化合反应,故A错误;
B.通过以上分析可知,C为二氧化碳,F为一氧化碳,则C→F的反应为C+CO22CO,属于吸热反应,故B错误;
C.依通过以上分析可知,C为二氧化碳,二氧化碳能是植物光合作用的原料,则物质C可以用作气体肥料,故C正确;
D.通过以上分析可知,B为水,D为氧气,则B→D的化学方程式为:2H2O2H2↑+O2↑;故D错误;
故选:C。
2.(2021•振兴区一模)下列各组物质的溶液,不用其他试剂,只用观察及组内物质的溶液相互混合的方法,就能将它们一一鉴别出来的是( )
A.NaCl、CuSO4、NaOH、KNO3
B.Ba(NO3)2、NaCl、Na2SO4、H2SO4
C.NaOH、FeCl3、KNO3、KCl
D.HCl、Na2CO3、KCl、CaCl2
【答案】D
【解析】解:A.CuSO4溶液是蓝色的,首先鉴别出蓝色的CuSO4溶液;能与CuSO4溶液反应产生蓝色沉淀的是NaOH溶液,但其余两两混合均没有明显象,故不加其它试剂无法鉴别,不合题意。
B.Na2SO4、H2SO4均能与Ba(NO3)2反应产生白色沉淀,所以不另加试剂无法区分Na2SO4与H2SO4,不合题意。
C.FeCl3溶液是黄色的,能与FeCl3溶液反应产生红褐色沉淀的是NaOH溶液,但其余两两混合均没有明显象,故不加其它试剂无法鉴别,不合题意。
D.组内四种物质的溶液两两混合时,其中有一种溶液与其它三种溶液混合时出现一次白色沉淀和一次放出气体,该溶液为碳酸钠溶液;与碳酸钠溶液产生气体的溶液为盐酸,产生白色沉淀的为CaCl2;与碳酸钠溶液混合无任何明显现象的为KCl溶液;故不加其它试剂可以鉴别,符合题意。
故选:D。
3.(2021•新蔡县一模)鉴别下列各组物质的方法与现象的描述正确的是( )
A.黄铜和纯铜﹣﹣﹣﹣﹣﹣加热,观察是否变黑
B.氢气和甲烷﹣﹣﹣﹣﹣﹣点燃,在火焰上方罩一个干冷的烧杯,观察烧杯壁是否出现水雾
C.浓盐酸和浓硫酸﹣﹣﹣﹣﹣﹣打开瓶塞,观察是否产生白烟
D.羊毛和涤纶﹣﹣﹣﹣﹣﹣灼烧,是否有烧焦羽毛的气味
【答案】D
【解析】解:A、铜和氧气加热生成氧化铜,黄铜、纯铜中都铜,在加热的条件下都会变成黑色,现象相同,不能鉴别,故A错误;
B、氢气和甲烷中都含有氢元素,在点燃的条件下都会生成水,烧杯内壁都会出现水雾,现象相同,不能鉴别,故B错误;
C、浓盐酸具有挥发性,氯化氢遇到空气中的水蒸气形成盐酸小液滴,出现白雾,浓硫酸没有此现象,实验现象不正确,故C错误;
D、羊毛灼烧具有烧焦羽毛气味的气体,涤纶灼烧没有此气味,现象不同,可以鉴别,故D正确。
故选:D。
4.(2021•南沙区一模)除去下列物质中所含杂质(括号内为杂质),下列实验方案设计不正确的是( )
A.碳酸钙(氧化钙),高温煅烧
B.氯化钠溶液(碳酸钠),加入适量的稀盐酸
C.氧化铜(碳粉),在空气中充分灼烧
D.硫酸亚铁溶液(硫酸铜),加入过量的铁粉,充分反应后过滤
【答案】A
【解析】解:A、CaCO3固体高温煅烧生成氧化钙和二氧化碳,反而会把原物质除去,不符合除杂原则,故选项所采取的方法错误。
B、碳酸钠能与适量的稀盐酸反应生成氯化钠、水和二氧化碳,能除去杂质且没有引入新的杂质,符合除杂原则,故选项所采取的方法正确。
C、碳粉在空气中充分灼烧生成二氧化碳气体,能除去杂质且没有引入新的杂质,符合除杂原则,故选项所采取的方法正确。
D、硫酸铜能与过量的铁粉反应生成硫酸亚铁溶液和铜,过量的铁粉,能除去杂质且没有引入新的杂质,符合除杂原则,故选项所采取的方法正确。
故选:A。
5.(2021•江西模拟)某无色溶液大量存在的离子只有三种:Cl﹣、SO42﹣、X,则X可能是( )
A.Cu2+ B.Na+ C.NO3﹣ D.Ba2+
【答案】B
【解析】解:某无色溶液中大量存在的离子只有三种:Cl﹣、SO42﹣、X,X离子应能与Cl﹣、SO42﹣共存,且应为阳离子。
A.Cu2+为阳离子,但其水溶液为蓝色,不符合要求,故选项错误。
B.Na+能与Cl﹣、SO42﹣共存,符合要求,故选项正确。
C.NO3﹣为阴离子,不符合要求,故选项错误。
D.Ba2+能与SO42﹣结合成BaSO4沉淀,二者不能共存,不符合要求,故选项错误。
故选:B。
6.(2021•梁山县一模)有铁、二氧化碳、盐酸、氢氧化钙溶液、硫酸铜溶液五种物质。如图所示,图中连线物质间能发生反应。已知甲是灭火“能手”,戊是除锈“高手”。
(1)乙的溶质常用于 ;
(2)丁代表的物质是 (填化学式);
(3)乙与丙反应的现象是 ;
(4)在化学反应①②③④中,基本反应类型相同的是 (填序号)。
【答案】(1)改良酸性土壤;
(2)Fe;
(3)有蓝色沉淀生成,溶液由蓝色变为无色;
【解析】解:已知甲是灭火“能手”,所以甲是二氧化碳;戊是除锈“高手”,所以戊是盐酸;
因为乙能和二氧化碳反应,所以乙是氢氧化钙;丙能和氢氧化钙反应,所以丙是硫酸铜;丁能和硝酸铜和盐酸反应,所以丁是铁。把以上各物质代入框图进行验证,符合要求。
(1)乙是氢氧化钙,常用于改良酸性土壤;
(2)丁是铁,化学式是Fe;
(3)氢氧化钙和硫酸铜反应生成硫酸铜和氢氧化铜,化学方程式为Ca(OH)2+CuSO4=Cu(OH)2↓+CaSO4,现象为有蓝色沉淀生成,溶液由蓝色变为无色;
(4)①二氧化碳和氢氧化钙反应反应,不属于四大基本类型;②是氢氧化钙和硫酸铜反应属于复分解反应;③硫酸铜和铁反应是置换反应;④铁和盐酸反应是置换反应,故③④基本反应类型相同。
相关试卷
这是一份初中化学二轮复习【讲通练透】专题12 物质的推断、鉴别、除杂、共存问题(练透),文件包含专题12物质的推断鉴别除杂共存问题专题跟踪检测教师版docx、专题12物质的推断鉴别除杂共存问题专题跟踪检测学生版docx等2份试卷配套教学资源,其中试卷共30页, 欢迎下载使用。
这是一份初中化学二轮复习【讲通练透】专题06 溶液(讲通),文件包含专题06溶液精讲讲义教师版docx、专题06溶液精讲讲义学生版docx等2份试卷配套教学资源,其中试卷共32页, 欢迎下载使用。
这是一份初中化学二轮复习【讲通练透】专题01 物质的变化、性质、用途及分类(讲通),文件包含专题01物质的变化性质用途及分类精讲讲义教师版docx、专题01物质的变化性质用途及分类精讲讲义学生版docx等2份试卷配套教学资源,其中试卷共22页, 欢迎下载使用。

