还剩7页未读,
继续阅读
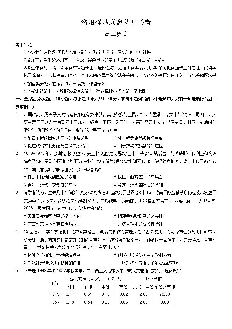
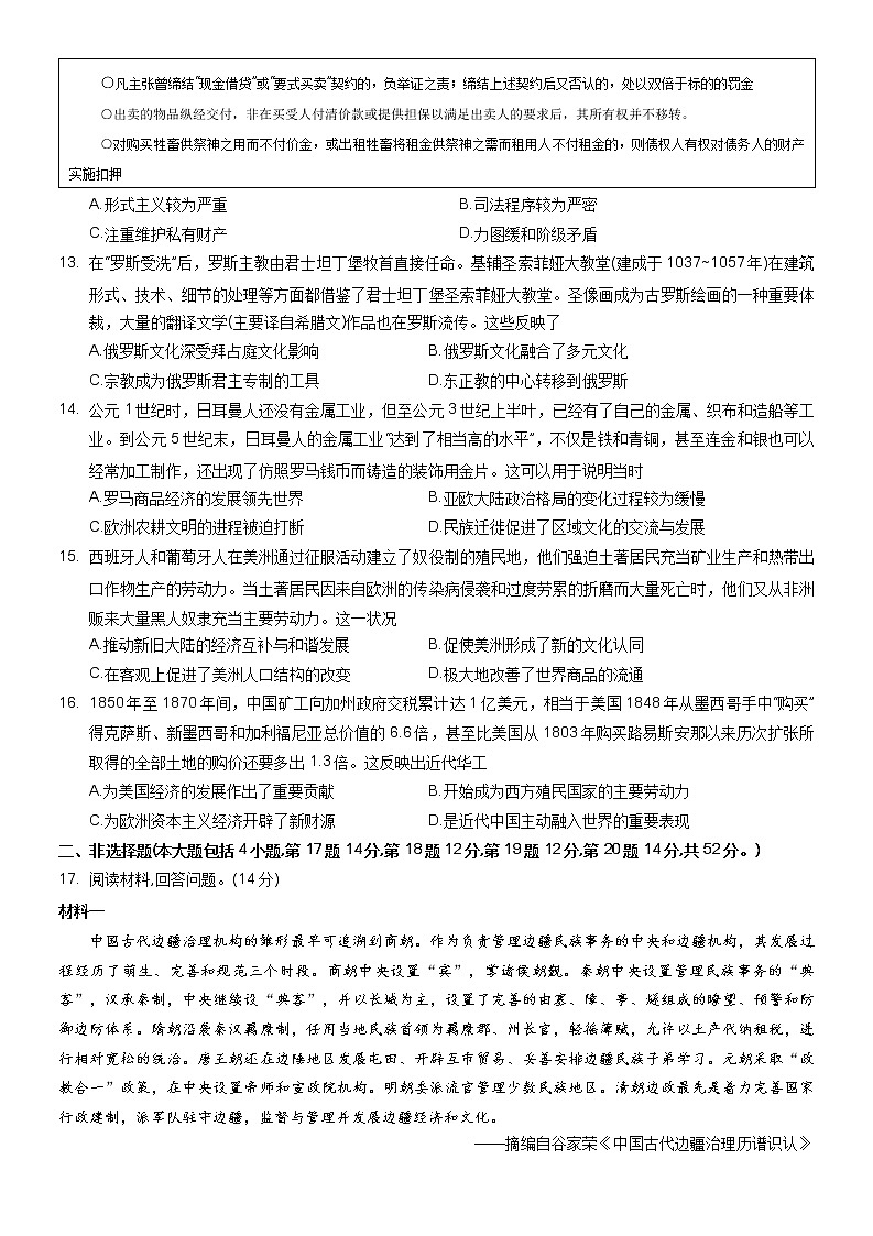
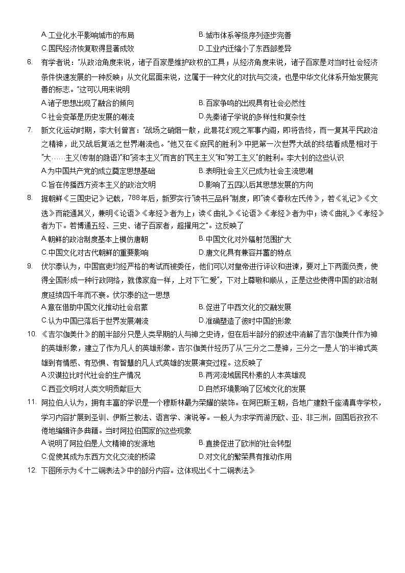
河南省洛阳市强基联盟2022-2023学年高二下学期3月联考历史试卷
展开相关试卷
河南省洛阳市强基联盟2023-2024学年高二上学期10月联考历史试题:
这是一份河南省洛阳市强基联盟2023-2024学年高二上学期10月联考历史试题,共8页。试卷主要包含了选择题,非选择题等内容,欢迎下载使用。
河南省洛阳市强基联盟2022-2023学年高一历史下学期5月联考试题(Word版附解析):
这是一份河南省洛阳市强基联盟2022-2023学年高一历史下学期5月联考试题(Word版附解析),共15页。试卷主要包含了本试卷分选择题和非选择题两部分,答题前,考生务必用直径0,本卷命题范围等内容,欢迎下载使用。
河南省洛阳市强基联盟2022-2023学年高一5月联考历史试题:
这是一份河南省洛阳市强基联盟2022-2023学年高一5月联考历史试题,共12页。试卷主要包含了本试卷分选择题和非选择题两部分,答题前,考生务必用直径0,本卷命题范围等内容,欢迎下载使用。

