


高中生物高考9 加强提升课(8) 植物激素调节相关实验探究
展开
这是一份高中生物高考9 加强提升课(8) 植物激素调节相关实验探究,共8页。试卷主要包含了实验原理,实验流程,实验关键,顶端优势产生原因的实验探究,探究植物激素间的相互作用等内容,欢迎下载使用。
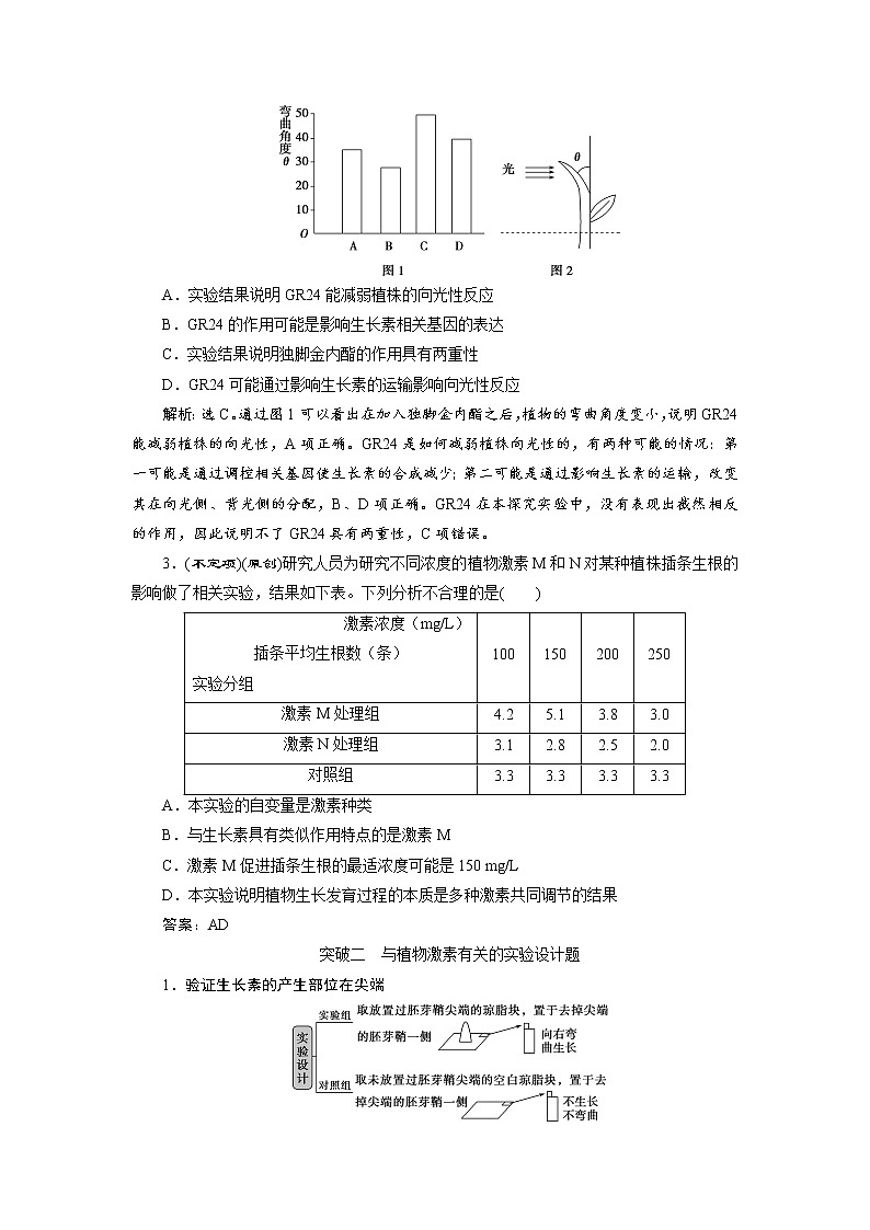
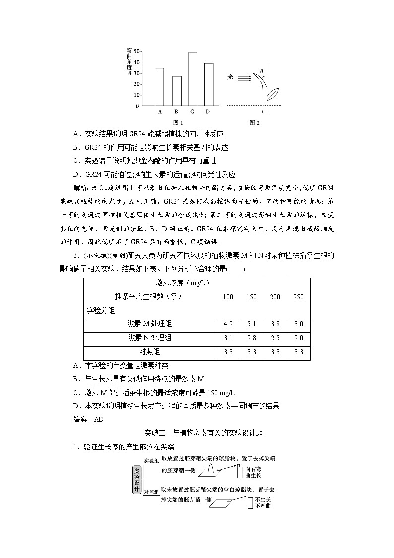
加强提升课(8) 植物激素调节相关实验探究突破一 探究植物生长调节剂对扦插枝条生根的作用1.实验原理:适宜浓度的NAA溶液促进植物插条生根,浓度过高或过低都不利于插条生根。2.实验流程制作插条:把形态、大小一致的某种植物的插条分成10组,每组3枝↓配制梯度溶液:取生长素类似物按照不同的比例稀释成9份,第10份用蒸馏水作为空白对照↓↓实验培养:把每组处理过的枝条下端依浓度梯度从小到大分别放入盛清水的托盘中浸泡,放在适宜温度下培养,每天观察一次,记录生根情况↓记录结果:一段时间后观察插条的生根情况,并记录所得到的数据↓分析结果:由右图曲线可知,促进扦插枝条生根的最适浓度是A点对应的生长素类似物浓度,在A点两侧,存在促进生根效果相同的两个不同浓度3.实验关键(1)需进行预实验:预实验可以为进一步的实验摸索条件,也可以检验实验设计的科学性和可行性,以免由于设计不周、盲目开展实验而造成人力、物力和财力的浪费。(2)设置对照组、重复组①设置对照组。清水空白对照;设置浓度不同的几个实验组之间进行相互对照,目的是探究生长素类似物促进扦插枝条生根的最适浓度。②设置重复组,即每组不能少于3个枝条。(3)控制无关变量:无关变量在实验中的处理要采用等量性原则。如选用相同的花盆、相同的植物材料,插条的生理状况、带有的芽数相同,插条处理的时间长短一致等。(4)处理插条①生长素类似物处理插条可用浸泡法(溶液浓度较低)或沾蘸法(溶液浓度较高,处理时间较短)。②处理时插条上下不能颠倒,否则扦插枝条不能成活。③扦插时常去掉插条成熟叶片,原因是去掉成熟叶片能降低蒸腾作用,保持植物体内的水分平衡。1.(2017·高考江苏卷)研究小组探究了萘乙酸(NAA)对某果树扦插枝条生根的影响,结果如图。下列相关叙述正确的是( )A.自变量是NAA,因变量是平均生根数B.不同浓度的NAA均提高了插条生根率C.生产上应优选320 mg/L NAA处理插条D.400 mg/L NAA具有增加生根数的效应解析:选D。自变量是NAA浓度,因变量是平均生根数和生根率,A项错误;图中显示有些浓度的NAA能抑制插条生根率,如NAA浓度为400 mg/L时插条生根率小于对照组,B项错误;NAA浓度为200 mg/L左右时,生根率和平均生根数都较高,适合生产上应用,C项错误;400 mg/L NAA能够增加生根数,D项正确。2.(2020·青岛模拟)独脚金内酯是近年发现的新型植物激素。为研究独脚金内酯在向光性反应中的作用,研究人员以正常生长状态下的水稻幼苗为材料,设置四组实验(如图1),A组不做处理,B组施加一定浓度的独脚金内酯类似物GR24,C组用生长素类似物NAA处理,D组用GR24+NAA处理。四组均进行同样强度的单侧光照射,一段时间后测量茎的弯曲角度(如图2)。下列叙述错误的是( )A.实验结果说明GR24能减弱植株的向光性反应B.GR24的作用可能是影响生长素相关基因的表达C.实验结果说明独脚金内酯的作用具有两重性D.GR24可能通过影响生长素的运输影响向光性反应解析:选C。通过图1可以看出在加入独脚金内酯之后,植物的弯曲角度变小,说明GR24能减弱植株的向光性,A项正确。GR24是如何减弱植株向光性的,有两种可能的情况:第一可能是通过调控相关基因使生长素的合成减少;第二可能是通过影响生长素的运输,改变其在向光侧、背光侧的分配,B、D项正确。GR24在本探究实验中,没有表现出截然相反的作用,因此说明不了GR24具有两重性,C项错误。3.(不定项)(原创)研究人员为研究不同浓度的植物激素M和N对某种植株插条生根的影响做了相关实验,结果如下表。下列分析不合理的是( )激素浓度(mg/L)插条平均生根数(条)实验分组 100150200250激素M处理组4.25.13.83.0激素N处理组3.12.82.52.0对照组3.33.33.33.3A.本实验的自变量是激素种类B.与生长素具有类似作用特点的是激素MC.激素M促进插条生根的最适浓度可能是150 mg/LD.本实验说明植物生长发育过程的本质是多种激素共同调节的结果答案:AD突破二 与植物激素有关的实验设计题1.验证生长素的产生部位在尖端2.验证生长素的横向运输发生在尖端3.验证生长素的极性运输方向只能是从形态学上端向形态学下端运输4.探究重力和单侧光对生长素分布的影响程度5.顶端优势产生原因的实验探究6.探究植物激素间的相互作用4.(2020·河北辛集中学月考)对植物向光性的解释有三种观点:一是向光侧生长素向背光侧转运,导致背光侧生长素含量增加,促进作用增强;二是向光侧生长素被分解;三是向光侧抑制生长的物质增多。下图表示将玉米苗尖端分别置于不含生长素的琼脂块上,并做不同处理,一段时间后,测定琼脂块中的生长素含量,并分别用a~f表示。下列有关叙述错误的是( )A.若a>b、c<d,说明向光侧生长素被分解了B.若c+d=e+f=a,且e<f,说明生长素由向光侧移向了背光侧C.若c+d=e+f=a,且e=f(乙、丁向光弯曲生长),说明向光侧抑制生长的物质多D.该实验还可以说明向光性是向光侧的生长素向背光侧转移和向光侧产生了抑制性物质共同作用的结果解析:选D。假设一:若只是发生向光侧生长素向背光侧转运,则向光侧生长素含量比背光侧少,但总量不变,即c+d=e+f=a,且e<f。假设二:若只是发生向光侧生长素被分解,则生长素总量减少且背光侧生长素含量多于向光侧,即a>b、c<d、e<f。假设三:若向光侧抑制生长的物质增多,则两侧生长素含量相等,且总量也不变,即c+d=e+f=a,且e=f,但背光侧生长较向光侧快。该实验过程没有对抑制物质进行检测,仅据实验现象不能反映出向光性是向光侧的生长素向背光侧转移和向光侧产生了抑制性物质共同作用的结果。5.(2020·河南洛阳高三模拟)为研究植物生长素的作用,设计如下实验:将胚芽鞘尖端放在琼脂块上并给予单侧光照,如图1所示;一段时间后将A、B琼脂块分别置于相同的去尖端胚芽鞘甲和乙的一侧,数天后生长结果如图2所示。该实验能得到的结论是( )A.光照导致向光侧生长素的分解B.胚芽鞘甲生长速度快于乙C.B琼脂块中的生长素含量多于AD.单侧光干扰生长素向下运输解析:选C。单侧光引起生长素从向光侧移向背光侧,A错误;胚芽鞘甲生长速度慢于乙,B错误;B琼脂块中的生长素含量比A琼脂块中的生长素含量高,C正确;单侧光引起生长素从向光侧移向背光侧,并不影响生长素向下的极性运输,D错误。6.(2020·安徽六校教育研究会模拟)激动素是一种细胞分裂素类植物生长调节剂。为了探究激动素对侧芽生长的影响,某研究小组将生长状态一致的豌豆苗随机分为A、B、C三组,实验处理如下表。处理后,定期测量侧芽的长度,结果如图所示。以下说法错误的是( )组别顶芽处理侧芽处理A去除2 mg/L激动素溶液涂抹B保留2 mg/L激动素溶液涂抹C保留蒸馏水涂抹A.从实验结果可知,顶芽能抑制侧芽生长,表现出顶端优势B.A组侧芽附近的生长素浓度低于B组相应侧芽附近的生长素浓度C.若验证激动素对A组侧芽生长有促进作用,还应该增加一个去除顶芽,用蒸馏水涂抹侧芽的处理组D.用激动素处理植物可以使细胞的体积增大,从而提高细胞物质运输的效率解析:选D。通过实验结果可知,顶芽能抑制侧芽生长,表现出顶端优势,A正确;A组去除顶芽,顶芽不产生IAA向侧芽运输,B组保留顶芽,顶芽产生IAA并向侧芽运输,故A组侧芽附近的生长素浓度低于B组相应侧芽附近的生长素浓度,B正确;若验证激动素对A组侧芽生长有促进作用,还应该增加一个去除顶芽,用蒸馏水涂抹侧芽的处理组,C正确;用激动素处理植物可以使细胞的体积增大,核质比减小,运输物质的效率下降,D错误。7.(不定项)为探究生长素(IAA)和赤霉素(GA)对豌豆幼苗伸长的影响,生物兴趣小组用生长素和赤霉素处理豌豆幼苗的完整植株和去顶植株,实验测得不同条件下幼苗伸长的长度如下表所示。下列分析正确的是( )项目完整植株去顶植株CKIAAGAIAA+GACKIAAGAIAA+GA测量值/mm9.211.329237.9138.117.2注:CK为空白对照组。A.实验的自变量是激素种类和植株类型,因变量是豌豆幼苗伸长量B.生长素和赤霉素单独作用时均可促进两种植株幼苗的伸长生长C.生长素和赤霉素混合作用时均能体现对两种植株伸长的协同作用D.赤霉素处理去顶植株效果不佳的原因可能与内源生长素的含量有关解析:选ABD。根据题意和表格可知,实验的自变量是激素种类和植株类型,因变量是豌豆幼苗伸长量,A项正确;由表格数据可知,生长素和赤霉素单独作用时豌豆幼苗伸长量均大于空白对照组,说明生长素和赤霉素单独作用时均可促进两种植株幼苗的伸长生长,B项正确;对于完整植株来说,生长素和赤霉素混合作用时豌豆幼苗的伸长量23 mm小于赤霉素(GA)单独作用时幼苗的伸长量29 mm,此时不能体现生长素和赤霉素两种激素的协同作用,C项错误;对于去顶植株来说,生长素和赤霉素混合作用时豌豆幼苗的伸长量17.2 mm大于赤霉素(GA)单独作用时幼苗的伸长量8.1 mm,由此可推知,赤霉素处理去顶植株效果不佳的原因可能与内源生长素的含量减少有关,D项正确。8.(不定项)(2020·山东济宁一模)某课题组研究了激素类似物甲和乙对某种月季插条生根的影响,实验结果如图所示,下列叙述正确的是( )A.激素类似物的浓度是该实验的唯一自变量B.若探究10 μmol·L-1激素类似物甲、乙对月季插条生根的复合影响,应设计4组实验C.实验证明激素类似物乙促进生根的最适浓度是10 μmol·L-1 D.该实验不能证明激素类似物甲的作用具有两重性解析:选BD。研究激素类似物甲和乙对某种月季插条生根的影响,实验的自变量包括激素类似物的种类和激素类似物的浓度,A错误;探究10 μmol·L-1激素类似物甲、乙对月季插条生根的复合影响,应设计不加激素类似物、只加激素类似物甲、只加激素类似物乙、加入激素类似物甲和激素类似物乙的4组实验,B正确;据图可知,与对照组相比,随激素类似物乙浓度增加,插条生根数减少,说明激素类似物乙抑制插条生根,C错误;图中各浓度下激素类似物甲促进插条生根数目均大于不加激素组,故不能证明激素类似物甲的作用具有两重性,D正确。
相关试卷
这是一份高中生物高考10 第八单元 加强提升课(8) 植物激素调节相关实验探究课件PPT,文件包含理综pdf、2023高三三模生物学答案docx、2023高三三模物理答案pdf、2023高三三模化学答案pdf等4份试卷配套教学资源,其中试卷共11页, 欢迎下载使用。
这是一份高中生物高考10 第八单元 加强提升课(8) 植物激素调节相关实验探究,共8页。
这是一份高中生物高考9 加强提升课(8) 植物激素调节相关实验探究,共8页。试卷主要包含了实验原理,实验流程,实验关键,顶端优势产生原因的实验探究,探究植物激素间的相互作用等内容,欢迎下载使用。