|教案下载
终身会员
搜索
    上传资料 赚现金
    立即下载
    加入资料篮
    北师大版数学三年级下册 第六章 6.2分一分 教案01
    北师大版数学三年级下册 第六章 6.2分一分 教案02
    还剩2页未读, 继续阅读
    下载需要5学贝 1学贝=0.1元
    使用下载券免费下载
    加入资料篮
    立即下载

    小学数学六 认识分数分一分(二)教学设计

    展开
    这是一份小学数学六 认识分数分一分(二)教学设计,共4页。教案主要包含了复习引入,操作感知,深入探究,巩固练习,回顾总结等内容,欢迎下载使用。

    北师大版数学三年级下册

    第六章 6.2分一分教案

    教材分析

    义务教育课程标准实验教科书(北师大版)这套教材,分数这部分知识是分两次进行教学的。第一次是三年级的分数的初步认识,第二次是五年级的系统学习分数知识。《小学数学课程标准》中对第六册的要求是:能结合具体情境初步理解分数的意义,能认、读、写简单的分数。这部分内容是在分一分(一),即:把个体平均分成若干份,其中的一份或几份可以用分数表示的基础上安排的。本课要分的是由许多个体组成的1个整体。这是对分数整体意义的拓展,既可以使学生进一步理解分数的内涵,还可以让学生学习用分数来表示现实生活中的许多现象。

    学情分析

    上节课,学生已学习了《分一分(一)》,初步理解了简单分数(单位1是个体)所表示的具体意义,认识了分数各部分的名称,掌握了简单分数的读法和写法。学生在日常生活中,对多个个体作为一个整体进行平均分有过充分的体验,只是未曾接触过用分数的形式来表示分和得过程。根据学生的现状分析,学生在学习这个新的知识点时,遇到的最大问题是会将分得的个数作为分数的分子。  

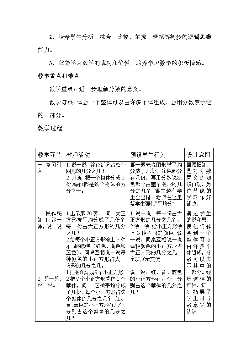
    教学目标

    1.结合具体情境(由许多个个体组成的一个整体),进一步理解分数的意义,会用涂一涂、圈一圈等方式,表示简单的分数。

    2.培养学生分析、综合、比较、抽象、概括等初步的逻辑思维能力。

    3.体验学习数学的成功和愉悦,培养学习数学的积极情感。

    教学重点和难点

    教学重点:进一步理解分数的意义。

    教学难点:体会一个整体可以由许多个体组成,会用分数表示它的一部分。 
    教学过程
     

    教学环节

    教师活动

    预设学生行为

    设计意图

    一 复习引入

    1 说一说:涂色部分占整个图形的几分之几?

    2 判断:把一个物体分成5,每份都是这个物体的五分之一。 

    第一题先说图形被平均分成了几份,涂色部分有几份,再用分数说涂色部分占整个图形的几分之几? 第二题有学生会出错,老师在这里帮学生强化平均分

    回顾旧知,是对分数意义的知识再现,为这节课的学习作好铺垫。

    二 操作感知 1、涂一涂,说一说
     

     

     

     

     

     

     

    2、剪一剪,说一说。
     

    1出示第70页, 问:大正方形被平均分成了几份?每一份占大正方形的几分之几?

    2给每个小正方形涂上3种不同的颜色(红色、黄色和蓝色),同桌互相说一说每种颜色的小正方形占大正方形的几分之几。

    1 说一说:每一份占大正方形的几分之几?: 2涂一涂:给小正方形涂上3种不同的颜色 说一说:同桌互相说一说每种颜色的小正方形占大正方形的几分之几。 全班展示交流

    通过学生的说和剪,使他们体会到一个整体可以由许多个体组成,分数可以表示其中的一部分。经历这样的过程,进一步拓展了学生对分数意义的认识
     

    1把图8剪成9个小正方形。 29个小正方形看作1个整体,问: 它被平均分成了几份,每个小正方形占这个整体的几分之几? 红、黄、蓝色的小正方形有几个,分别占这个整体的几分之几?

    说一说:红、黄、蓝色的小正方形有几个,分别占这个整体的几分之几?
     

    三 深入探究
     

    1、投影出现情境图。

    2、你能回答下面的问题吗?(出示一组填空题) (1) 白蝴蝶的只数占所有蝴蝶的(    )(2)花蝴蝶的只数占所有蝴蝶的(   )

     3、图中还有什么可用分数表示?

     4、出示6只蝴蝶,讨论:他们谁说的对? 男孩儿:白蝴蝶占六分之二,花蝴蝶占六分之四。 女孩儿:白蝴蝶占三分之一,花蝴蝶占三分之二。

    5、小结。
     

    1同学们观察情境图,收集数学信息。

     2说白蝴蝶和花蝴蝶的只数占所有蝴蝶的几分之几

    3与同伴说一说。 (1)男孩儿占所有孩子的(    ),女孩儿占所有孩子的(   (2)红花占所有花儿的(   ),黄花……

    4讨论:他们谁说的对? 弄明白他们说的都对。 

    通过练习,使学生明白整体所分的份数就是分数的分母,所表示的份数就是分数的分子。
     

     

     

     

     

     

    四 巩固练习
     

    1、用分数表示每幅图中每种图案的个数占全部的几分之几。(图略)

    2、判断。(略)

    3、快速抢答。(略)

    4、按分数圈一圈。(略)

    5、他们拿的笔一样多吗?与同伴说一说。
     

     

     

     

    说一说 圈一圈 讨论
     

    4题为综合练习,第五题通过交流,引导学生感受相同的分数,如果对应于不同的整体,那么它们所表示的部分的大小是不同的。

    五 回顾总结

    这节课你们有哪些收获?还有哪些疑问? 你在这节课上的表现怎样?

     

     

     

    说一说 评一评

    意图:帮助学生梳理知识,反思自己的学习过程,领会学习方法,获得数学学习的经验。
     

    板书设计

    分一分(二)

     红色占大正方形的( ),占9个小正方形的( )。

     黄色占大正方形的( ),占9个小正方形的( )。

    蓝色占大正方形的( ),占9个小正方形的( )。 

    教学反思

    本节课的教学活动中,我让学生把一个完整的大正方形剪成9个小正方形,体会由许多个体组成一个整体,分数可以表示其中的一份或几份。说一说,进一步感受分数的意义,充分发挥学生的感觉机能。 爱动是孩子的天性。在课堂上,我让学生动手操作,通过涂一涂、剪一剪等实践活动,在思维活跃和情绪高涨的情况下,积极主动地获取知识。活动中,学生不单单是在动口、动手、动脑,更重要的是通过动的过程了解知识的形成过程,以外在的形式,使学生对知识的内化和感悟更为深刻和完善。这种,不只是学生自己单向的学习,还是师生之间、生生之间的互动。动手实践、自主探索、合作交流是学生学习数学的重要学习方式。本课教学从学生的学来看,要注重动手操作,动眼观察、动脑思考;注重同桌互学,集体交流。 上好一堂课是很不容易的,知道自己有很多的不足,要学习和努力的地方还有很多很多。今后要多思考,多学习。 

     

    相关教案

    北师大版三年级下册六 认识分数分一分(二)教案: 这是一份北师大版三年级下册六 认识分数分一分(二)教案,共4页。教案主要包含了教材分析,学情分析,教学目标,教学过程等内容,欢迎下载使用。

    北师大版三年级下册分一分(二)教案: 这是一份北师大版三年级下册分一分(二)教案,共4页。教案主要包含了评价要点等内容,欢迎下载使用。

    小学数学北师大版三年级下册分一分(二)教案设计: 这是一份小学数学北师大版三年级下册分一分(二)教案设计,共2页。教案主要包含了看图案,说分数,讲授新课,试一试,巩固练习,总结,教学反思等内容,欢迎下载使用。

    数学口算宝
    • 课件
    • 教案
    • 试卷
    • 学案
    • 其他

    免费资料下载额度不足,请先充值

    每充值一元即可获得5份免费资料下载额度

    今日免费资料下载份数已用完,请明天再来。

    充值学贝或者加入云校通,全网资料任意下。

    提示

    您所在的“深圳市第一中学”云校通为试用账号,试用账号每位老师每日最多可下载 10 份资料 (今日还可下载 0 份),请取消部分资料后重试或选择从个人账户扣费下载。

    您所在的“深深圳市第一中学”云校通为试用账号,试用账号每位老师每日最多可下载10份资料,您的当日额度已用完,请明天再来,或选择从个人账户扣费下载。

    您所在的“深圳市第一中学”云校通余额已不足,请提醒校管理员续费或选择从个人账户扣费下载。

    重新选择
    明天再来
    个人账户下载
    下载确认
    您当前为教习网VIP用户,下载已享8.5折优惠
    您当前为云校通用户,下载免费
    下载需要:
    本次下载:免费
    账户余额:0 学贝
    首次下载后60天内可免费重复下载
    立即下载
    即将下载:资料
    资料售价:学贝 账户剩余:学贝
    选择教习网的4大理由
    • 更专业
      地区版本全覆盖, 同步最新教材, 公开课⾸选;1200+名校合作, 5600+⼀线名师供稿
    • 更丰富
      涵盖课件/教案/试卷/素材等各种教学资源;900万+优选资源 ⽇更新5000+
    • 更便捷
      课件/教案/试卷配套, 打包下载;手机/电脑随时随地浏览;⽆⽔印, 下载即可⽤
    • 真低价
      超⾼性价⽐, 让优质资源普惠更多师⽣
    VIP权益介绍
    • 充值学贝下载 本单免费 90%的用户选择
    • 扫码直接下载
    元开通VIP,立享充值加送10%学贝及全站85折下载
    您当前为VIP用户,已享全站下载85折优惠,充值学贝可获10%赠送
      充值到账1学贝=0.1元
      0学贝
      本次充值学贝
      0学贝
      VIP充值赠送
      0学贝
      下载消耗
      0学贝
      资料原价
      100学贝
      VIP下载优惠
      0学贝
      0学贝
      下载后剩余学贝永久有效
      0学贝
      • 微信
      • 支付宝
      支付:¥
      元开通VIP,立享充值加送10%学贝及全站85折下载
      您当前为VIP用户,已享全站下载85折优惠,充值学贝可获10%赠送
      扫码支付0直接下载
      • 微信
      • 支付宝
      微信扫码支付
      充值学贝下载,立省60% 充值学贝下载,本次下载免费
        下载成功

        Ctrl + Shift + J 查看文件保存位置

        若下载不成功,可重新下载,或查看 资料下载帮助

        本资源来自成套资源

        更多精品资料

        正在打包资料,请稍候…

        预计需要约10秒钟,请勿关闭页面

        服务器繁忙,打包失败

        请联系右侧的在线客服解决

        单次下载文件已超2GB,请分批下载

        请单份下载或分批下载

        支付后60天内可免费重复下载

        我知道了
        正在提交订单

        欢迎来到教习网

        • 900万优选资源,让备课更轻松
        • 600万优选试题,支持自由组卷
        • 高质量可编辑,日均更新2000+
        • 百万教师选择,专业更值得信赖
        微信扫码注册
        qrcode
        二维码已过期
        刷新

        微信扫码,快速注册

        手机号注册
        手机号码

        手机号格式错误

        手机验证码 获取验证码

        手机验证码已经成功发送,5分钟内有效

        设置密码

        6-20个字符,数字、字母或符号

        注册即视为同意教习网「注册协议」「隐私条款」
        QQ注册
        手机号注册
        微信注册

        注册成功

        下载确认

        下载需要:0 张下载券

        账户可用:0 张下载券

        立即下载
        使用学贝下载
        账户可用下载券不足,请取消部分资料或者使用学贝继续下载 学贝支付

        如何免费获得下载券?

        加入教习网教师福利群,群内会不定期免费赠送下载券及各种教学资源, 立即入群

        返回
        顶部
        Baidu
        map