还剩5页未读,
继续阅读
2021届天津市和平区高三下学期第一次质量调查(一模)历史试卷 PDF版
展开
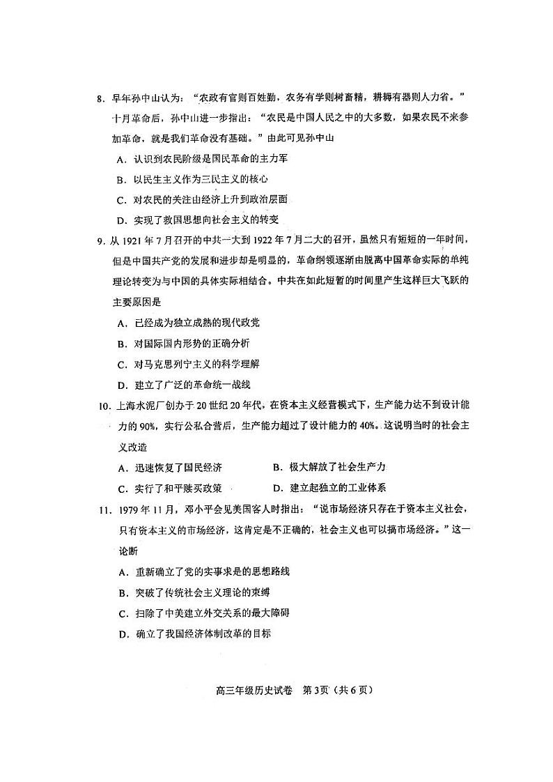
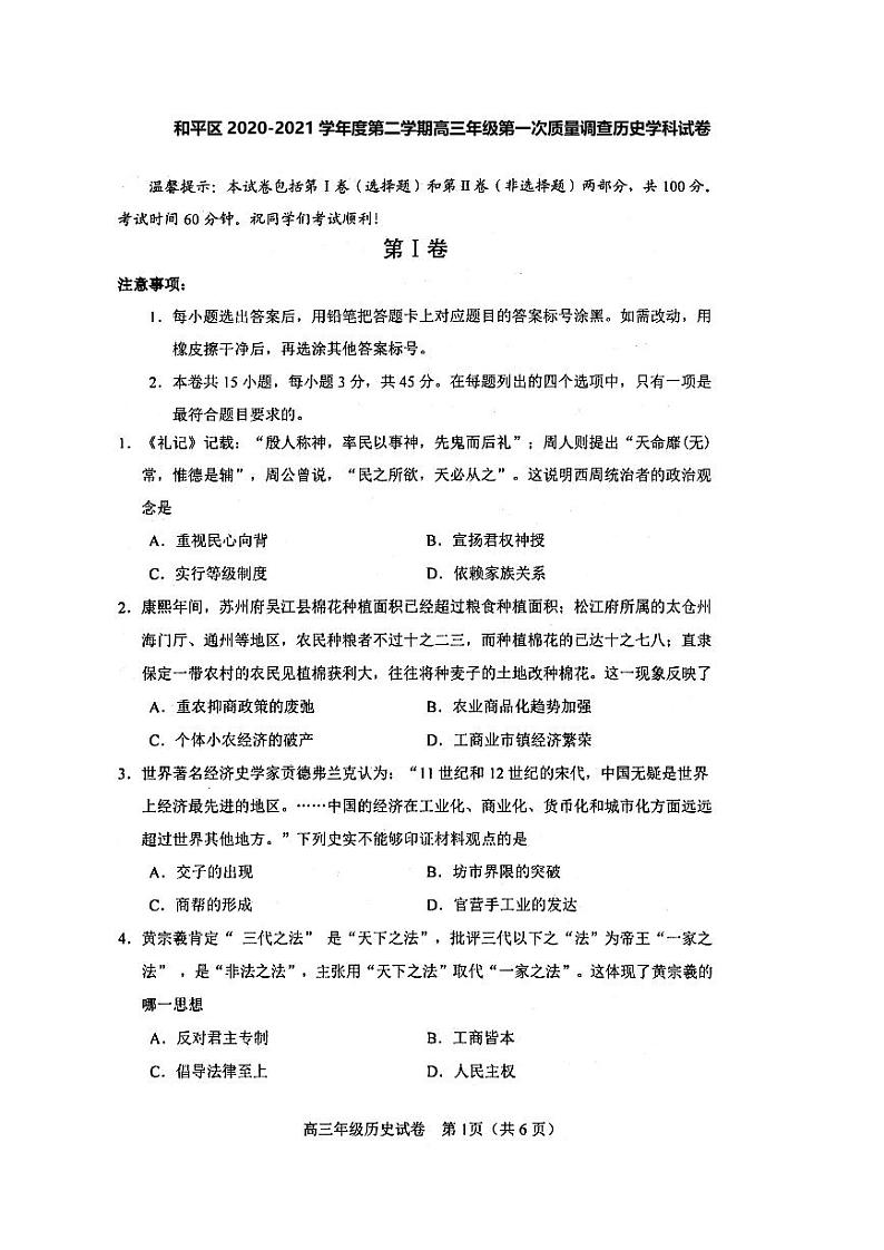
这是一份2021届天津市和平区高三下学期第一次质量调查(一模)历史试卷 PDF版,共8页。
相关试卷
2020届天津市部分区高三质量调查(一)历史试题(PDF版):
这是一份2020届天津市部分区高三质量调查(一)历史试题(PDF版),共8页。
2021天津和平区高三下学期第一次质量调查(一模)历史试卷图片版含答案:
这是一份2021天津和平区高三下学期第一次质量调查(一模)历史试卷图片版含答案,共8页。
天津市和平区2020届高三第三次质量调查(三模)历史试题 PDF版含答案:
这是一份天津市和平区2020届高三第三次质量调查(三模)历史试题 PDF版含答案,共8页。

