- 5.2生活中的透镜 5.3凸透镜成像的规律(练习) 试卷 5 次下载
- 5.4眼睛和眼镜5.5显微镜和望远镜(练习) 试卷 5 次下载
- 6.1 质量(练习) 试卷 7 次下载
- 6.4密度与社会生活(练习) 试卷 5 次下载
- 6.3测量物质的密度(练习) 试卷 5 次下载
初中物理人教版八年级上册第2节 密度精品课后练习题
展开6.2 密度
一.选择题(共10小题)
1.关于物质的密度,以下说法正确的是( )
A.由ρ= 可知,密度与物体的质量成正比,与物体的体积成反比
B.密度是物体的属性,物体不同,密度也不同
C.不同种类的物质,单位体积的质量一般不同,密度也不同
D.密度是物质的特性,其大小不随温度、形状、状态的变化而变化
2.一瓶矿泉水被小勇喝了一半,则剩下部分水的密度将( )
A.变大 B.变小 C.不变 D.无法确定
3.下表是部分物质的密度,小刚由此提出了对密度的一些看法,你认为正确的是( )
0℃、1标准大气压下部分物质的密度(千克/米3) | |||
水 | 1.0×103 | 冰 | 0.9×103 |
水银 | 13.6×103 | 干松木 | 0.4×103 |
酒精 | 0.8×103 | 铜 | 8.9×103 |
煤油 | 0.8×103 | 铝 | 2.7×103 |
A.固态物质的密度一定比液态物质的密度大
B.同种物质的密度一定相同
C.体积相同的实心铜块和铝块,铜块的质量大
D.密度跟物质质量成正比,跟体积成反比
4.下面列举的语句都蕴含着深刻的哲理,如果从物理学角度来解读,也别有生趣,其中分析不正确的是( )
A.“只要功夫深,铁棒磨成针”,此过程中铁棒的质量减小
B.“蜡炬成灰泪始干”,蜡烛燃烧时的体积减小
C.“锲而不舍,金石可镂”,镂后金石的密度不变
D.“人往高处走,水往低处流”,水流的过程中密度减小
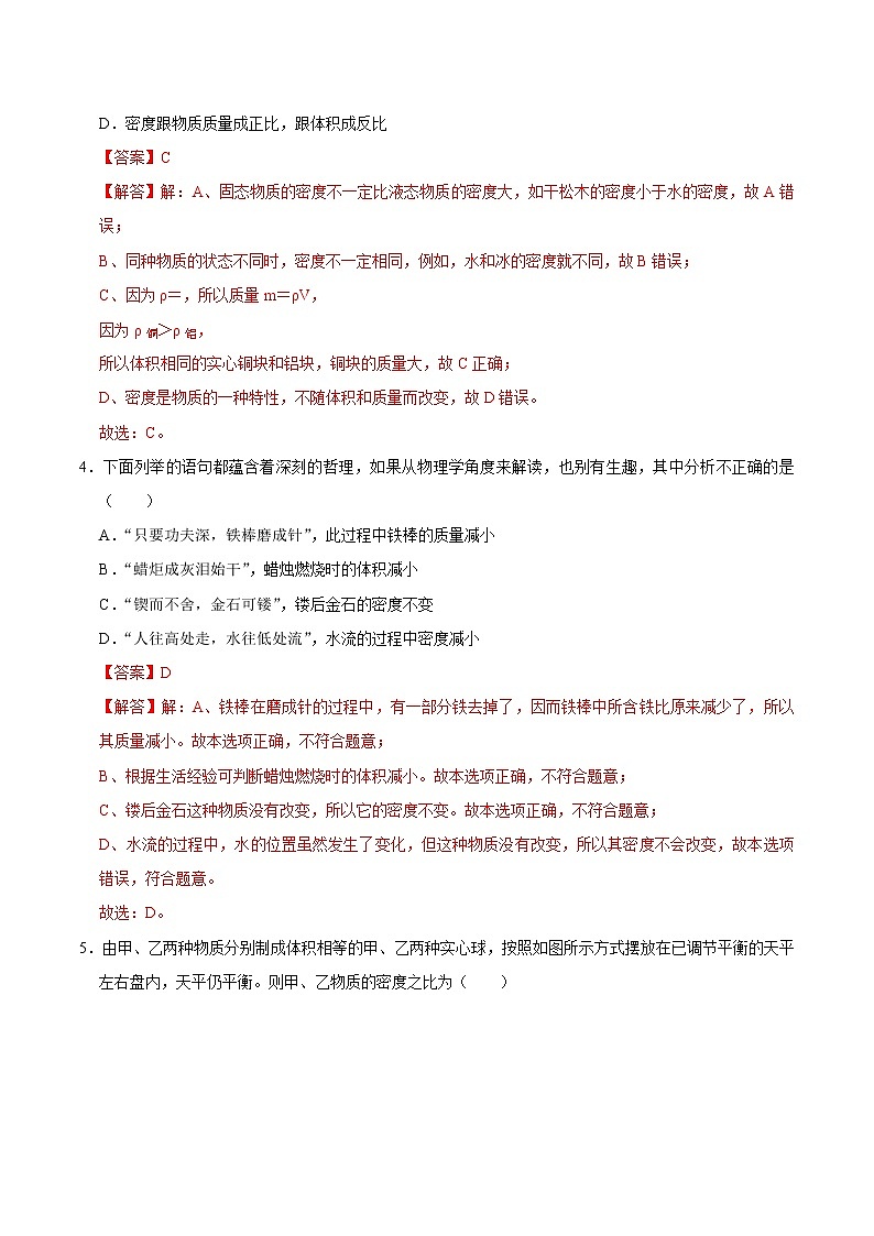
5.由甲、乙两种物质分别制成体积相等的甲、乙两种实心球,按照如图所示方式摆放在已调节平衡的天平左右盘内,天平仍平衡。则甲、乙物质的密度之比为( )
A.3:4 B.4:3 C.2:1 D.1:2
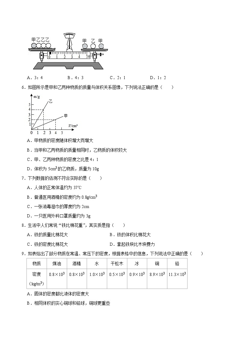
6.如图所示是甲和乙两种物质的质量与体积关系图像,下列说法正确的是( )
A.甲物质的密度随体积增大而增大
B.当甲和乙两物质的质量相同时,乙物质的体积较大
C.甲、乙两种物质的密度之比是4:1
D.体积为5cm3的乙物质,质量为10g
7.下列数据的估测不符合实际的是( )
A.人体的正常体温约为37℃
B.普通医用酒精的密度约为0.8g/cm3
C.一张消毒湿巾的厚度约为2cm
D.一只医用外科口罩质量约为3g
8.生活中人们常说“铁比棉花重”,其实质是指( )
A.铁的质量比棉花大 B.铁的体积比棉花大
C.铁的密度比棉花大 D.拿起铁块比木块费力
9.如表给出了部分物质在常温、常压下的密度,根据表格中的信息,下列说法中正确的是( )
物质 | 煤油 | 酒精 | 水 | 干松木 | 冰 | 铜 | 铅 |
密度(kg/m3) | 0.8×103 | 0.8×103 | 1.0×103 | 0.5×103 | 0.9×103 | 8.9×103 | 11.3×103 |
A.固体的密度都比液体的密度大
B.相同体积的实心铜球和铅球,铜球更重些
C.能装下1kg煤油的塑料瓶,装不下1kg水
D.一定质量的冰熔化成水后,体积减小
10.根据如表所提供的几种物质的密度,所得出的结论中正确的是( )
物质 | 密度/kg•m﹣3 | 物质 | 密度/kg•m﹣3 |
水 | 1.0×103 | 冰 | 0.9×103 |
酒精 | 0.8×103 | 铝 | 2.7×103 |
A.固体的密度都大于液体的密度
B.一定质量的水结成冰后,体积变大
C.100g酒精用去一半,剩下酒精的密度为0.4×103kg/m3
D.体积相同的实心铝块和实心冰块,冰块质量更大
二.填空题(共2小题)
11.如图所示,两支完全相同的试管分别装有质量相等的不同液体,甲竖直放置,乙倾斜放置,此时液面恰好相平,则密度较大的液体是 。
12.在“探究同种物质的质量和体积关系”的实验中,某小组对a、b、c三种物质进行了探究,对实验数据进行处理,得到了图所示的图象,从所得到的图象来看,同种物质的质量和体积成 关系。a、b、c三种物质,物质 的密度最大,将1kg的c物质切去一半,其密度为 g/cm3。
三.实验探究题(共1小题)
13.在探究质量与体积的关系时,小明找来大小不同的塑料块和某种液体做实验。
(1)图甲是小明在水平桌面上使用托盘天平的情形,他的错误是 。
(2)改正错误后,小明正确操作,根据实验数据分别画出了塑料块和液体质量随体积变化的图像,如图乙所示。
①分析图像可知:同种物质的不同物体,其质量与体积的比值相同,物理学中将质量与体积的比值定义为密度,塑料的密度为 g/cm3。
②往烧杯内倒入10cm3的液体,用天平称出烧杯和液体的总质量。天平平衡时,右盘中砝码的质量及游码的位置如图丙所示,则烧杯和液体的总质量为 g,若烧杯内液体的体积为20cm3,则烧杯和液体的总质量应为 g。
③将塑料放入加满液体密度为1.8g/cm3的溢水杯中,待静止后发现溢出10cm3的液体,则塑料块的体积为 cm3。
四.计算题(共2小题)
14.一个容器的质量为100g,装满水时,容器和水的总质量是600g,求:
(1)该容器装满水时,水的质量是多少g?
(2)该容器装满水时,水的体积是多少cm3?
(3)用该容器装满某种液体时,总质量是800g,此液体的密度是多少g/cm3?
15.一容积为520cm3的玻璃瓶内装有450cm3的水,盖紧瓶盖。求:
(1)水的质量;
(2)把该瓶放在冰箱的冷冻室里,水凝固成冰,玻璃瓶会胀破吗?(不考虑气压因素,通过计算说明)[ρ冰=0.9×103kg/m3]
初中物理人教版八年级上册第六章 质量和密度第2节 密度当堂达标检测题: 这是一份初中物理人教版八年级上册第六章 质量和密度第2节 密度当堂达标检测题,共13页。试卷主要包含了2 密度》同步练习,4×103kg/m3B等内容,欢迎下载使用。
初中物理人教版八年级上册第2节 密度课后作业题: 这是一份初中物理人教版八年级上册第2节 密度课后作业题,共4页。试卷主要包含了选择题,填空题,计算题等内容,欢迎下载使用。
初中物理人教版八年级上册第2节 密度练习题: 这是一份初中物理人教版八年级上册第2节 密度练习题,共3页。试卷主要包含了选择题,填空题,实验题,计算题等内容,欢迎下载使用。

