





所属成套资源:【备考2023】高考生物小题集训(新高考专用)(原卷版+解析版)
专题卷03 细胞的生命历程——【备考2023】高考生物小题集训(新高考专用)(原卷版+解析版)
展开
这是一份专题卷03 细胞的生命历程——【备考2023】高考生物小题集训(新高考专用)(原卷版+解析版),文件包含专题卷04遗传规律备考2023高考生物小题集训新高考专用解析版docx、专题卷04遗传规律备考2023高考生物小题集训新高考专用原卷版docx等2份试卷配套教学资源,其中试卷共19页, 欢迎下载使用。
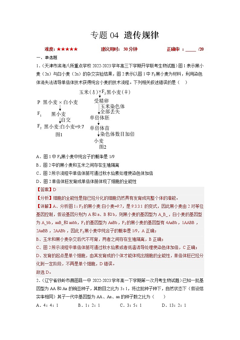
专题04 遗传规律难度:★★★★★ 建议用时: 30分钟 正确率 : /20一、单选题1.(天津市滨海八所重点学校2022-2023学年高三下学期开学联考生物试题)图1表示黑小麦(2n)与白小麦(2n)的杂交实验结果,图2表示以图1中F2黑小麦为材料,利用染色体消失法诱导单倍体技术获得纯合小麦的技术流程。下列相关叙述错误的是( )A.图1中F₂黑小麦中纯合子的概率是1/9B.图2中的黑小麦和玉米之间存在生殖隔离C.图2所示流程中单倍体苗可通过秋水仙素处理使染色体加倍D.图2单倍体胚发育成单倍体苗体现了细胞的全能性2.(辽宁省铁岭市昌图县一中2022-2023学年高一下学期第一次月考生物试题)已知一批基因型为AA和Aa的豌豆种子,其数目之比为3:1,将这批种子种下,自然状态下(假设结实率相同)其子一代中基因型为AA、Aa、aa的种子数之比为( )A.4:4:1 B.1:2:1 C.3:5:1 D.13:2:13.(2023届广东省揭阳市高三第一次教学质量测试生物试题)探索遗传物质及遗传规律的道路艰辛且曲折,该过程中留下了许多的经典实验。下列关于这些实验的说法,错误的是( )A.孟德尔成功的原因之一是选用豌豆作为杂交实验的材料B.萨顿通过观察蝗虫减数分裂过程中染色体的行为提出假说C.摩尔根运用假说—演绎法证明基因在染色体上D.赫尔希和蔡斯的实验证明了DNA是主要的遗传物质4.(2023届安徽省合肥市高三第一次教学质量检测生物试题)下列关于实验研究的说法正确的是( )A.鲁宾和卡门利用18O的同位素具有放射性的特点,追踪光合作用中氧气的来源B.用雌雄同株异花的玉米进行杂交实验时只需在花蕾期套袋,就可防止外来花粉的干扰C.萨顿研究发现雌雄配子结合时非同源染色体自由组合,非等位基因也自由组合D.证明DNA半保留复制的实验中,科学家演绎推理实验结果并通过实验进行验证5.(河北省衡水中学2022-2023学年高三上学期三调考试生物试题)某种小鼠的体色受两对基因的控制,某同学用一对纯合灰鼠杂交,F1都是黑鼠,F1中的雌雄个体相互交配,F2体色及比例为黑:灰:白=9:6:1。下列叙述错误的是( )A.小鼠体色的遗传遵循基因的自由组合定律B.F2黑鼠有四种基因型C.F2灰鼠中杂合子占1/2D.若F1黑鼠与白鼠杂交,后代的表型及比例为黑:灰:白=1:2:16.(湖南省长沙市2022-2023学年高三上学期期末生物试题)大白菜花的颜色受两对独立遗传的等位基因(A/a、B/b)的控制,其中基因A控制黄色,基因a控制桔色,而基因b纯合时会抑制基因A/a的表达而表现为白色。现黄花植株与白花植株杂交,F1全为黄花植株,F1自交,F2均有黄花植株、桔花植株和白花植株。下列推测正确的是( )A.亲本黄花植株产生2种基因组成的配子B.亲本白花植株基因组成为AAbbC.F1黄花植株的基因组成为AaBbD.F2中桔花植株占所有植株的1/47.(2023届陕西省安康市高三上学期第一次质量联考(一模)生物试题)某家庭中出现了甲、乙两种单基因遗传病,其中一种为狐臭,已知狐臭是伴X染色体显性遗传病,对家庭中相关个体的DNA用酶切后再进行电泳,得到电泳图谱如下(甲、乙两病的致病基因均不位于X、Y染色体的同源区段)。下列相关叙述错误的是( )A.甲病为狐臭,乙病为常染色体隐性遗传病B.若对Ⅲ9的DNA进行酶切和电泳,可得到2种或3种条带C.若Ⅲ10是杂合子,与Ⅲ9婚配,后代同时患两种遗传病的概率为3/8D.若对Ⅱ4的DNA进行酶切和电泳,结果会出现基因类型2、3、4的条带8.(辽宁省沈阳市东北育才学校2020-2021学年高一下学期第一次月考生物试题)一对表现正常的夫妇,生了一个孩子既是红绿色盲又是 XYY 的患者,从根本上说,前者致病基因的来源与后者的病因发生的时期分别是( )A.与母亲有关、减数第二次分裂 B.与父亲有关、减数第一次分裂C.与父母亲都有关、受精作用 D.与母亲有关、减数第一次分裂9.(2023届陕西省安康市高三上学期第一次质量联考(一模)生物试题)家蚕的性别决定方式为ZW型。幼蚕体色正常基因(T)与油质透明基因(t)是位于Z染色体上的一对等位基因;结天然绿色蚕茧基因(G)与白色蚕茧基因(g)是位于常染色体上的一对等位基因。现已知雄蚕产丝量大,天然绿色蚕丝销路好,下列杂交组合中根据幼蚕体色从F1中选择出用于生产幼蚕效率最高的一组是( )A.GgZtZt×ggZTW B.ggZtZt×GGZTWC.GgZTZt×GgZtW D.GGZTZt×GGZTW10.(天津市八校联考2022-2023学年高三上学期期中生物试题)某种鼠的体色有三种:黄色、青色、灰色,受两对独立遗传的等位基因(A、a和B、b)控制。A_B_表现为青色,A_bb表现为灰色,aa_ _表现为黄色(约50%黄色个体会因黄色素在体内积累过多死亡)。让灰色鼠与黄色鼠杂交,F1全为青色,F1雌性和雄性交配,理论上F2存活个体中青色鼠所占的比例是( )A.9/16 B.3/4 C.6/7 D.9/1411.(2023届山东省日照市高三一模生物试题)某种昆虫的黑色、灰色、黄色三种体色分别由基因A1、A2、A3决定。现将此昆虫的三个纯种品系进行杂交,杂交组合与实验结果如下表。下列分析错误的是( ) PF1F2♀♂♀♂♀♂Ⅰ黑色黄色黄色黄色3黄色:1黑色3黄色:1黑色Ⅱ灰色黑色灰色灰色3灰色.:1黑色3灰色:1黑色Ⅲ灰色黄色灰色灰色3灰色:1黄色3灰色:1黄色 A.基因A1、A2、A3位于常染色体上B.基因A1、A2、A3间的显隐性关系为A2>A3>A1C.实验Ⅰ中,F2黄色个体中杂合子所占的比例为2/3D.实验Ⅲ中F2的灰色个体随机交配,后代中黑色个体所占比例为1/912.(2023届吉林省白山市高三二模联考理综生物试题)在研究单基因遗传病时会使用凝胶电泳技术使正常基因显示一个条带,致病基因显示为位置不同的另一个条带。用该方法对一家四口人进行分析,结果如图所示,其中1、2为父母,3、4为子女。不考虑其因突变和染色体变异,下列相关叙述错误的是( ) A.若父母均表现正常,则该病不可能为显性遗传病B.若父母均为该病患者,则他们再生育一个正常男孩的概率为1/4C.若子女均表现正常,则该病为常染色体隐性遗传病D.若子女均为该病患者,则3号为患病女孩,4号为患病男孩13.(2023届云南省玉溪市高三第一次教学质量检测理综生物试题)图甲是某种隐性遗传病家系的系谱图,致病基因a是由基因A编码序列部分缺失产生的,从该家系中的1~6号个体中分别提取DNA,经酶切、电泳和DNA探针杂交得到基因检测结果如图乙所示,如果只呈现一条带,说明只含有基因A或a,如果呈现两条带,说明同时含有基因A和a。下列有关分析正确的是( )A.抗维生素D佝偻病的遗传方式与该遗传病相同B.基因A编码序列部分缺失产生基因a属于染色体变异C.7号个体与一个正常男性结婚,生出一个患病男孩的概率为1/2D.根据1号、2号、4号个体的基因检测结果可推测A、a只位于X染色体上14.(广东省部分名校2022-2023学年高三下学期开学考试生物试题)某二倍体(2n=14)自花传粉植物的雄蕊小,导致人工育种时去雄困难,培育获得的6号染色体三体品系及其6号染色体上的基因如图所示,雄性可育(M)对雄性不育(m)为显性,种子椭圆粒(R)对种子长粒(r)为显性。该三体植株在减数分裂Ⅰ后期染色体Ⅰ和Ⅱ分离,染色体Ⅲ随机移向一极,含染色体Ⅲ的花粉无受粉能力。下列相关说法正确的是( )A.可用隐性植株与该植株杂交验证这两对基因的遗传遵循自由组合定律B.该三体植株会产生4种基因型的雌配子,其中染色体正常的比例为1/4C.该三体植株产生的雄配子中,具有正常受粉能力的比例约为1/3D.该三体植株自交产生的F1中长粒种子种植后可用来作杂交育种的母本15.(2023年辽宁省普通高等学校招生选择性考试模拟生物试题(四))兔子的毛色由位于常染色体上的一组复等位基因控制,其中灰毛(由B基因控制)对青毛(b1)、白毛(b2)、黑毛(b3)、褐毛(b4)均为显性。让不同毛色的兔子进行杂交,实验结果如表所示。杂交实验双亲性状性状甲纯种青毛纯种白毛F1:青毛乙纯种黑毛纯种褐毛F1:黑毛丙甲的F1青毛乙的F1黑毛F2:青毛:黑毛:白毛=2:1:1根据上表数据,下列分析正确的是( )A.兔群中灰毛兔的基因型共有4种B.b1、b2、b3、b4基因之间的显隐性顺序是b1>b2>b3>b4C.实验乙的F1黑毛兔与纯种白毛兔杂交,子代兔子中黑毛:褐毛=1:1D.让实验丙子代中的青毛雌、雄兔随机交配,子代黑毛兔约占3/16二、多选题16.(2023届安徽省淮北市高三一模生物试题)一对表型正常夫妇(丈夫不含乙病基因)生了一个只患甲病的女儿和一个只患乙病的儿子,已知甲、乙遗传病均为单基因遗传病,若人群男性中甲病发病率为p2,人群男性中乙病发病率为q。不考虑基因突变,下列叙述不正确的是( )A.此对夫妇若计划生三孩,则三孩同时患甲、乙两种遗传病的概率为 1/8B.若调查人群女性中乙病发病率,则调查结果最可能大于qC.此家庭女儿若与表型正常男子婚配,则婚后生育患乙病孩子的概率为1/4D.此家庭儿子若与表型正常女子婚配,则婚后生育患甲病孩子的概率为p/(3+3p)17.(2023届河南省郑州市高三第一次质量预测生物试题)下列关于基因自由组合定律的描述,错误的是( )A.若基因型为aaBb和Aabb的个体杂交,后代表现型比例为1:1:1:1,说明两对基因能自由组合B.若基因型为AaBb的个体产生基因型为AB、Ab、aB、ab 的四种配子,说明两对基因能自由组合C.若基因型为AaBb的个体自交,后代表现型比例不为9:3:3:1,则两对基因一定不能自由组合D.若基因型为AaBb和aaBb的个体杂交,后代表现型比例为3:1:3:1,说明两对基因能自由组合18.(广东省清远市清新区部分学校2022-2023学年高三2月联考生物试题)与牵牛花(可异花传粉)花色有关的三对基因(A/a,B/b,D/d)位于非同源染色体上,若牵牛花的红色或紫色除含有相关基因外,还必须有A基因存在,而且不能有D基因存在,如果存在B基因为紫色,不存在B基因为红色,其余的为白色。假使在一个隔离的牵牛花实验区中,基因型为Aabbdd的牵牛花种在偶数行,基因型为AABbDd的牵牛花种在奇数行,下列说法正确的是( )A.偶数行牵牛花为红色,奇数行牵牛花为白色B.偶数行牵牛花自交后,子代出现红色牵牛花的概率为3/4C.将奇数行收获的种子种植后,出现紫色牵牛花的概率为3/16D.偶数行牵牛花能产生2种配子,奇数行牵牛花能产生4种配子
相关试卷
这是一份专题卷13 基因工程 -【小题小卷】冲刺2023年高考生物小题限时集训(新高考专用)(原卷版),共8页。试卷主要包含了单选题,多选题等内容,欢迎下载使用。
这是一份专题卷11 发酵工程 -【小题小卷】冲刺2023年高考生物小题限时集训(新高考专用)(原卷版),共9页。试卷主要包含了单选题,多选题等内容,欢迎下载使用。
这是一份专题卷03 细胞的生命历程-【小题小卷】冲刺2023年高考生物小题限时集训(新高考专用)(解析版),共17页。试卷主要包含了单选题,多选题等内容,欢迎下载使用。
